新浪财经

【东兴化工】洪汇新材(002802):氯醋树脂及水性涂料基材的领先企业

新浪财经

关注

来源:东兴化工产业洞见

投资摘要:

洪汇新材是特种氯乙烯共聚物行业的领先企业,主要产品为氯醋树脂及水性涂料基料,在生产工艺、产销规模、技术研发、市场渠道等方面具有核心竞争力。公司是全球能将特种氯乙烯共聚物水性化并进行应用推广的少数企业之一,已成功进入迪爱生(DIC)、太阳化学(SUN CHEMICAL)、HUBER、富林特(FLINT)、盛威科(SIEGWERK)、PPG、阿克苏诺贝尔(AKZO NOBEL)等全球性油墨、涂料知名制造商的采购体系。

特种氯乙烯共聚物是一种化工新材料,发展前景良好。特种氯乙烯共聚物是油墨(含色片及色浆)、涂料、胶黏剂、塑料加工(含磁卡、塑胶地板、工程塑料、建筑型材等)的主要树脂/基材之一,下游的PVC制品及其他高附加值新型应用带动特种氯乙烯共聚物行业的长远发展。

水性工业涂料是涂料工业的发展方向,发展空间广阔。受益VOC减排要求,水性工业涂料行业发展迅猛。除传统工业涂料领域外,水性油墨、水性胶黏剂等应用领域也有良好的市场前景。中国水性工业涂料渗透率远低于国际水平,同时原材料水性树脂也制约了本土产品的质量,未来提升潜力大。

洪汇新材的水性系列产品已实现产业化,未来将快速提升。公司水性工业涂料基料——水性树脂自2017年开始逐步产业化,销售收入快速提升,2019年水性产品营收占公司总收入的比重达到14%。公司未来仍将不断优化技术性能、扩大产品产能、丰富应用领域。

公司盈利预测及投资评级:我们预计公司2020~2022年净利润分别为0.90亿元、1.04亿元和1.21亿元,对应EPS分别为0.83元、0.96元和1.11元。当前股价对应2019~2021PE值分别为252118倍。看好公司氯醋树脂及水性工业涂料基料的市场前景,首次覆盖给予推荐评级。

风险提示:产品及原材料价格波动;下游推广不及预期;市场竞争加剧。

1. 洪汇新材是特种氯乙烯共聚物行业领先企业

1.1 细分领域的龙头企业

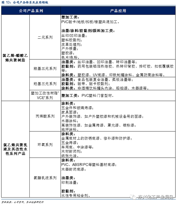
洪汇新材是特种氯乙烯共聚物行业的领先企业,是全球能将特种氯乙烯共聚物水性化并进行应用推广的少数企业之一。主要产品包括氯乙烯-醋酸乙烯共聚树脂二元系列、羧基三元系列、羟基三元系列、塑加工改性系列和氯乙烯共聚乳液及其改性水性丙烯酸系列、环氧系列、氯醋乳液系列等产品,广泛应用于油墨(含色片及色浆)、涂料、胶黏剂及塑料加工(含磁卡、塑胶地板、工程塑料、建筑型材等产品)等领域。

洪汇新材是国内能将特种氯乙烯共聚物产品直接销往欧美等发达国家和地区的少数企业之一,已成功进入迪爱生(DIC)、太阳化学(SUN CHEMICAL)、HUBER、富林特(FLINT)、盛威科(SIEGWERK)、庞贝捷(PPG)、阿克苏诺贝尔(AKZONOBEL)等全球性油墨、涂料知名制造商的采购体系,在国内外客户中建立了优秀的品牌价值和企业形象。

根据公司2019年年报数据,公司产品出口销售占主营业务收入的31.47%,主要出口地域包括印度、意大利、韩国、泰国、德国、美国、荷兰、南非等数十个国家和地区,且在不断拓展延伸。

1.2 核心竞争力

一、生产工艺优势

氯醋产品方面:洪汇新材采用环保节能的悬浮聚合生产工艺,相较其他工艺,在生产成本、安全性、生产效率等方面具有明显优势。聚合所用装置均为水相高温高压设备,生产安全管控门槛较高,生产过程由DCS全程自动化控制,品质稳定。

水性产品方面:洪汇新材采用全密闭水相聚合生产工艺,生产过程由DCS全程自动化控制,基本无污染、无排放、产品品质稳定,水性产品的关键指标平均粒径可达纳米级别,直接用于砂浆且不破乳,性能优于市面上的同类型产品,产品品质处于行业领先地位。

二、产销规模优势

洪汇新材已建氯醋树脂产能6万吨,产品的产销量具有规模优势,产品品种丰富,用途广泛,在氯醋树脂行业中处于领先地位。公司也是为数不多的能将特种氯乙烯树脂水性化生产的企业之一。IPO募投的6万吨水性产品项目目前已经初具规模,未来产能会不断释放,增长空间较大。

三、技术研发优势

洪汇新材聚集了一批特种氯乙烯行业内资深的技术研究人员,并与在高分子领域见长的复旦大学、北京化工大学、浙江大学等国内多所院校及索尔维(化工)上海有限公司等机构保持合作;拥有多项核心技术和高新技术产品;截至2019年年报数据,公司获得12项国家发明专利、2项实用新型专利及1项外观设计专利,另有9项发明专利申请已受理。

公司IPO募投的新材料研发中心已于2017年底投产,包含了小试研发平台、小试放大工艺研发平台、中试及生产平台,为公司的研发工作开展提供了良好的硬件支撑。研发中心还配备了先进的分析设备和仪器,能够给研发工作提供精准的技术参数,又能结合下游客户的应用对产品进行分析,提供参考配方以及应用技术,更好地为客户提供技术支撑。研发中心已被认定为省级企业技术中心和升级工程技术研究中心(特种氯乙烯共聚物工程技术研究中心)。

四、市场渠道优势

洪汇新材现有氯醋产品的重要应用领域包括油墨和涂料行业,公司经过多年的市场拓展和深耕,已成功进入迪爱生(DIC)、太阳化学(SUN CHEMICAL)、HUBER、富林特(FLINT)、盛威科(SIEGWERK)、庞贝捷(PPG)、阿克苏诺贝尔(AKZONOBEL)等全球性油墨、涂料知名制造商的采购体系,同时也积累了大量的终端用户和分销渠道。公司可以在全球范围内充分利用现有的客户资源和分销渠道,保证并拓展水性树脂产品的销售,强化在油墨、涂料应用市场中的客户服务能力,进一步提升公司在油墨、涂料行业中的影响力。

1.3 氯醋树脂是主要产品,水性乳液盈利占比提升

洪汇新材的实际控制人是董事长兼总经理项洪伟先生。截至公司2019年年报数据,项洪伟先生持股比例57.57%

公司上市以来共实施了2次股权激励。公司分别于20179月、20201月实施了限制性股票激励计划。激励对象均为公司主要技术(业务)人员、中层管理人员及骨干员工,以2018年公司员工数计算,激励人数占公司员工总数的比例超过20%

氯醋树脂仍是主要产品,水性乳液盈利占比提升。根据公司2019年年度报告,收入结构中,氯醋树脂/水性乳液占比分别为86%/14%;毛利结构中,氯醋树脂/水性乳液占比分别为89%/10%。水性乳液自2017年正式推广以来,收入体量迅速提升至2018年的1.18亿、2019年的0.78亿元。

2. 特种氯乙烯共聚物行业发展前景良好,公司竞争优势突出

2.1 特种氯乙烯共聚物行业受下游带动,发展空间较大

2.1.1 特种氯乙烯共聚物是一种化工新材料,其中氯醋树脂是主要品种

特种氯乙烯共聚物是一种高分子材料,系化工新材料。特种氯乙烯共聚物是油墨、涂料、色片、胶黏剂的主要树脂之一,及磁卡、塑胶地板、工程塑料、建筑型材等产品的主要基材之一,其发展与下游行业息息相关。

氯醋共聚树脂是特种氯乙烯共聚物的主要品种。特种氯乙烯共聚物品种丰富,主要有氯醋共聚树脂、氯丙共聚树脂(乳液)、氯偏共聚乳液、氯醚共聚树脂等。但各品种发展并不均衡,氯醋共聚树脂是最早发展的特种氯乙烯共聚物之一,也是目前发展最为迅速的一类树脂。据公开信息,目前我国氯醋共聚树脂的产量和消费量已经占据特种氯乙烯共聚物总量的80%以上。

特种氯乙烯共聚物的上游是化工基础原材料,如氯乙烯单体(VCM)、醋酸乙烯(VAc)及环氧树脂等;下游是油墨、涂料和油漆、胶黏剂、色片、磁卡基材、塑胶地板、工程塑料和建筑型材等。未来,随着特种氯乙烯共聚物性能的深入研究,其终端用途还将扩大。

2.1.2 行业发展受下游带动,中国已成为主要产销国家

特种氯乙烯共聚物的行业发展与下游各行业的发展息息相关。近几年,随着食品、药品、印刷、家居、服装、鞋、包、香烟、酒类等日用品和房地产、集装箱、汽车、船舶、工程机械、钢结构、电动车、家电等行业发展,我国油墨、涂料、胶黏剂、人造革、智能卡、塑胶地板、PVC建材等行业发展迅速,对特种氯乙烯产品性能的认知度、认可度也越来越高,直接带动了特种氯乙烯共聚物行业的发展。

特种氯乙烯共聚物主要应用于PVC制品。基于与PVC良好的相容性和附着力,特种氯乙烯共聚物消费主要与PVC制品相关,可大量应用于PVC制品用油墨、油漆、涂料,以及塑料加工(含磁卡、塑胶地板、工程塑料、建筑型材等产品)等,因此,其未来需求增长与PVC树脂需求增长相关联。

特种氯乙烯共聚物也用于高附加值新型应用领域。除了在PVC制品领域的传统应用,特种氯乙烯共聚物在一些附加值较高的新型应用领域也实现了产业化,将直接带动其需求的快速增长,如食品/药品铝箔粘合剂、易拉罐内壁涂料、食品软包装油墨、金属防腐涂料、木器漆等。

氯醋树脂未来需求稳定增长。氯醋树脂市场经过多年的发展,技术进步较快,随着全球经济的发展,目前总体需求趋于稳定增长,主要集中在塑加工、发泡和特种涂料等领域,应用区域将主要集中在亚洲地区,特别是东南亚地区,发展空间很大,前景看好。

中国已成为全球特种氯乙烯共聚物的主要产销国家。目前,全球特种氯乙烯共聚物的主要生产国是德国、日本、韩国、中国和比利时,全球主要消费国家和地区是美国、西欧、日本、韩国、印度、中国等。中国特种氯乙烯共聚物发展起步较晚,经过十一五时期的发展,中国特种氯乙烯共聚物行业已经步入了行业的快速成长期,并已成为全球重要的生产基地之一。

2.1.3 竞争格局较为清晰

全球特种氯乙烯共聚物龙头企业多为老牌外资企业。全球市场中,特种氯乙烯共聚物的主要生产企业为德国瓦克、日本信越、韩国韩华、比利时索尔维等。

中国特种氯乙烯共聚物市场集中度较高。内资企业中,洪汇新材产销优势突出,2019年公司特种氯乙烯共聚物产量4.34万吨、销量4.37万吨,在同行业中占据领先地位。

成熟品种竞争加剧,新品种供不应求。从行业内产品结构来看,成熟品种(如二元产品)由于业内生产企业较多且近年产能扩张而竞争加剧,新品(如多元产品,包括羧基三元产品和羟基三元产品)由于国产化时间不长且生产企业少而产销两旺。

2.2 公司是国内领先企业,未来仍将不断开拓

2.2.1 产品体系丰富,不断开发拓展新产品,引领绿色环保新发展

洪汇新材是国内领先的特种氯乙烯共聚物生产企业。公司自2001年成立之初,就持续专注于悬浮法特种氯乙烯共聚物的研发、生产和销售。公司未来致力于成为特种氯乙烯共聚物行业的技术领先者、市场引导者及大型跨国供应商。目前,公司二元系列、羧基三元系列及羟基三元系列产品产销两旺,市场领先地位已基本确立;此外通过IPO募投项目的建设,公司也已进入了水性工业涂料基料市场。

氯醋树脂产品种类丰富,部分产品替代进口。公司为全球或国内知名的油墨、涂料、人造革表面处理剂、胶黏剂、色片、塑胶地板、建筑型材的生产企业供应产品,已经进入迪爱生(DIC)、太阳化学(SUN CHEMICAL)、HUBER、富林特(FLINT)、盛威科(SIEGWERK)、庞贝捷(PPG)、阿克苏诺贝尔(AKZONOBEL)等全球性油墨、涂料知名制造商的采购体系。根据我国海关出口数据分析统计,迄今为止公司已连续多年稳居国内氯醋共聚树脂出口龙头。根据公司2019年年报数据,公司产品出口比例达到30%以上,主要出口地域包括印度、意大利、韩国、泰国、德国、美国、荷兰、南非等50多个国家和地区,且在不断拓展延伸。

产品体系不断丰富,新老产品市场前景良好。公司对氯醋共聚树脂系列、水性乳液(树脂)、塑加工改性树脂“VCE”等系列产品应用进一步拓展;同时,根据客户新的需求,不断对产品品质、品种进行提升优化。随着公司新品的研制并陆续投放市场,公司未来新、老产品的市场开拓前景良好。

氯醋共聚树脂系列:目前公司共有高性能、环保型的特种氯乙烯共聚物二元系列、羧基三元系列、羟基三元系列三大类数十个产品。公司不断改进原有产品的配方和性能,包括二元、一步法羟基三元等部分使用环境友好型有机溶剂的氯醋共聚树脂系列产品,经放大和生产平台持续优化调整后,目前已经实现批量生产,市场反应良好。

塑加工改性树脂“VCE”系列:公司VCE产品随着推广力度的加大及技术服务的改进,已形成批量销售并在多家企业进行生产改进性试验,客户包括海螺型材(塑料型材行业知名企业)。根据下游行业内不同配方体系和不同的品质要求,公司有针对性的完善产品性能,并为客户提供成套技术服务方案,向市场全面进行推广。

水性乳液(树脂)系列产品:通过IPO募投项目的建设,公司已具备2万吨水性工业涂料基料的产能。目前,公司水性乳液(树脂)系列产品已经在集装箱用的水性涂料领域中全面使用,并在其他领域也得到了客户的认可和使用,如轨道交通车辆、大巴、工程机械、电动车零配件、基础钢结构设施等领域的水性防腐涂料。

积极布局新型应用领域,抢占市场先机。除了在PVC制品领域的传统应用之外,特种氯乙烯共聚物在一些附加值较高的新型应用领域也实现了产业化,将直接带动其需求的快速增长,如食品/药品铝箔粘合剂、易拉罐内壁涂料、食品软包装油墨等。公司近期申请的相关专利包括VOC、聚酯改性的羟基丙烯酸分散体及其制备方法一种药包铝箔粘合剂专用水性乳液及其制备方法

VOC、聚酯改性的羟基丙烯酸分散体及其制备方法(此专利正在受理中):公司顺应行业发展趋势和国家产业政策及国内外环保趋势,已经掌握了包括但不限于水性涂料基料及使用低毒、低挥发性有机溶剂的绿色环保化工新材料的相关技术,公司水性乳液(树脂)系列产品除已在集装箱用水性涂料领域中全面使用之外,在其他领域也得到了客户的认可和使用,如轨道交通车辆、工程机械、基础钢结构设施、大巴、家电及电动车零配件、PVC底材制品等领域的水性防腐涂料,在行业前端原料环节作出了有力保障,极大地推动了下游水性涂料的发展,未来该领域发展前景广阔。

一种药包铝箔粘合剂专用水性乳液及其制备方法(此专利正在受理中):药品等新型应用领域附加值较高,预期相关行业需求的快速增长有望带动公司绿色环保新产品的产业化应用。

2.2.2 产能持续提升

公司产品产能持续扩张。

氯醋树脂产能:公司成立之初,产品合计为950/年(包括已于2006年停止生产的PVC树脂);自2006年起,公司产能扩大至2万吨/年;自2013年起,公司产能逐步扩大至2016IPO时的4万吨/年;截至2019年底,公司氯醋树脂已建产能规模达到6万吨,未来仍有提升空间。

水性涂料基料产能:公司IPO募投项目之一年产6万吨水性工业涂料基材——氯乙烯共聚乳液项目中的一期2万吨产能已于2018年验收投产,剩余4万吨产能的建设正在积极推进中。

2.2.3 技术实力优势突出

特种氯乙烯共聚物常用的生产工艺有悬浮聚合、乳液聚合、溶液聚合3种方法。公司采用绿色、环保、节能型悬浮聚合生产工艺,生产成本低、生产效率高,产品技术含量高。

公司技术实力强。截至2019年年报数据,公司聚集了一批行业内资深的技术研究人员,并与浙江大学、复旦大学、北京化工大学等国内多所院校,及索尔维(化工)上海有限公司等机构保持合作;拥有多项核心技术和高新技术产品;获得12项国家发明专利、2项实用新型专利及1项外观设计专利,另有9项发明专利申请已受理。

省级技术研究中心为新品研发提供支持。公司IPO募投的新材料研发中心已于2017年底投产,包含了小试研发平台、小试放大工艺研发平台、中试及生产平台,拥有国内高分子材料行业内为数不多全套带温带压、可逐级放大、及工艺可调节的自动化控制研发试验装置,可以从事特种氯乙烯共聚物及相关行业产品的研发,为新产品的研发与产业化提供保障,并被认定为省级企业技术中心和省级工程技术研究中心(特种氯乙烯共聚物工程技术研究中心)。

3. 水性工业涂料是行业发展方向,公司业务初具规模

3.1 水性工业涂料受益环保趋严,渗透率不断提升

3.1.1 水性涂料是涂料行业的新生力量

水性涂料是涂料行业的新生力量。水性涂料是指配方中的挥发性物质绝大部分是水的涂料。传统的溶剂型涂料因含有大量有机溶剂,对自然环境、安全生产和人体健康有很大危害。欧美等众多国家相继制定了一系列环保法规来限制VOC向大气中排放。在此背景下,水性涂料、高固体分涂料、粉末涂料及无溶剂涂料、光固化涂料等环境友好型涂料因其VOC含量极低且节省能源而成为现代涂料工业发展的方向。

水性涂料是取代溶剂型涂料的主要产品之一,代表着涂料工业的发展方向。水性工业涂料由水性树脂、颜填料及各种助剂、去离子水组成,对环境无污染,对人体无害,属于环境友好型涂料。水性工业涂料不含甲苯、二甲苯等苯系物,且VOC含量极低,无刺激性气味,无毒无害,无易燃易爆的危险,常温干燥迅速,漆膜附着力强,与各种水性面漆和稀释剂型面漆配套性良好,具有优良的防锈、防腐性能。与传统的溶剂型涂料相比,水性工业涂料凭借其环保、安全节能、经济的优势及国家产业政策的扶持,已经逐步成为取代传统溶剂型涂料的主要产品之一,代表着涂料工业的发展方向。

3.1.2 市场规模大,增长前景好

涂料行业市场规模庞大,发展前景良好。从涂料行业发展历程来看,全球涂料行业已经进入了成熟期,发达国家市场已趋饱和;发展中国家和地区,尤其是中国,由于其巨大的市场潜力成为行业竞争的焦点。2018年全球涂料产量为5543万吨,较2016年的高点6550万吨下滑15%

各产地中,亚太地区涂料产量约占全球总量的50%,而中国约占亚太区消费总量的67%,即中国涂料产量占全球的比重超过30%

中国已成为全球涂料生产和消费的第一大国。2000年以来,我国涂料行业保持了较快的发展,在高速成长的房地产、汽车、船舶、运输、交通道路、家电等行业的带动下,涂料产量由2000年的184万吨增长至2019年的2416万吨,CAGR15%。据中国涂料工业协会数据,2018年,1998家规模以上工业企业总额达3268.1亿元,实现利润总额236.48亿元。

工业涂料比重增加至60%以上。随着近年来我国门窗、地坪、家具、装饰材料、钢结构件等产品涂装逐步向工厂生产线方向转移,汽车、公路、桥梁等行业对涂装产品的市场需求大增,石油储备工程、大型钢结构工程的兴起,我国涂料产品结构发生了很大变化,工业涂料比重大增,2018年我国工业涂料产品比重超过60%。随着建筑涂料和建筑装饰涂料的企业开始向工业涂料领域扩张,工业涂料的增长前景较好。

水性工业涂料国外发展迅猛。2010年开始,水性工业涂料占世界工业涂料的比例已经达到30%以上,不断向汽车涂料、工业防腐涂料、交通标牌涂料等领域渗透。世界各工业发达国家很重视水性涂料的开发,美国对水性涂料的开发占其全部涂料开发的50%以上,水性工业涂料的开发成果占其全部涂料总成果的30%日本21世纪开始重视并着手发展以水性涂料为主的低环境负荷类型的涂料。

中国水性工业涂料比重远低于国际水平,发展前景广阔。据全球各地区涂料产品产量统计资料显示,北美地区水性工业涂料约占43%,溶剂型工业涂料约占51%;西欧地区水性工业涂料约占34%,溶剂型工业涂料约占52%;而在中国水性工业涂料只占15%,溶剂型工业涂料占比高达80.5%,水性工业涂料应用比例与欧美发达国家相比差距相当大,具有广阔的市场发展空间。

3.1.3 环保要求倒逼下游行业“油改水”,工业涂料、油墨、胶黏剂等产品的水性化是未来趋势

水性工业涂料主要应用于集装箱、汽车、石油化工、轨道交通、公路桥梁、木器、船舶、海工装备等行业领域,还在工程机械、水利设施、核电设施、风电设施、钢结构建筑等行业有较大的发展空间。

根据近年来国家及地方的环保政策,我国将全面推进集装箱、汽车、木质家具、船舶、工程机械、钢结构、卷材等制造行业工业涂装VOCs排放控制,在重点地区还应加强其他交通设备、电子、家用电器制造等行业工业涂装VOCs排放控制,2020年底前,针对不同行业全面推广或使用水性涂料,鼓励生产、销售和使用低毒、低挥发性有机溶剂。2017年开始,集装箱行业已全面实现了油改水

除传统工业涂料领域外,水性油墨、水性胶黏剂等应用领域也有良好的市场前景。

印刷包装业用的水性油墨:

水性油墨由粘结料、颜料、水和助剂等组成,粘结料(水性树脂或乳液)的性能直接决定油墨的使用性能和印刷效果,如粘度、附着力、光泽度等。

目前国内外的水性连接料主要以水性丙烯酸树脂和水性聚氨酯为主,制备的水性油墨在纸张等吸收性基材采用凹印或柔印技术上已经基本成熟,国内外已批量生产和使用;在非吸收性基材(PEPETOPP等)上的应用发展相对缓慢,国内市场还没有批量使用。我国印刷业十三五发展规划中,已明确将水性油墨及其相关原材料研制列为今后印刷包装业发展研究的重点和油墨行业发展的主要方向,水性油墨一定会迎来发展的春天。

水性胶黏剂:

近年来,胶黏剂行业发展迅速,中国胶黏剂市场以年均超过10%的速度增长。随着社会及环保的需要,胶黏剂正在加速向水性化、无溶剂化、低毒化方向发展,其中水性胶黏剂具有无溶剂释放、环境友好、无毒、不可燃、使用安全、成本低等优点,成为胶黏剂行业发展中的重中之重。

水性胶黏剂主要由基料、固化剂和促进剂、偶联剂、填料等添加剂等组成。水性树脂作为基料是胶黏剂的主要成份,包括水性聚醋酸乙烯酯、水性丙烯酸树脂、水性聚氨酯等。目前国内外水性胶黏剂产品的更新换代非常快,有机硅、聚氨酯、环氧树脂等高性能胶黏剂也有较大增长。

3.1.4 原材料水性树脂制约本土产品质量

水性树脂(或乳液)是水性工业涂料的主要原材料,是制约水性工业涂料行业发展的关键性因素之一,其质量高低直接决定水性工业涂料的性能。

目前国内的水性树脂质量与国外相比仍有一定差距,导致国内的水性工业涂料生产厂家为保证产品质量多采用成本较高的进口水性树脂。十三五期间,我国将研发性能达到工业涂料要求的水性树脂、代替进口的同类水性树脂及溶剂型树脂作为研发重点。

3.2 公司水性系列产品初具规模

3.2.1 产品体系初步建立,水性工业涂料、水性油墨、水性胶黏剂等产品精彩纷呈

洪汇新材生产的水性系列产品包括氯乙烯改性丙烯酸系列、氯乙烯改性环氧系列、配套环氧固化剂系列、氯醋乳液等,广泛应用于金属防腐底漆、家电及电动车配件用漆、玻璃制品烤漆、家具漆、车用漆、纸张涂层、印刷油墨、专用黏合剂、织物表面处理剂等领域。

公司已经掌握了水性涂料基料的相关技术,并已实现了部分产品的产业化,并对水性工业涂料基料产品的系列品种不断丰富、技术性能不断优化。

水性系列产品应用领域不断丰富。公司现有水性产品主要应用于集装箱、钢结构、工程机械等工业领域。随着水性工业涂料行业的不断发展,公司未来还将不断开拓新的应用领域,目前公司正在大力推广水性油墨用水性树脂、水性胶黏剂用水性树脂等新产品。

水性工业涂料基料:公司产品主要应用于集装箱、轨道交通车辆、大巴、工程机械、电动车零配件、基础钢结构设施等工业领域,自2017年开始实现规模销售,目前主要客户包括德威涂料公司(集装箱涂料、风电叶片涂料、车辆涂料行业主流供应商之一)、石家庄市油漆厂(专业制漆60余年的国家油漆涂料行业重点企业)等。

水性油墨用水性树脂:公司生产的水性氯醋树脂应用于水性油墨具有较大的优势,特别是在非吸收性基材上表现出良好的性能,目前已经部分客户试用并得到认可,并有一定的销量,公司正在全力推广该系列产品,市场前景广阔,同时对水性油墨的发展具有一定的促进意义。

水性胶黏剂用水性树脂:在胶黏剂行业发展大趋势下,公司研发的水性氯醋树脂在胶黏剂应用上有较大的突破,特别是应用于PVCPET等塑料软包装领域具有很大的优势,目前该产品已经完成中试,得到客户的认可,并为部分客户小批量供货,该系列产品的量产将助力胶黏剂行业向更加健康、安全、环保的方向发展。

3.2.2 初期产能开始释放,未来仍将扩建

公司IPO募投项目之一是年产6万吨水性工业涂料基料——氯乙烯共聚乳液项目。目前一期2万吨产能已于2018年投产;剩余4万吨产能正在积极建设中,预计将于20218月底投产。该项目早在2012年就已立项,经过数年的不断研发,技术不断进步,公司储备了更多的品种系列产品,且部分产品工艺也得到了优化改进,预计未来投产后将更好得满足市场需求。

3.2.3 国内外市场不断开拓,销售额快速增长

公司将充分利用现有客户资源,并积极开拓国际市场。涂料行业是公司现有产品的重要应用领域之一,国内外知名的涂料生产厂家如巴斯夫(BASF)、杜邦(DUPONT)、阿克苏诺贝尔(AKZONOBEL)、庞贝捷(PPG)、宣伟(SHERWIN WILLIAMS)等均为公司直销客户或贸易商客户。公司可充分利用现有的客户优势,保证并拓展水性树脂产品的销售。同时,公司将继续以现有的国外贸易商为依托,加大市场开拓力度,逐步扩大全球市场销售领域。

公司水性材料销售增速较快。公司水性系列产品自2017年开始实现规模销售,2019年公司水性乳液(树脂)销售规模达到7768万元,占公司营业收入比重的14.44%

4. 盈利预测与评级

我们预计公司2020~2022年净利润分别为0.90亿元、1.04亿元和1.21亿元,对应EPS分别为0.83元、0.96元和1.11元。当前股价对应2019~2021PE值分别为252118倍。看好公司氯醋树脂及水性工业涂料的市场前景,首次覆盖给予推荐评级。

5. 风险提示

产品及原材料价格波动;下游推广不及预期;市场竞争加剧。

分析师:罗四维 证书编号 S1480519080002

             刘宇卓 证书编号 S1480516110002

本文节选自东兴证券研究所已于2020年6月12日发布的《洪汇新材(002802.SZ)深度报告:氯醋树脂及水性涂料基材的领先企业》报告,具体分析内容(包括风险提示等)请详见报告。若因对报告的摘编产生歧义,应以完整版报告内容为准。

加载中...