新浪财经

翔宇医疗闯关科创板,去年康复器械卖出4.2亿元

界面新闻

关注

原标题:翔宇医疗闯关科创板,去年康复器械卖出4.2亿元

近日,上交所受理来自河南翔宇医疗设备股份有限公司(下简称“翔宇医疗”)的科创板上市申请,翔宇医疗开始闯关科创板,拟募资7亿元。

翔宇医疗为全国各级医疗机构、养老机构、残疾人康复中心、福利院、教育系统等机构以及家庭提供系列康复产品及整体解决方案。

在国产康复器械梯队中,已上市的企业包括2019科创板上市的普门科技和2015年创业板上市的诚益通。但是值得一提的是,普门科技主营业务除了康复器械外还包括体外诊断产品线。诚益通则是2017年完成对龙之杰的收购后,开始涉足康复医疗器械领域,此前主要业务是生物医药自动化设备生产商。但翔宇医疗只依靠康复器械业务冲刺上市。

从翔宇医疗2019年的业绩单来看,翔宇医疗净利润达到1.2亿元,营业收入达到4.2亿元,比上年增长约19%。但从研发投入上看,翔宇医疗2017年—2019年研发投入分别为1,742.00 万元、2,881.67 万元、4,149.31 万元,占营业收入比例为 6.02%、8.03%、 9.71%,研发投入未超过10%。

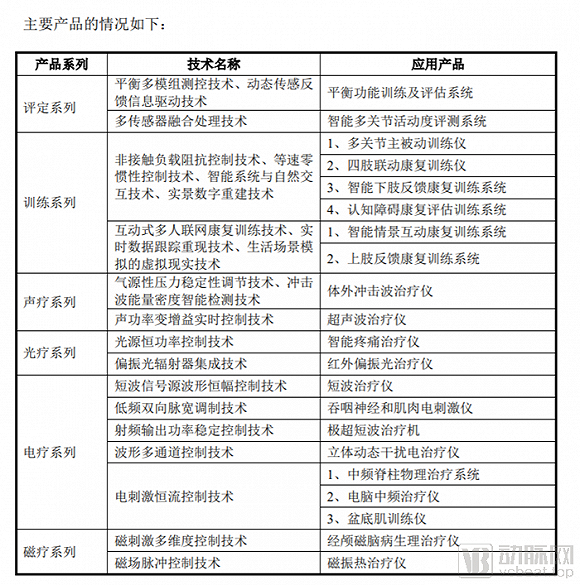
长久以来,国内康复器械行业的标签是产品低附加值、行业集中度低、国内无龙头。此番,翔宇医疗依靠单一的康复器械业务冲刺科创板,意味着国内康复器械格局已经不在如前。从招股书上看,翔宇医疗的核心竞争力是20大系列、400多种康复器械,以及建立在这些丰富多样的器械基础上的为客户提供各类解决方案的能力,包括医疗机构康复解决方案和疾病康复解决方案。

从教师跨界到康复医疗器械,家庭式作坊到实现国产替代

招股书数据显示,翔宇医疗成立于2002年。在当时,我国康复医学发展缓慢,康复设备生产厂商主要围绕家用康复设备、辅助器材等领域进行研发生产,在临床高性能康复治疗设备方面进展较小。但当时生产康复理疗设备的作坊式工厂并不少,翔宇医疗的起点也是一家作坊式工厂。

翔宇医疗创始人何永正在下海经商前是一名教师,何永正父亲曾销售过理疗器械,这成为何永正接触康复理疗器械销售的契机。2002年,何永正在积累了一定医疗器械销售资源后决定建厂生产康复医疗器械。翔宇医疗生产的第一个产品是当时市场上紧缺的牵引床。

虽然翔宇医疗起点不高,但翔宇医疗没有停留在小作坊式经营。成立之时的研发力量不强,翔宇医疗选择主动出击与高校、领先企业建立合作,公司先后与南开大学、天津科技大学、郑州大学等国内著名高等院校以及解放军309医院、河南省中医院、郑州大学第一附属医院、郑州大学第二附属医院建立了合作关系。翔宇医疗还先后与韩国HANIL 株式公司、比利时GymnaUniphy公司、台湾欣麟公司等众多技术实力雄厚的公司交流合作。

为了从众多同质化的康复理疗产品中构建差异性,何永正对于产品质量要求严格,也曾当着全体员工,亲手砸了价值一二十万元的不合格产品。为了赢得客户长期认可,翔宇也建立了完善积极的售后维修体系。

经过18年发展,翔宇医疗也从家庭式作坊渐渐成长为集研发、生产、销售康复理疗设备和创伤治疗设备以及国际贸易为一体的高科技企业,从单一功能产品研发,到拥有全系列产品的研发及生产能力。

翔宇医疗的主要核心专利集中在康复训练和康复治疗设备。公司在冲击波、光疗、电疗、磁疗等 30 余个技术领域拥有自主知识产权保护下的核心技术,目前已获授权发明专利 16 项、实用新型专利 334 项,已获取软件著作权 50 项。

政策驱动康复市场发展,康复医疗器械市场仍存在较大缺口

康复医学是与预防医学、临床医学、保健医学并列的四大现代医学门类之一,但是在我国,康复医学发展一直落后于临床医学发展。从2011年后,国内康复医学市场在政策驱动下开始迎来高速增长。

原卫生部 2011 年发布《综合医院康复医学科建设与管理指南》以及 2012 年发布《综合医院康复医学科基本标准(试行)》,要求二级及以上综合医院应当独立设置科室开展康复医疗服务,并配置标准化的康复医疗器械,包括多功能评 定检测设备;运动治疗设备、作业治疗设备;物理因子治疗设备、言语吞咽认知 治疗设备等。

2011年,国家开始让康复医疗项目进入医保报销体系,从医保报销角度看,被纳入医保的康复医疗项目从 2010 年的 9 项扩充至 2016 年的 29 项,覆盖人群从残疾人为主扩大到老年人、儿童等各类患者人群,报销项目从物理治疗延伸至各项治疗性项目和康复评定项目。

总的来看,自 2012 年起,国家开始出台政策探索建立我国的三级康复医疗服务体系。至 2019 年,国家有关部门已逐步出台多项标准,要求综合 医院康复医学科、康复医院、康复医疗中心、医养结合机构按照各自标准完善标准化建设体系,并且规定二级及以上综合医院设立开设康复医学科、鼓励民营资本投入康复医院、支持二级综合医院转变为康复专科医院。随着我国康复医疗体系的逐渐完善,市场需求亦将向二级综合医院、康复医院、基层医疗机构、家庭下沉。

但从现有的三级康复医疗体系情况来看,康复医院建设还远未达到目标要求。据卫健委发布的《2019 中国卫生健康统计年鉴》显示,2018 年,全国康复医院数量为 637 家,与综合医院 19,693 家的 数量相比,仅占比 3%存在巨大缺口。二级综合医院、康复医院以及基层医疗 机构分配到的资源仍供不应求,存在康复机构和人员不足、转诊机制不明确、医保覆盖面小等问题。我国康复医疗体系尚有极大发展空间。

作为康复医疗体系中的重要组成部分,近年来,我国康复医疗器械行业的平均增速约为 20%左右。2011年后,在短短几年时间里,大量的国际先进康复医疗设备随着先进的康复医疗技术涌入国内,尤其是康复理疗设备方面,进口设备仍占有较大市场份额。

康复器械产品种类繁多,按照应用领域的不同,可分为康复医疗器械、康复教育设备和康复辅具等。康复医疗器械指在康复医疗中用于康复评定、训练与治疗、有效改善或恢复患者功能的医疗设备,是康复器械的主要组成部分,也是各级康复医疗机构开展诊疗活动的必备条件;而康复医疗器械按照作用的不同,又可分为康复评定设备、康复训练设备以及康复理疗设备。

从翔宇医疗招股书数据来看,2019年的主要收入来自康复训练设备和康复理疗设备,分别占到了营业收入的31%和55%,而评定设备只占到营业收入的3.74%。   

未来发力康复解决方案与智能化方向

在康复医疗器械深耕18年后,翔宇医疗产品经历了单个设备的研发生产→科室解决方案→康复医院解决方案&综合医院全院临床康复一体化整体解决方案→(市县乡)区域康养一体化的整体转型和业务提升。

可以看出,翔宇医疗现在自己的定位不只希望卖设备和产品,而是希望能够为大量还未建设康复医学科的医院、养老机构、社区以及医院各科室提供各类康复解决方案。

从覆盖的康复科室上看,疾病康复解决方案包括疼痛康复解决方案、神经康复解决方案、骨科康复解决方案、中医康复解决方案、产后康复解决方案、加速康复外科康复解决方案、心肺康复解决方案、老年(医养)康复解决方案、儿科康复解决方案等。

从服务的医院类型上看,医疗机构康复解决方案包括(市县乡)区域康养一体化整体解决方案、综合医院全院临床康复一体化整体解决方案、康复医院解决方案、医疗机构科室专项解决方案(专科专病建设解决方案)、单个设备和设备组合的规划设计方案的能力。

从国内康复医疗发展现状来看,由于康复人才短缺,缺少康复人力资源,导致很多康复医院无法正常运转起来。对于单个康复设备来说,医院的需求很明确:安全、有效、可负担。但是仅仅是满足了这三点的产品,还不是建设康复科医院最需要的产品。简单来说,对于医院来说,在现阶段,他们需要的康复设备更多是能够满足一整套康复需求,让康复科能够快速运转起来的设备。

随着5G、物联网、人工智能的时代的到来,康复医疗器械行业也开始出现新业态,物联网、智能化、康复机器人等康复新业态受到关注。

作为国内领先的康复理疗器械厂商,翔宇医疗在智能化方面也进行了布局。翔宇医疗利用物联网大数据技术实现设备间的互联互通,能够集合、分析终端医疗机构反馈的临床需求和经验。翔宇医疗也研发并生产出多款智能型设备,如平衡功能障碍训练机器人、下肢康复训练机器人、智能三维综合训练平台、手功能综合康复训练平台、智能反馈康复训练系统、智能红外光灸疗仪等,包括可用于多人同时进行康复训练以及情景互动型设备。

随着老龄化时代的来临,康复医学受到更多重视,康复市场在未来还将迎来更多增长,要想真正建立起完整三级康复医疗服务体系,市场需要更多像翔宇医疗这样的企业。

加载中...