新浪财经

【建投电新|深度】充电设施:新基建赋能,便捷性之梦

新浪财经

关注

来源:新能源研究员

摘要

能量补充,新能源汽车核心需求

时至今日,在满电状态下,纯电动车型的“里程焦虑”现象有望得到充分控制,但是燃油车型的配套设施和加油时间方面的巨大优势仍然存在,建设有效的“能源链条”对产业发展乃至国家新能源汽车战略的推进而言势在必行。有线充电优势明显。

电池充能强化中:逐级权衡

电池材料层面,倍率性能的提升也会对电池能量密度、寿命、成本方面带来不同程度的负面影响。电池单体层面,热效应、机械效应等在电池快充过程中的负面效果更显著。单体层面快充的负面影响可能在系统方面被放大。电池倍率性能需要在材料、单体、系统等不同层面和能量密度、寿命、安全性、成本共同权衡。

整车快充进行时:高压、大功率探索

主要国际纯电动乘用车产品的车载充电机支持的最大功率以11kW居多,快充最大功率则多接近或超过100kW。特斯拉Model 3的快充折合续航超过700km/h;保时捷Tycan开始了800V高压快充技术的探索。综合考虑各种因素,800V、400kW~500kW功率约对应电池4C~5C倍率,前瞻角度具备一定可实现性。

充电设施力发展:真刚需•新基建

至2020年4月,我国私人充电桩+公共充电桩总量为128.7万个,总体车桩比在3:1以上。《新能源汽车产业发展规划(2021-2035)》(征求意见稿)要求:加快形成适度超前、慢充为主、应急快充为辅的充电网络,加强智能有序充电、大功率充电等新型充电技术研发,提高充电便利性和产品可靠性。

我们中性预期2025年我国充电桩数量将突破800万个,其中公共充电桩275万个,总体车桩比约2.67;充电桩总价值量将接近1000亿元;新能源汽车充电及服务费用总量将超过600亿元。慢充为主、应急快充为辅、有序分时充电是市场主流。

风险提示:

充电基础设施建设不及预期,动力电池技术进步不及预期,新能源汽车动力系统技术进步不及预期,安全性风险。

一、能量补充,新能源汽车核心需求

1、使用便捷性,“红线”

根据国标《汽车和挂车类型的术语和定义》(GB/T/T 3730.1—2001),汽车是由动力驱动,具有4个或4个以上车轮的非轨道承载的车辆。基于便捷、舒适的交通需求,用户(及社会)对汽车的关注点涉及多方面易量化和不易量化的内容。

使用便捷性是绝大多数情况下用户对汽车的接受底线和核心需求,可简明体现为汽车在某工况/工况组合下运行的行驶时间和充能时间,及对应的行驶路程。

不考虑路的影响而只从车的角度出发,行驶路程越长(对应续航能力)/行驶速度越快(对应动力性能),单次充能时间越短/充能时间占总时间的比例越小(对应充能能力),可认为整车的使用便捷性越高;在充能不便的条件下,单次充能的行驶路程越长,整车的使用便捷性越高。

2、电车VS油车续航差距减小,能量补充问题凸显

汽车的续航能力、动力性能和充能时间的决定性因素是其储能(及配套动力)系统的本质理化属性。这已为长逾百年的汽车进化史所证实。

燃油汽车和电动汽车的起步时间相近。前者以戴姆勒、本茨等人对内燃机的发明和车用为标志,后者以特鲁夫对动力电池(铅酸电池)的车用为标志。

和早期的燃油汽车相比,电动车具备诸多优势:环境影响低、驾驶平顺、几乎无噪音、操作简单,动力性方面也率先实现了超过100km/h的最高时速。

20世纪初叶,美国电动车市场占有率完全可以和燃油汽车分庭抗礼。

但是,铅酸电池的能量密度和充能时间相比于燃油有本质差距,且对基础设施的依赖性更强,体现到产品上的结果是彼时电动车的使用便捷性潜力远不及燃油车。随着燃油产量的飞速增长、加油站和公路的布局完善、多缸高转速内燃机的发明、空气压缩机的应用,燃油乘用车不仅续航里程长、加油速度快,而且单位能量成本大幅降低、动力性有所改善、能量效率显著提高;加之流水线的发明使得制造成本大幅降低、配套基础设施逐步完善,燃油车在接近一个世纪的时间里充分享受了燃油高能量密度孕育的便捷性红利。相应产业形成了强大的路径锁定,极大程度压制了电动车的发展。

在锂离子电池商业化之前,铅酸电池和镍系(如镍镉、镍氢)电池是二次电池的主要选择。但20世纪末-21 世纪初,以钴酸锂、锰酸锂、磷酸铁锂和多元金属酸锂为正极,以石墨为负极,配合电解质(电解液)和隔膜制成的锂离子电池(因使用电解液也称为液态锂离子电池)体现出了大幅超过原有二次电池的性能。这一方面使得锂离子电池淘汰镍氢电池成为 3C 电池的标配,另一方面也意味着锂离子电池可以作为动力电池汽车的核心储能装置,提供此前从未实现过的 200km 以上的续航,满足乘用车、商用车的基本使用需求。

随着锂离子电池技术的持续优化,新能源汽车的续航能力也持续增长。仅以2020年我国范围内推出/拟推出的纯电动乘用车新品论,特斯拉Model 3长续航单电机版、比亚迪汉EV、上汽荣威Ei6、广汽Aion-V、长安e-rock等车型的工况续航均超过600km。在满电状态下,新能源汽车(主力技术路线仍是纯电动,本文也仅对纯电动相关内容展开讨论)的“里程焦虑”现象有望得到充分控制。

但是燃油车型的配套设施和加油时间方面的巨大优势仍然存在。至2018年,我国已有超过10万个加油站,总量充足;单车加油时间约3分钟,快速方便。这使得消费者使用便捷性方面,燃油车型总体仍然相当程度领先纯电车型,很大程度上可以影响用户购车决策。所以,发力新能源汽车充能的“能源链条”对产业发展乃至国家新能源汽车战略的推进而言势在必行。

3、有线充电大概率是长期主流,便捷快充需多环节协同

对纯电动车型而言,进行电力补充包括依托充电桩的有线充电、无线充电、换电等几种基本模式。

消费者角度出发,能量补充的持续需求都是方便、快捷、廉价。不同的能量补充模式中,利用充电桩的有线充电是最广泛应用的充电方式,该方式结构简单、效率较高。

无线充电以空气为介质,单位截面积无线能量传播功率上限取决于评论,所以最大功率有限,而且效率随距离衰减严重;换电需解决电池库存、电池型号统一等问题,普适性尚未体现。总体而言,各个能量补充模式都有其发展前景和适用领域,有线充电大概率是长期主流。

按照不同的空间尺度,纯电动车型的充能受到原子尺度、微观尺度、电池单体、电池包和系统(乃至充电基础设施)等层级的影响。电池具备快充能力、整车可承受较高快充功率、大量快充基础设施有效协同方可获得最佳快充效果;如某个或某些环节现实情况和理想需求差距较大,则需综合权衡得出支持产业发展、具有可实现性的最优路径。

二、电池充能强化中:快充的逐级考量

1、电池材料:优化电导,控制界面

对动力电池进行充电,一方面锂离子从正极脱出,经过正极-电解质界面、(液态)电解质、负极-电解质界面,嵌入负极;另一方面电子从正极导出、经外电路自负极导入,保证整个电池的电中性。放电过程相反。充电时间要求较短则需快充能力(高倍率充电,可认为是倍率性能)强,对电池材料的要求也更高。

不同的正极材料,电子电导、锂离子电导/离子扩散系数、粒径形貌、涂布厚度和面密度等因素均可影响脱锂能力。本征的影响因素是材料体系区别:层状结构的钴酸锂、三元材料的锂离子扩散通道是二维通道,橄榄石结构的磷酸铁锂扩散通道是一维通道,所以锂离子嵌入/脱出更容易,体现为离子电导更高。纳米化等手段可以改进离子电导,但是对体积容量密度有负面影响;过大的比表面积也会给生产工艺、寿命方面的指标带来一些不利影响。

钴酸锂/三元材料的本征电子电导好于磷酸铁锂,但二者不同程度需要炭黑、碳纳米管等导电剂掺杂、表面包覆等手段提升电子电导,优化倍率性能。

为支持电池倍率性能的发挥,电解液通常需要在工作温域内具备较高的离子电导以及较低的极化,并且控制和正负极的反应:正极和电解液反应形成新物相(如岩盐相等)会影响电池的内阻,从而降低其倍率性能和循环寿命(体现为容量降低);石墨负极和电解液反应形成SEI膜,同样需要进行成分方面的调控以实现优化。

通常情况下电解液/电解质的离子电导随温度升高而增加;电解液的离子电导比固体电解质更高。

负极是充电过程中锂离子的接受体,是电池快充性能的关键。石墨是最常用的负极材料,但其层间距较小(0.354nm),在快充时由于界面反应阻抗的增加使得石墨负极相比慢充下更容易达到析锂电位,锂离子不能正常嵌入到石墨负极,而是以原子的形式沉积在负极表面形成锂枝晶。钛酸锂零应变,具有三维扩散通道,但成本高、对锂电压高,对应电池能量密度低。动力电池的负极对快充的优化仍多依托石墨基体,进行锂离子扩散通道构建、高导电材料包覆等方面工作。

所以,在电池材料层面,正极材料的纳米化、掺杂和包覆改性,电解液的成分调控,隔膜的厚度、孔径与涂覆调控,负极的扩散通道构建和包覆改性等,可以提升电池的倍率性能,发挥更强的充放能力。但是,倍率性能的提升也会对电池能量密度、寿命、成本方面带来不同程度的负面影响。侧重倍率性能的电池,能量密度通常低于类似体系、侧重能量密度的电池。

2、电池单体:偏离“准静态”,快充有影响

电池单体层面,除前述快充析锂外,热效应、机械效应等在电池快充过程中的负面效果也更显著。给定某电池单体,充放倍率增大,则单体内温差增加,使得电池状态偏离准静态平衡的程度增加;充放倍率增大,则电极材料开裂,和导电剂、粘结剂乃至集流体脱离的比例与程度增加。

给定某电池单体,高倍率充放条件下电池的有效容量/有效能量密度下降;固定循环次数,高倍率循环加剧电池容量衰减。总体而言高倍率循环时电池性能表现不及低倍率循环,且部分性能衰减不可逆。

高倍率充放除影响电池常规性能表现外,其对电池材料造成的老化以及快充时的大电流放热本身也会影响电池安全。

3、电池系统:为了均匀性

多节电池单体串并联组成电池模组-电池包,形成电池系统。单体层面快充的负面影响可能在系统方面被放大。如前所述电池单体在快充时的温度不均匀性被拉大,到系统层面电芯之间的温度不均匀性也会增加。这使得不同电芯的性能差距增加,电池包整体材料功能微元的性能差距被进一步拉大。相对更热的电芯及功能微元轻则老化加速,重则局部过充,发生负极析锂,刺穿隔膜导致热失控安全事故发生的概率成倍增加。控制变量角度看,电池系统的寿命不及电池单体,高倍率条件下差距拉大。

相应的解决方案包括采取成熟稳定的电池制造工艺,提高电池单体的一致性;采用更高性能的热管理系统,提升温度管控能力与均热效率;运用实时收集、监控电芯/模组信息更丰富精确的BMS,保证充电的功率处于电芯的合适工作窗口范围内;优化整车-电池包设计等。

所以,希望优化快充倍率的电池在材料、单体、系统层面不同程度需要在能量密度、寿命、安全性和成本方面做出权衡,而且高倍率充电对电池的容量发挥、安全性保持等方面有不利影响。当前应用于纯电动车型的动力电池多关注C/3、1C、3C等不同倍率下的性能表现,作为综合评价电池的重要组成部分。

三、整车快充进行时:高压、大功率探索

1、车载充电机&外界充电桩供选择

纯电动车型通常可以通过车载充电机,或连接外界充电桩进行能量补充。快充对应的高压系统电压平台多为400V,也有部分前瞻性设计将其提升至800V。

车载充电系统安装在车辆内部,具有体积小、冷却和封闭性好、重量轻等优点,但功率普遍较小,充电所耗时间长。充电桩相比于车载充电系统功率更高,高功率充电桩可实现快速充电效果。根据ev-database的统计,主要国际纯电动乘用车产品的车载充电机支持的最大功率以11kW居多,也有6.6kW、7.2kW、17kW、22kW等其他数值;连接外界充电桩的最大快充功率多已接近或超过100kW,考虑到整车最大带电量的不同以快充倍率估算,大多数车型的最大快充倍率在约2C以内,平均快充倍率在1~1.5C(高电位下充电通常需要降低电流强度,故快充功率一般只维持到80%SOC甚至更低,充满电时间可压缩至1小时以内需要的平均快充倍率1C,最大倍率须相当程度大于1C);以快充折合续航(线性外推至单小时续航提升量)计,多数车型在500km/h上下。

以日产leaf/宝马i3为例,具有常规快充速度的车型(也包含大多数充电30分钟或稍多,续航增长至80%的自主纯电动A级车)通常搭配60kW快充桩即可较好地实现车-桩匹配。

对于带电量更大、快充倍率也更高的车型而言,更大功率的充电桩与更高倍率、容量动力电池匹配就是实现有效快充、获取更多的单位时间充电续航的关键。主要产品中,特斯拉Model 3/Y、保时捷taycan的充电倍率达到/接近3C,快充折合续航增加达到700km/h以上。

2、超级快充:特斯拉和保时捷的努力

以400V电压平台的高压系统和超级快充站相配合,自2012年开始特斯拉系列产品为纯电动乘用车提供了相对较好的充电使用体验。400V高压系统的巅峰可能也就是特斯拉系列产品的对应表现。

截至2020年初,特斯拉在全球范围内已有逾1600座超级充电站和1.44万个超级充电桩,北美、欧洲、东亚是布局重点。

Model S、Model X即兼容超级快充,Model 3、Model Y在它们基础上更进一步。

Model 3的车载充电机位于电池系统内部(图中Service Panel内),交直流一体,仅有单输入口。

对Model 3标准续航版,采用175kW充电桩其最大充电功率也仅有100kW,对应动力电池倍率约2C(100kW/50kWh);而对长续航版,同样使用175kW充电桩其最大充电功率可达到约150kW,对应动力电池倍率仍然为2C(150kW/75kWh)。

如果使用更高功率的充电桩,则实际最大充电功率还可以进一步提升至200kW左右(不同数据源信息略有差别:ev-database数据350kW充电桩-190kW最大功率;汽车电子设计数据250kW充电桩-250kW最大功率)。

到了Model Y,整车的最大充电功率和平均快充功率都有了进一步提升,但是250kW最大功率仍未跑满350kW直流快充桩。

保时捷Taycan则将高压系统的母线电压提升至800V,功率模块兼容400V的超级快充网络。800V高压系统部分规避了更粗的电线造成的不变,一方面使得更大功率的电机得以应用,对应其跑车所需的动力性;一方面也提高了快充功率在系统层面的“天花板”。但是对绝缘的要求也更高。现阶段800V高压快充的最大功率仍不足300kW,达到350kW或需等到2021-2023年(据NE时代估计)。

超级快充的技术瓶颈是多环节的。动力电池方面,过高的倍率需要的性能妥协太大,电池系统的管理难度也提升,综合考虑各种因素,800V、400kW~500kW约对应4C~5C倍率,基本是具有可实现性的前瞻指标(事实上,大电流要求单位长度充电线重量大幅增加,使用便利性下降;充电桩也因为大功率而需要考虑实际体积、散热等要求,成本增加,建设难度提升)。

我们预计,几小时慢充、1小时快充和部分15分钟-半小时的超级快充将分享整车充能的不同时间范围(而“五分钟从零充满”基本没有可实现性);常规新能源汽车的充能手段限于几小时慢充和1小时快充,高端车型对超级快充的需求高;未来或也存在部分续航能力一般,但快充能力强的车型占据细分市场(300km-400km工况续航,40-50kWh带电量,但可支持120-150kW超级快充,短途城内-短距离城间使用便捷性强)。

四、充电设施力发展:真刚需·新基建

1、充电桩规格,慢充·快充·超充并行

如前所述,直连电网的充电桩是为新能源汽车充能的主要设施。与新能源汽车的带电量、动力电池的倍率性能相适应,慢充桩、快充桩(及超充桩)是成为主流的新能源汽车配套基础设施。

国标GB/T 18487.1-2015、GB/T 18487.2-2017、GB/T 20234.1-2015、GB/T 20234.2-2015和GB/T 20234.3-2015等分别对电动汽车传导充电系统的通用要求、电磁兼容规范,电动汽车传导充电用连接装置(充电桩)的通用要求、交流充电接口和直流充电接口进行了标准规范。

对于通用要求,国标规定了通信、电击防护、电动汽车和供电设备之间的连接、车辆接口和供电接口的特殊要求,供电设备的结构和性能要求,过载和短路保护、维修等相关内容。

对于交流充电接口,国标规定额定电压250V/440V不等,额定电流10-63A不等;触头分别对应单相/三相-交流电源/中线、接地、连接确认和控制导引等功能。

单相交流充电接口的最大功率为7kW(220V 32A),通常和通过车载充电机的慢充功能适配;三相交流充电接口的最大功率是42kW(380V 63A)。交流充电桩的主要组成部分包括漏电保护器、智能电表、控制继电器和充电接口连接器等。

对于直流充电接口,国标规定额定电压750-1000V不等,额定电流80-250A不等;触头分别对应直流电源正负极、接地、通信、充电连接确认、低压辅助电源等功能。直流充电接口的功率高,对应快充功能。以750V、80A计算对应60kW功率;以750V、200A计算对应150kW功率;以1000V、250A计算对应250kW功率。

直流充电桩的主要组成部分包括充电模块,主控制器,绝缘检测模块,智能电表,刷卡模块,通信模块,空气开关,主继电器,辅助开关电源等。

充电模块需要功率半导体实现AC-DC交直流转换功能,是直流充电桩的核心零部件。其常规基材选用硅材料,有高性能、小体积、优良散热需求时,充电模块的功率半导体可使用性能优异的碳化硅作为基材。

直流快充60kW已得到了较相当程度的应用。如中信建投证券北京办公地附近的国网公共充电站,包含10个60kW直流快充桩,充电费浮动,服务费固定,充电费+服务费价格约在1-2元区间。

2、充电桩规模,保有量差强人意

据中国电动充电基础设施促进联盟数据,至2020年4月,我国公共充电桩保有量达54.7万个,同比去年增加约15万个,对应充电站近4万个。但是和我国约400万辆的新能源汽车保有量相比(2019年底汽车工业协会数据为381万辆,2020年1-4月产销20.5万辆),新能源汽车/公共充电桩处于高位(7:1以上)。私人充电桩+公共充电桩总量为128.7万个,总体车桩比在3:1以上。和早期国家规划的车桩比约1:1相比,有非常大的差距。

分省区直辖市看,限购限行、经济较发达的省区直辖市充电桩/充电站保有量相对较高。

充电桩数量偏少事实上也是欧洲新能源汽车产业发展的瓶颈。据商务部信息(源自中华人民共和国驻意大利共和国大使馆经济商务处),当前(2020年初)欧洲充电桩保有量仅为18.5万个,考虑到其同期约160万辆的新能源汽车保有量,车桩比同样也处于高位。

对已有较高销量的新能源车企而言结论也类似。特斯拉纯电动车型已有逾百万销量,但超级充电桩数量据前述仅1.44万个,车桩比更高。所以,以充电桩、充电系统建设为代表的新能源汽车基础设施建设事实上是全球新能源汽车产业进一步发展的“刚需”。

3、牵手“新基建”,规划为充电基础设施“赋能”

我国对充电桩的布局规划始于2014年国务院颁布的《关于加快新能源汽车推广应用的指导意见》,此后中央及多个国家部委陆续出台相关文件。2020年3月4日,中共中央政治局常务委员会召开会议指出,通过“新基建”为经济增长提供新动力。新能源汽车充电桩位列“新基建”七大领域之中。

2020年5月22日李克强总理在第十三届全国人民代表大会第三次会议上作的2020年政府工作报告也指出:加强新型基础设施建设,发展新一代信息网络,拓展5G应用,建设充电桩,推广新能源汽车,激发新消费需求、助力产业升级。

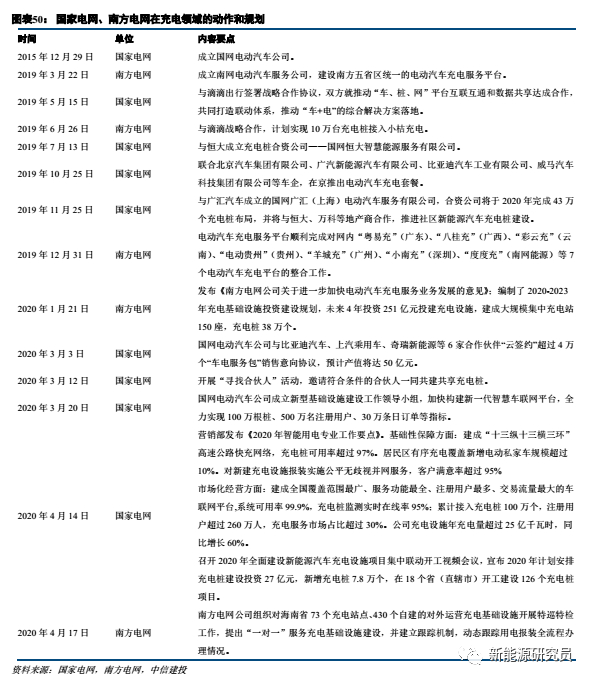
与国家规划相应,国家电网、南方电网在充电基础设施领域开展有关工作。

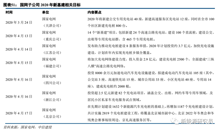
国网多个子公司公布了新基建相关建设目标。

4、展望:慢充为主应急快充为辅,规模高增速分时充电有望成主流

新能源汽车充电桩及配套充电站的规模、类型,用户的使用习惯乃至整车的技术方向配套是相互影响的。

较早期的产业发展规划(见前述图表:新能源汽车充电基础设施建设政策文件归纳)对充电桩的规模和技术类型估计相对而言探索性质更多。2015年国务院《关于加快电动汽车充电基础设施建设的指导意见》要求:原则上,新建住宅配建停车位应100%建设充电设施或预留建设安装条件,大型公共建筑物配建停车场、社会公共停车场建设充电设施或预留建设安装条件的车位比例不低于10%,每2000辆电动汽车至少配套建设一座公共充电站。着眼于电动汽车未来发展,结合不同领域、不同层次的充电需求,按照“桩站先行”的要求,根据规划确定的规模和布局,分类有序推进建设,确保建设规模适度超前。到2020年初步形成覆盖大部分主要城市的城际快充网络,满足电动汽车城际、省际出行需求。2015年多部委《电动汽车充电基础设施发展指南(2015-2020年)》测算:2015年到2020年需要新建公务车与私家车用户专用充电桩430万个,分散式公共充电桩50万个。和目前充电桩建设实际情况相比,“桩站先行”、“建设规模适度超前”要求总体而言难称落实到位:分散式公共充电桩建设和规划相符,而用户专用充电桩数量和规划要求差距较大。

《新能源汽车产业发展规划(2021-2035)》(征求意见稿)则弱化了定量指标,要求:合理布局充换电基础设施,依托“互联网+”智慧能源,提升智能化水平,加快形成适度超前、慢充为主、应急快充为辅的充电网络,鼓励开展换电模式应用,加强智能有序充电、大功率充电等新型充电技术研发,提高充电便利性和产品可靠性。另外,《规划》(征求意见稿)也要求推动新能源汽车与能源融合发展,提升动力电池循环寿命,统筹充放电和电力调度需求,鼓励开展V2G(新能源汽车与电网)示范应用等。

居民住宅小区电力配置规范 GB/T36040-2018规定:居民住宅小区内的公建设施或配套商业用房的用电设备总容量在100kW以上或需用变压器容量在50kVA以上可采用专用变压器供电;公建设施或配套商业用房的用电设备总容量在100kW及以下或需用变压器容量在50kVA及以下可采用低压供电。电动汽车快充装置应采用专用变压器供电,慢充装置可由居民住宅小区的配电变压器低压供电。

可见,从慢充、快充到超充,电动汽车充电的基础设施约束条件逐渐增加。慢充约束相对较少,快充受限于配电网络带来的安装条件,超充受限于能量流尤其是动力电池技术本身。适度超前、慢充为主、应急快充为辅的充电网络建设是符合技术特征与配网条件的合理务实选择。

综合各方面信息,我们估计:

充电桩规模和类型方面:根据电科院研究《中国电动汽车现状技术及发展》,结合《新能源汽车产业发展规划(2021-2035)》征求意见稿,可以2025年我国新能源汽车保有量在2200万辆左右为基准情景。2020-2025年我国公共充电桩建设和新能源汽车增速基本同步,车桩比在5:1(乐观情景)到10:1(谨慎情景)之间;私人充电桩占比相比于当前有一定程度提升,车桩比在3:1(乐观情景)到5:1(谨慎情景)之间。考虑到超充桩对电网较大的冲击以及配网改造在渐进性,至2025年我国公共充电桩以60kW~80kW左右功率的直流快充桩为主,私人充电桩以7kW功率的交流慢充桩为主。至2030年,新能源汽车保有量增至6000万辆以上,届时公共充电桩占比大概率保持,而私人充电桩占比有望继续提升,使得总体车桩比进一步降低。

在此基本假设下,我们中性预期2025年我国充电桩数量将突破800万个,其中公共充电桩275万个。总体车桩比约2.67,较2020年4月有一定程度下降。

用户习惯方面:逐渐增加的新能源汽车保有量如果没有合适的充电习惯匹配,将对电网造成一定程度冲击。2019年北京市尖峰负荷约2600万kW,如假设至2025年北京市尖峰负荷基础值不变,同时新能源汽车保有量达80万辆,而且其中半数车辆在尖峰时段通过7kW慢充桩集中充电,则增加负荷280万kW,相当于增加了10%。假设至2025年北京市尖峰负荷基础值不变,新能源汽车保有量达80万辆,其中10%车辆在尖峰时段通过60kW快充桩充电,则增加负荷480万kW,相当于增加了近20%。如还有部分超充桩参与充电,则负荷增加更多。

但是同样的充电需求如果在谷段施加于电网,则可以起到有效“填谷”的作用。2015年北京的最大制冷负荷比重高达51.5%,如我们假设夜间1时-早上7时空调负荷比重比最大制冷负荷减半,则夜间2时-早上6时的实际负荷可削减600万kW。以7kW慢充桩工作估计,至少可为单车补充42kW电量,足以满足正常条件下2-3日甚至更多时间的用电需求。

所以,慢充为主、应急快充为辅,以分时电价等方式引导用户合理有序充电,并使用户形成利用谷段电力的习惯,大概率将成为充电桩使用的合理手段;V2G在技术层面障碍较小,主要影响因素是商业价值。如果峰谷差足够大、电池循环寿命足够高,则V2G技术可能也会在分时充电等方式的基础上得到一定程度的发展。此外,共享私人充电桩等方式可能提高充电桩利用率及效能,在新能源汽车保有量逐年增加的背景下也可能取得相当程度的用户认可;和前述充电桩规模、类型部分的分析一致,在新能源汽车充分丰富,保有量份额达1/3甚至更高的情况下,私人/共享慢充桩的长期增速/规模可能高于快充/超充桩。

商业模式和市场空间方面:以慢充桩单桩价值3000元、快充桩单桩价值30000元估计,2025年中性情景下我国充电桩总价值量将接近1000亿元;综合考虑乘用车、商用车的运行里程,充电及服务费用单价差别,2025年中性情景下我国新能源汽车充电及服务费用总量将超过600亿元。另外可以看出,充电基础设施建设适度超前的合理性在于,大规模进行充电桩建设,“以桩等车”可能导致充电服务费用/充电桩总价值量下降,也就是说大规模超前进行充电桩建设但充电无序,其经济社会效益大概率不及适度超前进行充电桩建设,同时引导用户有序充电。此外,如将增值服务(如广告业务等)的收入考虑在内,则新能源汽车实际市场有更大空间。

上述基本假设和估计归纳于下表。

我们认为,整车续航里程、整车充能便利性、整车安全性和动力电池回收四个方面是我国新能源汽车产业长期良性发展的必要保证。随着我国新能源汽车保有量的逐渐增加,充电桩建设、充电服务的有效需求也将大幅提升;充电桩位列“新基建”充分说明了有关领域的重要地位。在此逻辑基础上,优质电池材料、动力电池及整车供应商、充电基础设施供应商和充电服务供应商有望充分受益。

风险分析

充电基础设施建设不及预期,动力电池技术进步不及预期,新能源汽车动力系统技术进步不及预期,新能源汽车安全性风险。