新浪财经

半导体产业链全景解析

市值风云App

关注

作者 | 市值风云

流程编辑 | 小白

半导体产业已成为全球创新最为活跃的领域。

一、简介

半导体指常温下导电性能介于导体与绝缘体之间的材料。

半导体在集成电路、消费电子、通信系统、光伏发电、照明、大功率电源转换等领域都有应用,如二极管就是采用半导体制作的器件。

大部分的电子产品,如计算机、智能手机等或是数字录音机当中的核心单元都和半导体有着极为密切的关联。

常见的半导体材料有硅、锗、砷化镓等,硅是各种半导体材料应用中最具有影响力的一种。

无论从科技或是经济发展的角度来看,半导体的重要性都是非常巨大的。

二、发现历史

1833年,英国科学家电子学之父法拉第最先发现硫化银的电阻随着温度的变化情况不同于一般金属,一般情况下,金属的电阻随温度升高而增加,但法拉第发现硫化银材料的电阻是随着温度的上升而降低。这是半导体现象的首次发现。

1839年,法国的贝克莱尔发现半导体和电解质接触形成的结,在光照下会产生一个电压,这就是后来人们熟知的光生伏特效应,这是被发现的半导体的第二个特性。

1873年,英国的史密斯发现硒晶体材料在光照下电导增加的光电导效应,这是半导体的第三种特性。

1874年,德国的布劳恩观察到某些硫化物的电导与所加电场的方向有关,即它的导电有方向性,在它两端加一个正向电压,它是导通的;如果把电压极性反过来,它就不导电,这就是半导体的整流效应,也是半导体所特有的第四种特性。同年,舒斯特又发现了铜与氧化铜的整流效应。

1911年,考尼白格和维斯首次使用半导体这个名词。

1947年12月,贝尔实验室完成并总结出半导体的这四个特性。

2019年10月,一个国际科研团队称与传统霍尔测量中仅获得3个参数相比,新技术在每个测试光强度下最多可获得7个参数:包括电子和空穴的迁移率;在光下的载荷子密度、重组寿命、电子、空穴和双极性类型的扩散长度。

三、半导体产业链全景

半导体产业链大致可以划分为上游、中游和下游。

上游包括半导体材料、生产设备、EDA、IP核。

EDA,即电子设计自动化(Electronics Design Automation),包括电路设计与仿真工具、PCB 设计软件、IC 设计软件、PLD 设计工具等。

IP核(Intellectual Property Core)提供已经完成逻辑设计或物理设计的芯片功能模块,通过授权允许客户将其集成在其芯片设计中,通过流片形成最终的芯片产品。

中游包括设计、制造、封测三大环节。

下游主要为半导体应用,例如PC、医疗、电子、通信、物联网、、信息安全、汽车、新能源、工业等。

半导体可以分为四类产品,分别是集成电路、光电子器件、分立器件和传感器。其中规模最大的是集成电路,市场规模达到2,753 亿美元,占半导体市场的83%

集成电路从制程工艺来看,顶尖工艺(7nm+10nm)目前占据13%的市场份额,主要用于CPU、GPU等超大规模逻辑集成电路的制造。主要用于存储芯片制造的14nm-28nm工艺占据了34%的市场份额;MCU/MPU、模拟器件、分立器件和传感器主要使用40nm以上工艺,占据了剩余的41%市场份额。

另外,分立器件、传感器、光电器件也都在半导体行业中起着至关重要的作用,市场规模也都不小。分立器件主要包括二极管、晶闸管、MOSFET、IGBT等。

四、生产模式与制造工艺

设计过程可以粗略的分为确定项目需求、系统级设计、逻辑设计、硬件设计四部分。

集成电路作为半导体产业的核心,由于其技术复杂性,产业结构高度专业化。随着产业规模的迅速扩张,产业竞争加剧,分工模式进一步细化。

目前,全球半导体产业有两种商业模式,即IDM(Integrated Device Manufacture,集成器件制造)模式和垂直分工模式。垂直分工模式主要包括Fabless(无晶圆制造的设计公司)+Foundry(晶圆代工厂)+OSAT(封装测试企业),另外还有IP核(Intellectual Property Core)提供方等。

IDM模式的企业主要有Intel、三星、德州仪器(TI)等,这种模式涵盖设计、制造、封测等整个芯片生产流程。这类企业一般具有规模庞大、技术全面、积累深厚的特点。

而垂直分工模式中,则是IP核、设计、制造、封装测试环节分离,IP核供应商提供专业的知识产权模块,设计公司(Fabless)直接面对客户需求,但只从事设计,将制造和封装测试外包,即晶圆代工厂(Foundry)、封装测试企业和IP核供应商为设计公司服务。

其中设计公司以高通、博通、联发科、海思为代表,晶圆代工厂以台积电、格罗方德、联电、中芯国际为代表,封测以日月光、矽品、安靠、长电科技为代表。

EDA与IP授权是芯片设计的两个关键步骤,也是制造的基础。

EDA是电子设计自动化(Electronics Design Automation)的缩写,EDA技术就是以计算机为工具,设计者在EDA软件平台上,用硬件描述语言VerilogHDL完成设计文件,然后由计算机自动地完成逻辑编译、化简、分割、综合、优化、布局、布线和仿真,直至对于特定目标芯片的适配编译、逻辑映射和编程下载等工作。EDA技术的出现,极大地提高了电路设计的效率和可操作性,减轻了设计者的劳动强度。

EDA设计软件包括电路设计与仿真工具、PCB设计软件、IC设计软件、PLD设计工具等。

目前EDA设计软件领域集中度较高,Synopsys、Cadence和MentorGraphics三巨头占据了EDA设计软件市场95%以上的市场份额,Synopsys、Cadence等公司将自己的软IP集成在设计软件中,进一步增加了用户黏性,也提高了行业壁垒。

半导体IP授权主要分为软IP、固IP和硬IP。软IP是用Verilog/VHDL等硬件描述语言描述的功能块,不涉及具体电路元件。固IP是以电路元件实现的功能模块。硬IP提供设计的最终阶段产品—掩膜。

制备不同的半导体器件对半导体材料有不同的形态要求,包括单晶的切片、磨片、抛光片、薄膜等。半导体材料的不同形态要求对应不同的加工工艺。常用的半导体材料制备工艺有提纯、单晶的制备和薄膜外延生长。

第三代半导体材料是以氮化镓和碳化硅为代表的宽禁带半导体材料,在导热率、抗辐射能力、击穿电场能力、电子饱和速率等方面优势突出,更适用于高温、高频、抗辐射的场合。

当前全球芯片设计仍以美国为主导,美国IC设计公司占据了全球约68%的最大份额,台湾地区IC 设计公司占16%,欧洲IC 设计企业只占了全球市场份额的2%,日韩地区Fabless 模式并不流行。

国内对于美国公司在核心芯片设计领域的依赖程度较高。

紫光展锐、华为海思等在移动处理器方面已进入全球前列。

中央处理器(CPU) 方面,英特尔几乎垄断了全球市场,国内相关企业约有 3-5 家,但都没有实现商业量产,多仍然依靠申请科研项目经费和政府补贴维持运转。龙芯等国内 CPU 设计企业虽然能够做出 CPU 产品,而且在单一或部分指标上可能超越国外 CPU,但由于缺乏产业生态支撑,还无法与占主导地位的产品竞争。

目前全球存储芯片主要有三类产品,根据销售额大小依次为:DRAM、NAND Flash 以及Nor Flash。在内存和闪存领域中,IDM 厂韩国三星和海力士拥有绝对的优势,截止到2017年,在两大领域合计市场份额分别为75.7%和49.1%,中国厂商竞争空间极为有限,武汉长江存储试图发展 3D Nand Flash(闪存)的技术,但目前仅处于 32 层闪存样品阶段,而三星、英特尔等全球龙头企业已开始陆续量产 64 层闪存产品;在Nor flash 这个约为三四十亿美元的小市场中,兆易创新是世界主要参与厂家之一,其他主流供货厂家为台湾旺宏,美国Cypress,美国美光,台湾华邦。

FPGA、AD/DA 等高端通用型芯片,具有研发投入大,生命周期长,较难在短期聚集起经济效益,因此在国内公司层面发展较为缓慢,甚至有些领域是停滞的。

芯片设计的上市公司,都是在细分领域的国内最强。比如汇顶科技在指纹识别芯片领域超越FPC 成为全球安卓阵营最大指纹IC 提供商,成为国产设计芯片在消费电子细分领域少有的全球第一。士兰微从集成电路芯片设计业务开始,逐步搭建了芯片制造平台,并已将技术和制造平台延伸至功率器件、功率模块和MEMS 传感器的封装领域。但与国际半导体大厂相比,不管是高端芯片设计能力,还是规模、盈利水平等方面仍有非常大的追赶空间。

五、设备

半导体设备处于产业链上游,贯穿半导体生产的各个环节。按照工艺流程可以分为四大板块——晶圆制造设备、测试设备、封装设备、前端相关设备。再具体来说,晶圆制造设备根据制程可以主要分为8 大类,其中光刻机、刻蚀机和 薄膜沉积设备这三大类设备占据大部分的半导体设备市场。同时设备市场高度集中,光刻机、CVD 设备、刻蚀机、PVD 设备的产出均集中于少数欧美日本巨头企业手上。

中国半导体设备国产化率低,本土半导体设备厂商市占率仅占全球份额的1-2%。

关键设备在先进制程上仍未实现突破。目前世界集成电路设备研发水平处于12 英寸5nm,生产水平则已经达到12 英寸7nm;而中国设备研发水平还处于12 英寸14-7nm,生产水平为12 英寸14nm,总的来看国产设备在先进制程上与国内先进水平仍有差距;具体来看65/55/40/28nm 光刻机、40/28nm 的化学机械抛光机国产化率依然为0,28nm化学气相沉积设备、快速退火设备、国产化率很低。

六、材料

半导体产业发展至今经历了三个阶段:

第一代半导体材料以硅为代表;

第二代半导体材料砷化镓也已经广泛应用;

而以氮化镓和碳化硅、氧化锌、氧化铝、金刚石等为代表的第三代半导体材料。相较前两代产品性能优势显著,凭借其高效率、高密度、高可靠性等优势,在新能源汽车、通信以及家用电器等领域发挥重要作用,成为业内关注的新焦点。

全球半导体材料市场规模443 亿美金。

Si:主要应用于集成电路的晶圆片和功率器件;

GaAs:主要应用于大功率发光电子器件和射频器件;

GaN:主要应用于光电器件和微波通信器件;

SiC:主要应用于功率器件。

半导体材料主要分为晶圆制造材料和封装材料两大块。晶圆制造材料中,硅片机硅基材料最高占比31%,其次依次为光掩模版14%、光刻胶5%及其光刻胶配套试剂7%。封装材料中,封装基板占比最高,为40%,其次依次为引线框架16%,陶瓷基板11%,键合线15%。

日美德在全球半导体材料供应上占主导地位。各细分领域主要玩家有:硅片——Shin-Etsu、Sumco,光刻胶——TOK、Shipley,电子气体——Air Liquid、Praxair,CMP——DOW、3M,引线架构——住友金属,键合线——田中贵金属、封装基板——松下电工,塑封料——住友电木。

七、制造

半导体制造在半导体产业链里具有卡口地位。制造是产业链里的核心环节,地位的重要性不言而喻。统计行业里各个环节的价值量,制造环节的价值量最大,同时毛利率也处于行业较高水平,因为Fabless(无晶圆制造的设计公司)+Foundry(晶圆代工厂)+OSAT(封装测试企业)的模式成为趋势,Foundry 在整个产业链中的重要程度也逐步提升,可以这么认为,Foundry 是一个卡口,产能的输出都由制造企业所掌控。

代工业呈现非常明显的头部效应 根据IC Insights 的数据显示,在全球前十大代工厂商中,台积电一家占据了超过一半的市场份额,前八家市场份额接近90%。

八、封测

封测行业位于半导体产业链末端,其附加价值较低,劳动密集度高,进入技术壁垒较低,封测龙头日月光每年的研发费用占收入比例约为4%左右,远低于半导体IC 设计、设备和制造的世界龙头公司。

封测行业呈现出台湾地区、美国、大陆地区三足鼎立之态,其中长电科技/通富微电/华天科技已通过资本并购运作,市场占有率跻身全球前十(长电科技市场规模位列全球第三),先进封装技术水平和海外龙头企业基本同步,BGA、WLP、SiP 等先进封装技术均能顺利量产。

九、行业头部厂商

半导体厂商可区分成三种:

芯片制造商(如英特尔、三星电子),设计、制造与销售自有芯片。

无厂半导体公司(如高通、联发科、海思、威盛、瑞昱),设计并销售自己的芯片,制造是委外代工的。

晶圆代工(如台积电、联电),只制造芯片,不进行设计工作。

根据全球半导体贸易统计组织(WSTS)的数据,2018年全球半导体(含分立器件、光电子、传感器、集成电路)市场规模高达4687.8亿美元,而2019年预计市场规模将超过5000亿美元。整个半导体产业中集成电路(IC)占83%,占比最大。

权威半导体第三方调研机构 IC Insights 发布了其 2020 年第一季度全球十大半导体(IC 和 OSD,OSD 是光电器件、传感器和分立器件的缩写)销售排名,前十厂商分别是英特尔、三星、台积电、SK 海力士、美光、博通、高通、德州仪器、英伟达和海思。

根据 IC Insights 的统计,排名前十的半导体公司 2020 年第一季度销售额同比增长了 16%,是同期半导体全行业增长 7%的两倍多。这十家公司中有九家的 2020 年第一季度销售额超过了 30 亿美元,比 2019 年多加了一家。

按地区来划分,前十名中有 6 家美国公司、2 家韩国企业、中国大陆和中国台湾各 1 家,其中四家为无晶圆厂公司(Broadcom,Qualcomm,Nvidia 和 HiSilicon),一家纯晶圆代工厂(TSMC)。

和去年同期一样,该榜单的前三名依旧是英特尔、三星和台积电。

数据显示,英特尔 2020 年第 1 季营收 195.08 亿美元,年增 23%,稳居全球半导体龙头宝座。三星则以第一季度 147.97 亿美元、年增 15%的营收紧随其后,为第 2 大半导体厂。

而排名第三的台积电,在海思与苹果 7nm 智能手机应用处理器大量出货的贡献下,第一季度营收达 103.19 亿美元,年增 45%。

十、全球市场及发展趋势

半导体被称为制造业皇冠上的明珠,半导体产业是信息技术产业的核心,是推动传统工业转型升级和提升中国“智造”水平的物质支撑,是支撑经济社会发展和保障国家安全的战略性、基础性和先导性产业。

2010年以来,全球半导体行业从PC时代进入智能手机时代,进入新一轮快速成长期。创新不断推动行业发展,分工细化降低进入壁垒。

从具体产品分类来看,IC Insights提供的数据显示,智能手机、PC、汽车电子、IOT(Internet of Things,物联网)和服务器占据前五大的位置,智能手机仍是应用领域的第一大场景。

我国半导体产业的进口替代空间巨大。半导体产业链制造能力的不足使我国成为半导体进口第一大国。2018年,中国净进口的集成电路全球占比高达56.45%。集成电路进口额从2015年起已连续4年超过原油,成为我国进口金额最大的商品。

半导体制造作为重资产行业,资本开支巨大。目前全球半导体产业的资本支出非常集中,前5大厂商就占了整个资本支出的65%左右,三星一家大概占20%-25%,2017年全球资本支出同比增长34%,达到新高900亿美元之后,预计2018年全球资本支出将首次超过1000亿美元,达到1026亿美元,同比增长14%。

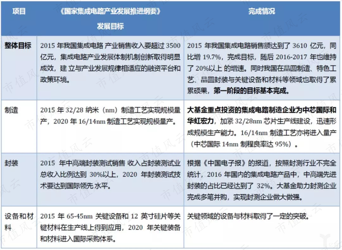
2014年工信部发布《国家集成电路产业发展推进纲要》以及随后发起设立“国家集成电路产业投资基金”(简称“大基金”)以来,国内半导体产业的发展掀起新一轮热潮。半导体产业的投资主体沿着中央政府-----地方政府-----产业资本的道路滚动推进。

国家大力推动半导体产业加速发展

据 Gartner预测,2019年、2020年、2021年、2022年,全球半导体市场销售分别为4,890亿美元、5,280亿美元、5,190亿美元、5,390亿美元,分别增长2.5%、8.1%、-1.8%、3.8%。

半导体产业已成为全球创新最为活跃的领域。以5G、汽车电子、物联网、AI(人工智能)、高性能运算、数据中心、工业机器人、智能穿戴等为驱动因素的新一轮硅含量提升周期到来,给半导体产业带来新机遇。

今日

加载中...