新浪财经

处罚金额超200万 最大一张罚单11人受罚 本周末广东银保监局共开出10张罚单

金融界

关注

原标题:处罚金额超200万 最大一张罚单11人受罚 本周末广东银保监局共开出10张罚单 来源:爱问保险

受疫情负面影响

今年一季度人身险和财产险增速出现明显下降

1-4月

财险公司原保险保费收入4776亿元

增速同比下降5.18个百分点

人身险公司原保险保费收入1.51万亿元

增速同比下降12.29个百分点

但在此情境下

银保监依然坚持延续此前的严监管趋势

继续为保险业的不良行为敲警钟

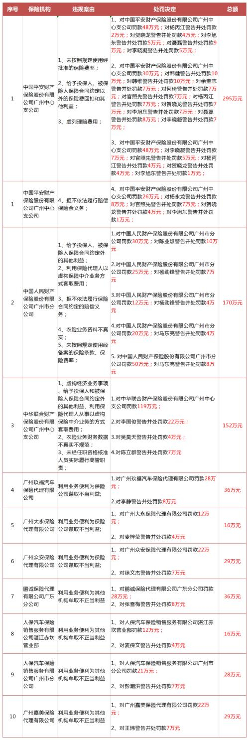
近日,广东银保监局的11张罚单

引起了爱问保险的注意

其中

中国平安财险广州中心支公司及当事人共计罚款295万

有11人受到警告,并根据违规情况处以数额不等的罚款

罚款额度之高已经超过了2020年银保监会一号罚单

2020年银保监会一号罚单对中国人民人寿保险股份有限公司及当事人总计罚款254万

比一号罚单还多41万

中国人保广州市支公司也因多项违规案由受到处罚

总计罚款170万元

其中最高一项违规案由罚款50万元

共有3人受到行政处罚

中华财险广州中心支公司也因多项违规案由受到处罚

共有三人受到警告并处以罚款

李国俊因虚构经济业务事项

给予投保人和被保险人保险合同约定外的其他利益

利用保险代理人从事以虚构保险中介业务的方式套取费用

共计罚款22万元

也是本次统计中个人罚款金额最高的处罚

另外有7家保险机构

因利用业务便利为其他机构或保险公司

牟取不正当利益

处以不同额度的罚款

其中

广州玖福汽车保险代理有限公司

鹏诚保险代理有限公司广东分公司

分别处以28万元罚款

人保汽车保险销售服务有限公司湛江赤坎营业部

人保汽车保险销售服务有限公司广州市分公司

分别处以12万元和21万元罚款

广州众安保险代理有限公司

广州嘉美保险代理有限公司

因利用业务便利谋取不当利益

分别处以22万元罚款

2020年5.18-5.22广东银保监局行政处罚情况

在5月18日即本周一,中国银保监会官网发布的答记者问上,有媒体问到:

面对保费增速的下降,尤其是部分公司可能出现负增长,在经营压力较大情况下,部分行业乱象是否会抬头?

如何守住治乱象的成果?

对此,中国银保监会有关负责人回答道:银保监会有决心通过继续严监管,遏制市场主体的违规冲动,守住和巩固近年来金融领域治乱象的成果。

划重点

01

保持整治力度不减!

1、加大现场检查力度,继续保持高压态势。

2、将问题突出公司纳入公司治理专项检查,将经营不规范的部分中外资公司列入全面检查。

3、进一步规范车险市场秩序,促进车险高质量发展。

划重点

02

紧盯市场不放!

1、密切关注市场可能出现的违法违规问题,加强日常监测分析,坚持打早打小,将问题遏制在萌芽状态。

2、加强分红险产品风险排查,严肃处理违法违规问题。

3、治理短期健康保险经营存在的产品设计不规范、销售行为不规范,强制搭售产品等突出问题。

划重点

03

问责追责从严!

1、一旦查实违规行为,不但要重处重罚,还要从严对高管问责追责。

2、在严肃处罚违法违规主体的同时,推动相关公司深入落实整改。

划重点

04

补齐短板提速!

1、要针对暴露出的问题,加快补齐制度短板,这才是治本之策。

2、落实意外险改革各项举措,组织开展意外险市场清理整顿,建立健全意外险监管体系。

此次广东银保监局对违法违规处罚、特别是对车险乱象的治理,表明了即使保费增速放缓,严监管的势态依然没有放松,保持整治力度不减,捍卫之前取得的成果,显示了中国银保监会的决心。

加载中...