新浪财经

【平安钢铁&宏观】以美为鉴——探寻后工业化时代中国钢铁行业供需演变

新浪财经

关注

来源:平安研究

郭子睿    一般证券从业资格    S1060118070054

摘要

2019年我国国内生产总值接近100万亿元人民币、人均将迈上1万美元的台阶,稳居世界第二大经济体。从经济发展阶段理论来看,我国已从工业化时代迈入后工业化时代。经济发展阶段的变迁必然会给传统产业带来深远的影响。这篇报告主要聚焦于行业供需格局,通过研究美国钢铁行业供需格局在后工业化时代的变化情况,来探寻我国钢铁行业供需格局在后工业化时代可能发生的演变。

我国已从工业化时代迈入后工业化时代。根据平安宏观团队的研究成果,我国进入后工业化时代后,经济产业结构将出现三个明显特征:一是居民消费结构从制造业产品转为服务性产品;二是人力资本密集型产业崛起;三是人口涌向大城市。后工业化时代这些消费特征和产业趋势变化对钢铁行业供需格局将会产生深刻影响。

后工业化时代美国钢铁工业供需变化。美国钢铁工业大概从1975年左右进入后工业化发展阶段。在这个阶段,美国钢铁工业供需格局都发生了很大变化。从需求端来看,钢材消费整体呈下降趋势,但非一蹴而就,而是跟随经济增速反复波动;从供给端来看,后工业化初期阶段,美国钢铁供应出现了严重的产能过剩。从1982年开始,美国钢铁产业进行了一轮长达10多年的去产能行动,直到20世纪90年代初期,过剩产能才逐步出清。此后至今,美国钢铁产能维持在1.1亿吨左右,基本保持稳定。整体来看,美国钢铁工业在后工业化时代经历着“经济增速下降—钢产量下降—产能过剩—去产能—经济复苏—产量恢复增长—产能恢复增长—经济增速放缓—钢产量下降—产能过剩”周期循环过程,反映经济增长因素决定钢铁需求变化,而钢铁需求变化又决定了钢铁供给的变化。

进入后工业化时代后,我国钢铁工业供需格局会发现哪些变化?我们认为,在后工业化时代初期,我国钢铁行业也或将面临一次新的产能过剩局面。主要理由是:经过16-18三年供给侧改革红利,国内粗钢产能被充分释放,未来新增置换产能将维持较大规模;但后工业化时代前期,国内新旧动能转换、经济增速下降,钢材消费也将随之下降。钢铁需求下降,而新增置换产能大规模投放,将不可避免导致行业再次出现产能过剩的局面。因此,我国钢铁工业必将会再进行一次去产能行动。但与2016年开始的供给侧改革去产能显著不同的是,本次去产能将是一次完全市场化的去产能行动。主要理由是:一是我国社会主义市场经济体制发展进入到新阶段,市场在资源配置过程中决定性作用将更为凸显;二是市场化去产能统一标准已经建立,有助于市场化去产能顺利开展。另外,我国钢铁行业供需结构也将会发生变化,将会与后工业化时代中国产业结构相匹配,未来钢铁产品必然要迎合国家战略需求,满足我国制造业高端化、新型工业化、城镇化建设以及创新性战略化发展的需要,为我国参与全球新一轮产业变革与竞争提供支撑。

投资建议:我国后工业化时代已经来临,钢铁行业供需格局必然受到深刻影响。在市场化去产能过程中,市场集中度将进一步提升,规模、资金实力弱小的企业将被动或主动淘汰退出,利好行业龙头企业进一步提高市占率,建议关注宝钢股份、南钢股份;产品结构适应国家产业升级需要的特钢行业值得重视,建议关注特钢行业龙头中信特钢;在传统钢铁业务上加码发展新兴产业也不失为一种发展路径,建议关注转型“特钢+数据中心”双主业发展的沙钢股份以及加码环保和数据产业发展的杭钢股份

风险提示:1、突发事件导致经济大幅下行风险。如今年新冠疫情导致全球经济出现大幅衰退,导致行业需求持续承压,行业供需格局恶化。2、原材料价格上涨过快风险。上游原材料供应如出现意外将会导致原材料价格上涨过快,侵蚀下游钢铁行业利润,不利于行业稳定发展。3、环保及安全事故风险。随着国家对环保和节能减排要求更加严格,公司环境治理成本及运行成本不断提高,对经营业绩有一定影响;同时,由于钢铁生产工序链条长,容易发生安全事故,安全事故发生将有可能导致公司进行安全生产整顿治理,影响公司正常生产经营进而对业绩产生影响。4、政策执行不到位的风险。如果各项促进行业规范运行的政策执行不到位,将可能导致行业转型升级进程打折扣,不利于行业长期健康发展。

01

我国已从工业化时代迈入后工业化时代

2019年我国国内生产总值接近100万亿元人民币、人均即将迈上1万美元的台阶,稳居世界第二大经济体。那我国经济现在处在什么样的发展阶段呢?平安宏观团队在《经济结构转型系列报告之二:中国经济结构转型与中长期投资机遇展望》报告里明确提到:我国已经在2007-2012年期间迈入了结构性转型的拐点,目前正处于经济结构调整的过程当中。如果以经济发展阶段理论来看,我国已从工业化时代迈入后工业化时代。

进入到后工业化时代,我国经济产业结构将出现三个明显特征:

一是居民消费结构从制造业产品转为服务性产品。随着国民收入水平的逐渐提高,消费支出结构将更加倾向于服务性产品。从中国城镇居民消费支出结构来看,2006-2012年,家庭设备用品、衣着、食品等工业品消费增速较高,且高于总消费支出增速;而2013年之后,医疗保健类消费从此前的最后一位跃居首位,除此之外交通通信、教育文化娱乐服务等偏服务性的消费增速也居于前列,而食品、衣着等基础消费支出增速垫底。

二是人力资本密集型产业崛起。在经济从标准化、批量化的制造业,向个性化、定制化的高端制造业和服务业转型的过程中,后者的需求不断提升。而无论是个性化的制造业还是中高端服务业,都需要更多的知识和信息投入,而这都有赖于人力资本的积累和更多的创新活动。因此,在经济结构转型的过程中一般都伴随着人力资本密集型产业的崛起。我们统计中国各行业人力资本密集度(行业本科及以上学历就业在全部就业中的占比)与行业增加值平均增速之间的关系,可以看到,2012-2016年期间,增长最快的行业是人力资本更加密集的行业,如金融业、科学研究和技术服务业、教育、信息传输软件和信息技术服务业等。行业增加值增速与人力资本密集度呈显著的正相关关系。

三是人口涌向大城市。经济结构转型过程中,人们为了寻求更好的服务而走进大城市。大城市在知识创造和传播方面的优势,有利于人力资本密集型产业的形成。当中国经济进入从制造到服务的经济结构转型期以后,人口继续涌向城市,尤其是大城市。2012-2017年期间,城市规模越大,人口流入越多。数据显示,人口 100 万以上城市的城市常驻人口增速与该城市所在省份的常驻人口增速基本相同,分别是 0.62%与 0.63%;人口 500 万以上城市的城市常驻人口增速高于该城市所在省份的常驻人口增速,分别是 0.79%与 0.62%;人口 1000 万以上城市的城市常驻人口增速远高于该城市所在省份的常驻人口增速,分别是1.21%与 0.63%。

后工业化时代这些消费特征和产业趋势变化对各行各业都将产生一定的影响。作为传统上游制造业的典型代表行业,钢铁行业供需格局如何演变?这个问题的答案就是我们这篇报告将要研究的内容。

02

美国钢铁工业发展历程梳理

美国钢铁工业兴起于19世纪60年代的转炉炼钢,至今已经有160年的发展历史。伴随着美国工业化进程,美国钢铁工业发展历程大致也可以分为五个阶段:1860-1880年产业革命时期,1881-1920年工业化初期,1921—1955年工业化中期,1956-1973年工业化后期,1975年至今后工业化时期。

后工业化时代美国钢铁工业的供需格局变化,正是我们这篇报告要研究的重点内容。我们希望通过对美国后工业化时代钢铁行业供需变化的研究,来探寻我国钢铁工业在后工业化时代供需格局可能会出现的变化。

03

后工业化时代美国钢铁工业的供需变化

3.1 需求变化:整体呈下降趋势,但非一蹴而就,跟随经济增速反复波动

从1975—2018年美国粗钢表观消费量来看,自1973年表观消费量达到1.50亿吨的峰值后,之后40多年美国钢材消费再也没有达到这个水平。截止2018年,美国粗钢表观消费量维持在1.12亿吨左右,相比1973年峰值水平下降25%,整体呈下降趋势。

当我们将粗钢表观消费量与GDP增速结合起来分析时,可以根据GDP增速变化将美国后工业化时期的粗钢表观消费量划分为5个阶段:1975-1982;1983-1992;1993-2001;2002-2008;2009-2018。通过对这5个阶段GDP增速与粗钢表观消费量变动情况来看,我们可以得出:后工业化时代,钢材需求仍然跟经济增速密切相关,经济增速整体下降导致钢材需求整体也下降;但下降趋势都不是一蹴而就,钢材需求会跟随经济增速的变动而出现反复波动。

3.2 供给变化:后工业化初期产能过剩,历经十年出清,产能回归合理水平

从产能利用率来看,美国后工业化前期(1975—1982)年粗钢产能利用率逐年下降,表现出产能过剩的情况。

为什么1975—1982美国进入后工业化时代前几年会出现钢铁产能过剩的情况呢?我们分析主要有以下三点原因:

(1)二战后欧洲重建带来的巨大钢材需求逐渐消失

1948年4月,美国对在遭受二战破坏的西欧国家实施重建援助,推出了欧洲复兴计划,即“马歇尔计划”,向欧洲盟国提供了总额约为130亿美元的援助,这些援助中约1/5专用于向美国进口汽车、重型机械、大型基建设备等,极大地刺激了美国钢铁的产量,进一步扩张了美国钢铁行业生产能力。但进入上世纪70年代后,随着战后欧洲重建基本完成以及经济复苏,前期扩张的钢铁产能较难在短时间内得到有效消化,从而形成过剩。从1960—1982年美国商品贸易差额走势来看,美国商品贸易在20世纪60年代至70年代中期尚能维持顺差,但从1976年开始出现逆差,反映海外市场对美国商品大规模采购情形已经开始出现转变。

(2)欧洲和日本钢铁产业的迅速崛起挤占了美国钢铁消费市场

上世纪60年代后,欧洲和日本的钢铁产业迅速崛起,在技术创新、生产联合化、设备大型化、基础设施投资、工资和基建成本等方面不断超越美国,不仅挤占美国钢铁业的出口市场,而且还将美国作为主要出口对象,导致美国钢铁产业消费市场逐渐丧失,从而逐渐出现过剩。1948年,美国粗钢产量占当时世界粗钢产量51%以上,到了1982年下降到了仅占10%左右,反映了这一时期除美国外其他地区特别是欧洲和日本钢铁产业崛起对美国钢铁产业冲击的事实。

(3)后工业化时期美国国内产业政策重心转移导致国内需求下降

上世纪70年代中期美国进入后工业化时代后,美国产业政策重心开始逐步转移到航空航天等高新技术产业和金融服务等第三产业,结果就是对传统工业包括钢铁产业在内固定资产投入的下降,导致美国钢铁企业产品跟不上产业结构调整步伐,同时政策大力扶持的以金融和服务贸易为主的第三产业对钢铁需求相对工业时代大幅下降,导致国内钢材市场需求也不断下降。在美国产业政策重心转移但产业升级又没有完全实现的过渡阶段(类似中国新旧动能转换这个时期),钢铁产能过剩也就随之出现。

因此,美国钢铁产业从1982年开始,进行了一轮长达10多年的去产能行动。根据我们对美国粗钢产能的推算,从1982年开始持续到20世纪90年代初期,美国钢铁过剩产能才逐步出清,此后产能基本保持稳定,维持在1.1亿吨左右。

从产量数据来看,美国钢铁产量整体上呈波动下降态势,跟随需求变动而反复波动。按照前述部分钢材消费五个区间,我们也对产量进行等区间划分,可以明显看到钢材产量这种波动性。粗钢产能利用率在后工业化前期和金融危机前后波动较大,整个后工业化时期产能利用率平均为78.21%,保持了相对合理水平。

综合后工业化时期美国钢铁产业不同经济增速时段的需求和供给变化情况,我们可以得出美国钢铁产业运行逻辑:美国钢铁工业经历着“经济增速下降—钢产量下降—产能过剩—去产能—经济复苏—产量恢复增长—产能恢复增长—经济增速放缓—钢产量下降—产能过剩”周期循环过程,反映经济增长因素决定钢铁需求变化,而钢铁需求变化又决定了钢铁供给的变化。

04

 后工业化时代中国钢铁产业供需变化猜想

4.1 后工业化时代前期,中国钢铁需求或将再次出现产能过剩局面

与美国钢铁产业20世纪80年代面临的产能过剩局面类似,在进入后工业化时代初期,中国钢铁产业也或将面临一次新的产能过剩局面。主要逻辑是:经过三年供给侧改革红利,粗钢产能被充分释放,未来新增置换产能维持较大规模;但随着后工业化时代前期新旧动能转换、经济增速下降,钢材消费下降。随着钢铁需求下降,行业或将再次面临一次产能过剩局面。

4.1.1供给侧改革后,国内产能充分释放,未来新增置换产能仍维持较大规模

经过2016-2018年三年供给侧去产能,中国累计淘汰粗钢产能1.5亿吨以上,同时基本取缔了“地条钢”,行业竞争格局大为好转,企业盈利显著回升。为了最大限度的获取利润,钢厂通过产能置换、提高增产工艺等手段,最大程度释放生产能力,2019年产量不断创新高。

从置换产能角度来看,自2020年开始以后三五年内,我国新增投产产能仍然保持较大规模。据mysteel统计,2020年及以后三五年将要投产的置换钢铁产能将达到2.8亿吨(含炼钢和炼铁)。虽然这是置换产能,但是经过产能置换后,技术设备升级改造,置换后的新产能实际超产能力远大于原来的置换产能,而一些原来停产闲置没有产出的产能也通过置换重新被激活释放,导致投产产能实际产出能力可能远大于原来的置换产能,这无疑增加了未来一段时间钢铁供给压力。

4.1.2 从美国来看,后工业化前期经济增速会明显下降,中国也将难以例外,钢材消费随之下降

从前述分析可以看出,美国进入后工业化时代前期,由于产业政策重心转移但产业升级又没有完全实现,导致经济增速出现了一次明显的下降。

当前,我国产业政策重心已经转移至推动新旧动能转换方面。新动能也正在快速成长,但是新动能产业还不能完全支撑起我国经济的发展,经济增长对旧动能的依赖依然较严重。我们以上海市高新技术产业发展为例,从2010—2017年,上海高新技术产业总产值占工业总产值比重基本维持在20%左右的水平,仍然难以支撑整个经济的增长。

当下我国新旧动能转换时期与美国进入后工业化时代初期状况十分相似,在新动能没有成长为经济增长的主要动力、旧动能增速持续下降的情况下,经济增速不可避免将会出现下降。因此,在经济增长速度进一步下滑的情况下,钢材消费也将随之下降。

4.1.3中国新旧动能转换期,传统主要用钢行业增速放缓,对钢材消费拉动作用下降

当前,中国新旧动能转换正在进行中。截止2019年三季度,第三产业对GDP贡献已经达到了60.6%,占比远超第一、第二产业。

从分行业来看,传统对钢材需求较大的建筑业和房地产行业对GDP拉动作用稳中趋降,而信息传输、软件和信息技术服务业以及其他服务业对GDP拉动作用明显提升,这些行业对钢材需求拉动作用远小于传统建筑业和房地产。

从固定资产投资来看,无论是固定资产投资完成额增速还是固定资产投资对钢材消费的拉动作用都在显著下降,靠固定投资拉动钢材消费的传统路径显然已经很难再起作用。

虽然2016年供给侧改革以来,钢铁行业产能利用率在产能去化和钢厂产出能力提升双重作用下不断上升,但随着中国经济增速放缓和新旧动能转化带来钢铁需求下降、未来几年新增产能不断投产的情况下,我国钢铁产能利用率将或下降,行业整体再次进入产能过剩阶段。

4.2 为应对产能过剩,中国钢铁产业或将进行一次“市场化”去产能行动

前述部分我们已经分析并得出结论:我国钢铁产业在进入后工业化初期或将再次面临产能过剩的局面。为应对这种局面,我国钢铁产业势必将会进行一次去产能行动。但与2016年开始的供给侧改革去产能存在显著的区别是:本次去产能将是一次完全市场化的去产能行动,而不是靠行政手段去完成。主要逻辑如下:

4.2.1我国社会主义市场经济体制发展进入新阶段,市场在资源配置过程中决定性作用将更为凸显

2019年10月,党的十九届四中全会通过了《关于坚持和完善中国特色社会主义制度、推进国家治理体系和治理能力现代化若干重大问题的决定》。这是一份纲领性文件,指导着未来一个时期我国市场经济体制的发展方向。

这份报告明确提出建立高标准市场体系,对推进社会主义市场经济改革做出了全面系统部署。其中,再次强调“要让市场在资源配置中起决定性作用”。因此,我们认为未来一个时期,中国各项经济政策出台将更加注重市场的决定性作用。未来钢铁行业的去产能行动,通过市场化的手段而不是行政手段将是与此前行业去产能最为显著的区别。

4.2.2市场化去产能统一标准逐渐建立并完善,有助于市场化去产能顺利开展

去产能首先要明确去什么样的产能。2016年开始的行业供给侧改革过程中,钢铁去产能手段更多的是采取国家层面对各地区和中央企业下达去产能指标。虽然当时也要求按照环保、能耗、质量安全等法律法规和产业政策来执行,但是有法律法规众多且各地执行标准不统一,导致去产能过程中存在很多漏洞,产能越去越多。只有统一全国去产能标准,才有真正有效淘汰不达标产能。

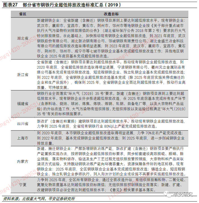
2019年5月,生态环境部、发改委、工信部、财政部、交通运输部等五部委联合印发《关于推进实施钢铁行业超低排放的意见》指出:要严格新改扩建项目环境准入,积极有序推进现有钢铁企业超低排放改造,依法依规推进钢铁企业全面达标排放,依法依规淘汰落后产能和不符合相关强制性标准要求的生产设施,加强企业污染排放监测监控。它意味着国家将以统一的排放水平为标准,以环保倒逼产业布局与结构优化,精准淘汰、适时淘汰低效的钢铁产能。通过建立统一的、一视同仁的排放标准去产能,对被淘汰的企业,就不存在讨价还价的余地,地方政府也没有了保护的借口,有助于市场化去产能顺利开展。

4.3供需结构将与后工业化时代中国产业结构相匹配

如前述第一部分内容所述,后工业化时代居民消费结构从制造业产品转为服务性产品,这就意味着未来众多工业制品将从标准化、批量化的生产向个性化、定制化的方向转变。钢铁行业作为传统流程制造业的代表,必然也会受到这种消费结构转变的影响。

首先从需求结构上来看,未来钢铁产品必然要迎合国家战略需求,满足我国制造业高端化、新型工业化、城镇化建设以及创新性战略化发展的需要,为我国参与全球新一轮产业变革与竞争提供支撑。2016年底,工信部、国家发展改革委、科技部、财政部四部委联合发布了《新材料产业发展指南》,提出加快推动先进基础材料工业转型升级,这其中包括基础零部件用钢、高性能海工用钢等一系列先进钢铁材料,例如高温不锈轴承钢、高温渗碳轴承钢、重载齿轮钢、海工用高强齿条钢特厚板、极地用低温钢、高止裂厚钢板、高寿命耐蚀钢等等,这些都是突破重点应用领域急需的新材料,也是我国钢铁材料发展的重要方向。

其次从供给结构来看,目前国内主要在建、新建钢铁项目产品定位均瞄准高端钢材材料,叠加现有钢铁产品结构,未来国内钢铁行业有望做到从高端、中端、普通产品到关键核心产品、绿色钢铁产品全覆盖和稳定供应,全面满足用户的新要求。

05

投资建议

我国后工业化时代已经来临,钢铁行业供需格局必然受到深刻影响。在市场化去产能过程中,市场集中度将进一步提升,规模、资金实力弱小的企业将被动或主动淘汰退出,利好行业龙头企业进一步提高市占率,建议关注宝钢股份、南钢股份;产品结构适应国家产业升级需要的特钢行业值得重视,建议关注特钢行业龙头中信特钢;在传统钢铁业务上加码发展新兴产业也不失为一种发展路径,建议关注转型“特钢+数据中心”双主业发展的沙钢股份以及加码环保和数据产业发展的杭钢股份。

06

风险提示

1、突发事件导致经济大幅下行风险。如今年新冠疫情导致全球经济出现大幅衰退,导致行业需求持续承压,行业供需格局恶化。

2、原材料价格上涨过快风险。上游原材料供应如出现意外将会导致原材料价格上涨过快,侵蚀下游钢铁行业利润,不利于行业稳定发展。

3、环保及安全事故风险。随着国家对环保和节能减排要求更加严格,公司环境治理成本及运行成本不断提高,对经营业绩有一定影响;同时,由于钢铁生产工序链条长,容易发生安全事故,安全事故发生将有可能导致公司进行安全生产整顿治理,影响公司正常生产经营进而对业绩产生影响。

4、政策执行不到位的风险。如果各项促进行业规范运行的政策执行不到位,将可能导致行业转型升级进程打折扣,不利于行业长期健康发展。

评级说明及声明

股票投资评级:

强烈推荐 (预计6个月内,股价表现强于沪深300指数20%以上)

推       荐 (预计6个月内,股价表现强于沪深300指数10%至20%之间)

中       性 (预计6个月内,股价表现相对沪深300指数在±10%之间)

回       避 (预计6个月内,股价表现弱于沪深300指数10%以上)

行业投资评级:

强于大市 (预计6个月内,行业指数表现强于沪深300指数5%以上)

中       性 (预计6个月内,行业指数表现相对沪深300指数在±5%之间)

弱于大市 (预计6个月内,行业指数表现弱于沪深300指数5%以上)

公司声明及风险提示:

负责撰写此报告的分析师(一人或多人)就本研究报告确认:本人具有中国证券业协会授予的证券投资咨询执业资格。

平安证券股份有限公司具备证券投资咨询业务资格。本公司研究报告是针对与公司签署服务协议的签约客户的专属研究产品,为该类客户进行投资决策时提供辅助和参考,双方对权利与义务均有严格约定。本公司研究报告仅提供给上述特定客户,并不面向公众发布。未经书面授权刊载或者转发的,本公司将采取维权措施追究其侵权责任。

证券市场是一个风险无时不在的市场。您在进行证券交易时存在赢利的可能,也存在亏损的风险。请您务必对此有清醒的认识,认真考虑是否进行证券交易。

市场有风险,投资需谨慎。

加载中...