“大头娃娃”再现,我们深扒了这种害人不浅的假“奶粉”
消费者报道
蛋白固体饮料缘何造成此次事件?奶爸宝妈们一定要看看!
2003年,安徽阜阳100多名婴儿陆续患上一种怪病,脸大如盘,四肢短小。
后经证实,不法分子用淀粉、蔗糖等价格低廉的食品原料全部或部分替代乳粉,再用香精等添加剂进行调香调味,制造成劣质奶粉出售,从而酿成了“大头娃娃”的惨剧。
没想到的是,17年后的今天竟再次出现了一起因食用假冒奶粉而造成的“大头娃娃”事件,着实让人揪心。
固体饮料冒充配方奶粉致“大头娃娃”
2020年5月11日,湖南电视台《经视焦点》栏目报道,近日湖南郴州永兴县多名患者家长发现自己孩子身体出现异常情况而到医院求医。
▲视频截图
▲视频截图
有家长通过采访表示,自己的孩子3岁多了,但看起来跟2岁没差别,而且最明显的就是觉得自己孩子的头颅突出了。
▲视频截图
▲视频截图
也有家长当场哭诉,孩子身体各项指标都不达标,还一直不停出现湿疹,也经常有咳嗽的现象,但都找不到原因。
▲视频截图
还有家长无奈地指出,自己的孩子每天总是要重复地拍头,并且每天都拍好几个回合,这让他们十分担心。
▲视频截图
随后,《经视焦点》调查发现,当地医院经过深度检测后,发现这些患儿都有重叠的症状,并最终诊断为“佝偻病”。
公开资料显示,佝偻病主要是因为体内缺乏25-羟基维生素D3所致。25-羟基维生素D3是人体维生素D的主要存在形式,它是一种“运输工具”,将钙离子运输进入细胞被人体吸收利用。
佝偻病主要的特征是生长迟缓、骨组织软化等,当地医生表示,严重的佝偻病会影响肺的正常发育。
普通人可以通过阳光中的紫外线照射皮肤产生维生素D,但3岁以下婴幼儿皮肤细嫩不适合长时间日晒,所以奶粉和辅食是他们补充维生素D的主要途径。
▲视频截图
▲视频截图
后经深入调查发现,这些家长都是因为孩子对牛奶过敏而被医生建议购买氨基酸奶粉来食用,他们都在一家叫“爱婴坊”的店里被强烈推荐购买了同一款产品,也就是“倍氨敏深度水解蛋白&无乳糖配方粉(二合一)”。
▲视频截图
令人奔溃的是,家长们随后发现这款所谓的“奶粉”只不过一种“蛋白固体饮料”,自己的孩子无辜地喝了一两年的饮料。
据悉,永兴县爱婴坊母婴店从湖南唯乐可健康产业有限公司先后购进“倍氨敏”法国进口深度水解乳清蛋白(蛋白固体饮料)47件,2019年10月前全部售出。
这类“深度水解蛋白无乳糖配方粉”在某平台上的售价高达258元/罐,堪比正规配方奶粉,让人吃惊。
涉事母婴店店长在采访中仍坚称“倍氨敏”是一款特殊配方奶粉,并表示“我们这是卖奶粉的,公司也培训过。”
▲视频截图
不过,在得知这些幼儿在医院接受治疗时,涉事店长赶紧改口称产品并非奶粉,并直言“我们都是靠奶粉吃饭的,所以肯定跟销售走。”
视频信息显示,目前,郴州当地爱婴坊母婴店的所有门店都下架了倍氨敏产品。
▲国家市场监督管理总局网页截图
5月13日晚,国家市场监管总局在发文称,已获悉湖南省郴州市永兴县爱婴坊母婴店将一款固体饮料冒充特医食品销售给牛奶过敏儿童,虚假宣传特殊功能,涉嫌消费欺诈一事。
市场监管总局表示,责成湖南省市场监管部门对涉事商家进行彻查,依法从严从重处罚,及时向社会公布调查结果。
据称,永兴县将对购买食用“倍氨敏”固体饮料的婴幼儿,安排县人民医院进行免费体检,对有症状的婴幼儿进行临床医学诊断治疗,并邀请营养专家指导辅助性治疗。
深扒这类“毒药”饮料
或许你会有这样的疑问:既然蛋白固体饮料也是食品,为什么不适合婴幼儿食用?而且还会出现这么严重的症状?
“蛋白固体饮料标准只对蛋白质的含量有要求,对维生素、矿物质这些营养素的含量和种类都没有要求。”中国注册营养师、湖南营养学会常务理事蔡华指出。
▲固体饮料国家标准《GB/T 29602-2013》
她表示,把这种蛋白固体饮料当成婴幼儿配方奶粉来使用的话,就会造成一些维生素和矿物质等营养素的缺乏,从而出现一些疾病。
目前,0~3岁婴幼儿专门食用的食品都属于特殊食品,无论是普通婴幼儿配方奶粉还是特殊医学用途配方奶粉,它们都有严格的生产标准。
特殊医学用途婴儿配方奶粉(特医奶粉)是针对患有特殊紊乱、疾病或医疗状况的婴儿而设计的粉状或液态配方食品。
此次“大头娃娃”事件中,这些孩子就是因为对牛奶过敏而必须要食用经过水解的特医奶粉,但遗憾的是他们食用的只是没有经过注册的“固体饮料”。
▲网页截图
在某平台上,同样发现了一款名为“倍安敏深度水解蛋白无乳糖配方粉”的产品,实际上它跟“倍氨敏”一样是蛋白固体饮料,在国家市场监管总局查不到任何注册信息。
目前,“倍氨敏”已经找不到任何与营养相关的产品信息了,但不妨来看看它的兄弟“倍安敏”。
▲倍安敏营养成分表:26种
▲某正规无乳糖特医配方奶粉营养成分表:38种
“倍安敏”的营养成分表显示,它共有26种营养成分,某正规无乳糖特医配方奶粉的营养成分表,有多达38种的营养成分。
从数量来看,“倍安敏”蛋白固体饮料比正规的特医配方奶粉少了十多种营养成分,包括比较重要的维生素和矿物质:
维生素K1、生物素、铜、锰、碘、氯、硒、胆碱、肌醇、左旋肉碱、低聚果糖、核苷酸、酪蛋白磷酸肽。
婴幼儿缺乏维生素K1会导致凝血因子合成异常,凝血机制障碍,严重者会流血不止甚至死亡;缺乏生物素时,生殖功能衰退,骨骼生长不良,胚胎和幼儿生长发育都会受阻;婴幼儿缺碘的话也容易患有“大脖子病”。
营养成分数量过少是它的一大缺点,而关键营养成分的含量过低更是它的致命弱点。下面再跟特医奶粉标准比较一番。
参考《GB25596-2010 特殊医学用途婴儿配方食品通则》,发现此类假冒的配方奶粉有多达8个指标不符合标准,包括维生素D、维生素B12、烟酸、镁、钙磷比值、铁、锌和牛磺酸。
它的维生素D含量只有0.10ug/100kJ,比标准限量(0.25~0.6ug/kJ)低了约40%,这个结果也符合当地医院的诊断:维生素D严重缺乏导致的佝偻病。
另外,尽管它的钙含量符合标准,但是钙磷比值达到3.2:1,高于标准比值1:1~2:1,所以钙的吸收受到了影响,孩子出现发育障碍。
维生素B12、烟酸、镁、铁、锌和牛磺酸等6种营养成分则全部都超过标准,其中,维生素B12的含量达到了标准限值的194倍。
过量的维生素B12可导致哮喘、荨麻疹、湿疹、面部浮肿、寒颤等过敏反应,也可能继发神经兴奋、心前区痛和心悸等,这些副作用与受害孩子出现的症状十分相似。
由此看来,无论是“倍氨敏”还是“倍安敏”,这类蛋白固体饮料对婴幼儿的“毒害”作用都可见一斑。
正确选购特医奶粉
牵一发而动全身,在整个婴幼儿食品市场上到底还有多少这种“倍氨敏”蛋白固体饮料在浑水摸鱼还不得而知,至少在市场监管总局进行整顿之前还需要多加小心。
▲《GB25596-2010 特殊医学用途婴儿配方食品通则》截图
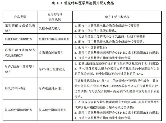
目前来说,特殊医学用途婴儿配方奶粉主要有6个常见的配方,分别是无乳糖配方或低乳糖配方、乳蛋白部分水解配方、乳蛋白深度水解配方或氨基酸配方、早产/低出生体重婴儿配方、母乳营养补充剂、氨基酸代谢障碍配方。
在中国,特殊医学用途婴儿配方奶粉跟普通的婴儿奶粉一样,都实行了配方注册制,也就是经过国家市场监管总局审批的才能销售。
▲正规特医奶粉包装示意图
正规的特医奶粉在瓶身中部会标有“特殊医学用途配方食品”、“无乳糖配方”等字样,并且在底部位置注明注册号(国食注字)。