新浪财经

天风汽车【深度】天润工业:曲轴龙头,开拓新领域

新浪财经

关注

来源:学学看汽车

公司是重卡曲轴的龙头企业。

目前公司在中重型发动机曲轴市占率在50%以上,最大的客户是潍柴动力,重卡行业持续景气,利好公司。连杆业务是公司近三年增长最明显的板块,未来有望继续增长

改名彰显公司锐意进取的决心。

4月30日公司变更股票简称,由“天润曲轴”变更为“天润工业”,公司计划在发展原有业务的同时,拟在汽车、高端装备等领域开拓发展新的业务和板块,以实现公司长远可持续发展。

联系人:邓学、文康

摘要

公司是中国规模最大的曲轴专业生产企业,主营业务已形成船机、重卡、轻卡和轿车曲轴,以及连杆、铸件、锻件七大主要业务板块。

公司是重卡曲轴的龙头企业。曲轴是发动机的核心零部件,被誉为“发动机心脏”。目前公司在中重型发动机曲轴国内市场占有率在50%以上,轻型发动机曲轴国内市场占有率在20%以上。公司已成为全球第二大曲轴制造企业,是目前国内规模最大、市场配套率最高的发动机曲轴研发与生产企业。

重卡行业持续景气,利好公司。重卡行业自16年下半年以来进入新一轮景气周期,我们分别对物流重卡、工程重卡、重卡出口进行测算,预计20-22年重卡的销量分别为107、102和110万辆。我们认为105-110万辆是新的行业销量中枢,行业销量难以出现断崖式下跌。公司的最大客户是潍柴动力,直接受益于重卡行业的持续景气。同时轻卡行业近年的稳定发展,公司轻型发动机曲轴在17-19年中连年增长,在总营收中占比稳定在12%-13%,公司曲轴板块已经形成以重型发动机曲轴和轻型发动机曲轴两类为主的格局。

连杆业务是公司近三年增长最明显的板块,未来有望继续增长。连杆是连接活塞和曲轴的零部件,公司连杆业务以胀断连杆为主,目前是国内最大的中重型商用车胀断连杆生产企业。连杆是公司仅次于重型发动机曲轴的第二大产品,也是近年来公司营收的主要增长点。19年连杆销量达到472万支,营收占总营收比例达到22%。

公司提升产品竞争力,探索增量空间。公司在近年大力实施自动化、智能化改造,改造率已超过40%,预计2020年底可完成90%。公司持续加大研发投入,公司过去研发费用占比稳定在4%-5%之间,19年研发费用显著增加到2.2亿元,同比增长57.5%,占总营收比例达到6.1%。

改名彰显公司锐意进取的决心。4月30日公司变更股票简称,由“天润曲轴”变更为“天润工业”,公司计划在发展原有业务的同时,拟在汽车、高端装备等领域开拓发展新的业务和板块,以实现公司长远可持续发展。

投资建议

我们预计公司20-22年的归母净利润分别为4.1亿、4.7亿和5.1亿,对应PE分别为11倍、10倍和9倍。给予公司21年14倍目标PE,对应目标价5.70元,首次覆盖给予“买入”评级。

风险提示

宏观经济不及预期,连杆业务发展不及预期,新业务拓展进展不及预期

财务预测摘要

目录

1. 公司业务实现由曲轴向多元化拓展

1.1.业务多元化助力业绩持续增长

    1.2.构建客户长期合作关系

2. 曲轴+连杆,发动机的心脏

    2.1. 曲轴业务稳定发展

    2.2. 曲轴产业链及供应商

    2.3. 公司是国内重卡发动机曲轴龙头

          2.3.1. 重卡行业销量中枢上移,政策利好行业发展

          2.3.2. 重型发动机曲轴受益重卡行业高景气

    2.4. 轻型发动机曲轴稳定增长

    2.5. 连杆板块持续贡献高增速

          2.5.1. 连杆是与曲轴相连接的重要受力件

          2.5.2. 连杆跃升为公司第二大产品

3. 提升产品竞争力,探索增量空间

    3.1. 自动化、智能化生产线布局,布局第二主业

    3.2. 公司研发费用占比显著提高

    3.3. 开拓国际市场空间

4. 投资建议

5. 风险提示

1

公司业务实现由曲轴向多元化拓展

公司是中国规模最大的曲轴专业生产企业,前身为山东曲轴总厂,于1969年开始曲轴生产业务,2008 年开始投资建设工艺技术水平较为高端的“胀断连杆”等项目。上市初期公司主营内燃机曲轴研发、生产和销售,现在公司主营业务已形成船机、重卡、轻卡和轿车曲轴,以及连杆、铸件、锻件七大主要业务板块。

4月30日公司变更股票简称,由“天润曲轴”变更为“天润工业”,公司计划在发展上述原有业务的同时,拟在汽车、高端装备等领域开拓发展新的业务和板块,以实现公司长远可持续发展。2019年公司非曲轴业务营收占公司总营收比例已达35%,公司未来发展将不仅着眼于曲轴、连杆业务,还将继续在目前涉及的汽车相关零部件领域、工业领域等方面不断开拓及发展业务。

1.1. 业务多元化助力业绩持续增长

曲轴业务步入稳健发展期,公司通过业务多元化开辟新增长点。2019年公司曲轴板块营业收入23.5亿元,在总营收中占比65%,曲轴板块仍为公司营收的要来源。但非曲轴业务在总营收中占比有显著提升,从2014年的8.7%提升到2019年的34.8%,其中连杆业务在2019年总营收中占比已达22.2%。这些新业务板块成为公司业务增量的主要来源,公司业务多元化为公司创造了更多业绩增长点,丰富的产品结构也提高了公司的业务稳定性。

公司未来的发展也将不仅局限于曲轴、连杆两个主营业务,还将继续在目前涉及的汽车相关零部件领域、工业领域等方面不断拓展。子公司威海天润机械科技有限公司主营工业领域多种模具及工装制作;子公司威海天润智能科技有限公司主营桁架机械手、工业机器人、AGV智能搬运系统、智能物流系统、自动检测设备产品的研发及应用服务;子公司威海天润包装科技有限公司主营多种包装箱产品的生产和销售等,业务范围不断扩大。

营收和净利稳定增长,资本结构稳健。由于公司主营产品为内燃机的曲轴和连杆,曲轴中尤以重型发动机曲轴为主,因此公司营收和净利增速受重卡行业影响较大。17年重卡行业增长较大,公司的营收和净利增速也迎来波峰,分别达到65.9%、72.5%。18-19年重卡行业增速放缓,但公司的营收和净利依然持续增长。20Q1受疫情影响,增速同比下滑,疫情过后公司有望恢复稳健增长。近三年,公司资产负债率始终保持在33%左右,资产负债率较低,债务压力小,资本结构稳定。

1.2. 构建客户长期合作关系

公司积极构建客户体系,开发新客户。目前天润曲轴有12大客户体系, 62个国内客户, 25个国外客户。公司生产的曲轴、连杆是内燃机核心零部件,产品为潍柴、康明斯、戴姆勒、锡柴等国内外主机厂整机配套,国内主流商用车发动机客户配套率达95%以上,并随主机远销20多个国家和地区。2019年公司成功开发了北京通嘉宏盛、山西柴油机、青岛荣富、沃尔沃、韩国MSB、卡特吴江工厂、美国HH工厂、美国迪凯特工厂、康迈尔等国内外9个新客户,进一步巩固和提高公司的龙头地位,完成了康明斯、潍柴、上柴、沃尔沃等主机厂108个曲轴、连杆、铸件新产品的开发试制。

潍柴是公司的最大客户,占公司年度销售总额比例36.1%,公司与客户的合作关系密切。2017年,公司将潍坊分公司变更为公司全资子公司潍坊天润曲轴有限公司,该公司目前拥有3条曲轴加工线、2条连杆加工线,为潍柴集团配套生产曲轴、连杆,进一步巩固了与潍柴的合作关系。

2

曲轴+连杆,发动机的心脏

2.1. 曲轴业务稳定发展

曲轴是发动机的核心零部件,它承受连杆传来的力,并将其转变为转矩通过曲轴输出并驱动发动机上其他附件工作。工作中曲轴会受到旋转质量的离心力、周期变化的气体惯性力和往复惯性力的共同作用,使曲轴承受弯曲扭转载荷的作用,因此要求曲轴有足够的强度和刚度,轴颈表面需耐磨、工作均匀、平衡性好。曲轴的精度在很大程度上决定着发动机整机的工作性能和工作寿命,是发动机五大核心零部件(缸体、缸盖、曲轴、连杆、凸轮轴)之一,被誉为“发动机心脏”,并直接影响到汽车整车的燃油经济性、环保排放的达标。

曲轴业务一直是公司的主营业务,在公司的多元化发展战略下,2019年销量154.5万支,同比增长1.2%,营收23.5亿元,在总营收中占比65%。公司已经是全球第二大曲轴制造企业,是目前国内规模最大、市场配套率最高的发动机曲轴研发与生产企业。

公司曲轴产品包括重型发动机曲轴、中型发动机曲轴、轻型发动机曲轴和乘用车发动机曲轴、船电大马力曲轴,但主营产品为重型发动机曲轴和轻型发动机曲轴。公司是重卡曲轴的龙头企业,目前在中重型发动机曲轴国内市场占有率在50%以上,轻型发动机曲轴国内市场占有率在20%以上。

2.2. 曲轴产业链及供应商

曲轴行业属于机械制造业,位于产业链条的中游,上游是钢铁、电力、机床等原材料、能源和设备制造业;直接下游是发动机企业和社会维修配件客户,间接的下游是汽车、工程机械、船舶等行业。曲轴行业与上、下游行业之间的关联性较大。

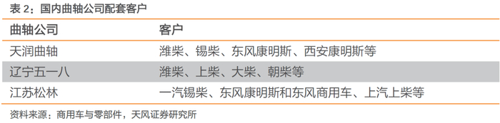
曲轴生产对供应商有较严格的要求。基于曲轴对于发动机的重要性,发动机主机厂在选择曲轴配套供应商时,均要对其生产工艺、曲轴成品、曲轴毛坯进行严格的检验和认证,而一旦曲轴配套供应商通过其检验认证取得配套资格后,合作关系将变得较为稳固。我国曲轴生产厂家集中分布在山东、辽宁、江苏等地区,这些地区工业基础雄厚、金属加工能力强,且这些省份分布着重要的曲轴配套的柴油机厂。实力较强的曲轴企业有天润曲轴、辽宁五一八、江苏松林等。

2.3. 公司是国内重卡发动机曲轴龙头

2.3.1. 重卡行业销量中枢上移,政策利好行业发展

重卡行业自16年下半年以来进入新一轮景气周期。16-17年重卡销量迅速回暖,17年全年销量突破110万辆。18-19年行业增速放缓,19年全年销量达到117.4万辆。我们分别对物流重卡、工程重卡、重卡出口进行测算,预计20-22年重卡的销量分别为107、102和110万辆。我们认为105-110万辆是新的行业销量中枢,而不是行业顶点。而在悲观预期下,90万辆是重卡行业销量的下限,未来几年重卡销量难以出现市场担心的断崖式下跌。

国三淘汰、大吨小标影响都将成为20年重卡行业销量的有力支撑。限行政策与淘汰补贴政策的双管齐下,有效的推动了国三车辆的淘汰,加速国六车辆的置换速率。2018年7月3日由国务院公开发布《打赢蓝天保卫战三年行动计划》,提出大力推进国三及以下排放标准营运柴油货车提前淘汰更新。2020年3月31日,国务院常务会议进一步提出:“中央财政采取以奖代补方式,支持京津冀等重点地区淘汰国三及以下排放标准柴油货车。” 国三淘汰力度或进一步加大。另外,大吨小标的治理导致轻卡单车运力的明显下降,但运输量的需求仍在,使得部分原来的轻卡驾驶员改用14吨以上的重卡作为运输工具,从而推动重卡销量的增加和保有量的提升。

疫情后为恢复经济,基建等逆周期调节工具加码,将有力提高重卡购买需求。今年以来,财政部提前下达了2020年部分新增专项债券额度1.29万亿元。截至2020年3月31日,全国各地发行新增专项债券1.08万亿元、占84%,发行规模同比增长63%,预计约提前2.5个月完成既定发行任务。专项债的提前发行是基建加码的抓手之一,有利于重卡特别是工程重卡的销售。

2.3.2. 重型发动机曲轴受益重卡行业高景气

2019年公司重型发动机曲轴实现营收15.8亿元,在总营收中占比44%,在曲轴业务营收中占比67%,近三年来销量稳定。公司曲轴业务由母公司和全资子公司潍坊天润曲轴有限公司开展,产品为潍柴、康明斯、上柴、锡柴、戴姆勒、国际康明斯等国内外著名主机厂整机配套,中重型发动机曲轴国内市占率超过50%,占有绝对优势地位。重型发动机曲轴是重卡内燃机的零部件,销量与重卡销量直接挂钩,我们认为重卡行业在未来几年将继续保持高景气,因此曲轴业务也将保持相对稳定。

2.4. 轻型发动机曲轴稳定增长

轻卡目前正迎来更新换代的高峰期。其一,我国国三标准实施的时间是2008年,国四标准全面实施的时间是2015年,2010年到2013年是轻卡销量的高峰期,国三更换量大。其二,根据目前轻卡市场的保有量数据,保有量正处在前九年与前十年销量和之间。根据轻卡生命周期推算,目前是新一轮的更新换代期。

政策也在助力轻卡销量增长。2018年9月30日和12月25日,交通运输部先后发布《关于进一步落实道路货运车辆检验检测改革政策有关工作的通知》、《关于取消总质量4.5吨及以下普通货运车辆道路运输证和驾驶员从业资格证的通知》,取消办理车辆营运证和驾驶员从业资格证,将安检、综检“两检合一”,提高货运车辆监测效率。这些政策将释放货运行业对轻卡的需求。

公司轻型发动机曲轴在17-19年持续增长,在总营收中占比稳定在12%-13%,公司曲轴板块已经形成以重型发动机曲轴和轻型发动机曲轴两类为主的格局。乘用车发动机曲轴板块营业收入占总营业收入比重低于5%,占比较低,且考虑新能源汽车发展对乘用车的影响,公司后续不计划对乘用车发动机曲轴板块进行大投资。随着轻卡销量放量,轻型发动机曲轴增长可期。

2.5. 连杆板块持续贡献高增速

2.5.1. 连杆是与曲轴相连接的重要受力件

连杆是连接活塞和曲轴的零部件,它将活塞所受作用力传给曲轴,将活塞的往复运动转变为曲轴的旋转运动。连杆体由三部分构成,与活塞销连接的部分称连杆小头;与曲轴连接的部分称连杆大头,连接小头与大头的杆部称连杆杆身。连杆组承受活塞销传来的气体作用力及其本身摆动和活塞组往复惯性力的作用,这些力的大小和方向都是周期性变化的。因此连杆受到压缩、拉伸等交变载荷作用,连杆必须有足够的疲劳强度和结构刚度。

而胀断连杆中的“胀断”是指连杆的一个加工工艺。连杆大头是由连杆体和瓦盖组成的,两者之间需要非常高的精度才能保证正常工作,传统的连杆多采用分体加工,精度较低,易产生误差。而胀断连杆在加工之前瓦盖和连杆是一个整体,通过“胀断”将它俩强行分开,即连杆大头内圆加工完成之后,会用激光在需要断开的位置蚀刻出一道很浅的伤痕,然后由内向外用机械设备给连杆大头施加一个强大的膨胀力,此时连杆瓦盖就会从事先已经蚀刻好的位置应声断开。这种通过“胀断”形成的接触面精度更高、更粗糙,粗糙的接触面能让两者配合更严密,负荷能力显著强于传统连杆。

2.5.2. 连杆跃升为公司第二大产品

公司连杆业务以胀断连杆为主,目前是国内最大的中重型商用车胀断连杆生产企业。连杆业务板块目前有13条生产线,其中有11条胀断连杆生产线和2条锯断连杆生产线,拥有包括进口ALFING胀断机床,吉斯天尼双端面磨床等先进加工设备。连杆产品为潍柴、上柴、锡柴、康明斯、戴姆勒等国内外主机厂配套。

连杆是公司仅次于重型发动机曲轴外的第二大产品,也是近年来公司营收的主要增长点。公司坚持业务多元化发展,在曲轴业务外积极拓展连杆业务,扩大连杆生产线数量来增加产能,运用先进生产设备来提高产品质量、增强产品竞争力。公司连杆业务营业收入从14年的0.8亿元增长到19年的8.0亿元,5年复合增速高达57%,成为拉动公司业绩增长的主要动力。连杆业务已发展成为公司又一支柱业务,19年连杆销量达到472万支,营收占总营收比例达到22%。

3

提升产品竞争力,探索增量空间

3.1. 自动化、智能化生产线布局,布局第二主业

公司在近年大力实施自动化、智能化改造,改造率已超过40%,预计2020年底可完成90%。公司建设了14条智能化全自动曲轴生产线、2条智能化连杆生产线以及智能立体仓库等项目。公司目前产能得到充分运用,通过自动化能带来生产效率的极大提升,举例来说:CA08线是天润第一条智能化数字化的全自动生产线,该生产线配置国际高端水设备,实现了生产效率比传统生产方式提高3倍,人员节省50%,产品质量也大大提升。

国六排放实施对曲轴产品质量提出了更高要求,公司在技术方面抢占先机。国六实施大背景下,发动机对曲轴这样的关键零部件在清洁度、粗糙度、圆度、疲劳强度等方面的技术要求也更高,天润曲轴从技术、生产、管理、产品、市场等各方面做了准备,可以快速满足发动机厂提出的各项技术标准。

同时,公司除了重视第一主业,将现有曲轴、连杆等产品做大做强外,也在进行第二主业战略准备,进军汽车、机械制造和自动化等高端领域。从内部培育项目来说,天润曲轴在模具和工装的设计制作,生产线自动化设计建设改造等项目方面,都已经完成产业孵化,随时可以推向市场。与此同时,天润曲轴也在外部寻找新的产业项目,开拓汽车底盘件、结构件,相关的新材料、高端制造等项目,以避开内燃机下滑带来的影响。公司将在三到五年内积极寻找、开拓第二产业,充分利用资本市场平台,围绕汽车、机械制造及自动化等高端领域,寻找并开拓具有领先技术的汽车及相关行业的高端制造产业。

3.2. 公司研发费用占比显著提高

2019年公司加大研发投入,致力于新产品开发。公司过去研发费用占比稳定在4%-5%之间,19年研发费用显著增加到2.2亿元,同比增长57.5%,占总营收比例达到6.1%。研发人员数量也从18年的312人增加到19年的384人,同比增长23.1%,研发人员占比达到12.0%。公司19年研发费用大幅增加主要是由于公司致力于新开品开发,升级产品满足市场需求,公司产品竞争力和研发能力进一步提升。

3.3. 开拓国际市场空间

公司曲轴在国内市场占有率较高,增长空间相对受限,未来国际市场将成为公司的开发重点。从2016年起,天润就制定了巩固国内业务,加强国际市场的业务拓展规划,公司出口收入在16年后获得显著增长,19年实现出口收入3.8亿元,18-19年出口收入占比均超过10%。

戴姆勒、康明斯、卡特彼勒等是公司目前已有的优质国际客户资源。戴姆勒是全球最大的商用车制造商,全球第一大豪华车生产商、第二大卡车生产商,旗下包括梅赛德斯-奔驰汽车、梅赛德斯-奔驰轻型商用车等业务单元。康明斯是全球发动机技术的领先企业,拥有发动机全部关键子系统,在全球190多个国家和地区的600多家分销机构和8000多个经销商网点。公司利用已有的客户资源,巩固合作关系的同时不断开发新产品。

同时,公司重点针对欧洲、美国,选取重点客户群体和项目进行攻关,开拓新客户、新市场。2017年,天润曲轴成立德国分公司,在为欧洲客户提供更好服务的同时进行新客户开发工作。

4

盈利预测

我们预计:(1)重卡行业将持续景气,在未来3年销量都能维持在100万辆以上,难以出现断崖式下跌;(2)曲轴业务继续稳定增长,且毛利率逐步提升;(3)连杆业务继续高速保持较快速度增长:(4)开拓发展新业务。

我们预计公司20-22年的归母净利润分别为4.1亿、4.7亿和5.1亿,对应PE分别为11倍、10倍和9倍。选取主营业务也同为动力系统的零部件公司万里扬、精锻科技和潍柴动力作为可比公司,2021年的平均PE为14倍。给予公司21年14倍目标PE,对应目标价5.70元,首次覆盖给予“买入”评级。

5

风险提示

(1)宏观经济不及预期

宏观经济低迷,影响社会对重卡的需求

(2)连杆业务发展不及预期

连杆此前几年发展迅速,若未来几年客户拓展放缓,则连杆业务板块增速可能不及预期

(3)新业务拓展进展不及预期

公司改名,未来在现有业务外开拓新业务,存在新业务发展不及预期的风险

财务预测摘要

注:文中报告节选自天风证券研究所已公开发布研究报告,具体报告内容及相关风险提示等详见完整版报告。

证券研究报告:《天润工业:曲轴龙头,开拓新领域,着眼长期发展》

对外发布时间:2020年05月13日

报告发布机构:天风证券股份有限公司(已获中国证监会许可的证券投资咨询业务资格)

加载中...