新浪财经

【平安策略】资本市场改革系列报告之三:从股权分置改革的视角看本轮资本市场改革

新浪财经

关注

来源:平安研究

摘要

本轮资本市场改革的重要性前所未有。当前市场往往将本轮改革和13年以来的金融创新相类比,但是我们认为其实本质上应是和股权分置改革更为相似。股权分置改革和注册制改革均是我国股份制改革的重要里程碑,本质上都是增加股票供给,为我国资本市场发展提供更好的流动性和定价机制,为企业提供更好的优胜劣汰舞台。近期从要素市场化改革到创业板注册制试点都彰显了资本市场改革的提速和决心,因此本文通过回顾股权分置改革来理解本轮市场改革的影响和意义。

追本溯源,股权分置是历史背景下形成的二元股权结构体系,其造成的流动性割裂致使两类股东缺乏一致利益,并使得流通股股东的持仓成本显著高于非流通股股东,导致同股不同价的定价扭曲问题,进而引发IPO排队企业众多、大股东侵占小股东利益、市盈率高企等一系列市场乱象。对此,我国开启了股权分置改革的初次尝试,改革大致经历了以下三个阶段。

初次尝试(1999/09-2001/10):1999年监管层开始释放国有股减持的信号,2001年《国有股减持办法》出台,规定国有股以市场化定价的方式进行减持,损害了流通股股东的利益,引发市场较大争议,上证综指持续下行4个月,调整幅度达32%,监管层便于2001年10月暂停实施减持办法。

开启试点(2004/02-2005/05):2004年“国九条”重启股权分置改革,2005年5月股权分置改革试点正式启动,规定非流通股的定价取决于两类股东间的自行协商与博弈,但是市场仍然担忧于改革带来的不确定性而延续下行,期间累计下跌幅度达44%,直至方案受到市场认可落地。

全面实施(2005/09-2006/12):在自主协商原则的引导下,试点公司改革预案获得市场认可,送股对价为主要方案。2005年9月改革全面推开,不确定性落地后市场情绪企稳回升,市盈率中枢从2000年的60倍下降至2005年底的20倍左右,06年全A盈利增速提升至49.2%,叠加货币政策宽松加码,上证综指于2007年10月创历史新高,期间累计涨幅达4倍。

从股权分置改革的经验来看,第一,我国资本市场改革都是经历从增量改革到存量改革的过程,以点带面步步推进;第二,市场力量在改革过程中愈发重要,市场沟通的重要性被充分重视,市场化定价有挑战;第三,改革加大了对国有企业的市场化约束,对企业盈利及治理提出了更高要求。

对比之下,我们认为本轮改革充分吸取了过往经验,给市场带来红利和分化,新兴产业和头部企业将迎来中长期投资机遇,谨慎尾部企业出清风险。一方面,新兴产业将受益于实体经济转型和股权融资改革的政策倾斜;另一方面,头部企业将受益于注册制带来的优胜劣汰机制,通过并购重组等机制更好的做大做强。

风险提示:1)宏观经济下行超预期;2)金融监管以及去杠杆政策加码超预期;3)海外资本市场波动加大。4)新冠疫情影响超预期。

01

股权分置:历史的遗痕

1.1 股权分置的由来:国企改革启动,二元股权形成

股权分置是什么:上市公司的二元股权结构问题。股权分置是指上市公司的一部分股份上市流通,其余股份暂不允许上市流通,前者称为流通股,主要为社会公众股,后者为非流通股,大多为国有股和法人股。

产生原因:国有企业股份制改革过程中的过渡产物。90年代末,我国国有企业大面积亏损,彼时银行受制于沉重的历史坏账难以向国企提供足够的资金,于是股票市场以其出色的融资能力,成为了国有企业融资脱困的最佳选择。但是国企股份制改革进程中面临的股票私有化和国有资产流失问题引发了市场争论,为防止国有资产流失,设计者提出“存量不动,增量流通”的折中方案,即国有企业净资产折算成相应的股份后,再对外发行部分增量股份,前者禁止上市流通,后者允许在二级市场交易转让,自此股权分置的格局正式形成。

2005年以前,A股市场非流通股占比达到全部股份的近三分之二。1993-2000年间,我国发行股份采用审批制的方式,在审批制下,股票发行由证监会根据经济发展和市场供求的具体情况,在宏观上制定一个当年股票发行总规模(额度或指标),由于各地区的额度或指标有限,同时须满足《公司法》中“股票上市公开发行的股份占比达到25%”的要求,平均下来每家企业仅获得三分之一左右的流通股份额度。截止2004年末,我国上市公司总数为1377家,总股本为7149.4亿股,非流通股4572.2亿股,占股本总额的近三分之二,其中国有股份的占比达到74%。

1.2 股权分置的弊端:股东缺乏一致利益,扭曲市场定价功能

二元股权结构在国企股份制改革初期起到了为国企融资、帮助国企市场化转型的过渡作用,但是随着改革逐步深化,股权分置的弊端日渐显现。金融证券研究专家吴晓求认为,股权分置在客观上使流通股股东与非流通股股东处于不平等状态,导致中国资本市场缺乏一个坚实、平等的制度基础,具体来看股权分置主要有三大危害:

第一,股权流动性分裂从根本上损害了上市公司股东之间利益的一致性,使非流通股股东与流通股股东之间的利益关系处在完全不协调甚至对立的状态,从制度上造就了流通股股东和非流通股股东之间的利益冲突,引发了股票市场的种种乱象。其一,IPO排队企业众多。非流通股股东的资产投资收益并不主要取决于上市公司的每股利润, 而主要取决于其净资产值的增加,客观上使非流通股股东特别是控股股东的资产价值与市场走势毫无关系,对于非流通股股东来说,上市和再融资是获取回报最快速的途径,因此导致了中国资本市场特有的企业排队上市融资现象;其二,导致大股东侵占中小股东利益。非流通股股东的资产投资受益主要来源于流通股的高溢价认购,导致财富从流通股股东向非流通股股东转移,使得大股东侵占中小股东的行为合法化;其三,内幕交易和操纵股价事件频发。非流通股股东资产收益不主要取决于公司业绩,如果上市公司的业绩得到大幅提升而又没有得到相应的资产收益,非流通股股东必然会处在心理失衡的状态,为弥补这种心理失衡状态,多数控股股东或实际控制人会选择与流通股庄家勾结起来操纵市场。

第二,股权分置导致同股不同价,损害了资本市场的定价功能。在股权分裂条件下, 新股的发行价、二级市场交易价格以及市盈率仅体现了非流通股的信息,股票价格和市盈率中包含了投资者为获得流动性而付出的流动性溢价,使得市盈率高于全流通情形下的市盈率。由于不具备资产定价的功能, 股票市场必然成为一个单纯炒作和投机的市场,体现为以下两方面:一是股价的高波动,1992-2004年间,A股市场成分股较少加上股票流通比例低导致市场波动较大,期间全部A股的流通市值加权平均换手率为3.3%,远高于2019年的1.5%。二是并购重组带有浓厚的投机性,资本市场缺乏存量资源配置功能。资本市场缺乏资产定价的功能使收购兼并行为缺乏公平的财务标准,因此大多数的并购重组都沦为控股股东的投机工具,控股股东通过注入优质资产或编造产业转型, 使上市公司暂时符合再融资条件, 从而进行配股或者增发融资获得回报,或者制造并购重组概念, 在二级市场上进行内幕交易, 通过单独或联合操纵股价, 获得二级市场上的非法收益。并购重组机制的扭曲使得资本市场存量资源配置功能难以发挥,为产业结构的调整造成较大障碍。

第三,股权分置使资本市场无法形成有助于企业长期发展的科学考核标准和有效激励机制。一方面,在股权分置的时代,上市公司缺乏管理层的考核标准。在成熟市场中,市值通常是考核管理层的核心指标,主要因为市值受到公司利润、公司管理团队价值、产业成长性等多因素的影响,能够反映公司的综合能力。但在股权分置的格局下,控股股东缺乏做大市值的源动力,使这种考核机制不复存在。另一方面,禁止股票流通使得股票期权等激励机制难以发挥作用,不利于企业长期发展。

02

股权分置改革:初次尝试和再次出发

基于股权分置的种种弊端,我国于1999年开始探索国有股减持的方法,2001年《国有股减持办法》的出台正式拉开了股权分置改革的序幕,直至2005年9月,股权分置改革先后经历了初次尝试——开启试点——正式实施三个阶段。下文将对股权分置改革的全过程进行回顾,并探究改革对于A股市场起到了怎样的推动作用。

2.1 初次尝试:国有股减持办法出台,引发市场大幅调整

事实上国有股减持尝试早在1999年便即开启,彼时市场对于国有股减持的预期较为积极。1999年9月,中国共产党第十五届四次全体会议通过《关于国有企业改革和发展若干问题的决定》,明确提出“在不影响国家控股的前提下,适当减持部分国有股”,对国有股减持作出初步安排。1999年12月,中国嘉陵和黔轮胎首次通过配售方式进行国有股减持试点,虽然因配售价格过高而被叫停,但是市场对于国有股减持的预期开始升温。2000年6月起,监管部门频繁向市场释放国有股减持的信号,并传达积极预期,财政部部长项怀诚公开表示“减持国有股绝不可能牺牲现有资本市场的繁荣”,市场整体波动上行,上证综指从2001年初的1406点持续上行并于同年6月14日创2245新高。

《国有股减持管理办法》正式拉开股权分置改革序幕。2001年6月,国务院正式发布《减持国有股筹集社会保障基金管理暂行办法》,标志着国有股减持计划进入实施阶段。《暂行办法》的主要内容包括:第一,减持方式方面,国有股减持主要采取国有股存量发行的方式。国家拥有股份的股份有限公司向公众投资者首次发行和增发股票时,均应按融资额的10%出售国有股;第二,减持资金的去向方面,规定国有股出售收入划归社会保障基金;第三,减持定价方面,规定国有股减持采取市场定价的方式。

《暂行办法》的出台缺乏与市场的有效沟通,市场化定价方式损害了流动股股东利益,引发市场较大争议。《暂行办法》实施前与市场缺乏沟通交流,相关规定与市场预期产生落差,因此出台后立即引发资本市场的强烈反响。第一,国有股减持的主要目的是为了补充社保资金而并非为了股票全流通,与市场预期产生出入。第二,“市场化定价”引发市场争议,在流通股和非流通的持仓成本存在重大差异的背景下,采用市场价减持必然会对流通股股东的利益造成损害,难以获得投资者的认可,而“部际会议负责确定筹资计划和定价原则”的规定进一步增加了国有股定价的不确定性,降低了投资者的安全感和信任度。第三,10%的减持比例并未改变国有股控股的局面,即便按照规定减持融资额的10%,国有股比例依然远超50%。第四,减持国有股客观上增加了股票供给,引发投资者对于市场短期流动性的担忧。

《暂行办法》不及预期制约市场风险偏好,大盘开始了延续4个月的下行走势。2001年6月14日《暂行办法》出台当日,上证综指达到阶段性高点2245,随后转头下行并持续走低,10月22日跌至1520点,调整幅度达到32%;日成交额、市盈率分别由6月的271亿元和65倍左右降至10月份的100亿元以下和38倍水平。

监管层暂停实施《暂行办法》,短期提振市场情绪。受到出于维稳市场的考虑,证监会宣布暂停新股发行3个月(2001.08-2001.10),并于2001年10月23日宣布暂停执行《国有股减持暂行办法》,当日市场情绪受到明显提振,上证指数大涨9.9%。

2.2 开启试点:“国九条”重启股改,市场延续下行

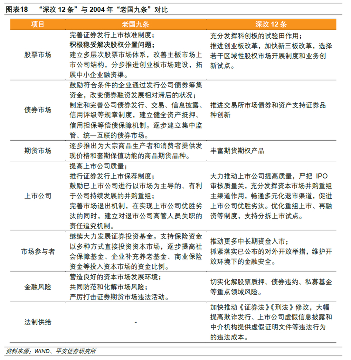
2004年出台的“国九条”重启股权分置改革,重点提出要“积极稳妥解决股权分置问题”。2004年2月,《国务院关于推进资本市场改革开放和稳定发展的若干意见》(即“老国九条”)正式出台,要求“在解决股权分置这一问题时要尊重市场规律,有利于市场的稳定和发展,切实保护投资者特别是公众投资者的合法权益。”国九条的出台意味着股权分置改革正式开启。

2005年4月,证监会颁布《关于上市公司股权分置改革试点有关问题的通知》,规定非流通股定价采取自主协商原则。《通知》的出台标志着股权分置改革进入试点阶段。《通知》一是明确股权分置改革须围绕“保护投资者特别是公众投资者合法权益”的原则进行展开,与国有股减持“补充社保资金”的目的相比,此次更加强调公众投资者的利益;二是非流通股定价采取自主协商的原则,不再规定具体的定价方式,而是取决于两类股东之间的博弈;三是规定了上市公司改革的基本操作流程,包括要求召开临时股东大会、要求独立董事征集投票、明确临时股东大会决议的生效条件等;四是对非流通股取得流通权后的实际流通限制作出规定,包括一年内不得上市交易等,以稳定市场的流动性预期。2005年5月和6月,证监会先后选定46家公司进行股权分置改革试点。

但是市场担忧于股权分置改革带来的不确定性而延续下行。一方面,投资者对2001年国有股减持带来的负面影响记忆犹新,对新一轮改革带来的不确定性较为担忧。另一方面,改革之后非流通股从根本上已具备与流通股相同的流动性,若剔除流动性溢价的影响,彼时的股价和市盈率明显偏高。与此同时,持续上升的无风险收益率也对股市形成打击。2004年2月国九条出台后,上证综指从4月高点1778震荡下行,期间虽陆续出台降低印花税、保险资金入市等政策,但是对市场的支撑作用有限,上证综指持续下行至2005年6的998点,期间调整幅度达到43.9%;指数市盈率从2004年2月的37.2倍左右下降至2005年6月的17.7倍。可以看到,在股权分置改革相关政策发布的当天或次日,市场基本都出现了不同程度的调整。

2.3 全面实施:不确定性落地,市场情绪修复

试点公司改革方案获得市场认可,投资者对于股权分置改革预期由消极转为积极,大多数试点公司在改革预案确定后的复牌当日实现上涨。2005年5月和6月改革预案复牌的15家公司中,7家公司在复牌当天实现涨停,除冀中能源(即金牛能源)以外14家公司在复牌当日均实现上涨,15家公司复牌当日平均涨跌幅为6.1%。

试点的成功为改革全面推开提供了可复制的经验,2005年9月股权分置改革进入全面实施阶段。2005年8月和9月,监管部门先后发布《关于上市公司股权分置改革的指导意见》和《上市公司股权分置改革管理办法》,标志着股权分置改革进入全面实施阶段,其中前者作为改革的纲领性文件,对改革的总方向进行把控,后者对改革的操作流程、改革方案和信息披露等内容作出详细规范。《管理办法》在《通知》的基础上进行了些许调整,一是增加了“单独或合并持有公司三分之二以上非流通股份的股东”动议改革的规定;二是将“自公告进行改革试点之日起征集流通股股东意见”,改为“自相关股东会议通知发布之日起开始进行”,进一步缩短改革周期;三是将“可以在临时股东大会前15天协商修改改革方案”调整为“协商结果公布、公司股票复牌后,不得再次修改改革方案”,以保持方案的稳定性;四是在信息披露方面作出更为详细的规定。

截止2006年末,已经完成或进入股份制改革的上市公司市值占应改革上市公司总市值比重的97%,股权分置改革基本完成。

股权分置改革全面推行后,资本市场在定价体系、投资理念等方面均发生了积极变化:

第一,资本市场定价功能得以恢复,有利于发挥对存量资源的配置作用。在股权分置阶段,市场缺乏基本的定价功能,控股股东一味地追求增量配置使得资本市场对存量资源的配置作用难以发挥。改革之后,随着定价功能的恢复,净资产不再是衡量资产买卖的重要依据,并购重组的投机性也有所降低。

第二,股东之间的利益趋于一致,大股东行为得到约束,上市公司激励机制和目标考核体系形成。一方面,股权分置改革完成后,对大股东的行为形成有效约束,如对增发新股的渴求度降低、大股东通过高溢价发行侵占中小股东利益的问题也得到解决。另一方面,股权分置改革为解决股东和经理人之间的利益冲突奠定制度基础,代理人能够通过期权的方式享受资产增值带来的财富效益,有助于企业的长期发展。

第三,投资理念向价值投资倾斜,股价与企业盈利的相关度提升。股权分置时期市场没有投资价值,投机赚取价差是资金入市最大的目的。改革之后,资产价格与企业盈利的相关度有所提升,盈利成为驱动股价上涨的重要因素,而投资者也将更加注重资产价值对于股价的影响。对全部A股历年涨跌幅进行拆分可以看到,2006年以前,估值对涨跌幅的贡献相对更大,企业盈利对市场的影响较小,而在这之后全部A股的净利润增速与上证综指的相关性明显提升。

与此同时,随着改革进入全面实施阶段,投资者对于不确定性的担忧逐渐缓和,二级市场开始反映出股权分置改革的积极作用。

第一,控股股东做大利润的动力显著提高,叠加宏观经济基本面向好,上市公司盈利水平明显提升。2006年,全部A股营业总收入增速为25.2%;净利润增速达到49.2%,较往年大幅提升;ROE突破10%水平。

第二,股权分置改革使得非流通股的流动性溢价不复存在,估值扭曲的现象得到缓解。长期来看,股权分置问题的解决使得A股市场市盈率中枢回归常态。上证综指市盈率在2000年高达60倍,2005年末降至20倍以下,2010年以来一直维持在12倍左右水平。

第三,市场风险偏好企稳修复,2005年无风险收益率的持续走低进一步推动市场上行。《管理办法》正式发布后,投资者对于改革带来的不确定性基本消化,市场经历小幅下调后进入上行周期,上证综指于2016年初开始发力并一路走高,于2007年10月16日创下A股历史高点,期间上证综指涨幅达到424.7%;同期上证指数市盈率由18.4倍快速上升至55倍;日均换手率从2005年1月-2006年3月的1.3%升至2007年5月的8.0%。

行业表现反应时代特征,金融和周期板块涨幅居前,科技行业涨幅居末。2006年1月1日至2007年10月16日,申万28个行业绝对收益率均为正,13个行业相对于全部A股实现正超额收益,其中非银金融涨幅位列第一,达到1423.2%,相对收益率为897.7%;电子行业涨幅居于末位,为274.9%,相对收益率-250.7%。由于《上市公司股权分置改革管理办法》要求企业委托保荐机构出具保荐意见书,券商受益于增量业务带来盈利增长迎来大级别行情。2006年1月1日至2007年10月16日,券商板块涨幅达1872.7%,相对收益率为1347.1%,2006年和2007年净利润增速分别为969.6%和432.5%。周期性行业诸如有色金属、采掘、建筑材料等行业受益于固定资产投资加码,收益率也颇为可观。而通信、计算机、电子等新兴行业涨幅位居末端,相对收益率分别为-209.0%、-217.2%、和-250.7%。

03

本轮资本市场改革:股权融资蓄势待发

2019年,资本市场以服务于实体经济转型为重要任务开启了新一轮制度变革,对比本轮改革和2005年的股改,我们发现二者同属于股权融资改革的重要环节,在战略高度、市场环境等方面存在诸多相似之处,但在改革目的、侧重内容和实施节奏方面有所不同。本轮资本市场改革充分吸收了此前股权分置改革的经验,目标落地于服务实体经济转型,从增量的科创板注册制试点再到存量的创业板注册制改革,在实施过程中与市场充分沟通,政策发布后能及时补充调整,整体节奏更为平稳。

3.1 相似之处:立意高远,一波三折

我们认为本轮资本市场改革与2005年的股权分置改革在立意高度、所处市场环境以及改革进程方面存在相似之处。

第一,两者对于中国资本市场发展均有着里程碑式的意义。如果说股权分置改革为资本市场的运行奠定了制度基础,给予了资本市场新的发展动力和空间,那么本轮资本市场改革则承接了中国经济转型的时代使命。2018年底的经济工作会议将资本市场的地位提高到了前所未有的高度,2019年资本市场改革以服务于实体经济转型为使命全面推开,力度之大、范围之广前所未有,直至今日,本轮资本市场改革在科创板注册制试点、并购重组松绑以及高质量对外开放等领域均取得实质性突破,长期来看将对提升资本市场运行效率起到重要作用。

第二,两者所处阶段的流动性环境、盈利基本面以及估值区位较为相近。流动性方面,2019年与2005年均处于无风险利率下行阶段,2019年末与2015年末的十年期国债收益率均为3.12%-3.14%左右,截止2020年5月6日,十年期国债收益率为2.58%,处于历史底位;盈利方面,2018年底和2005年底全部A股(非金融)净利润增速均处于盈利周期的底部区域;估值方面,2019年和2005年上证综指市盈率均处在10-20倍低位区间。

第三,两者所处的政策环境相似,均伴随着各方面金融创新。2004年“老国九条”剔除股权分置改革的同时,也为其后三年的金融创新奠定了基调。金融业务方面,2005年5月启动的信贷资产证券化试点、2006年7月开展的融资融券试点、2007年6月推出QDII等。金融产品层面,2005年2月,国内首只ETF于登录上交所;2005年4月,沪深300指数正式发布;2007 年5 月,中金所公布《沪深300 股指期货合约》。本轮资本市场改革落地“深改12条”,金融业务方面,开启科创板注册制试点、放宽并购重组条件以及全面放开QFII额度上限等。金融产品层面,2019年4月和9月,部分股指期货下调保证金标准和平仓手续费;2019年12月,沪深300ETF期权上市交易。

第四,两者在推行过程中均受到较大市场阻力。股权分置改革在国有股减持阶段受到市场阻力被迫暂停,本轮资本市场改革也因种种原因多次暂缓。一是注册制的推进屡遭搁浅,事实上,我国对于注册制的探索早在2009年便即开始,2009年6月,证监会发布《关于进一步改革和完善新股发行体制的指导意见》,宣布进行IPO注册制改革,但是新股发行呈现出明显的“三高现象”(高市盈率、高发行价格、高超募资金),引发市场内部较大争议,最终该轮IPO注册制改革宣告失败;2013年11月,证监会宣布启动新一轮注册制改革;2015年12月,国常会审议通过注册制改革草案,同月,实施股票发行注册制改革获得全国人大的修法授权,并决定自2016年3月1日起实施。然而伴随2015年杠杆牛市的土崩瓦解,注册制改革再度搁浅。直到2019年科创板试点注册制,注册制改革才算正式步入实施阶段。二是金融杠杆在股灾之后有所收敛,2012年的券商创新大会和2014年的“新国九条”打开了2012-2015年金融创新的空间,也助推了2015年的杠杆牛市,股灾之后监管重心向“防范金融风险”倾斜,金融创新的势头一定程度上受到遏制。

3.2 不同之处:更注重制度协同以及市场沟通

但是本轮资本市场改革与股权分置改革在目的、侧重点和改革节奏等方面有所不同:

第一,两者目的不同,本轮资本市场改革主要服务于经济转型升级。2001-2005年股权分置改革时期,中国宏观经济处在高速增长阶段,股权分置改革的目的主要是为了弥补制度缺陷,恢复资本市场的基本功能。而2019年启动的新一轮资本市场改革的目的在于扶持高新技术产业,旨在推动经济结构转型。因此前者的影响面波及整个市场,而后者对于科技产业的影响更为显著。

第二,两轮改革的侧重点有所不同,本轮资本市场改革以发展股权融资作为主要任务,从增加供给到存量优化全面推进。吴晓求在2006年指出,我国资本市场存在两大制度缺陷,一是股权分置问题,二是资本市场的资金循环体系类似于准银行体系,未能有效发挥资本市场的直接融资功能。如今第一个问题已经得到妥善解决,而第二个问题依旧存在,截止2019年末,我国直接融资占比仍不足15%,非金融企业股权融资占比不足2%,与发达市场存在较大差距。因此本轮资本市场改革以发展股权融资作为主要任务,具体措施包括科创板注册制试点和并购重组的全面松绑,注册制旨在提升新股发行效率,鼓励并购重组意在发挥资本市场优化存量的功能,这也是一直以来我国资本市场所缺失的。

第三,本轮资本市场改革的范围更广,更注重制度之间的协同作用。优化并购重组本是资本市场的大势所趋,但是由于2015年的“股灾”部分归因于并购重组概念的炒作,因此2016-2018年间,监管对并购重组进行了全面收紧,资本市场优化整合的功能也未能得到有效发挥。本轮资本市场改革再度放宽了并购重组的各项限制,但是为了防止2015年“股灾”的重演,放宽的同时也对其余多项制度进行了调整和规范,旨在发挥制度间的协调作用,使并购重组焕发活力的同时又不至于陷入“投机圈钱”的尴尬境地,因此本轮资本市场涉及的制度范围更广,实施难度也更大。具体措施包括:第一,推行注册制。IPO常态化有助于降低壳资源的价值,一定程度上避免了对“上市资格稀缺性”的炒作。第二,引导投资者树立价值投资理念。包括加大对外开放力度和鼓励中长线资金入市,截止2019年末,QFII+陆股通持股市值占全部A股市场市值比重为2.3%,较2005年底上升2.0个百分点。第三,规范市场参与者的行为。包括加大退市力度、加强信息披露和提高违法违规成本。

第四,本轮资本市场改革推进节奏更加平稳,注重与市场的协调沟通,强调政策的透明度,且在政策出台后能做出及时调整。第一,与国有股减持时期不同,本轮资本市场改革相关政策正式发布前通常会经过“征求意见稿”的过渡阶段,一方面给予市场充分的时间进行消化,另一方面监管部门也可以通过市场对意见稿作出的反应进行后续调整,政策的出台过程更为透明,且与市场有充分的沟通和交流,有助于维稳投资者预期,也有利于政策的落地实施。如重组新规、分拆上市细则、再融资新规均有征求意见稿的过渡阶段,且正式稿都在意见稿的基础上进行了部分内容的调整。第二,本轮改革对于正式稿进行及时的补充和修正,如再融资新规实施后便即对其中的“战略投资者”内容进行了补充规定,科创板注册制推开后,为确立板块的创新定位补充了《科创属性评价指引》。

3.3 中长期机遇:科技+头部企业

借鉴股权分置改革的经验,我们认为本轮资本市场改革的作用意在长期,一方面,注册制、并购重组和分拆上市等股权融资改革有助于改善科技创新型企业的融资环境;另一方面,注册制的实施将加大市场的优胜劣汰,头部企业相对收益。

因此,我们认为科技板块和头部企业将受益于本轮资本市场改革迎来中长期投资机遇。一方面,科技行业是改革的重要扶持对象,股权融资改革有助于中小市值高新技术企业进行增量融资和优化整合。新能源汽车产业链、5G产业链、云计算产业链、生物医药行业、电子行业等反映经济转型的科技产业是未来的投资主线。另一方面,头部企业将受益于注册制带来的优胜劣汰机制,通过并购重组等机制更好的做大做强。

04

 风险提示

1)宏观经济下行超预期。倘若大幅下行,国内市场需求相应承压带来上市公司企业盈利大幅下滑以及相应信用市场违约冲击的流动性风险。

2)金融监管以及去杠杆政策加码超预期。在流动性收紧的环境下,倘若金融监管出台政策出台节奏超出市场预期,中小金融企业经营压力也会加剧,流动性会遭受较大负面影响。

3)海外资本市场波动加大。全球风险资产波动加大,随着我国资本市场对外开放的加强,外围市场的大幅波动也会给国内市场带来较大影响。

4)海外疫情扩散超预期。新冠疫情在全球范围内的扩散对宏观经济和市场风险偏好均造成较大冲击,A股市场或受到海外市场的负面影响。

分析师

魏   伟    投资咨询资格    S1060513060001

张亚婕    投资咨询资格    S1060517110001

研究助理

郝思婧   一般证券从业资格    S1060119070043

评级说明及声明

股票投资评级:

强烈推荐 (预计6个月内,股价表现强于沪深300指数20%以上)

推       荐 (预计6个月内,股价表现强于沪深300指数10%至20%之间)

中       性 (预计6个月内,股价表现相对沪深300指数在±10%之间)

回       避 (预计6个月内,股价表现弱于沪深300指数10%以上)

行业投资评级:

强于大市 (预计6个月内,行业指数表现强于沪深300指数5%以上)

中       性 (预计6个月内,行业指数表现相对沪深300指数在±5%之间)

弱于大市 (预计6个月内,行业指数表现弱于沪深300指数5%以上)

公司声明及风险提示:

负责撰写此报告的分析师(一人或多人)就本研究报告确认:本人具有中国证券业协会授予的证券投资咨询执业资格。

平安证券股份有限公司具备证券投资咨询业务资格。本公司研究报告是针对与公司签署服务协议的签约客户的专属研究产品,为该类客户进行投资决策时提供辅助和参考,双方对权利与义务均有严格约定。本公司研究报告仅提供给上述特定客户,并不面向公众发布。未经书面授权刊载或者转发的,本公司将采取维权措施追究其侵权责任。

证券市场是一个风险无时不在的市场。您在进行证券交易时存在赢利的可能,也存在亏损的风险。请您务必对此有清醒的认识,认真考虑是否进行证券交易。

市场有风险,投资需谨慎。

免责声明

此报告旨为发给平安证券股份有限公司(以下简称“平安证券”)的特定客户及其他专业人士。未经平安证券事先书面明文批准,不得更改或以任何方式传送、复印或派发此报告的材料、内容及其复印本予任何其他人。

此报告所载资料的来源及观点的出处皆被平安证券认为可靠,但平安证券不能担保其准确性或完整性,报告中的信息或所表达观点不构成所述证券买卖的出价或询价,报告内容仅供参考。平安证券不对因使用此报告的材料而引致的损失而负上任何责任,除非法律法规有明确规定。客户并不能仅依靠此报告而取代行使独立判断。

平安证券可发出其它与本报告所载资料不一致及有不同结论的报告。本报告及该等报告反映编写分析员的不同设想、见解及分析方法。报告所载资料、意见及推测仅反映分析员于发出此报告日期当日的判断,可随时更改。此报告所指的证券价格、价值及收入可跌可升。为免生疑问,此报告所载观点并不代表平安证券的立场。

平安证券在法律许可的情况下可能参与此报告所提及的发行商的投资银行业务或投资其发行的证券。

平安证券股份有限公司2020版权所有。保留一切权利。

加载中...