新浪财经

【资产证券化每周观点】MBS发展概况与展望

新浪财经

关注

来源:CITICS债券研究

文丨明明债券研究团队

报告要点

过去两周银行间市场共发行19单信贷资产支持证券化产品和资产支持票据,共募集资金157.73亿元;根据上交所、深交所公告,过去两周共有37支交易所资产证券化产品挂牌,共募集资金249.14亿元。MBS作为抵押贷款证券化的重要手段,与当前政策方向天然契合,在我国发展潜力大,具备投资价值。

市场回顾:银行间资产证券化。过去两周银行间市场共发行19单信贷资产支持证券化产品(CLO)和资产支持票据(ABN),共募集资金157.73亿元,基础资产为租赁债券、基础设施收费债券、票据收益、不良贷款和应收债权。

市场回顾:交易所资产证券化。根据上交所、深交所公告,过去两周共有37支交易所资产证券化产品挂牌,共募集资金249.14亿元,其中26支在上交所,11支在深交所。过去两周挂牌转让产品中,基础资产包括应收账款、商业房地产抵押贷款、信托收益权、小额贷款、企业债权、保单贷款、保理融资债券、租赁租金和基础设施收费。

本周发行计划。未来一周内银行间市场将有7只资产支持证券化产品发行,其中包括1只信贷资产证券化产品,是楚赢2020年第一期个人消费贷款资产支持证券(12.42亿),6只资产支持票据产品,分别是齐鲁交通投资有限公司2020年度第一期资产支持票据(3.27亿)、深圳前海联易融商业保理有限公司2020年度第四期资产支持票据(5.02亿元)、安吉租赁有限公司2020年度第一期资产支持票据(19.45亿)、平安国际融资租赁(天津)有限公司2020年度第一期资产支持票据(10.11亿元)、华宝都鼎(上海)融资租赁有限公司2020年度第一期资产支持票据(9.13亿)和北京京东世纪贸易有限公司2020年度东道2号京东白条第一期资产支持票据(10.00亿元)。

ABS发行备案。根据基金业协会ABS发行备案信息,过去两周共有17支资产证券化产品备案,其基础资产包括融资租赁、信托受益权和应收账款。

何为MBS:抵押贷款证券化(Mortgage-Backed Securitization,简称MBS),是资产支持证券(ABS)的一种,其偿付给投资者的现金流来自于由房地产抵押贷款组成的资产池产生的收入。

我国MBS发展概况:整体来看,2014年到2019年之间,我国MBS发债数量逐年走高,总体发债规模不断扩大;截至2020年4月25日,RMBS的发行总额达到15069.1亿元,发行总数达到188支,CMBS发行总额1597.05亿元,发行总数为55支。2020年,受到疫情的影响,前4个月仅发行20支RMBS,发行金额总计452.57亿元。

我国MBS前景展望:我国RMBS潜力大,具备投资价值;对于CMBS,底层资产租金回报仍是难题,渐有物业成熟;MBS盘活底层资产,发行需求强烈。

风险因素:宏观经济复苏低于预期,房地产相关政策推动低于预期。

正文

近期ABS发行情况

银行间信贷资产证券化

过去两周银行间市场共发行19单信贷资产支持证券化产品(CLO)和资产支持票据(ABN),共募集资金157.73亿元,基础资产为租赁债券、基础设施收费债券、票据收益、不良贷款和应收债权。

交易所资产证券化

根据上交所、深交所公告,过去两周共有37支交易所资产证券化产品挂牌,共募集资金249.14亿元,其中26支在上交所,11支在深交所。过去两周挂牌转让产品中,基础资产包括应收账款、商业房地产抵押贷款、信托收益权、小额贷款、企业债权、保单贷款、保理融资债券、租赁租金和基础设施收费。

发行计划及备案情况

未来一周内银行间市场将有7只资产支持证券化产品发行,其中包括1只信贷资产证券化产品,是楚赢2020年第一期个人消费贷款资产支持证券(12.42亿),6只资产支持票据产品,分别是齐鲁交通投资有限公司2020年度第一期资产支持票据(3.27亿)、深圳前海联易融商业保理有限公司2020年度第四期资产支持票据(5.02亿元)、安吉租赁有限公司2020年度第一期资产支持票据(19.45亿)、平安国际融资租赁(天津)有限公司2020年度第一期资产支持票据(10.11亿元)、华宝都鼎(上海)融资租赁有限公司2020年度第一期资产支持票据(9.13亿)和北京京东世纪贸易有限公司2020年度东道2号京东白条第一期资产支持票据(10.00亿元)。

根据基金业协会ABS发行备案信息,过去两周共有17支资产证券化产品备案,其基础资产包括融资租赁、信托受益权和应收账款。

4月30日中国证监会、国家发展改革委联合发布《关于推进基础设施领域不动产投资信托基金(REITs)试点相关工作的通知》,公募REITs在我国正式启航。

在此之前,与REITs相关的另一种资产证券化产品MBS已经在我国有一定程度的发展。MBS (Mortgage-Backed Securitization)是一种重要的资产证券化手段,与当下政策方向天然契合。MBS相关支持政策细则自2005年起陆续出台,但受制于国内资本市场与海外的差异,国内MBS产品数量相对较少,未来有十足的发展空间。

本篇报告作为ABS专题研究系列之一,从MBS产品本身入手,结合我国MBS的发展概况及前景对MBS市场进行深入分析。

何为MBS

MBS:抵押贷款证券化的重要手段

抵押贷款证券化(Mortgage-Backed Securitization,简称MBS),是资产支持证券(ABS)的一种,其偿付给投资者的现金流来自于由房地产抵押贷款组成的资产池产生的收入。居民住房抵押贷款证券化(Residential Mortgage-Backed Securitization,简称RMBS)是指金融机构 (主要是商业银行) 把自己所持有的流动性较差但具有未来现金收入流的居民住房抵押贷款汇聚重组为抵押贷款群组。由证券化机构以现金方式购入,经过担保或信用增级后以证券的形式出售给投资者的融资过程。商业房地产抵押贷款证券化(Commercial Mortgage-Backed Securitization;CMBS)为另一种不动产证券化的融资方式,将多种商业不动产的抵押贷款重新包装,通过证券化过程,以债券形式向投资者发行。MBS将原先不易被出售给投资者的缺乏流动性但能够产生可预见性现金流入的资产,转换成可以在市场上流动的证券。从投资方的角度,MBS相对于直接投资信托计划,具备较高流动性和灵活性;从融资方的角度,CMBS相对于经营性物业贷融资,可以更低的融资成本实现更高的融资规模,因此MBS对于投融双方均为优势。

MBS自20世纪70年代起在美国正式发行,由于美国证券市场非常发达,产品设计复杂、基础资产范围广泛、市场化程度高,同时,MBS又得到了政府的推动,发展十分迅猛。美国模式为表外模式,是原始权益人(如银行)把资产“真实出售”给特殊目的载体(SPV),SPV购得资产后重新组建资产池,以资产池产生的现金流为支撑发行证券。

20 世纪80年代末,资产证券化由美国传入欧洲,欧洲逐渐发展成为仅次于美国的全球第二大市场。1987年全英住房贷款公司(NHLC)发行英国历史上第一单个人住房抵押贷款支持证券,之后MBS市场发展迅速。与美国一样,MBS 也是欧洲最大的资产证券化品种。欧洲MBS的发行主要集中在英国、西班牙、荷兰、意大利和比利时。对于英国,MBS市场化程度高,属于表外模式;对于法国、德国和意大利等国家,其为表内模式。

亚太地区的MBS业务起步较晚,主要是在1997年金融危机后才开始迅速发展。澳大利亚是亚太地区最大的MBS市场,日本、韩国、中国香港也均有发展,大陆市场起步更晚。亚太地区MBS总体特点是由政府推动,在吸收欧美国家先进经验的基础上系统立法,找到适合的发展路径。

MBS迅速发展的原因主要来自于三个方面:对投资者来说,MBS能够为其拓宽投资渠道且分散降低直接投资的风险;对融资方来说,在拓宽融资渠道的同时,盘活流动性较差的资产,突破主体信用限制;对发起人来说,实现发起人与基础资产的破产隔离,从而有效保护了资产支持证券投资者的权益,避免了可能发生的财产权利纠纷。

房地产政策方面:当前,中央坚持“房住不炒”的定位,不将房地产作为短期刺激经济的手段。中央层面:多次强调积极的财政政策要更加积极有为,稳健的货币政策要更加灵活适度,保持流动性合理充裕,但中央始终保持房地产调控定力。地方层面:继续实施“因城施策”,落实好房地产长效管理机制,促进市场平稳运行。

MBS的分类

根据支付方式的不同,MBS大致可以分为以下三种类型:一是过手MBS,其资产池产生的任何现金流不经过分层组合、原原本本地支付给投资者;二是担保抵押债券,其现金流经过分层组合、重新安排后分配给不同需求的投资者;三是剥离式MBS,又分为利息型IO和本金型PO,其将现金流的本金和利息分离开并分别支付给相应的投资者。

根据抵押贷款的住房性质不同,MBS又可分为两种类型:一是居民住房抵押贷款支持证券(简称RMBS),由发起机构(商业银行或住房公积金管理中心)将个人住房抵押贷款作为底层资产给受托机构发行,其本息的偿付主要来源于底层资产所产生的现金流。目前,国内市场上个人住房抵押贷款主要包括个人住房商业性贷款、个人住房公积金贷款及个人住房组合贷款,RMBS产品按发起机构则可分为商业银行RMBS和住房公积金RMBS。;二是商用住房抵押贷款支持证券(简称CMBS),以单个或多个包括写字楼、酒店、会议中心、商业服务经营场所等商业物业的抵押贷款组合包装而构成的基础资产,通过结构化设计以相关地产未来收入(如租金、物业费、商业管理费等)为主要偿债本息来源的资产支持证券产品。

根据所处资产负债表位置可以划分为三种类型:一是表外模式也称美国模式,是原始权益人(如银行)把资产“真实出售”给特殊目的载体(SPV),SPV购得资产后重新组建资产池,以资产池支撑发行证券;二是表内模式也称欧洲模式,是原始权益人不需要把资产出售给SPV而仍留在其资产负债表上,由发起人自己发行证券;三是准表外模式也称澳大利亚模式,是原权权益人成立全资或控股子公司作为SPV,然后把资产“真实出售”给SPV,子公司不但可以购买母公司的资产,也可以购买其他资产,子公司购得资产后组建资产池发行证券。

MBS的基础资产结构

MBS的底层基础资产是房地产抵押贷款,包括个人住房抵押贷款(RMBS)和写字楼、酒店、会议中心、商业服务经营场所等商业物业的抵押贷款(CMBS),具体不同的资产类型会对MBS上市交易的收益率、融资成本和成长策略产生显著影响。

RMBS基础资产个人住房抵押贷款的吸引力在于,其具有较低的基础资产不良率、较高的分散性,是市场认可程度较高的一类低风险资产。

CMBS基础资产的吸引力在于,购物中心,写字楼,酒店等商业物业未来能提供较为稳定可观的现金流收入(如租金、物业费、商业管理费等)。同时,CMBS个性化比较强,不同商场、写字楼和酒店都具有特质的经营能力,也可以分散基础资产带来的风险。在这些基础资产中,购物中心在于是否能提供持续而可观的净物业收入;写字楼存在天然的周期性,较容易受到宏观经济变动的影响;酒店业通常需要通过很强的成本控制和收益管理达到运营收入的最大化。

总体来看,MBS的收益率可以分为无风险利率和风险溢价两个部分,不同基础资产类型MBS的风险溢价存在较大差异,其主要受到三个因素影响:一是基础资产的安全性,对于RMBS,安全性越高,风险溢价越低,违约率越低。对于CMBS,安全性高的商业物业具备较强的盈利能力,即便是在疲弱的经济环境下也能保持稳定的收入,提供稳定的现金流偿还本息。二是MBS底层资产的升值潜力,CMBS底层资产通常具备地产增值的可能性,增长潜力越大的CMBS,风险溢价越低。随着租金收益和物业价值的增长,未来能够提供稳定的现金流。三是市场情绪的影响,当市场对MBS持普遍的乐观态度时,MBS的风险溢价通常较低。

MBS的交易结构

MBS主要采用的交易结构有两种:单SPV结构和双SPV结构。特殊目的载体(SPV)是资产证券化的过程中的核心组成部分,代表了投资者承接了资产并进行资产证券化,是名义上的发行人。SPV有信托型SPV和公司型SPC,前者是原始权益人将基础资产转让给SPV,SPV作为受托人,原始权益人的债权人不再对不属于原始权益人的基础资产行使权利,实现了原始权益人与基础资产的破产隔离,我国MBS目前证券化多采用这种信托形式。后者是原始权益人将基础资产真实销售给SPC,真实销售旨在保证在原始权益人破产时,出售给SPC的资产不会被列为破产财产,从而实现破产隔离。但我国主要以信托形式为主,因为公司型SPC存在法律上的障碍,《公司法》规定:公司的设立必须有发起人人数和资本最低限额的限制,同时还须有固定的经营场所和必要的经营条件,而SPC是一个“空壳公司”,不符合要求。

RMBS常采用的单SPV交易结构是一般资产证券化的交易结构,也是美国等成熟市场常采用的交易结构。如下图:

双SPV是国内常用的模式,对于现金流稳定性弱,转让相对困难的资产适用,因此国内CMBS产品广泛采用了“信托计划+资产支持专项计划”的双SPV结构,这点与国外成熟市场仅设一层信托SPV的做法有所区别。发起人先将基础资产“真实销售”给全资子公司 SPV1或直接通过SPV1发放贷款;然后 SPV1将以抵押贷款为主要形式的基础资产作为受益资产转移给 SPV2;最后SPV2发行抵押贷款支持债券。

MBS的特征

RMBS特征

RMBS基础资产主要有分散度高、剩余期限长、信用质量较好、抵押率低和同质化程度高等特点。以建元2005-1和2007-1RMBS为例,分散度方面:这两种RMBS产品的贷款笔数分别为15162笔和12254笔。入池资产数量多,分散度高。剩余期限方面:平均贷款剩余期限分别为172.00个月,198.96个月,剩余期限长,风险暴露时间长,宏观环境诸如市场利率水平对其影响大,这是RMBS的显著特点。信用质量方面,个人住房抵押贷款的不良率远低于其他贷款,单一最大借款人贷款余额占比上,建元2005-1和2007-1RMBS的为0.062%和0.068%,单一贷款人违约几乎不影响产品的收益。抵押率方面:RMBS基础资产中每笔贷款附有个人住房作为抵押物,抵押物一方面可以约束借款人,提高借款人的还款意愿,降低违约概率;另一方面初始抵押率是体现抵押物价值较为直观的指标,较低的初始贷款价值比能够保证抵押物价值对贷款余额的一定覆盖程度,随着贷款本金的逐渐偿还,在房产价值不变或上升的情况下,抵押率逐渐降低,覆盖倍数不断提高,在贷款发生违约后抵押物的变现处置也可以降低违约损失率。同质化方面:RMBS基础资产均为个人住房抵押贷款,条款相似,便于管理。

RMBS本身还具有发行利率较低、早偿风险较大的特点。由于RMBS底层资产信用等级较高,信用风险较低,所以发行利率一般较低。同时,RMBS的优质底层资产具有较大的可能性早偿,未来的长期现金流不稳定。

RMBS还分为商业性RMBS和公积金RMBS,发起机构分别为商业性银行和各地住房公积金管理中心。区别主要有以下几点:

CMBS特征

CMBS基础资产主要有多样化、为商业物业为主等特点。多样化方面:CMBS的入池资产包括零售物业、办公楼、酒店、自助仓库、工业厂房、医疗中心、混合租户物业等,种类繁多,这与RMBS单一种类资产构成,以及其他证券化融资产品显著不同。同时,由于底层资产为商业物业抵押贷款,实际的还款来源是商业物业的租金收入和运营收入,所以对商业物业的未来现金流的分析和预测十分关键。

除此之外,CMBS还存在期限与租户的租期存在错配的特点。在设计资产支持证券时,一般要求证券本息偿付的现金流与基础资产产生的现金流在期限上相互匹配,以避免期限错配带来的流动性和偿付风险。CMBS的特征还在于发行价格较低、流动性较强、对原始债务人无追索权、释放商业地产价值的同时保持资产控制权,以及可以作为表外融资手段等特点。

除了CMBS以外,经营性物业抵押贷款和不动产投资信托基金(REITs)也是两种常用的利用不动产进行融资的手段。经营性物业抵押贷款是指银行向经营性物业的法人发放的,以其所拥有的物业作为贷款抵押物,还款来源包括但不限于经营性物业的经营收入的贷款。REITs是不动产资产证券化的另一种重要手段。REITs通过向投资者发行收益凭证来募集资金,并交由专门的投资管理机构进行不动产投资和运营管理,获得投资综合收益后按比例分配给投资者。CMBS相较于经营性物业贷,融资规模更大,融资期限更长;CMBS相较于REITs,只需办理商业物业抵押,无需办理产权过户。具体来讲,有如下的特点:

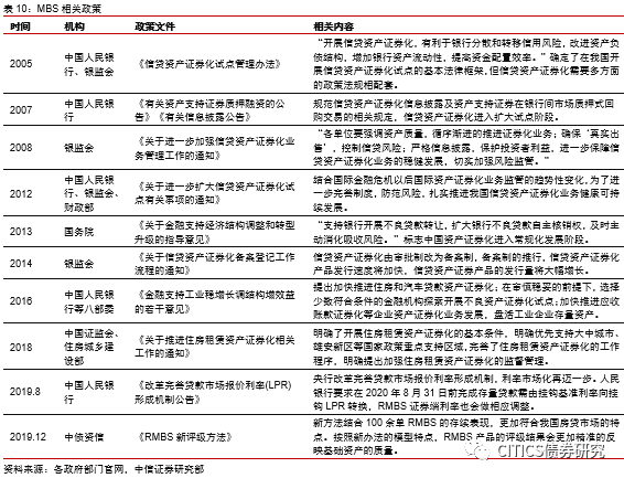
我国MBS发展概况

RMBS先行,发展较缓慢

我国MBS的起源可以追溯至2005 年,我国于2005年3月出台《信贷资产证券化试点管理办法》,正式开展MBS业务试点。2005年12月15日,中国建设银行以其发放的个人住房抵押贷款为基础资产,在银行间债券市场发行了“建元2005-1个人住房抵押贷款证券化信托”,我国正式建立起MBS市场。

2016年6月15日,由中国民生银行全程主导的“汇富富华金宝大厦资产支持专项计划”成功发行,发行规模13.5亿,优先级利率为5.6%,期限1年,次级占比3.7%。这是国内首单CMBS,自此,国内CMBS市场开始逐步建立。随后,国内通过借鉴海外市场进行尝试,发行了不同种类的RMBS和CMBS。

整体来看,2014年到2019年之间,我国MBS发债数量逐年走高,总体发债规模不断扩大;截至2020年4月25日,RMBS的发行总额达到15069.1亿元,发行总数达到188支,CMBS发行总额1597.05亿元,发行总数为55支。2020年,受到疫情的影响,前4个月仅发行20支RMBS,发行金额总计452.57亿元。

当前经济增速下行压力增大,在产业转型、消费升级面临诸多挑战的背景下,提高投资效率,盘活不动产领域存量资产逐渐成为重要挑战。2019年3月,据彭博报道,上海证券交易所近期召集券商和公募基金开会,鼓励机构准备上报公募不动产信托投资基金REITs项目,以期推出上交所第一批试点。同月,国务院发展研究中心证券化REITs课题组秘书长王步芳表示,公募REITs首批试点产品近期将推出,并且首批试点不是一个产品,而是一批产品。种种迹象表明,公募REITs的推行工作渐入成熟阶段。

RMBS发展情况

截至2020年4月25日,RMBS的发行总额达到15069.1亿元,发行总数达到188支,其中商业银行RMBS总发行规模14581.31亿元,总发行数量171支;住房公积金总发行规模487.79亿元,总发行数量38支。国内RMBS市场以商业银行RMBS为主,占比96.86%。发行规模整体处于上升趋势,2019年受房地产政策调整影响,发展有一定程度放缓,2020年初受疫情影响,发行数量大幅减少。

从资产评级来看,已发行的RMBS证券数量AAA评级占多数。截至2020年4月25日,我国发行的RMBS产品总共包含583支证券,其中AAA级的有402支,随着RMBS产品发行数量逐年增长,AAA级证券数量也呈上升趋势。历年AAA级证券数量平均占比为69%。整体来看,AAA、AA+、AA、AA-、A+、A-、NR分别占比为:68.95%、0.69%、0.17%、0.17%、0.17%、0.51%、29.33%。大部分为AAA评级,其余主要为不予评级,可能原因是成立时间短,征信资料不全等特殊情况。

从发行利率来看,产品优先级发行利率在过去六年间发生较大变化,总体上呈下降趋势。优先级RMBS证券最高发行利率5.43%,产品为2018 年1 月由中国建设银行股份有限公司发行的“建元2018年第一期个人住房抵押贷款资产支持证券”,发行规模100亿,优先级规模87亿;发行利率最低为2.30%,产品为2020年4月由中国邮政储蓄银行股份有限公司发行的“邮元家和2020年第一期个人住房抵押贷款资产支持证券”,发行规模50.19亿,优先级规模45.20亿。RMBS优先级平均发行利率为4.16%。发行利率一定程度上受债券市场收益率的影响,同时整体上呈下降趋势,与利率市场化改革更进一步,LPR机制完善有关。

CMBS发展情况

由于CMBS需要以未来商业物业的租金,收入等作为还款来源,因此CMBS项目准入标准较高,可分为以下几点:

1.目标物业位于一二线城市,二线城市的物业应位于核心商圈,产业地产物业应位于全国重点产业园区或全国性、区域性节点城市,优先选择写字楼、商场或物流地产;

2.一般情况下,增信主体评级不低于AA(国企)或AA+(民企);

3.目标物业运营时间超过两年(若物业特别优质可放宽到1年),平均每年毛租金为1亿元以上,净租金7,000万元以上;

4.若目标物业位于一线城市且增信主体实力较强,则融资规模预计最高可达到写字楼评估价值的70%,商场60%(一般最高为50%,如酒店);

5.物业的产权凭证要完整(土地证、房产证等)。

6.基础资产及标的物业不存在抵押、质押等他项权利限制,或在原始持有人长期租赁标的物业的情形下租赁合同不受物业他项权利限制的影响;

7.如相关不动产存在空置、在建等情形的,需不违反负面清单要求,并有充分依据证明未来其可以产生长期稳定现金流。

截至2020年4月25日,CMBS的发行总额达到1597.05亿元,发行总数为55支。国内CMBS市场起步较晚,发行规模自16年起由于政策利好,大幅上升后,保持平稳,维持在年均400亿左右。2020年初期受疫情影响,前两个月内无发行,而后一个月内连续发行6支CMBS,系盘活资产、维持现金流所致。

从资产评级来看,已发行的CMBS证券数量AAA评级相对占多数。截至2020年4月25日,我国发行的CMBS产品总共包含156支证券,其中AAA级的有60支,随着CMBS产品发行数量增加,AAA级证券数量也保持增长。历年AAA级证券数量平均占比为36.27%。整体来看,AAA、AA+、AA、NR分别占比为:38.64%、16.03%、14.10%、31.41%。整体评级较高,AAA级占比不比RMBS,主要系CMBS底层资产较为复杂,其余主要为不予评级,可能原因是成立时间短,征信资料不全等特殊情况。

发行规模最大的机构是华泰证券(上海)资产管理有限公司,累计发行规模166.65亿元;发行数量最多的机构是中信证券股份有限公司,累计发行6支。多数发行机构为证券公司,占比75%。

从发行利率来看,产品优先级发行利率在过去五年间发生较大变化,总体上呈先上升后下降的趋势。优先级CMBS证券最高发行利率6.89%,产品为2018 年11 月由上海光大证券资产管理有限公司发行的“光证资管-成都环球中心资产支持专项计划”,发行规模35亿,优先级规模33亿,基础资产在主题行业为工业;发行利率最低为2.80%,产品为2020年4月由平安证券股份有限公司发行的“金融街中心资产支持专项计划”,发行规模80亿,优先级规模76亿,基础资产主体行业为房地产。近五年CMBS优先级平均发行利率为5.22%。由于基础资产是商业物业,发行利率更容易受到宏观经济环境的影响,最近一年整体上呈下降趋势。

我国MBS前景展望

RMBS:潜力大,具备投资价值

我国当前市场中,RMBS的交易量仍然较小,主要由于底层资产的存量仍然大部分在银行中,银行处理贷款发展证券化的意愿还不够高。其次,房贷资产周期过长,更容易受到宏观环境的影响,加上目前LPR市场化利率改革,房贷基准利率与市场利率挂钩,波动较以往将更大。同时,RMBS具有特殊的早偿风险,尤其是当市场利率较低时,贷款人的还款意愿较强,当前市场利率处于较低水平,未来RMBS产品的现金流不稳定。

2020年受疫情影响,宏观经济增速下行压力持续加大,居民的可支配收入增速将进一步放缓,房贷的偿付压力会有所上升,加之受房地产调控政策的影响,部分地区的房价面临一定程度上下行的压力,房地产需求不足,抵押物的流动性下降,但是,RMBS产品的基础资产由于剩余期限长,足以覆盖当前的疫情时期,且存续期内,各单已发行RMBS产品的基础资产信用表现良好。除此之外,因疫情造成的不良信贷数量会有所增加,未来银行也会更加积极主动的处理不良资产,主要形式便是证券化。综上,未来RMBS发行依然会呈现高信用评级和低优先级利率等特点。

CMBS:底层资产租金回报仍是难题,渐有物业成熟

底层资产经营状态直接关系到CMBS产品收益、波动,亦是CMBS产品准入的前提条件。过去,我国基础物业长期面临租售比低的问题,目前这种情况已经有所改善。如今可作为CMBS基础资产的较为成熟的资产包括写字楼、商业地产、物流地产、酒店物业、长租公寓等。

写字楼:结构分化,同质化竞争程度高。写字楼泛指各类用于办公、交易等经营用途的房地产,主要集中在一二线城市。随着我国经济结构优化升级,第三产业不断发展,作为写字楼主要租户的金融、TMT等行业发展强劲,我国的写字楼需求不断增长。

但写字楼事关产业升级与财政收入,地方政府发展经济心切,大量规划发展商办物业,写字楼的整体供应量较大。阶段性过多的供给使得写字楼市场过去几年一直处于消化新增供给和库存的状态。一线城市写字楼租金自2011年起增长缓慢。

目前,作为反映库存压力的指标,写字楼物业新开工、竣工均开始同比下滑,但仍处于去库存阶段。目前整体市场结构分化明显,一线城市相对较好,部分二线城市如天津、武汉、重庆等面临较大的去库存压力。未来租金预计保持稳定,部分空置率较高城市或面临小幅下滑。当前资产收益率处于中游水平,一线城市的基础资产收益率在3.7-4.2%之间。

从经营层面上来说,写字楼资产的品牌效应相对不强,同质化竞争程度较高,经营能力相对重要性较弱。

商业地产:回暖进行时,品牌作用突出。泛指购物中心、商业综合体等业态。与写字楼资产一样,过去亦同样存在政府过度出让土地、整体供给过剩的问题。且过去十年,传统商业地产受到电商冲击,资产收益相对惨淡。

近年,商业地产迎来转机。经历了数年的高速增长,网购市场进入饱和期,2018年网购用户增速仅为6.8%,电商谋求线上线下深度融合反而促进商业地产需求。同时,购物中心愈发综合化,线下体验、餐饮成为新趋势,整体需求向好。预计未来租金将维持小幅上涨趋势。目前该资产收益率略高于写字楼,一线城市的基础资产收益率在3.8-4.2%之间。

与写字楼资产不同是,运营经验和品牌加持对于商业资产的收益提升作用明显,据世邦魏理仕统计,品牌购物中心的租金增长幅度显著大于行业平均。

物流地产:发展最快,收益可观,规模优势明显。物流地产即用于物流仓储的物业形态。是近年规模发展最快,收益质量最好的物业资产之一。物流地产过去几年得益于电商、物流行业的快速发展,行业长期供不应求。目前电商增速放缓,预计物流地产也将进入平稳发展期。物流地产的最大特征是需要形成一定的规模基础,方有网络效应。物流地产的租金收益率相对来说更高,目前一线城市收益率在4.8%-5.3%之间,部分物流节点城市更高,能达到7%以上水平。

酒店资产:整体租金回报率有限。其底层资产本质上与写字楼较为类似,存在过剩供给问题。酒店资产需要的品牌和管理能力加持,更加看重运营管理的能力。酒店资产受到宏观经济波动的影响更加直接也更快。目前酒店资产的整体收益回报率有限,低于写字楼和商业地产。

长租公寓:政策鼓励,亦存在经营风险。如果是直接改造住宅类物业,目前住宅物业租售比过低,此类长租公寓很难盈利。但长租公寓是政策最为鼓励的方向之一,在“租售并举”的政策背景下,通过“商改租”、“工业改租”经营的长租公寓亦可获得可观的收益,目前一线城市收益率在4.0%-6.0%之间。

MBS盘活底层资产,发行需求强烈

MBS产品的发行对于基础资产主要有如下作用:

1. 扩宽融资渠道,降低融资成本。商业物业作为抵押贷款的融资比较困难,除了经营性物业贷,CMBS可以盘活商业不动产,实现变现,拓宽了融资渠道。

2. 突破主体信用限制,降低融资成本。物业资产的融资成本更多是基于资产本身而不是融资企业的资质。CMBS以商业物业为抵押,发行时更关注该商业物业未来的经营能力,更关注资产本身的资质,可以高于融资企业的信用等级的级别发行,降低了企业的融资门槛和成本。

3. 资产出表,实现破产隔离。对银行而言,出售住房抵押贷款,实现资产出表,可以切断与债务人之间的债权关系,有效实现贷款风险控制,解决存贷期限错配等相关问题;对CMBS类原始权益人而言,将权益通过信托SPV+资产支持计划转让给投资者,可以优化资产结构,获得更多的资金用于其他业务发展,实现风险隔离。

风险因素

宏观经济复苏低于预期,房地产相关政策推动低于预期。

中信证券明明研究团队

本文节选自中信证券研究部已于2020年5月6日发布的《资产证券化周报20200506》报告,具体分析内容(包括相关风险提示等)请详见报告。若因对报告的摘编而产生歧义,应以报告发布当日的完整内容为准。

加载中...