新浪财经

【REITs行业研究】深度立体解读基础设施公募REITs(多行业报告版)

新浪财经

关注

来源:REITs行业研究

核心要点

1

REITs的推出具有划时代意义,却也是万里长征第一步!致敬在推动C-REITs上付出的所有人士!

2

关于REITs到底是什么?大幕究竟何时开启?具备什么条件才能开启和取得大增长?短期的因素和长期的因素是什么?请参考我们2020年2月16日发布的报告《REITs是如何站上历史舞台的,从复盘SARS后的港台开始》

3

REITs是权益型永续产品,是城镇化进入成熟阶段的产物,不动产出表下的“运营”增长是其根本目的;不动产步入存量时代催生不动产价值投资需求,同时普通住宅投资价值区域性透支对REITs这第四类资产提出需求。

当下,周期下行叠加疫情或为REITs试点破局提供一定时间窗口;从全球市场看,泛基础设施包含通讯铁塔、能源管道、码头、收费公路、自用仓库、数据中心和物流设施等,占REITs市值比例约30%,潜在空间广阔;

4

七大关键逻辑

1.从“优先支持”和“鼓励”两个关键词找重点。试点文件提及:优先支持基础设施补短板行业,包括仓储物流、收费公路等交通设施,水电气热等市政工程,城镇污水垃圾处理、固废危废处理等污染治理项目;鼓励信息网络等新型基础设施,以及国家战略性新兴产业集群、高科技产业园区、特色产业园区等开展试点

2.本次试点相较海外市场包含更广义的基础设施概念,仓储物流、产业园区和信息网络建设是三个重点

3.以运营(服务)的增长为根本目的而非仅仅出表是中长期受益REITs之第一原则,“好的成长赛道+REITs”的细分行业最性感。如果成长不是第一目的,就会陷入“好的标的不愿意卖,差的资产卖不出去”的尴尬局面

4.从公募+ABS模式看,未来或利好资产管理能力出众的公司,或涉及牌照。业界在讨论“公募基金能否建立起运营和维护基础设施项目的能力?”,其核心在于控制权应该落在拥有资产管理能力的主体上才能较好保障底层资产的现金流与投资者利益

5.从征求意见稿看,目标资产、公募基金管理人和ABS管理人在同一控制人下或有利于REITs实现

6.这次基础设施类REITs,未包括商业地产。但我们有理由展望未来商业地产REITs的推进与发展

7.税收中性,资产证券化,地方债务问题是一个三角问题,如果要推进REITs降低债务风险,税收问题是可倒逼解决的,这个意义比较深远;短期拥有相对较好现金流且资本开支意愿强的地方平台或受益

5

受益方向

不动产行业

涉足不动产资产管理机构、工业不动产(物流仓储、产业园区)等方面的企业或受益,本次不含商业不动产,但其或是可期待的未来。

交运行业

国内B2C电商市场蓬勃发展,催生了较大的现代化物流不动产服务需求。以物流仓储为底层资产的类REITs将是国内资产证券化的一个重要方向。另外,高速公路行业长期以来投资大,建设期长,基础设施类REITs如果登上历史舞台,有望盘活国有资产,提升运营效率,激发企业发展活力。

建筑行业

基建行业REITs为基建工程类企业开拓了新的融资渠道,也盘活了企业资产,重新激活企业活力。特别是建筑央企在2016年后承接大规模PPP项目订单,资产负债率持续维持高位,REITs的推进有利于企业修复资产负债率且在此打开成长天花板。

环保及公用事业

本质是找到新增资金的筹措渠道,而环保本身最大的问题在于资金渠道问题,这个问题的解决对环保行业的压力解除有重要意义,而环保行业当前难具备稳定的回报前提,所以构建稳定的回报计量体系是当前实现环保行业REITs的前提。

同时,一旦实现资金的解决渠道,融资到位后的资金去向也会是环保行业的一次选择,把资金引导向可以实现、环保效果的“升级”体系,以及在“升级”体系建立稳定的回报体系,就是环保行业实现REITs,并实现大发展的途径和方向。

通信行业

IDC现金流比较稳定,且为重资产行业,需要大量资金进行建设和并购,REITs模式有助于提升融资能力,改善资产流动性,从而有助于IDC企业持续扩大机柜规模。

目前美国很多IDC企业已申请成为REITs,海外IDC企业对REITs非常青睐,从全球来看,超30%的IDC企业均已成为REITs。

风险提示:利率改善不及预期,各个方面政策推进不及预期,一定时期内管理人能力不匹配超预期

01

REITs到底是什么?-运营增长是根本目的

•“全部持有物业并经营”(最左)和“全部出售物业”(最右)是两个极端选择

•REITs无限接近于最右的出售物业但又只能是“无限接近”,因经营性物业的保值增值依赖于持有人的“资产管理能力”

•REITs的周转通常以不丧失控制权下“服务”(运营)规模的增长为根本目的而非清盘,不动产部分出表而运营难出表,这也是寻找REITs以及REITs受益标的的第一原则

公募REITs是权益型永续运作产品

•公募REITs和类REITs的核心区别在于,前者是权益型的永续运作产品,可通过物业的真实出售来达到资本变现,后者是有期限的“明股实债”产品

REITs是城镇化进入成熟阶段的产物

•REITs是豪华赛道,从作为不动产资产管理初级形态的物业管理公司受到资本猛烈追逐可见

•城镇化高速发展阶段,不动产是“成长股”,不动产投资者更多关注资本利得;成熟阶段后,不动产成长性转弱,不动产回报率将明显高于无风险利率,REITs高速发展的历史大背景方得以形成

推动REITs的政策回顾

国际经验:城镇化率超70%后,美国REITs立法应运而生

•从美国历史观察,城镇化率突破70%后,REITs立法应运而生,经过60年的发展,目前REITs市值超过1.3万亿美元

国际经验:日本REITs立法也在城镇化率达到70%后

•从日本可观察到同样的特点

我国REITs展望:存量时代开启催生价值投资需求

•全局城镇化率60%+,重点城市圈城镇化率已突破70%,存量时代已来临,作为元REITs的私募房地产基金也在大力发展,如下图,目前存在大宗交易的样本的回报率也在逐步培育提高,最近的疫情也在倒逼包括物业管理在内的资产管理能力的提升,资产管理能力的价值正在被凸显同时被重视,REITs的推出虽然只是万里长征第一步,但有开始才会有后续法律和税收等支持条件的完善,万事开头难

•外资已经在逐步布局中国的核心城市核心地段的核心物业,资金成本相较更低只是一方面,更重要的是长期视角考虑,核心地段物业本身就是未来新进入者最大的门槛

•REITs持有的不动产多为经营性物业,具备现金流创造能力,常使用收益法估值,有利于引导不动产投资进入价值投资的时代通道

我国REITs展望:普通住宅投资价值区域性透支对第四类资产提出需求

由于长期住宅补贴工业,新市民买房负担加重,普通住宅的投资价值被透支,股票和债券市场具备一定的流动性吸附能力,但显然难满足居民资产配置多样化需求,需要“第四类”资产的出现。

REITs是收益和风险介于股票和债券中间的一类资产,有利于丰富投资结构和降低投资波动率

破局就在当下-周期的作用提供一定时间窗口

•破局的关键在回报率,因此如何提高分子的经营收入,或者降低分母的不动产估值是改善回报率的2个途径。更重要的是,周期的作用不容忽视,可为资本提供进场机会同时逐步创造其与无风险利率的溢价

•从美、日、中国香港和台湾的案例均能找出,经济下行、系统性特殊事件冲击、资产价格回撤均可能触发回报率的改善,进而推动REITs登上历史舞台

最重要的:周期的作用

•此前报告提到,周期的作用叠加疫情影响或为REITs出台提供一定时间窗口。一方面资产价格将受到下行冲击,一方面无风险利率下行改善,两者叠加或为REITs试点推进提供有利条件

•判断不动产资产价格在2020-2021年可能持续寻底,周期的力量或给REITs提供比较好的起步机会,同时部分资产价格泡沫被动刺穿,成交活跃度或上升

什么是基础设施REITs?

•根据维基百科,基础设施指的是社会生产和居民生活提供公共服务的物质工程设施,亦是社会赖以生存发展的一般物质条件,主要包括电网、通讯、供水、交通等公共设施和教育、科技、医疗卫生、文化及体育等社会事业

•从全球7大REITs市场看,泛基础设施REITs包含通讯铁塔、能源管道、码头、收费公路、自用仓库、数据中心和物流设施等,占比大致为30%;其中,美国基础设施REITs(包含能源管道、储油罐、钻井平台、通讯铁塔、光纤电缆、户外广告牌和再生资源发电)占比约为15%,泛基础设施REITs占比约为35%

•根据《公开募集基础设施证券投资基金指引(试行)》(征求意见稿),基础设施包括仓储物流,收费公路、机场港口等交通设施,水电气热等市政设施,产业园区等其他基础设施,不含住宅和商业地产

•根据《关于推进基础设施领域不动产投资信托基金(REITs)试点相关工作的通知》,优先支持基础设施补短板行业,包括仓储物流、收费公路等交通设施,水电气热等市政工程,城镇污水垃圾处理、固废危废处理等污染治理项目。鼓励信息网络等新型基础设施,以及国家战略性新兴产业集群、高科技产业园区、特色产业园区等开展试点

从全球市场看,泛基础设施REITs占比约30%

此次基础设施公募REITs试点相关文件

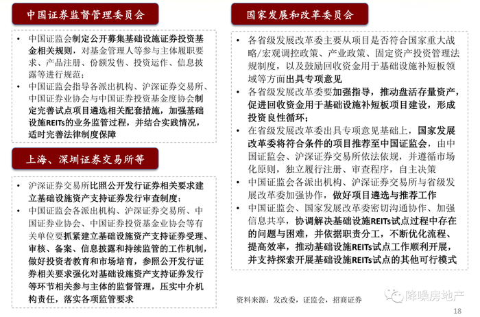
监管分工,共同推进

公募REITs产品结构如何?

基金层面重要“比例”

•“80%以上基金资产持有单一基础设施资产支持证券全部份额”、“收益分配比例不低于基金年度可供分配利润的90%”等设定基本沿袭了境外REITs关于资产集中度、强制分红率的惯例,总体比较审慎

试点资产选择要求

试点项目要求:

根据《关于推进基础设施领域不动产投资信托基金(REITs)试点相关工作的通知》,试点项目主要有以下要求:

•聚焦重点区域。优先支持京津冀、长江经济带、雄安新区、粤港澳大湾区、海南、长江三角洲等重点区域,支持国家级新区、有条件的国家级经济技术开发区开展试点

•聚焦重点行业。优先支持基础设施补短板行业,包括仓储物流、收费公路等交通设施,水电气热等市政工程,城镇污水垃圾处理、固废危废处理等污染治理项目;鼓励信息网络等新型基础设施,以及国家战略性新兴产业集群、高科技产业园区、特色产业园区等开展试点

•聚焦优质项目。基础设施REITs试点项目应符合以下条件:(1)项目权属清晰,已按规定履行项目投资管理,以及规划、环评和用地等相关手续,已通过竣工验收。PPP项目应依法依规履行政府和社会资本管理相关规定,收入来源以使用者付费为主,未出现重大问题和合同纠纷;(2)具有成熟的经营模式及市场化运营能力,已产生持续、稳定的收益及现金流,投资回报良好,并具有持续经营能力、较好的增长潜力;(3)发起人(原始权益人)及基础设施运营企业信用稳健、内部控制制度健全,具有持续经营能力,最近3年无重大违法违规行为。基础设施运营企业还应当具有丰富的运营管理能力

02

七大关键逻辑及受益方向

①从“优先支持”和“鼓励”两个关键词找重点。试点文件提及:优先支持基础设施补短板行业,包括仓储物流、收费公路等交通设施,水电气热等市政工程,城镇污水垃圾处理、固废危废处理等污染治理项目;鼓励信息网络等新型基础设施,以及国家战略性新兴产业集群、高科技产业园区、特色产业园区等开展试点

②行业视角观察,本次试点包含更广义的基础设施概念,仓储物流、产业园区和信息网络建设是三个重点。美国的狭义基础设施REITs包含能源管道、储油罐、钻井平台、通讯铁塔、光纤电缆、户外广告牌和再生资源发电,我国REITs含义更广泛,更适应国情

③以运营(服务)的增长为根本目的而非仅仅出表是中长期受益REITs之第一原则,好的成长赛道+REITs的细分行业最性感。前文提到,REITs的周转通常以不丧失控制权下“服务”(运营)规模的增长为根本目的而非清盘或仅仅出表,这也是寻找REITs以及REITs受益标的的第一原则,如果主业成长不是第一目的,就会陷入“好的标的不愿意卖,差的资产卖不出去”的尴尬局面。好的成长赛道+REITs的细分行业最性感,见后文

④从公募+ABS模式看,未来或利好资产管理能力强的公司。业界在讨论“公募基金能否建立起运营和维护基础设施项目的能力”,其核心在于控制权应该落在拥有资产管理能力的主体上才能较好保障底层资产的现金流与投资者利益。因此,我们认为,将来或许存在针对公募REITs牌照的发放问题,这利好国内拥有资产管理能力的主体,毕竟“投融管退”每一环都不可缺

⑤从征求意见稿看,目标资产、公募基金管理人和ABS管理人在同一控制人下或有利于REITs实现。征求意见稿提到:“基础设施基金成立后,基金管理人应当将80%以上基金资产投资于与其存在实际控制关系或受同一控制人控制的管理人设立发行的单一基础设施资产支持证券全部份额…”

⑥这次基础设施类REITs,未包括商业地产。商业地产不在此次试点之列,但我们认为商业地产和国计民生息息相关,且是经济和消费进行的重要场所,我们有理由展望未来商业地产REITs的推进与发展

⑦税收中性,资产证券化,地方债务问题是一个三角问题,如果要推进REITs降低债务风险,税收问题或是一个可倒逼解决的问题,这个意义比较深远;短期来说,REITs出台或推进税收中性,拥有相对较好现金流且资本开支意愿强的地方平台或受益

相关受益方向

工业不动产及不动产资产管理机构或受益

•工业不动产

物流仓储相关企业:南山控股,万科等

产业园区相关企业:中新集团,华夏幸福等

•不动产资产管理机构:光大嘉宝,资产管理能力在国内领先,并涉足物流仓储

•本次不含商业地产,但商业地产或是可期待的未来;

物流仓储是重点:中美同类型资产对比

•对比中美同类型资产间的资本化率发现,目前我国物流地产资本回报率且与美国差距较小,酒店资本化率次之,但与美国差距较大,科研办公资本化率也不错,与美国差距也不大

•一方面,根据我国商业不动产大宗交易的样本来看,目前资本化率最高的分别是物流仓储(包含于基础设施)、酒店、科研办公等

•另一方面,对比中美同类型资产的资本回报率,物流仓储(包含于基础设施)差距最小,其次是科研办公和商业零售,酒店差距则较大

光大嘉宝:A股首家不动产基金纯正标的

•A股首家不动产基金纯正标的:公司作为A股首家不动产基金纯正标的,且背靠光大金控,具备显著的资金和资源优势,长期潜力大,尤其受益于不动产存量崛起和REITs推进。2019年,不动产资管业务收入占总营收比例已升至19%,毛利润占总毛利润比例已升至39%

南山控股:高端仓储运营标杆

•高端仓储运营标杆:高端仓储是不动产行业少有的成长领域,公司作为国内高端仓储运营标杆,行业地位和资产质量相对领先,长期或将充分受益于行业红利。2019年,不动产资管业务收入占总营收比例已升至13%,毛利润占总毛利润比例已升至23%

中新集团:国家级经开区(苏州工业区)运营标杆

•国家级经开区(苏州工业区)运营标杆:公司是中新两国为合作开发苏州中新工业园而联姻打造的园区开发运营平台,经历25年的发展,中新苏州工业园已成为国内标杆,长年位居全国经开区榜首,作为产城融合的代表性企业,围绕新型城镇化,形成一、二、三级联动的全产业链集成运营

物流仓储REITs成为国内资产证券化重要方向

•国内B2C电商市场蓬勃发展,催生了现代化物流地产服务的需求。以物流仓储为底层资产的类REITs将是国内资产证券化的一个重要方向

•国内首支物流仓储类REITs产品“苏宁云享”在2016年8月发行

•18年12月国内首单类永续物流地产储架类REITs“华泰佳越-顺丰产业园一期资产支持专项计划”成功设立,首期发行规模18.46亿元

•19年3月国内首单可扩募物流仓储类REITs“菜鸟中联-中信证券-中国智能骨干网仓储资产支持专项计划”成功发行,首期发行规模10.7亿元(获批规模50亿元),并获投资人超额认购

以普洛斯模式为例,看物流仓储如何有效运营

•物流仓储成熟的运营模式主要为普洛斯模式:普洛斯是现代物流设施及解决方案开发、运营及基金管理者,是中国拥有最多仓储物流土地及物流产业园的企业。截至19年12月,普洛斯及旗下品牌环普,在43个战略性的区域市场投资、开发并管理着388个物流园、工业园及科创园,物业总面积达4220万平方米

•核心业务形成战略“闭环”

1)“本土化”战略,中国业务超半数

通过并购与合资等方式与手中已经握有仓储土地的本土企业合作,打入中国市场

2)构建高效物流网络,成为整体业务基础物流的核心本质在于效率提升

普洛斯还通过投资、收购、战略合作等方式和其他企业形成联盟,迅速扩张,打造出一个分布广泛的物流设施网络。面向租赁客户,普洛斯开发了标准设施开发、客户定制开发和收购回租三项主要服务

潜在受益标的:中储股份

•基本情况:中储股份是全国性大型综合物流企业之一,以物资经销和物流业务为主。公司仓储网络覆盖亚洲、欧洲、美洲等世界主要经济区域,在国内20多个省、直辖市和自治区投资运营了物流园区,形成了立足中国、服务全球的仓储物流服务能力,能够为中外企业的全球化经营提供物流支持

•现有资源:中储旗下物流园区、物流中心总占地面积约1000万平方米,其中露天堆场约300万平方米,库房约300万平方米,铁路专用线57条,具备公铁、公水联运功能。公司拥有近50条专用线,累计长度近40公里

•REITs的推出有望盘活企业旗下的物流资产,辅助物流主业稳健发展,激发企业发展活力

潜在受益标的:上海机场、传化智联

上海机场

•基本情况:公司运营管理浦东机场,目前经营业务主要分为航空性业务和非航空性业务,航空性业务指与飞机、旅客及货物服务直接关联的基础性业务;其余类似延伸的商业、办公室租赁、值机柜台出租等都属于非航空性业务

•现有资源:据草根调研,上海机场集团管辖货运区面积超174万平方米。其中西货运区约37万平方米,有众多转运中心入驻

传化智联

•基本情况:传化智联于2001年在杭州正式成立。传化智联是服务产业端的智能物流平台,主要为货主企业与物流企业提供系统化的智能物流服务。主要有四大业务:智能信息服务、物流服务、智能公路港服务,支付与供应链金融服务

•现有资源:截至2019年上半年,在租赁业务方面,公路港实施以货为中心的功能转型,通过以租代建、试水特色服务、多元化园区经营等方式,盘活存量的物业资产,提升了园区经营坪效。截至报告期末,公司在全国范围获取的土地权证面积为 1107 万平方米,园区经营面积 348 万方,物业整体出租率达到 85%,入驻企业达 10,170 家

REITs如果推出,有助于上海机场和传化智联盘活资产,回笼资金。从而辅助上机的航空货运以及传化的公路港业务发展

潜在受益行业:高速公路

潜在受益行业:高速公路行业

•高速公路行业长期以来投资大,建设期长,基础设施类REITs的发行有助于拓宽融资渠道,盘活国有企业资产,提升运营效率,降低地方政府杠杆率

•2019年9月24日和12月27日,“中联基金-浙商资管-沪杭甬徽杭高速资产支持专项计划”和“华泰-四川高速隆纳高速公路资产支持专项计划”陆续在交易所市场发行

在权利,有限期限和估值上面,高速类REITs有一些显著特点:

•权利:高速公路只有经营权,所有权为国家所有

•有限期限:高速公路的收费权限是有期限的,最长不超过30年。这个期限的不同就会影响估值

•估值:使用收益法将未来特定期限内的现金流折现得到资产估值。因为有限期限这一核心假设,标的资产的估值会逐年递减

•风险收益:风险和收益相对较低

基础设施类REITs是基建融资渠道新的探索

•基建设施类REITs为基建类企业开拓了新的融资渠道,也是盘活企业资产,重新激活企业活力,对于我国基础设施领域的长效发展机制的确立具有标杆意义:

①基建项目单次投入量大,REITs能够盘活存量资产,提升运营效率

②拓宽融资渠道,有效且快速的降低企业或地方政府的资产负债率

③加速社会资本投入到基建类项目

•多部门联合出台政策推动基础设施类REITs快速推进

1)从2016年开始推动PPP类项目证券化后,央行、证监会以及交易所多部门陆续推出相应政策来推动基础设施类REITs。最近为2019年12月底,证监会监管部副主任谈到证监会将会同其他相关部门加快试点工作

2)目前国内已经开始逐渐推行基础设施类REITs的发行,2019年有三个产品已经开始发行,主要的资产为高速公路项目

我国基础建设项目体量大,REITs市场空间较大

•我国目前每年的广义基础设施投资新增为17万亿水平,存量的基础设施投资超过100万亿水平,若资产证券化能够有1%,市场空间就可达到万亿级水平

•海外基础设施REITs亿较为成熟,美国基础设施REITs与MLPs的资产总市值将近5000亿美元,占美国GDP比例为2.58%

基础设施类项目与PPP项目契合度高

REITs和PPP在基础资产、收益安排和项目风险等方面都具备相似的一致性

•PPP项目与REITs产品的构造较为相同

•PPP项目的收益比较稳定,与REITs的高分红比例特征相接近,都具有收益较为稳定的特点

•成熟运营期的PPP项目风险因素类似于REITs的标的资产

•截止2020年一月,我国公布的PPP项目投资额共计17.6万亿

•从行业分布看,交通运输为5.5万亿,占比达31%,其次是市政工程4.8万亿,占比达到28%,排在第三位的是片区开发2.3万亿,占比13%

•基础设施类项目是PPP项目的主要投资方向,基建类REITs的快速推进有望持续拓宽PPP项目的融资渠道,降低PPP项目的融资成本

基建央企受益充分,杠杆下降激活业绩增长弹性

•基建央企目前资产负债率较高,宏观杠杆政策导致企业负债率难以上升

•在政策的要求下,除了葛洲坝与中国电建以外,其他企业均在2016年后持续降低本身的资产负债率,REITs的快速推进有望帮助基建央企调整资产负债结构

四川高速隆纳高速公路资产支持专项计划案例

2019年12月26日四川高速公路建设开发集团有限公司作为原始权益人和资产服务机构的“华泰-四川高速隆纳高速公路资产支持专项计划”成功发行

•四川交投高速公路类REITs项目规模为19.77亿元,其中优先级A档16.44亿元,占比83.16%,法定到期日为2030年11月27日,AAA评级,发行利率3.68%;次级3.33亿元,占比6.84%,无评级

•该项目是基础建设REITS的第三个案例,发起机构四川高速主要业务涉及高速公路和相关配套设施的投资、建设及经营管理,以及土木工程建筑、道路运输、高速公路信息技术、旅游资源开发、房地产开发等相关业务。公司为省内主要的施工、高速公路运营等基建类央企

•该项目初始基础资产涉及隆纳高速(隆昌-纳溪)高速公路资产、车辆通行费收费权及附属权益。本项目的成功发行,有助于四川高速公路建设开发集团有限公司改善高速公路资产流动性、降低融资成本、拓宽项目融资渠道、增强项目资金保障能力

潜在受益标的:中国交建

中国交建:运营类资产多潜力大

潜在受益标的:中国铁建

中国铁建:国内基建龙头,交通运输投资收益显著

中国水电气热市政工程发展现状

中国水电气热市政工程现状——各行业供给均有不同程度的增幅

•城镇污水治理:2018年城市污水日处理能力为18145万立方米,同比增加6.5%(数据来源:国家统计局)

•电力行业现状:包含风力发电、火力发电、水力发电及光伏发电四类。 2019年,全国新增发电装机容量10173万千瓦,比上年少投产2612万千瓦。其中:全国新增并网风力发电装机容量为2,574万千瓦,比上年多投产447万千瓦;全国火电装机容量11.9亿千瓦,同比增长约4.1%,占全部装机容量的约59%;水力发电的装机容量约为35,640万千瓦,同比增长1.1%,占全部装机容量的约18%;全国新增太阳能发电装机容量为2681万千瓦,比上年少投产1844万千瓦(数据来源:华西能源、华电国际、大唐发电2019年年报)

•天然气行业现状:2017年天然气消费量为2393.7亿m³,其中天然气年消费量最多的行业为工业,天然气消费总量为1575.25亿m³(数据来源:国家统计局) 

•供热行业现状:2018年中国城市供热面积为878049.97万㎡,同比增长5.68%,较16-17年12.48%的增速有一定放缓

中国固废危废处理市场发展现状

中国生活垃圾、固废、危废处理现状——处理量与处理能力持续增长,市场可期

•垃圾处理量:生活垃圾无害化处理量为22565.4万吨,生活垃圾无害化处理能力为766195吨/日(数据来源:国家统计局)

•固废全国总量及目标量:2019年,全国共有200个大、中城市向社会发布了2018年固体废物污染环境防治信息。经统计,发布信息的大、中城市一般工业固体废物产生量为15.5亿吨,综合利用量8.6亿吨,处置量3.9亿吨,贮存量8.1亿吨,倾倒丢弃量4.6万吨。其中工业固废产生量排名前三的省市分别为内蒙古、辽宁和山东。我国每年固体废物产生量近100亿吨,且呈逐年增长态势(数据来源:中华人民共和国生态环境部《2018年全国大、中城市固体废物污染环境防治年报》)

•危废全国总量及目标量:2019年,工业危险废物产生量为4643.0万吨,综合利用量2367.3万吨,处置量2482.5万吨,贮存量562.4万吨。其中工业危废产生量排在前三位的省市为江苏、内蒙古和山东。危废处理行业迎来前所未有的“窗口期”,并成功跻身至国内投资的新热点。按照每年8%的增长,2020年我国危废产生量将达到6200万吨(数据来源:中华人民共和国生态环境部《2018年全国大、中城市固体废物污染环境防治年报》) 

环保行业公司资产负债率水平较高

中国电水气热、垃圾、危废行业代表公司资产负债率水平较高,需控财务风险

•自来水厂:重庆水务于2007年被重庆市政府授予重庆市主城区城市范围供水特许经营权,期限30年。根据公司2019年年报披露数据,2019年末公司资产负债率为30.13%(数据来源:重庆水务2019年年报)

•污水处理厂:达到一级A出水标准的代表公司有首创股份、国祯环保等知名企业,2019年的资产负债率分别为64.68%及74.1%。普通污水处理厂如上海巴安水务股份有限公司,2019年资产负债率为59.8%(数据来源:公司2019年年报)

•垃圾焚烧厂:国内领先的生活垃圾焚烧处理企业伟明环保,2019年年报披露其资产负债率38.76% (数据来源:公司2019年年报) 

•危废处理厂:格林美具备35类危险废物处置能力,2019年年报披露其资产负债率为58.76% (数据来源:公司2019年年报)

•光伏运营企业:华西能源基于节能环保、可再生能源、新能源综合利用电源建设等领域部分或总承包服务,2019年年报数据披露其资产负债率为73.78% (数据来源:公司2019年年报)

•电厂:中国五大发电集团是指中国华能集团公司、中国大唐集团公司、中国华电集团公司、中国国电集团公司、中国电力投资集团公司,其资产负债率根据各自2019年年报披露分别为71.64%、71.02%、65.51%、74.03%、66.89%,均有不同幅度的下降(数据来源:公司2019年年报)

•随着垃圾、污水等子业务的发展,会带动公司资产负债率的进一步下降,使得公司面对新项目的承接更加游刃有余,具备更强建设能力。以污水处理行业翘楚首创股份为例。截至2019年12月31日,公司中标的特许经营权项目多为垃圾处理、污水处理、污泥处理等主要业务。在公司资产细分项中,因工程平台业务迅速发展及投入运营项目款项增加等原因,促使预付款项、存货、应收账款、其他非流动资产有较大幅度的提升,同比增幅分别为126.54%、43.56%、31.37%和143.17%。针对公司负债组成,短期借款、应付账款、其他应付款、长期应付职工薪酬等因特许经营项目投入增加及偿债能力的提高,仅略有增幅,无法与资产增速相较,其变动幅度分别为-46.48%、30.95%、-30.41%、-33.36% (数据来源:公司2019年年报)

环保行业市场空间较大,REITs市场潜力广阔

•城镇污水提标改造规模超8000亿:我们测算,未来,随着我国污水提标改造进程的推进,若未来十年,我国污水处理厂逐步完成地表四类水升级改造,对应投资空间为6048亿元,而若考虑其中14个缺水城市实现水资源化再生回用,提高到地表三类水标准,则这部分缺水城市对应工程投资市场为2000亿元。同时,类似云南等环境敏感区域也逐步开始试点三类水项目,新水源开发的市场空间还将不止于此

•固废危废处理市场空间也较为可观:根据2015-2018年固废总量数值均在15.6亿左右、且有增长趋势的特点,预计2020年固废总量约为17亿,同时,因处置量约占总量的24%,预计2020年固废处置量为4.08亿左右。2018年固废处置量为3.9亿吨,与2020年目标固废处置量差值为0.18亿吨,由此推测短期内市场空间约为238.62亿元,未来随着处置规模的进一步提升,市场潜力较大。结合2015-2018年危废处置量披露情况,预计2020年危废处置量达到2666万吨左右,2018年与2020年市场处置量差值为183.5万吨,由此推测未来市场空间为152.92亿;固废与危废2018-2020年市场空间合计约为391.53亿元,长期增长潜力依然较大

目前市场已趋向饱和,未来重“升级”补短

•城市污水处理率:2018年,城市污水处理率为95.5%(数据来源:国家统计局) 

•城市生活垃圾无害化处理率:2018年,该比率为99%,增加1.3个百分点,且连年来增幅较稳定(数据来源:国家统计局)

•自来水普及率:2018年,农村集中式供水受益人口比重达86%;2019年年底,全国农村集中供水率达86%,自来水普及率达82% (数据来源:国家统计局) 

•高污水处理、自来水普及、垃圾无害化比例充分阐明市场建设已趋于饱和,未来更多的资金将流向行业“升级”与短板补足方向

关于REITs与环保行业的思考

•本质——找到新增资金的筹措渠道:环保本身最大的问题在于资金渠道问题,这个问题的解决对环保行业的压力解除有重要的意义 

•前提——构建稳定的回报计量体系:这种方式的前提是需要有稳定的回报,而环保行业当前并不具备,所以构建稳定的回报计量体系是当然实现环保行业REITs的前提

•资金去向——环保效果的“升级”体系:一旦实现资金的渠道解决,融资到位后的资金去向也会是环保行业的一次选择,把资金引导向可以实现,环保效果的“升级”体系,以及在“升级”体系建立稳定的回报体系。就是环保行业实现REITs,并实现大发展的途径和方向

1.PPP是在新增资产的建设中,放杠杆。REITs是在既有资产中获得融资,相对确定性会更强一些。推行会更容易一些 

2.拥有较多资产的企业,相当于也拥有了较多资金潜能。资产的重与资产的轻并不在是对立和矛盾

3.与其他行业相比,to c,不具备稳定盈利,to g反而具备。稳定的盈利背后是公用事业的合理利润属性和企业的高效运转

潜在受益标的—碧水源

•运营类资产变现能力较强:作为水处理行业龙头企业,碧水源有很多运营类资产即将投产,具备较强的变现能力,预计REITs模式推广后,公司可以将轻资产与重资产模式相结合,进而实现业务规模体量的更快速提升

•中交集团信用背书降低融资成本:中交集团入主后,公司具备央企的信用背书,融资成本有望大幅下降,投资回报率有望提升,也将进一步增强公司REITs产品的竞争力

•膜法是水处理行业的重要“升级”方向:膜法水处理是城镇污水治理板块的重要“升级”方向,REITs未来的收费和政策都有利于建立污水资源化的合理收费途径,也是政策的重点支持方向之一

•盈利预测及估值:综上所述,碧水源是环保板块的潜在受益标的。考虑2020年行业整体建设和资金配套环境将较2019年持续改善,中交集团并表也将带来更大的协同效应,公司层面毛利率和费用层面叠加存在改善预期,2020年实现利润较快增长确定性较强,我们预计公司2020-2021年归属净利润分别为17.3亿、22.1亿,对应估值分别为17.3和13.6倍,维持强烈推荐

美国大部分IDC企业已成为REITs

•IDC企业类似于REITs,其现金流比较稳定,目前美国很多IDC企业已经申请成为REITs模式,海外IDC企业对REITs非常青睐:

①IDC为重资产行业,需要大量资金进行IDC建设与并购,REITs模式有助于提升融资能力,改善资产流动性,从而有助于IDC企业持续扩大机柜规模

②IDC企业成为REITs后,可以享受税收优惠政策,有效税率从30-35%降到10-15%,公司股息支付率90%以上可免除所得税

•从全球来看,超30%的IDC企业均已成为REITs,包括Equinix、Digital Realty Trust、CyrusOne、CoreSite等

全球龙头Equinix成为REITs后加速扩张

•Equinix成立于1998年,并于2003年在纳斯达克上市,公司于2012年宣布计划转变为REITs,并于2014年完成,在2015年正式转变为REITs,同时开启大规模并购之路,机房数量从2015年的115个扩大到2018年的超200个,同时收入也保持快速增长,股价也一路走高

①税收:公司转变为REITs后有效税率由原来的30%-35%降低至10%-15%

②机柜扩张:2015-2018年机柜数量复合增速达26%,高于2011-2014年11%的复合增速

核心受益标的:光环新网(300383)大IT云化浪潮下的IDC王者

•公司业绩:2016年完成对中金云网、无双科技100%并购,一季度并表,同时从8月中旬开始,AWS云计算收入全部计入公司(之前AWS收入约10%计入公司),2016年营收和净利润增速大增,此后保持快速增长

•IDC+云计算:营收占比,IDC超24.8%,云计算超73.4%,2019年IDC贡献17.6亿收入;净利润占比,IDC贡献87.6%,预计2019年自建IDC净利润贡献超7.23亿;近几年,IDC及其增值服务毛利持续提升,目前接近55%

•全部自持物业模式,A股最适合做REITs的IDC企业

潜在核心受益标的:宝信软件(600845)5G时代“IDC+工业4.0”龙头

•商业模式:核心城市自建IDC,背靠宝钢,具备得天独厚资源优势

•IDC+钢铁信息化:营收占比,IDC超20%,钢铁信息化接近80%,2019年预计自建IDC贡献13亿收入;净利润占比,IDC贡献接近一半,预计2019年自建IDC净利润贡献超4.2亿元;近几年,IDC业务毛利率持续提升;IRR 在18%-20%

潜在核心受益标的:奥飞数据(300738)背靠互联网巨头,快速成长的IDC新锐

•商业模式:核心城市自建IDC

•IDC+国际带宽业务+系统集成:营收占比,2019年以前占比在70%以上,2019年做了IDC系统集成业务,占比下降到34%,预计IDC2019年收入超4亿元,IDC毛利率较低,主要是因为上架率低+折旧大,另外受带宽业务毛利率下滑影响;IRR在15%-20%

法律声明:本文所载信息来源被认为是可靠的,但REITs行业研究不保证其准确性或完整性。本文仅供参考之用,并不构成投资建议,REITs行业研究对任何人因使用本文内容而造成的任何后果不承担任何法律责任。

阅 · 读 · 推 · 荐

◎中国REITs产业教育领军者睿思书院

RCREIT(REITs研究中心)系全国首个不动产投资信托基金(REITs)研究中心、全国首个以REITs为特色的不动产金融高端智库。RCREIT与中国REITs领域第一传播平台REITs行业研究同心同德、同向同行。

REITs行业研究精准覆盖中国REITs及不动产金融市场从业、投资及研究学习等相关人员,深度感知中国REITs发展进程和市场动态变化、深刻理解中国REITs传播受众最真实最实际信息需求,领航长效持续的中国REITs市场全覆盖跟踪研究和高精准市场调研、领先实践中国REITs投资者教育。

REITs行业研究

  专业、专注、务实合作

REITs行业研究是中国REITs第一传播平台,致力担当领航中国REITs投资者教育的中流砥柱。

我们认为,REITs是金融服务实体经济,构建多层次资本市场体系的重要途径,是推动经济去杠杆,防范化解系统性金融风险的有效方式;是贯彻落实十九大“房住不炒、租购并举”思想的重要抓手,是促进金融与不动产良性循环的重要工具。REITs在租赁住房、PPP、基础设施、养老地产和城市更新等领域具有广阔的发展空间。基础设施领域已经成为中国公募REITs落地的突破口和落脚点。

因为相信,所以看见。我们终于共同见证中国REITs破晓的黎明。REITs行业研究将一如既往地为大家分享更权威、更全面、更具可读性的优质内容,更有担当地、更真诚地、更用心地向社会传播中国REITs的理念、知识和发展动态,全力为推进中国REITs事业进步贡献我们的力量。

加载中...