新浪财经

中信证券:老旧小区改造带来什么需求?

新浪财经综合

关注

原标题 老旧小区改造带来什么需求?

来源 中信证券

核心观点

老旧小区改造作为政策新抓手,可持续性强,在材料端需求传导机制直接,在运维和服务端潜力巨大,我们看好在防水材料、涂料、管材和物业管理领域,   老旧小区改造带来增量业务机会,助力优质公司成长。

▍开发周期仍在高位。目前来看,企业开竣工情况受疫情冲击较小。我们预计全年房屋新开工同比增长 5%以内,竣工增长 5%-10%。稳定的周期位置为地产产业链的投资奠定了基础。

▍老旧小区改造成为政策新抓手。积极推动城镇老旧小区改造,成为“后棚改”  时代地产政策的“新抓手”。棚改的单户投资规模较大,但可持续性较差,社会争议也会更大。老旧小区改造助力民生,可持续性强,预计市场空间可达 5 万亿元,单位面积投资强度达到 1250 元/平方米。

▍老旧小区改造的受益行业和棚改完全不同。棚改的最大受益者是房地产开发企业,而房地产开发企业在老旧小区改造中角色不多。老旧小区改造既推动材料端需求的上升,助力开发景气高端的地产产业链优势公司成长,也给物业管理公司发展提供了新的舞台。

▍老旧小区改造推动软硬件行业投资机会,关注防水材料、涂料、管材和物业管理。防水材料品质壁垒高,产品定价能力强,且属于基础改造的必选项目,测算改造对应防水材料市场需求达到 560 亿元。受益于老旧小区改造和房屋竣工高峰,我们预计 2020-2021 年建筑涂料的增速达到 9%和 13%,龙头企业集中度持续提升。我们测算老旧小区改造会带来约 300 亿元的管材市场需求。政府积极鼓励物业管理公司参与老旧小区改造,且老旧小区改造对服务的需求可能是持续的,而不是一次性的。除此之外,预计水泥等行业也受益于老旧小区改造,但我们判断其业务增量幅度相对于既有需求规模不大。

▍风险因素:老旧小区改造进度不确定,初期投资规模较低的风险。

▍软硬件结合,看好老旧小区改造带来的增量材料需求和持续物业运维需求。我们相信,老旧小区改造不仅是政策事件驱动投资,也会给防水、涂料、管材和物业管理的基本面带来切实的变化。我们重点推荐东方雨虹、亚士创能、保利物业伟星新材等公司。

开发周期仍处于高位

2020 年,从企业制定的微观竣工计划来看,料竣工增速受到疫情的冲击不大。一方面,这是因为疫情期间企业着力提升单位面积的单位投资强度,另一方面,企业面临合同交付期限的约束,无法继续拉长开发时间。

我们认为 2020 年竣工面积增速达到 5%-10%,2021 年竣工增速将继续上升。2019 年-2022 年是中国住房市场竣工的高峰。这为竣工相关行业的需求提升奠定了基础。

开工方面,证照审批的加速追回了疫情的一些影响,我们预计全年新开工仍能取得正增长。

老旧小区改造成为政策新抓手

老旧小区改造初起步

积极推动城镇老旧小区改造项目,取代棚改成为房地产领域的“新抓手”。

棚改是阶段性的。棚改是需要“有房可改”,即存在规模庞大,便于拆迁的棚户区。当前环境之下,便于拆迁的棚户区和危房数量明显下降,但需要改造,提升居住环境的老旧小区则很多。

我国的棚户区改造历经多年,自从 2005 年辽宁省率先启动了全国范围内的棚户改造计划。再到 2008 年正式宣布了棚改工程的启动。2013 年,十二届全国人大一次会议决定, 今后 5 年改造城市和国有工矿、林区、垦区的各类棚户区 1000 万户,棚改力度持续加大。

2014 年,开发性金融为支持棚户改造提供长期稳定、成本适当的资金额度,央行创设抵押补充贷款工具(PSL)。

在多年的努力下,迄今为止,棚户区改造已经基本接近尾声。2019 年棚户区改造套数仅为 316 万套,已经较 2018 年 626 万套大幅缩减。并且预计未来棚改规模继续下降。

2015 年,中央提出了“有序推进老旧住宅小区综合整治”的要求。并且于 2018 年在15 个城市进行试点工作。进入 2019 年后,老旧小区改造政策进入快车道,6 月的国务院会议明确部署了老旧小区改造工作,7 月政策吹风会,提出老旧小区改造是“既保民生, 又稳投资,同时拉动内需”的重大工程。

2020 年 4 月 14 日,国务院常务会议进一步推进老旧小区改造。2019 年,各地改造城镇老旧小区 1.9 万个,涉及居民 352 万户。2020 年,各地计划则翻一番,改造城镇老旧小区 3.9 万个,涉及居民近 700 万户。

政策重心转向老旧小区改造,也意味着存量房时代的大幕揭开。我们不可能一直处于增量开发的阶段,庞大的存量住房会带来巨大的维修、养护、增值需求,既是政策发力的空间,也是企业发展机遇所在。

老旧小区投资规模大,持续性强

2019 年 7 月,国务院参事、原住建部副部长仇保兴测算,老旧小区改造的市场空间或达 5 万亿。据住建部初步统计,全国共有老旧小区近 16 万个,涉及居民超过 4200 万户,建筑面积约为 40 亿平方米。照此假设则户均投资将达到 11.9 万元,单位面积投资强度将达到 1250 元/平方米。

当然,这个户均投资规模是远不如棚改的。以拆除重建为主的棚改,户均投资高于老 旧小区改造,这是非常自然的事情。但也正因为老旧小区的户均投资更少,确保了老旧小区投资持续性更强,受益面更广,社会争议更少。

以北京市老旧小区典型小区改造为例,老旧小区投入门类丰富,带动产业链长,并且基础的配套设施改造投入空间大。我们参照《北京市老旧小区综合改造技术经济指标》(2017),假设典型的小区为砖混结构住宅楼,建筑面积 2300m²,地上 5 层,共 45 户,,两个单元,无地下室,其接受北京市老旧小区的内容包含抗震加固、节能改造、电气水暖、假装电梯、公共区域等领域。

在这样的典型假设下,其社区的总投资将达到 658.05 万元,户均投资额将达到 14.62万元(户型小),单位强度投资额将达到 2861 元/平方米(住建部测算全国平均是 1250 元/平方米)。说明根据城市能级的不同和改造标准的不一,单位投资强度还有很强的上升空间。

但是,老旧小区的改造社会资金参与机制仍然存在问题。目前而言,绝大多数老旧小区改造的投资仍然来自政府部门。而且,老旧小区改造的业主决策机制也有困难,比如装电梯未必是所有业主所需要的。长期来看,我们认为老旧小区改造不能完全依靠政府拨款, 多渠道筹集资金、盘活住房维修资金,都是重要的资金筹集手段。

存量房改造相关的投资机会

老旧小区改造的受益行业和棚改完全不同

棚改的归宿是房地产开发,即透过拆迁释放出真实住房需求,也透过拆迁累积居民的购房能力。由于棚改可以因城施策解决市场结构性分化的问题,以少量资金改变市场预期, 故而棚改助力解决了去库存的难题。自始至终,棚改的绝对受益行业都是房地产开发。

老旧小区改造不重营建,而是主要着力于人居环境的改善。硬件方面,涂料,管材, 防水,电梯都是重要的材料设备更新重点;软件方面,社区的物业管理水平提升则是重要。故而,老旧小区改造的受益行业和棚改完全不同,主要是一些针对未来的存量行业,而不是房地产开发行业。当然,不同行业受益的程度又不同。材料端受益更加直接,但绝大多数都不仅和存量房更新改造有关,也和竣工交付有关(因此周期属性更强)。物业管理受益比较间接,至今品质物管公司仍没有找到很好的参与老旧小区改造的模式,但物管公司长期来看没有周期属性。

防水材料

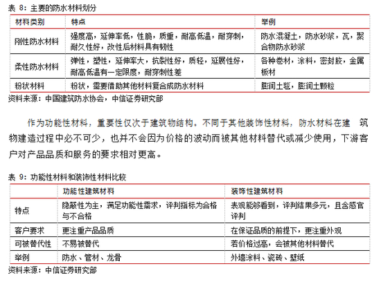
防水材料是防止雨水、地下水、工业和民用给排水、腐蚀性液体以及空气中的湿气、蒸汽等侵入的建筑材料。多用于屋面、地下建筑、建筑物的地下部分和需防水的内室和储水构筑物等。包括刚性防水材料、柔性防水材料、粉状材料等。其中新型防水材料主要包括防水卷材、防水涂料、密封材料等,卷材主要包括 SBS 改性沥青卷材、APP 高分子卷材、TPO 高分子卷材等,涂料主要包括聚氨酯涂料、聚脲涂料等

老旧小区改造过程中,防水材料是基础类改造项目,很多老旧小区改造案例都会涉及到防水材料改造。以北京老旧小区改造菜单为例,对楼本体的基础类改造中包含对楼内水、电、气、热、通信、防水等设施设备进行改造。我们参考了全国 6 个地区 432 个老旧小区改造案例,估算得出了老旧小区改造每平米防水工程用量为 0.14 平方米,若将这一估算推广至全国,则全国 40 亿平方米的需改面积带来的部分建材需求为防水材料 5.6 亿平米。

根据《北京市老旧小区综合改造技术经济指标》(2017),屋面防水主要采用 SBS 改性沥青防水卷材,根据东方雨虹的卷材均价,不考虑施工,我们假设老旧小区改造使用的防   水材料为普通 SBS 改性沥青防水卷材,则均价为 25 元/平米,则 5.6 亿平方米需求会带来约 140 亿需求空间。但是在防水材料修缮市场,一般每平米改造对应防水材料使用均价(含施工)为 100 元/平米,若照此测算,对应防水材料市场 560 亿元老旧小区改造需求。

老旧小区改造一般为公共区域及楼主体改造,不涉及室内重装,但是老旧小区的室内装修一般也到了重装期,加上防水为消费者痛点,室内重装需求较大。由于防水材料本身的特性,维修费用远高于新建费用,犯错成本高。平均来看, 翻修成本约为新建成本的3.5 倍左右。因此,在存量翻新市场中,预计防水材料需求占比将明显提升。

东方雨虹作为防水材料行业龙头,具备规模、品牌、管理优势,当前市占率仅略超 10%, 具备市占率提升空间,且公司多品类业务涂料、保温、砂浆、无纺布等在行业内具备竞争实力,当前市占率较低,处于快速成长期,为公司提供长期成长性,维持公司 2020-2022 年 EPS 预测为 1.95/2.16/2.59 元,当前股价对应 2020 年估值 21 倍,维持“买入”评级。

风险因素:地产投资的周期性波动风险、原材料价格大幅波动风险、宏观经济波动风险、应收账款回收风险。

涂料——需求稳健增长,格局集中

国内建筑涂料产值近 2000 亿元,年产量约 650 万吨。涂料根据使用领域不同,可分 为建筑涂料、工业涂料、特种涂料等。其中建筑涂料是重要的涂料种类之一,2018  年建筑涂料产量占整体涂料产量约 37%。由于建筑涂料相比整体涂料通常具备更高的产品均价, 因此从产值角度看,建筑涂料的占比会更高。按整体涂料 4000 亿元的规模测算,国内建筑涂料年产值接近 2000 亿元。

建筑涂料主要有新涂及重涂两个应用场景。新涂主要使用于房屋接近竣工时,房屋竣工面积可以成为判断新涂需求的指标。新涂使用的内墙涂料以乳胶漆为主,面对下游大多为终端消费者,部分精装房也存在地产商客户;外墙涂料包括花岗岩涂料、质感涂料等, 面对下游主要为地产商客户。重涂需求主要来源于老旧小区、旧城改造或二手房重装修, 其中老旧小区、旧城改造以外墙涂料为主,下游多为建筑公司类客户;二手房重装修以内墙涂料为主,下游多为终端消费者。

新涂市场充分受益于新房竣工高峰,重涂市场则有望于 2020 年迎来高增速时期。通常房屋自竣工起约 10 年之后出现重涂需求。2010 年起国内建筑业房屋竣工面积进入快速增长期,同比增长 13%达到 27.8 亿平方米。从 2010 至 2013 年,建筑业竣工面积增速均超过 10%。2011 年竣工的房屋预计将在 2020-2021 年出现重涂需求,重涂市场有望迎来高峰期,进一步提振建筑涂料需求。

预计 2020/21 年建筑涂料增速分别为 9%/13%

综合考虑新涂需求和重涂需求两方面因素对建筑涂料产量的影响,我们构建了如下模型对未来建筑涂料产量规模进行预测,:

国内涂料行业 CR4 仅为 13%,但份额集中已成趋势。由于国内涂料行业市场容量较大,过去几年房地产行业的快速扩张带动整个产业粗放式增长,使行业目前竞争格局较为分散,2018 年龙头企业立邦中国的市场份额也仅为 5%。但行业整体已呈现集中度提升的趋势,2014-2018 年行业 CR4 从 9.8%增长至 12.8%,CR10 从 14.3%增长至 20.1%。我们认为未来行业集中度仍将延续缓慢提升的趋势,龙头优势有望持续扩大。

国内市场第一梯队仍被外资龙头企业占据。由于外资涂料企业进入我国市场较早,加之资金实力占优,形成了目前外资企业市占率较高的竞争局面。2018 年前 10 大涂料企业中外资企业占据 7 家,内资企业仅有东方雨虹、湘江涂料、三棵树 3 家企业。前 100 大涂料企业总营收中,外资企业占比 55.15%,内资企业占比 44.85%。

本土龙头向上渗透迹象显现,外资份额持续下滑。随着本土企业,尤其是本土龙头企业近年在产品、品牌、渠道等方面的经营成长,国内本土企业市场份额增长迅速,2018年本土企业营业收入占比达45%,相比 2016 营收占比 37%增长8pct。从头部企业结构看, 2018 年外资龙头立邦、PPG、阿克苏诺贝尔的份额均出现下滑,合计下降 0.5pct;而本土龙头企业代表东方雨虹等市占率则持续增长,2018 年合计增加 0.8pct。从工程漆细分市场看,2018 年亚士漆等本土龙头品牌份额提升 3.0pct,立邦份额下降 1.4pct。本土龙头向上渗透的迹象逐步显现。

下游房地产呈现头部聚集效应,集采模式推广有望带动涂料集中度提升。地产行业集中度及大型化程度不断提升,2018 年 TOP10、TOP20、TOP50 企业市占率分别达到 26.9%、 37.5%、58.6%,同比+2.7pct、+5pct、+6.8pct。TOP10、TOP20、TOP50 企业销售门槛分别提升 32.7%、43.2%、43.9%。同时,我国新建住宅精装修要求不断提高,精装房面积将进一步提升。在房地产企业集中化趋势及精装房占比提升等因素驱动下,产能规模大、市场反应较快的大型涂料企业有望受益。

重点推荐:亚士创能

国内建筑涂料领军企业,产品多元化发展。公司主营建筑涂料、保温装饰板、防火保温材料等,深耕行业多年,积累众多大型地产商客户,工程建筑涂料业务规模已达国内TOP3。公司目前拥有上海、滁州两大生产基地,具备建筑涂料产能 27.26 万吨、保温装饰板产能 210 万平方米、保温材料产能 30 万立方米。

建筑涂料需求回暖,市场份额向头部集中。2020 年房地产竣工回暖的预期叠加重涂增速高峰期有望来临,预计国内建筑涂料需求将达近 750 万吨,同比增长 9%。受益于下游地产商集采模式推广以及环保监管压力增加,涂料集中度提升已成趋势。近两年国内CR4 已增长 2pct 至 13%,但仍远低于全球水平。本土涂料企业的产品力、品牌力逐步向外资龙头看齐,份额有望继续向国内头部企业集中。

聚焦 ToB 业务扩张,定制化服务优势凸显。公司以大 B 端客户为业务核心,已成为万科、恒大、保利等大型地产商的指定供应商。受益于地产行业集中度提升以及集采模式推广,公司 ToB 业务有望实现快速增长。公司较强的品控能力、定制化能力以及综合服务能力构成核心产品竞争力,下游认可度持续提升。

扩产驱动业绩弹性,费用率存在下降空间。公司正在开展全国布局,已规划乌鲁木齐、重庆、长沙、石家庄等多区域生产基地,计划新增涂料产能 80 万吨,CPST 产能 1250 万平方米等。未来随着规划产能逐步释放,看好公司业绩增长弹性;同时随着规模效应显现以及运输半径降低,公司费用率有望进一步下降。

风险因素:行业需求走弱导致产品销量下滑;原材料价格波动;应收账款回款进度不及预期;新增产能释放不及预期。

投资建议:公司是国内建筑涂料领军企业,在涂料行业需求回暖以及市场份额头部集中的趋势下,公司 ToB 业务有望实现快速放量;叠加安徽、新疆、重庆产能释放预期,看好公司业绩增长弹性及长期成长空间。维持公司 2019-2021 年归母净利润预测为1.10/2.19/3.00 亿元,对应 EPS 预测分别为 0.57/1.12/1.54 元。维持“买入”评级。

管材

历史上我国很多老旧小区地下埋设铸铁管等管材,经年累月积水问题严重,或者存在管径偏小、管网系统不完善等问题,需要统一治理与改造,涉及燃气、给水、排水管道等。

管材是基础类改造项目,很多老旧小区改造案例都会涉及到地下管廊改造。以北京老旧小区改造菜单为例,对楼本体的基础类改造中包含地下空间治理,小区公共区域的基础类改造项目中,包含进行水、电、气、热、通信、光纤入户等线路管网和设施设备改造, 架空线规范梳理及入地。我们统计了全国 6 个地区 432 个老旧小区改造案例,估算得出了老旧小区改造每平米管道改造用量为 0.015 米。若将这一估算推广至全国,则全国 40 亿平方米的需改面积带来的部分建材需求为塑料管材 6000 万米。

根据《北京市老旧小区综合改造技术经济指标》(2017),塑料管道主要用于小区污水、雨水合槽外线更换工程,小区污水外线更换工程及多层住宅给排水系统改造工程。其中主要管材产品为 PE、PVC 管材。由于管材根据口径不同价格差异较大,而老旧小区改造的公共区域一般使用大口径管材,假设改造用管材管径平均为 300mm,对应 PE 管道每米均价为 500 元,则 6000 万米的管道需求会带来 300 亿元的市场需求。建议关注管材类公司伟星新材、永高股份中国联塑

伟星新材为家装管材龙头,扁平化销售渠道为公司建立较高竞争护城河,市占率持续提升。2019 年受到精装房冲击,零售业务下滑。公司 2018 年竞争策略由零售为先转化为零售、工程并举,预计 2020 年房建及市政工程业务同比增速较好。全品类看,公司 2020 年计划实现收入同增 5%,在新冠疫情对全年消费者改善性需求压制及全装修趋势下,显示增长信心。考虑到原材料价格下跌,预计 2020 年净利润率有较好提升弹性。维持公司2020-2022 年 EPS 预测为 0.7/0.79/0.86 元,股息率 4.8%,维持“买入”评级。

风险因素:地产投资的周期性波动风险、新业务拓展不及预期风险、宏观经济波动风险。

物业管理——政策支持,探索参与老旧小区改造之路

目前来看,品质物业管理公司参与老旧小区的商业模式还不常见,但政策格外鼓励物管公司介入。北京市委书记蔡奇强调,要下大力气抓好物业管理,健全物业管理体制,加强老旧设施设备和房屋更新改造,加强转向维修资金统筹管理和规范运行的长效机制,要加大老旧小区改造力度,实现硬件改造和组建业委会,引入物业管理同步推进,完善物业服务市场机制。

我们相信,物业管理公司市场化参与老旧小区改造项目,仍需要一些制度层面的突破(例如盘活住房维修资金)。但老旧小区改造的确在存量端为物业管理公司开辟了新的业绩增长可能性。当然,老旧小区改造不是存量房改造的全部,中高端社区也有改造的需求,只不过这种改造需求更加自发和市场化。我们相信,品质物业在中高端社区的养护和改造方面更有可为的空间。

总体来看,我们认为老旧小区改造既有利于材料端,也有利于服务端。在这条明确的政策主线下,我们建议投资者软硬件兼顾,我们推荐东方雨虹、亚士创能、保利物业、伟   星新材等公司。

▍ 风险因素

老旧小区改造进度不确定,初期投资规模较低的风险。

加载中...