新浪财经

国产信息基础软硬件行业深度报告:开源、迁移、上云、生态

新浪财经

关注

来源:未来智库

获取报告请登录未来智库www.vzkoo.com。

一. 围绕信创生态建设的核心,开源、迁移、上云

我们认为,关系到国产基础软硬件发展的四个关键词:生态、迁移、上云、开源。

1)生态:国产基础软硬件体系基本可用,形成整体推进的局面。国产软件/硬件体系在 2015 年开 始进入“可用”阶段,2020 年在信创战略推动下有望向整体“好用”升级,最终有望达到市场良 性循环的状态。

2)开源:是获取技术、开发者群体、用户群体以及扩大技术影响力的最佳选择。信创并不等于彻 底的技术封闭。开源已经成为龙芯、鲲鹏、统信、麒麟等国产行业“支柱”的重要发展方向,也是 时代发展的趋势。

3)迁移成本:信创推进过程中,迁移成本是需要重点关注的问题。过去,国内 IT 产业对 IOE 体 系较为依赖。如何低成本地实现已有设备中的应用、数据、文档向国产设备顺利的迁移,是影响信 创顺利推进的重要问题。有足够的技术实力解决迁移问题的厂商,将有望获得更突出的市场地位。

4)上云:实现上层应用和底层硬件的解耦,减缓了仓促兼容适配对用户体验的影响,也是数字经 济时代的重要趋势。过去数十年间,国产软硬件各种技术路线和设计架构并存,底层硬件也未能在 性能上全方位赶超海外厂商。上云可以有效地提升异构环境下的用户体验。另外,政务和企业上云 是数字经济时代的必然结果,信创推进也将符合这一趋势。

总结来看,较完善的生态基础、面向应用迁移和上云的技术布局、适当利用开源资源,将成为影响 信创相关厂商扩大市场影响力的重要维度。

1. 生态建设:信创推进的根本保障,厂商技术布局的核心

芯片、基础软件、整机、应用软件、打印机等,彼此之间互相兼容,是信创推进的根本保障。从技 术角度,完备的计算机,需要芯片、主板、操作系统、数据库、应用软件、打印机外设、网卡等协 调一致工作,才能实现正常的功能。任何一个组成部分,都无法孤立于其他元件的技术标准之外。因此,信创产业的推进不是零散的、各条线独立的,而是作为生态整体去推进。

兼容并不是零成本的,往往是厂商之间的双向选择。以操作系统和 CPU 的兼容适配为例,引用龙 芯技术专家的观点“操作系统需要针对不同的主板和升级后的 CPU 进行磨合适配,而在 Wintel 体 系中可以实现不同主板及 CPU 的操作系统二进制兼容,其背后是 Wintel 体系统一的系统架构,包 括指令系统、地址空间布局、中断系统、多核互联架构、IO 接口规范等,需要 CPU、BIOS、桥片、 操作系统配合完成。”在应用软件方面,需要软件开发商针对操作系统的版本进行相应的调试和调 优,同款应用软件经常有多个版本以适应不同的操作系统。针对不同技术路线的软/硬件的兼容调 试,需要技术、资金、时间的投入,IT 厂商选择技术兼容伙伴的根本考量因素就是市场影响力,从 而避免无效的投入。兼容的双向选择,客观上阻碍了影响力较弱的基础软硬件企业步入 IT 产业圈。

过去,以 Wintel 和 IOE 为代表的海外厂商群体凭借先发优势和长期的积累,形成技术兼容壁垒, 几乎实现了垄断地位。微软在 PC 机诞生的初期,就推出了图形界面操作系统 Windows,凭借先 发优势不断扩大市场份额,在和 Intel 长期的技术磨合中,形成了垄断性的 Wintel 体系;IBM、 Oracle 和 EMC (即 IOE),也在相应的领域占据了长期的垄断地位。大数据时代,开源社区、云计 算、分布式数据库、虚拟化集群等新兴潮流在一定程度上冲击了这些厂商的优势地位,甚至重新定 义了技术路径和竞争边界。整体来看,凭借生态建设积积累起来的全球 IT 产业地位,仍然在短时 间内难以得到根本性的撼动。

国产基础软硬件生态以 2006 年的“核高基”为基础和前提,自 2015 年开始进入“可用”阶段。 2006 年发布的《国家中长期科学和技术发展规划纲要(2006 年-2020 年)》,将“核心电子器件、 高端通用芯片及基础软件产品”列为 16 个科技重大专项之首,简称“核高基重大专项”。2008 年, “核高基”经审议通过,并正式实施。“十二五”(2011-2015)期间,核高基重大专项以满足国家 信息产业发展重大需求的战略性基础产品为重点,突破高端通用芯片和基础软件关键技术,研发自 主可控的国产中央处理器(CPU)、操作系统和软件平台、新型移动智能终端、高效能嵌入式中央 处理器、系统芯片(SOC)和网络化软件,实现产业化和批量应用,初步形成自主核心电子器件产 品保障体系。整体来看,2015 年是国产基础软硬件发展的分水岭。2020 年的信创推广,则有望进 一步形成全局推进的协同效应,实现向“好用”的升级。

在 2020 年信创战略进一步推广之年,国产基础软硬件的生态环境已经趋于完善。在相关政策的引 导下,经过前期的探索和积累,国产软硬件产业形成了整体推进的局面:国产芯片的性能已经足够 强大,而中间件、数据库、办公软件、行业应用软件,也涌现了一批优秀的国产企业。

2. 开源:信创不等于技术封闭,开源是生态推进的重要手段

信创不等于彻底的技术封闭,开源的重要性也在不断提升。开源对信创的意义,体现在 3 个方面:

1)向开源项目贡献源代码,可以扩大技术影响力,增强和主流技术趋势的绑定。比如 Intel、红帽、 统信软件、麒麟软件、龙芯、华为等;

2)借助开源软件资源,可以节约不必要的成本。同时,自主创新来确保差异化优势也是必要的, 毕竟开源资源本质上并不存在差异化;

3)开源社区有助于汇聚开发者的力量,形成强大的创新来源。比如华为鲲鹏社区和欧拉社区。

开源的“杠杆”作用:通过参与开源资源项目,甚至逐渐达到开源社区的引领地位,相当于以自有 的研发资源撬动了整个社区的研发力量。而且,一部分开源社区的核心团队、管理团队和运维资金, 都是由主导企业提供,则这种情况下,开源社区版本就成为企业的商业版软件的“试验田”,比如 著名的 Linux 操作系统厂商 Red Hat 以 Fedora 和 CentOS 作为创意试验版和先行体验版。通过免 费提供开源版本,企业获取了用户体验的验证,也形成了对外部开发者持续的吸引力。外部开发者 参与开源项目的贡献,可以作为重要的履历也可作为发挥个人创意的方式。适度的使用开源资源, 是企业和开发者的双赢局面。

3. 迁移:适应生态现状的必要举措,影响实际推进顺利程度

迁移成本将成为国产软硬件信创推广的重要考量,本质取决于生态建设的进度。虽然常用的应用 软件已经基本实现了国产化的覆盖,但是仍然有一部分行业应用软件是基于原有的底层架构开发 的,比如基于 Oracle 数据库或者针对 Windows 系统的。短期内,凭借有限的资金和人力资源,并 不能做到针对所有的应用软件都推出相应的或者相当水平的国产化版本。而且,过去一些机构部门 的软件平台由外包团队开发,版本较多、技术路线较复杂,需要确保现有的应用、数据、文档实现 顺利迁移、低成本迁移、甚至无缝迁移。

以国产操作系统为例,潜在用户群体最关心的是兼容和迁移问题。2020 年 4 月初,计世研究院发 布了关于“国产操作系统使用意愿调研”的问卷调研结果,调查对象主要为国内的 IT/电信/互联网、 政府/公共事业、能源制造等企业。根据本次的统计结果,国产操作系统潜在用户最关注的两个问 题:1)常用软件能否兼容;2)从原来的系统到国产系统,应用和数据能否顺利迁移。

能否提供低成本的迁移方案,或者直接从产品层面做到无缝迁移,成为影响厂商在信创市场影响 力的重要因素。围绕“迁移”展开的研发投入和服务体系建设,也将成为相关企业扩大市场份额的 重要措施。

4. 上云:是适应生态现状的举措,也顺应数字时代的趋势

上云,一定程度上可以屏蔽底层硬件的复杂度。在过去的数十年间,国产基础软硬件的多种技术架 构和路线并存,上层应用需要面临较为复杂的底层基础。而且从底层硬件的性能角度,短期内也难 以全方位赶超国际巨头厂商。另外,虽然国产软硬件的兼容体系已经基本建立,但兼容并不等同于 “好用”。通过上云,可以一定程度地屏蔽底层硬件的复杂度,可以有效地提升用户体验度。国产 软硬件厂商在积极进行云计算、云平台相关的研发投入,开始形成足够的产品储备和服务体系。

政务和企业上云,也是数字时代重要的发展趋势。随着数字经济时代的到来,上云成为政企数字化 转型的重要措施。根据国务院发展研究中心国际技术经济发布的《中国云计算产业发展白皮书》, 预计到 2023 年我国政府和大型企业上云率将超过 60%。2020 年 4 月 10 日,发改委、中央网信 办印发了《关于推进“上云用数赋智”行动 培育新经济发展实施方案》。我们认为,信创体系的 建立,是在整个数字经济时代的大背景中的,上云也是信创推进的重要维度。

小结:开源、迁移、上云,这三个维度本质上都在围绕生态建设。开源是初步形成和持续打造生态 的重要途径;迁移、上云是为了适应生态建设的现状,提供更好的用户体验的措施。

二. 国产 CPU:4 种架构 6 大品牌,性能不断提升

国产 CPU 厂商得到了相应指令集的架构授权,发展成为 6 大主流厂商:龙芯、飞腾、鲲鹏、海光、 申威、兆芯。CPU 的指令集分为复杂指令集(CISC)和精简指令集(RISC)两大类。复杂指令集以 x86 架构为代表,精简指令集则包括 ARM、MIPS、Alpha、Power 等。

6 大主流 CPU 厂商的技术路线和生态建设各有优势。目前在通用计算领域,优势较强的是龙芯、 飞腾、鲲鹏、海光这 4 大厂商,我们将在本章进行重点介绍。

1.龙芯:技术源于中科院计算产业,单核性能提升,生态不断 完善

龙芯技术源于中科院计算产业,沿着市场化的道路不断发展,已有超过 20 多年的 CPU 行业积累。 2001 年,在中科院计算所知识创新工程的支持下,龙芯课题组正式成立。2010 年,龙芯公司正式 成立。龙芯坚持“市场带技术”的道路,而不是“市场换技术”的道路,坚持自主研发,坚持市场 化的机制,整体的发展可概况为三个十年。

龙芯 CPU 系列包括龙芯 3 号大 CPU、 龙芯 2 号中 CPU 、龙芯 1 号小 CPU 三个系列,分 别针对电脑(桌面和服务器)、工控和嵌入式、单片机领域。本章重点介绍用于桌面和服务器的龙芯 3 号系列 CPU。

龙芯电脑端(PC/服务器)CPU 经历了三个发展阶段:不可用——可用——好用

1)早期阶段(2015 年之前):性能较低,达不到“可用”程度:龙芯第一代 3A1000/3B1500 的单 核性能较低,SPEC CPU 2006 分值只有 2-3 分,打开 20M 的测试文档需要 33 秒。

2)开始进入“可用”阶段(2016-2017 年):单核性能显著提升:龙芯第二代 3A3000/3B3000/7100 单核性能提升到 10-11 分,超过 Intel 凌动系列,打开 20M 的测试文档时间缩短为 6 秒。

3) “可用”向“好用”升级阶段(2019-2020):单核性能再次突破:龙芯第三代 3A/B4000、3A/C5000、 7A2000 的单核性能提高到 20-30 分,打开 20M 的测试文档时间少于 1 秒。

龙芯 4000 系列虽然采用 28nm 工艺,但凭借优化设计,单核性能较强。

龙芯 3 号的更新升级有两种模式:1)工艺更新微结构不变 2)工艺不变更新微结构。龙芯 3A4000 相比 3000,采用相同工艺(28nm)但性能成倍提高;龙芯 5000 系列工艺更新 12nm。

龙芯 3 号 CPU 下一代 5000 系列的目标:提高主频和核数。龙芯新一代桌面芯片 3A5000 将在 2020 年 Q2 流片,采用 12nm 工艺,单核性能提高至 25-30 分,与 3A4000 可原位替换,操作系 统二进制兼容;龙芯服务器芯片 3C5000 预计于 2020 三季度流片,采用 12nm 工艺,16 核结构, 支持 4-16 路服务器。

虽然从全球整体来看,MIPS 架构的生态基础相对 x86 和 ARM 较为薄弱,但龙芯的信创生态建设 已经较为完善,而且处于不断扩张的发展中。

龙芯非常重视 Linux 生态建设,为开源社区积极贡献代码,增强技术影响力。龙芯致力于 Linux 生 态体系的兼容优化,有上百人规模的开源软件工程师团队,提供操作系统和底层软件兜底服务的能力。2020 年 3 月 17 日,Java14f 发布,根据官方发布的统计,Oracle、红帽、SAP、龙芯和谷歌, 位于 OpenJDK 代码提交次数的全球前五位。

在应用开发环境建设方面,龙芯支持主流的 Linux 开发环境,包括多种编程语言、函数库、平台引 擎和集成开发工具等。

PC 端的生态建设:龙芯 CPU 已经支持主流的整机、操作系统、办公软件、浏览器、输入法和部 分设计工具等常见软硬件,覆盖了基本的办公需求。

服务器生态领域:龙芯目前的 3B4000 服务器芯片是 4 核的,可以支持双路、 四路全相连结构, 实现了虚拟机效率提升至 95%以上、跨片访存带宽提升至 400% 以上、内存数量线性扩展以及高 吞吐率。目前也已经有百款厂商适配了龙芯的服务器 CPU。我们认为,龙芯新一代 16 核的服务器 CPU 在 2020 年内流片之后,龙芯在服务器领域的市场影响力将进一步得到增强。

云计算生态领域:龙芯的 KVM 虚拟机于 2019 年 4 月发布,完善支持 OpenStack 集群管理工 具,实现了从 CPU 到系统, 全链条虚拟机的自主研制。在云容器方面,龙芯的 Doker 容器于 2017 年发布,完善支持集群管理工具 Swarm、 Kubernets、 Openshift、 Mesos 等。龙芯的云 计算生态伙伴包括:浪潮云、 腾讯云、 金山云、 曙光云、 云栈希云、 中标易云、 道客云、航 天科工天熠云、 UCLOUD、 CETC 电科云、 普华云、 升腾云、 金蝶云、江苏华云、 广西梯度 云、 上海田亩云、 北京优炫云、 成都精灵云、 广东品高云,等等。

龙芯在信创云计算的典型案例是和浪潮云合作的电子政务外网云平台。基于龙芯 CPU 和 Docker 技术,依托浪潮云计算中心构建的电子政务外网云平台,可以支撑省市县三级应用,用户数达到了 5 万+规模,实现了办公系统、信息门户、统一认证和授权管理系统、电子签章系统等上云部署。

2020Q1,龙芯中科克服了疫情的影响,逐渐恢复研发、生产和市场工作,实现第一季度收入同比 增长 30%。整体来看,龙芯 CPU 单核性能较强,而核数和工艺也有望在年内实现进一步突破,从 而有望充分争取信创领域的市场份额。

2. 飞腾:基于 ARM 架构,性能高而能耗低,

飞腾有 20 多年的 CPU 研制积累,背后依托中国电子信息产业集团(CEC)。2014 年,中国电子信 息产业集团、天津滨海新区政府、天津先进技术研究院三方联合成立天津飞腾信息技术有限公司, 致力于飞腾系列 CPU 的设计研发和产业推广。飞腾公司核心技术和研发团队来自国内顶尖高校, 拥有 20 多年自主 CPU 研制经验。飞腾的芯片面向三大领域:服务器、PC 和嵌入式,本章重点介 绍服务器和 PC 端的 CPU。

从技术路线角度,飞腾的发展经历了 2 个阶段:

1)早期:基于 SPARC 架构(1999-2012),生态建设受限。2000 年,飞腾第一款嵌入式 CPU 推 出;2005 年,飞腾团队推出了 32 位、64 位的通用 CPU;2009 年推出第一款 8 核高性能 CPU, 2012 年飞腾 16 核高性能通用 CPU 推出。但整个 SPARC 架构生态日渐式微,也一定程度上影响 了飞腾 CPU 的进一步推广。

2)新篇章:基于 ARM 架构(2014-至今),性能显著提升、生态建设顺利推进。2014 年飞腾基于 ARM 架构的 FT-1500A 推出,性能相当于 Intel Xeon E3,从此开启了技术发展的新篇章。2017 年,飞腾推出 64 核的 FT-2000+系列。2019 年,飞腾桌面版 FT-2000/4 问世,采用 16nm 工艺, 性能相当于 Intel Core i3 系列。

飞腾新一代的 CPU 实现了性能的显著提升:在桌面领域:飞腾新一代的 FT-2000/4 较上一代 FT1500A/4 计算性能提升了 1 倍,功耗方面降低 33%。FT-2000/4 还可以通过“降频”、“减核”的 方式,在能源、交通、化工、金融等关键领域实现嵌入式低功耗终端应用。在服务器领域:飞腾新 一代的服务器芯片 FT-2000+/64 较上一代 FT-1500A/16 计算性能提升 5.5 倍,单位功耗算力提升 近 2 倍,是更加高效更加绿色的芯片。

飞腾基于 ARM V8 架构的服务器 CPU,相比 x86 架构的海外厂商产品,优势在于多核处理能力和 功耗上面。在 2019 年的某项目中,4 台基于飞腾 FT-2000+/64(64 核,16nm)的单路服务器和 4 台 搭载英特尔至强 E5-2650V4(12 核,14nm)的双路服务器在大数据方面进行了对比测试。在 Storm 测试中,飞腾的各项测试均相当或占优。在离线计算 Spark 测试中,飞腾得益于其多核处理能力, 也实现了性能占优;在消息队列 Kafka 测试中,飞腾的性能和 x86 服务器基本相当。飞腾的功耗仅仅为对方的 50%。体现出了飞腾对大数据组件,尤其对离线计算的良好支持,也体现了飞腾 CPU 的节能。

针对云计算平台的虚拟化方面,飞腾服务器芯片提供了较好的硬件辅助虚拟化支持。在 FT2000+/64 服务器上对比了虚拟机双核(采用 KVM 虚拟化)和宿主机双核在基准测试中的效率 比值,平均约为 97.5%左右,这为基于 KVM 虚拟化的云平台性能提供了强有力的支撑。

生态建设:飞腾通过性能强大、低功耗的桌面 CPU,构建了终端全栈生态。终端全栈架构包括硬 件层,固件、操作系统及驱动层和应用层。

飞腾软硬件生态圈:飞腾联合了近 1000 家国内的软件/硬件厂商,支持超过 300 款服务器、30 多 款整机、40 多款便携笔记本、20 多款存储设备。

未来发展:2019 年 12 月,在首届生态伙伴大会上,飞腾公布了 2020-2024 的五年发展规划:计 划在未来 5 年内持续投入 150 亿以上,用于研发、生态建设和客户保障,将团队扩大到 3000 人以 上,建立市场化的激励机制,巩固政务、行业办公市场,开拓金融、通信、能源、交通等业务市场, 到 2024 年实现营收超过 100 亿元。我们认为,飞腾 CPU 在性能和能耗方面具有显著优势,随着 市场化进程的深化和研发资源投入力度的加大,未来有望进一步扩大在信创领域的影响力。

3. 鲲鹏:ARM 多核架构,通用计算和 AI 计算并进,生态建设 加速

鲲鹏处理器基于 Armv8 架构永久授权,处理器核、微架构和芯片均由华为自主研发设计,鲲鹏计 算产业兼容全球 Arm 生态。除了传统的服务器 CPU 和桌面 CPU,华为围绕鲲鹏处理器打造了 “算、存、传、管、智”五个子系统的芯片族。历经 10 多年,目前已累计投入超过 2 万名工程师。

在通用计算领域,鲲鹏 CPU 目前主要集中在服务器领域。鲲鹏 920 服务器 CPU 基于 ARM V8 多 核架构,最高集成 64 个物理核,主频最高 2.6GHz,通过多核来提升算力。另外,华为鲲鹏 PC 级 的 CPU 也在规划中。

根据华为开发者大会 2020(cloud)公布的数据,相比英特尔 Skylake 服务器 CPU,华为鲲鹏 920 系 列芯片的性能更高,功耗更低,主要得益于鲲鹏 920 的工艺升级到了 7nm,内核数量更多,而且 进行了多核优化处理。

华为推出了基于鲲鹏 CPU 的泰山服务器系列,包含多个种类。根据华为 2019 年的生态大会公布 的信息,华为未来将重点聚焦于算力的上游,进行生态伙伴赋能,未来有可能逐渐退出服务器整机 领域。我们认为,随着华为生态建设的逐步完善和厂商对鲲鹏 CPU 接受度进一步提高,华为鲲鹏 CPU 未来有望不依赖于华为自己的服务器整机进行推广,从而实现战略升维。

在 AI 算力方面,华为提供昇腾 AI 处理器和 Atlas 平台。昇腾系列包括 310 和 910 两款,均采用 华为自研的达芬奇架构。昇腾 310 定位是高效、灵活、可编程的 AI 处理器,功耗仅 8W,八位整 数精度(INT8)性能达到 16TOPS,16 位浮点数(FP16)性能达到 8 TFLOPS;昇腾 910 定位为 超高算力的 AI 处理器,其最大功耗为 310W,八位整数精度(INT8)下的性能达到 512TOPS,16 位浮点数(FP16)下的性能达到 256 TFLOPS。作为一款高集成度的片上系统(SoC),除了基 于达芬奇架构的 AI 核外,昇腾 910 还集成了多个 CPU、DVPP 和任务调度器,具有自我管理能 力,可以充分发挥其高算力的优势。昇腾 910 集成了 HCCS、PCIe 4.0 和 RoCE v2 接口,为构建 横向扩展(Scale Out)和纵向扩展(Scale Up)系统提供了灵活高效的方法。HCCS 是华为自研 的高速互联接口,片内 RoCE 可用于节点间直接互联,最新的 PCIe 4.0 的吞吐量比上一代提升一 倍。华为 Atlas 平台是搭载昇腾处理器相关的服务器、边缘计算小站、AI 集群等。

鲲鹏生态加速推进:华为聚焦于架构和并发,提供算力;硬件开放、软件开源、支持迁移和生态伙 伴共建生态。在华为开发者大会 2020(Cloud)上,华为宣布“沃土计划 2.0” ,将在 2020 年投 入 2 亿美元推动鲲鹏计算产业发展,并公布面向高校、初创企业、开发人员及合作伙伴的扶持细 则。华为携手腾讯游戏启动在鲲鹏领域的全面合作,并与麒麟软件、普华基础软件、统信软件、中 科院软件所共同宣布基于openEuler 的商用版本操作系统正式发布,加速鲲鹏生态在各行业落地。

以“ Kunpeng+昇腾”算力为中心,华为鲲鹏产业已经聚集了众多产业合作伙伴,涉及应用软硬件、 开发、人才培养等全方位的鲲鹏生态体系已经建立。

4. 海光:一度受贸易摩擦影响,产业链恢复程度有望超预期

海光(Hygon)获得 AMD x86 授权:2016 年,为应对危机,AMD 成立了天津海光来授权 x86 芯片 的设计,由此获得 2.93 亿美元现金。天津海光成立了成都海光微电子和成都海光集成电路公司。AMD 分别拥有海光微电子股份 51%和海光集成电路 30%的股份。海光微电子由 AMD 持有大多数 控股,因此被授权使用 x86 的设计。截至 2019 年中报,曙光持有海光信息 36.44%的股份。

海光信息营收显著增长,净利润实现转正。海光信息近 3 年收入明显增长,海光信息近 3 年收入 明显增长,由 2017 年的 0.14 亿增长到 2019 的 3.9 亿元,净利润也实现了超过 6000 万元。

2019 年,海光进入实体清单,产业链一度受到影响,但恢复程度有望超预期。依托中科曙光、中 科院的雄厚的研发实力,从长期来看,海光具备吸收先进的技术并做出自主改进和升级的能力,供 应链的影响逐步减弱。在半导体生产线全球化布局的大背景下,公司通过全面梳理供应链,积极寻 找可替代部件,也和部分上游企业进行了积极沟通,以促进交易恢复。公司供应链运营方面取得了 实质性进展,已经形成了相对完整的应对方案,能够保持公司供应链平稳运行。可以看到,掌握先 进制程工艺的厂商已经有三星、中芯国际、台积电等厂商。

我们认为,海光在吸收了 AMD 的技术的基础上,凭借 x86 的生态和性能优势,依托中科院、中 科曙光的研发实力支撑,通过整合供应链资源,有望在 2020 年实现市场份额的进一步突破。

三. 国产数据库:机遇和挑战同在

1.数据库基本概念和发展趋势

全球数据库行业的 4 个趋势:1)关系型数据库仍然占据主导地位,非关系型数据库逐渐崛起;2) 云厂商自研数据库逐渐崛起;3)开源数据库的重要性逐渐提升;4)为适应复杂的应用场景,多 模数据库成为重要方向。

国内数据库厂商受益于三个机遇:1)信创战略对国产生态体系的推动;2)大数据时代,非结构化 数据处理需求以及高并行运算带来数据库行业技术革新,国产厂商存在弯道加速的机会(不一定短 期内可以超车);3)国内云计算巨头入局,一定程度改变了竞争边界,打破了过去以 Oracle 为代 表的巨头垄断格局。

数据库是非常重要的基础软件,和操作系统、中间件并列为三大基础软件。几乎所有的应用软件都 要基于数据库去存储、管理和处理数据,数据库直接影响到应用软件的运行效率、可拓展性、灵活 度和可靠性。对于应用软件的开发,选择合适的数据库是非常重要的环节。

数据库随着数据处理的需求不断变化:早期是一致性的数据,随着互联网、云计算、AI 的发展,非 结构数据重要性开始提升,数据库也经历了由集中式向分布式的演化。另外,互联网对于低成本数 据库的需求,催生了开源数据库的兴起。主流的云服务厂商,很多都有自己研发的数据库产品,也 成为行业内的一股新兴势力。

数据库根据数据结构和功能这两个维度进行划分。根据数据结构,可分为:关系型数据库、非关系 型数据库;根据功能不同,可以分为:操作型数据库、分析型数据库。

不同类型的数据库侧重点不同,相应的优势和适用领域不同,也存在各自的短板。所以,并不存在 可以适合所有领域的数据库产品。

操作型数据库:主要面向两类事务数据:需要记录下来的数据,以及临时数据。需要记录的数据一 般和应用软件相关(比如 ERP,CRM 等),需要稳定存储下来,以便在未来某个时间进行查询或分析 使用。临时数据一般也和应用软件相关,但是诞生于软件运行过程中,而且在应用软件任务结束后, 没有必要存储下来的数据。因此,临时数据对于一致性的要求更低,经常使用非关系型数据库进行 处理。

分析型数据库:并不直接链接到某个应用。常用于数据仓库、商用智能软件和数据科学场景。分析 型数据库经常包含了从操作性型数据库提取出来的,用于大数据分析的数据。

关系型数据库是建立在关系模型基础上的数据库,关系模型就是“一对一、一对多、多对多”等关 系模型,一个关系型数据库就是由二维表及其之间的联系组成的一个数据组织。关系数据库基于结 构化的查询语句(structured query language, 简写为 SQL)。关系型数据库包括主流的 Oracle, Microsoft SQL Server,MySQL,PostgreSQL,DB2,Microsoft Access, SQLite,Teradata, MariaDB,SAP 等。

关系型数据库目前仍占据主导地位。据 DB-Engines Ranking 统计,全球受欢迎度前十的数据库名 单中,有 8 家是关系型数据库,Oracle、MySQL 和 Microsoft SQL Server 占据前三。

关系型数据库最大的特点是数据的一致性(事务一致性),由于以标准化为前提,数据更新的开销很 小。而传统的关系数据库的横向拓展性不强,灵活性不足(由于预先定义了关系结构)。传统的关系 型数据库,在涉及到大量的非结构化数据以及高并发操作的领域表现不佳。

非关系型数据库:为了处理非结构化数据,同时适应高并发、灵活拓展的需求,非关系型数据库应 运而生。非关系型数据库也支持除了 SQL 之外的语句,因此也被标记为 NoSQL。根据数据存储形 式不同,非关系型数据库包括:文档型、图像型、健-值存储型、时间序列型和宽列式数据库。

非关系型数据库的优势在于易用性、灵活可横向拓展,对于非结构化数据处理能力更强。而且,非 关系型数据库经常内置于 API 之内,开发者无需深入理解数据库的结构就可以简便地实现查询。非关系型型数据库主要的短板在于数据不一致性,而且技术发展也不如关系型数据库成熟。

全球数据库的市场份额(商业版)仍然存在少数寡头垄断局面。从市场份额来看,根据 IDC 数据, Oracle、微软、 IBM 占据了关系型数据库收入份额的 79%,垄断地位较高。非关系型数据库中,微 软、IBM 和 InterSystems 的收入份额占全球前三,总计为 76%。整体来看,商业版本市场中,少 数寡头的市场地位仍然较高。

云计算厂商崛起,逐渐加入市场领导者阵营。根据 Gartner 在 2017/2018/2019 公布的操作型数据 库魔力象限,Oracle、微软、SAP 和亚马逊一直处于“市场领导者”象限,而阿里云在 2018 年位 列“市场前瞻者”象限,2019 年位列“挑战者”象限,在得分位置上接近领导者象限。其中,Oracle 代表传统的主流数据库厂商,亚马逊和阿里云代表崛起的云计算厂商。

开源数据库的话语权逐渐增强,形成对商业版本的冲击。开源的数据库版本,凭借其全球开发者社 区带来的创新和技术活力,以及几乎为零的使用成本,迅速得到互联网厂商的青睐。整体来看,在 口碑和欢迎度方面,开源厂商逐渐和商业版本形成势均力敌的局面。

开源版本主要在非关系型数据库市场获得青睐,而关系型数据库市场仍然由商业版本主导。根据 DB-Engines 网站上对各个类型的数据库的得分对比来看,开源版本的数据库在几大类非关系型数 据库(列存储、时间序列、文件型、健-值型、图像型)的欢迎程度较高。而在关系型数据库领域,商 业版本仍然占据主导地位。非关系型数据库兴起时间较短,主要伴随互联网兴起而发展。非关系型 数据库更强调灵活度,而不是数据一致性。对于强调稳定的数据一致性的领域,也就是关系型数据 库领域,商业版本的技术积累时间更久也更成熟。

多模(multimodel)数据库是重要的发展趋势。过去,从全球整个行业范围来看,数据库的版本和厂 商较多,而且技术路线明显不同,优势领域也不同。随着数字化进程的推进,具体的应用软件项目 可能要涉及到更复杂的数据场景,需要多方位的数据处理能力,因此不得不集成了多款数据库产品 来完成一个复杂项目。而集成不同技术路线的数据库,势必会影响整个项目的效率。为了降低技术 摩擦导致的效率低下,也为了更贴合用户复杂场景的使用,很多数据库厂商逐渐向多模数据库的方 向去发展。另外,关系型和非关系型数据库之间的界限也在逐渐模糊化,以更好适应用户需求。

2. 国产数据库厂商:“老四家”和新起点(略,详见报告原文)

国内的数据库理论最早在 1970 年代引入,在部分领域进行了自研,但在发展早期,市场仍然由 Oracle、IBM、DB2、Informix 主导。随着互联网兴起,MySQL 等开源数据库被互联网厂商青睐, 互联网行业的飞速发展也带动了国内对于数据库技术和知识的重视程度,人才资源逐渐积累。在 90 年代末和 21 世纪初,重要的国产数据库公司成立,并开始进入市场。随着云计算的发展,云厂商 针对云的业务场景自研的数据库也登上了历史舞台。整体来看,Oracle、IBM 等海外厂商在国内 的市场地位不断削弱,属于国产数据库的行业空间逐步展开。

国产数据库行业“老四家”+新巨头格局:老四家是达梦、人大金仓、南大通用、神舟通用;新巨 头是阿里 Oceanbase、华为高斯 GaussDB、。国产数据库发展面临的主要压力是,以 Oracle 为 代表的国际巨头厂商的技术壁垒、生态基础和先发优势较强。数字时代新的需求导致的数据库技术 革新,为国产数据库发展提供了机遇。在大数据时代,高并发运算、非结构数据处理、灵活拓展等 需求的重要性提升,使得传统的关系型数据库巨头厂商过去针对集中式数据场景的技术优势被削 弱。国内互联网行业蓬勃发展,互联网巨头入局,也带来了行业竞争边界的变化。整体来看,随着 信创战略的推广,国产数据库产业有望获得新的发展机遇。

……

四. 国产操作系统:开源建设生态,统一形成合力,崛 起就在眼前

根据核心代码是否向开放,操作系统可划分为两类:开源系统、闭源系统。

1.)闭源操作系统:代码不开放,以微软 Windows 系统为代表

微软公司内部的研发团队开发 Windows 操作系统,并开发配套的应用软件,比如 Office。在生态 建设方面,Intel 和 Windows 长期合作形成 Wintel 体系,在 PC 端市占率全球领先。

Windows 系统最大的优势在于图形界面,使得普通用户操作起来非常便利。相比大部分 Linux 系 统,windows 的常用软件安装和系统设置不需要以命令行的方式去输入系统指令,只需要点击“按 钮”即可完成。如今,绝大多数常见软件、专用软件和底层硬件都支持 Windows 操作系统,形成 了 Window 强大的生态整体。

2)开源操作系统:代码免费开放,以 Linux 操作系统为代表

Linux kernel(内核)由 Linus Torvalds 在 1991 年发布,代码免费公开,由全球开发者共同贡献, 已成为影响最广泛的开源软件项目。以 Linux 内核为基础,不同的开发团体(开源社区、企业、个 人等)对内核代码进行一定的修改和补充,加入 GUI(图形界面)、应用等部分,形成了相应的 Linux 操作系统发行版。Linux 系统版本之间存在衍生关系,由此形成 RedHat、Slackware、Debian 等 几大家族,各家族内部又衍生出一些著名版本,如 Ubuntu、SUSE、CentOS、Red Hat Enterprise Linux、Fedora 等。

国产操作系统基本上都是基于 Linux 内核的。上世纪 90 年代末,国内就已经出现了早期版本的 Linux 操作系统,相比国外起步并不晚。我国最早的操作系统研发可以追溯到上个世纪的70年代,许多科研院所和院校参与了以 UNIX 为基础的操作系统研发工作。90 年代,Linux 开始兴起,国内 也出现了早期的 Linux 操作系统。Linux 内核在 1991 年发布,主流的 Linux 几大家族在 1993-1994 年间陆续发布了第一版,在 2000-2005 年间,仍有著名的 Linux 发行版诞生。国产 Linux 系统在 90 年代末出现,如红旗 Linux,Xteam Linux,蓝点 Linux 等。因此,起步时间并不是导致国内操 作系统相比国外的差距来源。

过去,国产操作系统行业有 4 点不足:

1)软/硬件生态基础不完善。国产 CPU 很长一段时间在性能上无法和 Intel 系列竞争;应用软件更 是缺乏对国产操作系统的兼容;

2)市场化程度不够,未形成完善的服务体系。部分版本的开发主体是院所,当时并未形成成熟的 市场化机制,难以进行有效的人才和资源管理,也无法对客户进行系统化的技术支撑;

3)缺乏足够的创新,产品性能不强,同质化程度较高。大部分国产 Linux 系统存在各种问题,在 形成之初迅速推向市场,缺乏持续的创新,也未能真正形成差异化的产品定位,无法获得稳定的用 户群体;

4)行业格局较为分散。国产操作系统历史版本较多,大部分不具备规模优势,无法得到足够重视。

我们认为,国产操作系统理想的发展路径:自主版本形成—建立初步、稳定的用户群体—“可用” 向“好用”升级—最终实现市场良性循环。

1)选择适当的技术路线,形成自主版本。在 Linux 内核的基础上,进一步开发形成自主的操作系 统版本,缩短开发时间周期同时节约开发成本。“站在巨人的肩膀上”,采用开源内核,省去了重 复造轮子的过程,操作系统厂商可以把精力集中于提升用户体验和生态推广方面。事实上,国产操 作系统基本上都以 Linux 内核为基础进行开发。

2)通过政策支持形成初步、稳定的用户群体,达到“可用”状态。在政策支持下,有望初步形成 稳定的、成规模的用户群体。用户群体的建立,提高了软/硬件厂商的适配意愿。在完成常用软/硬 件生态建设的基础上,产品达到“可用”层面,基本满足用户日常的办公需求。

3)“可用”到“好用”升级,进入市场良性循环阶段,扩大用户群体。在对初步的客户群体进行 服务和技术支持的过程中,厂商不断完善系统版本,通过版本迭代提升产品性能,逐渐达到“好用”, 进入良性的市场循环。

在 2020 年信创战略进一步推广之年,国产操作系统的技术生态环境已经成熟。在相关政策的引导 下,经过前期的探索和积累,国产软硬件产业形成了整体推进的局面:国产芯片的性能已经足够强 大,而中间件、数据库、办公软件、行业应用软件,也涌现了一批优秀的国产企业。

操作系统行业整合已是大趋势,产业资源开始向少数优秀企业汇聚。许多操作系统版本在漫长的市 场考验下迅速淘汰,而少数厂商凭借扎实的技术积累和不断改进的产品设计,具备了品牌辨识度, 而且形成了一定规模的客户群体,比如深之度操作系统、中标软件和银河麒麟等,行业资源逐渐汇 集到优秀企业。深之度获得上市公司(诚迈科技)增资,并整合了诚迈原有的部分团队,由此获得充足的资金来源和团队资源;中国软件旗下的中标软件和银河麒麟合并成为麒麟软件,优势资源整合 之后有望进一步提升竞争力。整体来看,国产操作系统行业格局由分散趋于整合,而优势龙头企业 的主导地位不断提升。

1.诚迈科技:统信 UOS 新秀崛起,版本、生态、技术一统

统信软件是上市公司诚迈科技旗下的操作系统软件公司,于 2019 年 11 月 14 日成立,是专注于 Linux 操作系统研发和服务的商业公司。统信软件由国内多家长期从事操作系统研发的公司组成, 包括:深度科技、诚迈科技、中兴新支点等。

我们认为,统信软件的核心竞争力在于三点:1)继承了深度科技长期积累的技术和产品优势;2) 统一的技术和版本,确保了生态价值;3)依托上市公司平台,获得充足的资源支持。

1)统信软件继承了深度科技的优势

深度科技以用户友好的图形界面在业界闻名,产品历经多次升级迭代,已经得到主流认可。

统信软件的前身——深度科技,是一家具有国际知名度的、以用户友好图形界面闻名、得到业界普 遍认可的国产操作系统公司。深度科技(全称:武汉深之度科技有限公司)成立于 2011 年,是专注 于国产 Linux 操作系统研发与服务的商业公司,自主研发的 Linux 操作系统是 deepin 系统。

深度系统最大的特点是自主研发桌面环境(DDE),和 KDE/Gnome 相似,是现代化、全功能的桌 面环境,提供美观易用、简洁高效的交互界面。深度的桌面环境和系列应用软件已被移植到了包括 Fedora、Ubuntu、ArchLinux、OpenSUSE 等十余个国际主流 Linux 发行版。在积极参与开源社区 方面,deepin 已经向 Gnome、Qt、Wine 等开源软件提交了数百个补丁,主持开展的开源项目数 十个,开源代码超过 500 万行。截至 2018 年底,深度科技的操作系统 deepin 被下载超过 8000 万 次,提供了 32 种不同的语言版本,以及遍布六大洲 33 个国家 105 个镜像站点的升级服务。在开 源操作系统统计网站 DistroWatch 上,deepin(深度操作系统)长期位于世界前十,是率先进入国 际前十名的中国操作系统产品。

深度科技的 deepin 操系统在易用和兼容方面已经足够突出。

易用性:从操作界面的角度,deepin 研发构建了自己的桌面系统,独创控制中心系统管理界面, 把 Linux 的桌面系统功能提升到新的高度,贴合了用户多年使用 Windows 桌面养成的操作习惯。针对国人使用习惯,deepin 全力配置 wine,用于在 linux 环境中兼容 Windows 系统调用。

兼容:deepin 兼容大部分常用软件,充分满足用户办公和休闲需求。Deepin 系统可以兼容大部分 国产软件,比如微信、QQ、搜狗输入法、网易音乐、WPS、迅雷、百度网盘等,同时也保持了对 火狐、谷歌等海外软件的兼容。常用国产软件能在deepin的软件商店里一键安装,避免了其他Linux 版本命令行式的安装和繁琐的系统配置。相比之下,大部分 Linux 发布版本对于国产软件并不兼 容,使得 deepin 操作系统脱颖而出。

深度科技是华为重要开源生态合作伙伴:双方的合作从 2018 年就开始了,在华为 2019 全联接大 会上,华为宣布将开源服务器操作系统 EulerOS,深度科技将贡献 DDE 2.0 环境,与华为携手共 建 openEuler 社区。在 PC 端,2019 年 9 月,华为发布了搭载 Deepin 操作系统(桌面版)的 Magicbook Pro 锐龙版,是华为首款搭载国产操作系统的 PC 产品。

整体来看,深度科技在技术创新、设计理念、用户需求导向、市场知名度方面已经足够优秀。我们 认为,统信软件吸纳了深度科技的研发团队和技术理念,已具备了优良的先天基础。

2)统信操作系统 UOS:统一的开发环境和底层生态,是建设生态基础的关键。

纵观整个技术发展史,任何技术得以实现大范围落地和推广,都是以统一标准和规范体系的建立 为前提的。从国际通用的技术标准、到各个国家层面的技术规范,再到各个行业的技术准则,统一 的技术路线和标准,是打通市场隔阂的关键,也是各个巨头(西门子、Intel、IBM、微软)获取竞争 壁垒的手段。

统信软件自主研发的操作系统 UOS,于 2020 年 1 月 14 日正式版面向合作伙伴发布。UOS 基于 Linux 内核,同源异构支持 4 种架构(AMD64、AMR64、MIPS64、SW64),支持龙芯、鲲鹏、飞 腾、兆芯、申威、海光这 6 大主流国产芯片,以及相应的笔记本、台式机、服务器等,是可用而且 好用的自主操作系统。

UOS 操作系统以“六个统一”作为方针,作为国产操作系统生态的长远发展的思路,为操作系统 的发展规范了技术路线、接口规范、标准、文档等关键指标。具体如下:

1)统一的版本:同源异构,同一份源代码构建支持不同 CPU 架构的 OS 产品,实现全平台系统同 步更新维护;2)统一的支持平台:提供统一的编译工具链,并提供统一的社区支持;3)统一的应 用商店和仓库:UOS 应用商店支持签名认证,提供统一安全的应用软件发布渠道;4)统一的开发 接口(ABI 和 API):统一版本的运行和开发环境,在某 CPU 平台完成一次开发,即可在多种架 构 CPU 平台完成构建;5)统一的标准规范:规范的测试认证,为适配厂商提供高效支撑,提供软 硬件产品互认证;6)统一的文档:一致的开发文档、维护文档、使用文档,降低运维门槛。

我们认为,1 和 5 是促进适配高效和低成本的关键,2、4 和 6 是吸引更多开发者的关键,3 则为 用户选择应用软件提供了极大的便利,也吸引更多的应用厂商入驻。这 6 个特性,在发挥开源软 件强大的创新活力的同时,也确保了产品发展脉络的统一和管理的统一,本质上促成了生态合作 商-应用开发者-用户三个利益群体的有效整合。

统信 UOS 的“六个统一”,从整体上实现了技术路线、技术规范、生态开发的统一,其本质是对 版本、技术路线的打通和融合,屏蔽了基础软硬件的复杂程度,极大地简化了软硬件的适配过程, 扫清了适配复制和版本混乱的障碍。同时,UOS 率先引领了操作系统规范化、标准化的趋势,在 同类产品中,先发优势显著。我们认为,技术路径和规范的统一,是国产 IT 领域未来的发展趋势。

UOS 统一框架的提出和实践,正是国产操作系统行业朝着规范化迈出的重要一步。这“六个统一” 特性,是 UOS 迅速建立软/硬件生态圈,未来实现大范围推广应用的关键。

从软硬件适配角度:UOS 把碎片化的应用市场通过统一的架构联接和整合,使得生态适配可以有 序、快速推进,适配工作趋于标准化,极大提升了适配效率,促进生态圈不断完善。从潜在的生态 伙伴角度,和统信操作系统进行一次适配,其效果相当于和过去多个版本分别进行适配,因此适配 的性价比显著提升,而且统信的标准规范的测试流程,也节省了适配的时间和投入。从效果来看, 统信 UOS 在正式推出几个月的时间内,已经完成适配多款芯片、基础软件、应用软件、打印机等 外设,目前软/硬件合作伙伴已经超过 2000 多家,日常办公领域已经可以替换 windows 系统,完 成了常用功能的覆盖。UOS 的生态圈因此不断完善,从“可用”到“好用”不断推进。

以新的姿态,融入华为鲲鹏生态。2020 年,在华为 HDC 开发者大会上,华为正式发布深度欧拉 V1.0。deepinEuler V1.0 是统信软件基于 openEuler 内核发行的支持鲲鹏处理器的服务器操作系 统,全面支持鲲鹏处理器的新特性。同时,统信软件将与 openEuler 联合打造丰富的操作系统应用 生态,为用户提供完整的应用开发及运行环境,帮助客户将现有业务快速、平滑的迁移到鲲鹏平台 上。随着 deepinEuler 的不断升级,以及鲲鹏生态的完善,deepinEuler 有望被更多的用户喜爱和 使用。

从开发者角度:开源软件成功的核心之一,就是面向全球范围的开发者的开放和共赢,从而形成强 大的网络效应和市场口碑。为开发者创造良好的开发环境和条件,早已成为众多巨头关注的焦点。比如,谷歌、苹果、Facebook 召开的全球开发者大会,华为的 HMS 开发者大会强调为开发者提 供的各种便利,BAT 大厂也有各自的开发者社区,以及过去多年主张软件闭源的微软也收购了 Github,都在充分显示出巨头对于开发者群体的友善和争取。统信软件统一的支持平台、统一的开 发接口、统一的技术文档,解决了开发者特别是开源社区开发者普遍面临的文档混乱、接口过杂、 缺少有组织的技术支撑的问题,有效提高了开发效率和开发体验感,未来有望吸引更多的开发者参 与到应用生态的建设中,形成双赢局面。

从直接用户和应用厂商角度:统一的应用商店和仓库,极大提升了用户使用便利和体验感。这种统 一管理的应用商店,缩短了应用厂商和用户之间的“网络距离”,也将因此吸引更多应用厂商入驻, 有望形成良性循环。可以看到,苹果、华为、小米、微软等巨头,都建立了自己的应用商店,进行 应用的统一认证、上架和管理,用户因此可以直接在应用商店中寻找所需要的应用,节省了在网络 上自己搜索应用,也省去了需要考虑不同的版本是否匹配的问题。各应用厂商也可以把巨头厂商的 应用商店作为“商场货架”去获得流量和关注度,也可以拉进和用户的距离。我们认为,统信对于 应用商店的支持,不仅有望在信创市场获得较好的用户体验,甚至也提供了迈入消费市场的可能。

在安全、服务维度,统信软件的发展势头也足够强劲。统信软件建立了完善的全方位服务体系,包 括远程、现场、培训、定制、顾问咨询服务。特别是系统迁移相关的服务,正是信创战略推进下, 用户的需求痛点。统信软件有北京、武汉、南京、成都、西安 5 地研发中心,和北京、武汉、广州 3 个适配中心。

在安全维度:一方面是系统设计上防范了统信 UOS 在 root 权限、执行 sudo 操作、安装和运行未 来应用商店上架的非签名应用等方面,限定了开发者模式默认为不启动,系统所有账户都没有 root 权限,安装应用只能在商店使用,也不能做其他通过 sudo 改变系统的操作,极大地增强了系统的 安全属性;另一方面,公司的生态伙伴涉及杀毒软件、终端管控、漏洞防护、加密安全、容灾备份 等多个领域,共同维护用户的信息和操作安全。

3)依托上市公司平台:诚迈科技有望成为统信软件坚实的支撑,为其提供更多的资金、人才、资 源整合以及市场推广条件。统信软件成立之初,员工人数为 1000 多人,研发人员超过 700 人,已 经初具实力。但相比广阔的全国范围的信创市场需求,公司仍然需要更多的研发和市场推广的资源。2020 年 3 月 10 日,统信软件发布了扩招 5000 人的招聘计划,主要以研发人员为主,显示了未来 强劲增长的势头和信心。3 月 24 日,统信软件全国组织架构敲定:将打造 1 个总部、11 个省市公 司、5 大研发中心、3 大通用软硬件适配中心。我们认为,公司员工成倍数扩张的招聘计划和全国 范围版图的敲定,和统信软件自身过硬的技术实力有关,另一方面也是获得充足的资源支持的体现。

我们认为,统信软件有望借助诚迈科技的平台,更加充分地发挥技术和产品优势,以应对整个信创 市场可能到来的发展机遇。

2.中国软件:中标和银河双强联合,麒麟软件再度起航

麒麟软件是中国软件旗下的国产操作系统公司,由中标软件和天津麒麟于2019年12月整合而成。 中国软件成立于 1980 年,是中国电子信息产业集团有限公司控股的上市公司,是国内软件行业的 先行者之一。中国软件打造了完整的从操作系统、数据库、中间件、安全产品到应用系统的产品链 条;在全国税务、党政、交通、知识产权、金融、能源、医卫、安监、信访、应急、工商、公用事 业等国民经济重要领域都有广泛的客户群体积累。中国软件是首批通过全国“软件企业”认证的企 业,连续多年被评为“国家规划布局内重点软件企业”,并入选国家软件百强企业。

2020 年 3 月 20 日,麒麟软件召开云端发布会,工信部、天津市、国防科大、中国电子四地共同在 中国电子“蓝信”移动平台上,见证麒麟软件“遨天”计划的发布。以此为标志,麒麟软件完成整 合,正式扬帆起航。未来,麒麟软件将实现百亿级资金投入,计划用 5 年时间培育、塑造一支规模 逾万人的自主操作系统精英团队,推动操作系统技术收敛和战略布局,加快形成具有战略支撑力和 全球竞争力的自主操作系统发展体系。

我们认为,麒麟软件的核心竞争力在于三点:1)整合了中标软件和天津麒麟的技术和产品优势;2)承担重大科研项目,是典型的“国家队”;3)依托中国电子信息产业集团产业群体资源。

中标软件和天津麒麟在操作系统技术、产品、企业资质、产业链配套、市场应用等方面处于优势地 位,在政务、国防、金融、能源、交通、医疗等行业已经获得广泛应用和认可。2019 年 12 月,天 津麒麟全资收购中标软件,收购完成后,新公司为麒麟软件。我们认为,两大优势操作系统企业的 深度整合,有望形成优势资源互补,成为麒麟软件坚实的技术和市场基础。

中标软件

中标软件有限公司(简称中标软件)成立于 2003 年,在国产操作系统领域积累深厚。公司注册资 金 2.5 亿元,是操作系统产品专业化研发与推广企业,以操作系统技术为核心,重点打造安全创新 等差异化特性产品。作为国家规划布局内重点软件企业,中标软件获得了国防、民用两方面的相关 企业与产品资质,是安全操作系统旗舰企业。公司登记软件著作权 270 项,申请专利 272 项,其 中专利授权 134 项,各类奖项 240 多个,被授予“国家规划布局内重点软件企业”、“国家高技 术产业化示范工程”等,通过了国家软件企业认证资格、高新技术企业认证、CMMI5 级认证等。

中标软件旗下拥有“中标麒麟”、“中标普华”、“中标凌巧”三大产品品牌。中标麒麟操作系统 系列产品主要以操作系统技术为核心,安全可信为特色;中标普华以办公软件为核心;中标凌巧移 动终端操作系统为行业客户提供安全的移动业务新体验。中标麒麟系列已经形成了完善的产品系 列,支持服务器、桌面、云、集群和虚拟化环境应用。

完善的软硬件体系:在生态兼容方面,中标软件在长期的发展历程中,积累了成体系的 IHV(独立 硬件厂商)和 ISV(独立软件厂商)合作伙伴,涉及芯片、整机和服务器、中间件、数据库、应用软 件等等。

重点领域长期的客户积累:公司的软件产品已经在政府、国防、金融、教育、财税、公安、审计、 交通、医疗、制造等行业得到深入应用,应用领域涉及我国信息化和民生各个方面,多个领域已经 进入核心应用部分。

麒麟软件

麒麟软件融合了两家公司在桌面和服务器操作系统的产品和技术优势,打造竞争力更强、适配范围 更广的操作系统产品。目前,麒麟软件形成了银河麒麟操作系统、银河麒麟云、银河麒麟集群软件 等产品系列,布局全面,适合物理机、云、集群等多种环境。

1)银河麒麟操作系统:桌面版和服务器版

银河麒麟桌面版操作系统 V10 是在天津麒麟原有的产品系列基础上,打造的全新的产品。实现了 同源支持飞腾、鲲鹏、龙芯、兆芯、海光等国产平台,提供类似 Win 7 风格的用户体验。这一系 统操作简便,在国产平台的功耗管理、内核锁及页拷贝、网络、VFS、NVME 等方面开展优化,系 统加载迅速,大幅提升了稳定性和性能;在生态方面:精选数百款常用软件,集成麒麟系列自研应 用和搜狗输入法、金山 WPS 等合作办公软件,使您办公高效便捷,同时兼容支持 2000 余款安卓 应用,补全了 Linux 生态应用短缺的短板;在产品升级方面:构建了多个 CPU 平台统一的在线软 件仓库,支持版本在线更新。

银河麒麟高级服务器操作系统 V10 是针对企业级关键业务,适应虚拟化、云计算、大数据、工业 互联网时代对主机系统可靠性、安全性、性能、扩展性和实时性的需求,依据 CMMI 5 级标准研制 的提供内生安全、云原生支持、国产平台深入优化、高性能、易管理的新一代自主服务器操作系统;同源支持飞腾、龙芯、申威、兆芯、海光、鲲鹏等自主平台;可支撑构建大型数据中心服务器高可 用集群、负载均衡集群、分布式集群文件系统、虚拟化应用和容器云平台等,可部署在物理服务器 和虚拟化环境、私有云、公有云和混合云环境;应用于政府、国防、金融、教育、财税、公安、审 计、交通、医疗、制造等领域。

2)银河麒麟云产品系列:云平台和云桌面

银河麒麟云是以模块化、可插拔为设计理念,可按需使用、易于管理、灵活扩展、安全可靠的新一 代云平台管理系统。银河麒麟云采用高效的资源池化机制,支持多种主流虚拟化方式,通过网络 将 IT 基础设施资源按需提供给用户使用(IaaS 服务),同时支持 PaaS 服务和 SaaS 服务。采用 云到端一体化设计,支持用户对资源进行远程桌面访问,通过易用高效的远程访问协议,获得接近 本地使用的体验。银河麒麟云致力于为用户提供安全、弹性、高可用、高性能的公有云/私有云/专 业云解决方案。

银河麒麟云桌面管理系统是基于银河麒麟云的成熟完善的企业级桌面虚拟化平台。银河麒麟云桌 面将操作系统、应用、 数据和配置文件从底层硬件中分离出来,集中在云中心,实现对桌面/应用 /数据的统一管理、统一存储和统一计算,向用户终端交付虚拟桌面/应用等服务,确保本地不留密、 网络不传密,简化桌面系统的维护和管理。兼容主流 KVM/XEN 等虚拟化技术,支持 Windows 操 作系统,支持 KylinOS、Redhat、CentOS 等多种 linux 通过 USB 透传支持各种主流外设,支持服 务器上的 USB 设备,如 UKEY、加密狗等,支持 ARM、intel 架构的瘦客户机及基于传统终端的云 桌面。

3)银河麒麟集群软件

银河麒麟高可用集群管理系统将多台服务器进行集群化结构整合,进行统一管理和集中监控,消除 传统单机运行模式中的单点故障点,为关键应用、核心数据提供保护,提高业务延续性。支持双机 主备架构、双机热备架构、N+1 备份架构和 N+M 备份架构,满足用户在不同应用场景下的高可用 需求。支持多种部署模式,提供共享存储高可用部署及镜像存储高可用部署。

银河麒麟负载均衡系统是首款基于国产飞腾 CPU 设计开发的国内完全自主安全的负载均衡设备。系统通过负载均衡设备内固化的银河麒麟安全操作系统平台,安全性达到了结构化保护级(四级)安 全认证要求,成为国内高安全等级的负载均衡系统。银河麒麟负载均衡系统主要解决单节点服务器 性能瓶颈和单条网络链路性能瓶颈,以及服务器、网络链路的高可用问题。

银河麒麟高性能计算系统是在“银河”/“天河”系列超级计算机研究成果的基础上开发的适合中 小规模应用需求的高性能计算系统。系统采用了自主研发的银河麒麟操作系统和银河麒麟高性能 计算(HPC)套件,支持 InfiniBand、万兆高速计算网络,支持国内外主流的高性能服务器、刀片 服务器、海量存储、高速网络交换等硬件设备,提供资源管理、HPC 集群管理、并行编译、并行 计算等功能,主要面向密码算法、卫星遥感、气象预报、生物医药、资源勘测、图像处理等领域, 满足科学计算和海量数据处理。此外,还有银河麒麟云存储、银河麒麟容器云等产品。

麒麟和华为的合作:自 2016 年开始,麒麟软件就开始了与华为公司的合作。从鲲鹏 916 开始到鲲 鹏 920,双方合作进行了多款产品的技术研发、优化调优和软硬件适配认证等一系列工作。2019 年 12 月 31 日,openEuler 开源社区上线之时,麒麟软件作为操作系统领军企业便已参与筹建。3 月 27-28 日,华为开发者大会 2020(Cloud)召开,华为宣布 openEuler 20.03 LTS(Long term support)版本正式发布,并与麒麟软件共同发布了基于 openEuler 的麒麟服务器操作系统。

市场地位:麒麟软件在天津、北京、上海、长沙、广州、太原、郑州、成都、西安、沈阳等地设有 分支机构,服务网点遍布全国 31 个省会城市。旗下的操作系统系列产品,在党政、国防、金融、 电信、能源、交通、教育、医疗等行业获得广泛应用。根据赛迪顾问统计,麒麟软件旗下操作系统 产品,连续 8 年位列中国 Linux 市场占有率第一名。

在开源社区赋能方面,麒麟软件维护和主导的开源社区是优麒麟社区。优麒麟(Ubuntu Kylin)是 由麒麟软件有限公司主导开发的全球开源项目,其宗旨是通过研发用户友好的桌面环境以及特定 需求的应用软件。

优麒麟操作系统是 Ubuntu 官方衍生版,得到来自 Debian、Ubuntu、Mate、LUPA 等国际社 区及众多国内外社区爱好者的广泛参与和热情支持。

UKUI 已经默认使用在优麒麟开源操作系统和银河麒麟商业发行版中。2020 年 3 月 26 日,经过 openEuler 社区技术委员会审议通过,UKUI 桌面环境特别兴趣小组(UKUI SIG)正式成立,这是openEuler 社区首次接受的由中国团队主导开发的桌面环境。继 Gnome 和 Mate 之后,UKUI 成为 openEuler 的第 3 个可选桌面环境。openEuler 也是继 Debian、Ubuntu、Arch Linux 等国际 Linux 发行版之后,又一款将 UKUI 作为可选桌面环境的开源操作系统,UKUI 正在被越来越多的 Linux 主流发行版接纳和认可。UKUI 是一款轻量级的 Linux 桌面环境,基于 GTK 和 QT 开发,是一 款现象级的 Linux 桌面环境。,用户可以直接在优麒麟官网,或 360、华为、阿里云、重庆大学等 开源镜像站下载体验 UKUI,在今年 4 月发布的优麒麟 20.04LTS 中也将首次集成 UKUI 3.0 预览 版。

麒麟软件在国产操作系统领域经历和长期的技术、国家项目和客户群体积累,实力雄厚,依托中电 集团的背景和资源优势,并且积极参与开源社区建设。我们认为麒麟软件未来仍将作为国产操作 系统行业的重要引领者,充分受益于信创行业红利。

五. 国产中间件:国产厂商逐渐崛起,替代空间较大

中间件位于底层平台(操作系统)和应用软件之间,是一种跨平台的基础软件。目前,中间件主要用 于解决分布式环境下数据传输、数据访问、应用调度、系统构建和系统集成、流程管理等问题,是 分布式环境下支撑应用开发、运行和集成的平台。随着 IT 行业的发展,许多软件需要在不同的硬 件平台、网络协议异构环境下运行,应用也从从局域网发展到广域网,传统的“客户端/服务器”两 层结构已无法适应需求,以中间件软件为基础框架的三层应用模式应运而生。通过在中间层部署中 间件,主要目的在于:1)高并发访问的处理和快速响应;2)屏蔽异构性,实现互操作;3)可对 数据传输加密,提高安全性。

中间件涵盖的范围较广,并不存在严格的精准范围的定义,而且随着技术架构的演进而变化。中间 件涵盖的范围十分广泛,包括:终端仿真/屏幕转换中间件、数据访问中间件、远程过程调用中间 件、消息中间件、交易中间件、对象中间件、集成中间件,等等。中间件并不存在一个严格精确的 定义,在不同的角度或不同的层次上,对中间件的分类和定义也会有所不同。中间件技术的发展方 向,将聚焦于消除信息孤岛,推动无边界信息流,支撑开放、动态、多变的互联网环境中的复杂应 用系统,实现对分布于互联网之上的各种自治信息资源(计算资源、数据资源、服务资源、软件资源)的简单、标准、快速、灵活、可信、高效能及低成本的集成、协同和综合利用,提高组织的 IT 基础设施的业务敏捷性,降低总体运维成本,促进 IT 与业务之间的匹配。整体来看,中间件技术 呈现出业务化、服务化、一体化、虚拟化等诸多新的重要发展趋势。

根据计世资讯(CCW Research)发布的《2018~2019 年软件基础设施(中间件)市场发展趋势研 究》报告,2018 年国内中间件市场规模 65.0 亿元,估算 2019 年中间件市场规模为 72.4 亿,同 比增长 11.4%。根据计世资讯的数据,国内中间件的下游客户主要包括政务、金融、电信三大领域, 分别占据 26%、23%和 17%的市场份额。

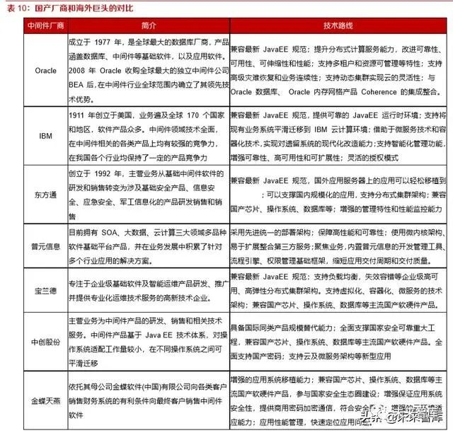
国内中间件市场份额第一梯队是 IBM 和 Oracle,第二梯队为五大国产厂商。国内中间件市场中, IBM 和 Oracle 在国内市场排名前二,共占据了 51%的市场份额,属于第一梯队;国内主流厂商, 包括东方通、普元信息、宝兰德、中创中间件、金蝶天燕这 5 家,属于市场份额第二梯队,共占 15% 的份额。

IBM 和 Oracle 进入国内市场的时间较早,凭借先发优势和技术实力曾经一度垄断国内厂商。而随 着东方通、宝兰德、普元、中创、金蝶天燕等国产厂商的技术积累逐渐成熟,对于海外厂商的替代 也在逐步进行。

整体来看,5 大国产中间件厂商的市场份额替代空间较大,有望随着信创战略的推广取得更强的市 场地位。

六. 基础软硬件资源整合:解决方案和系统集成

国产基础软硬件以解决方案、集成项目的形式进行整合推广,而不是分散零售。一方面,集成项目 的整体能效,高度依赖于重要组件的独立性能(例如 CPU 的运算能力)和兼容属性(例如操作系统支 持常用软件的数量);另一方面,单个国产组件的市场影响力,也将依赖于相关集成厂商和解决方 案厂商的项目落地、渠道建设、服务能力。基础软硬件厂商和资源整合厂商之间,存在一定程度的 共生关系。

国产基础软硬件厂商在产业合作和集团层面存在一定的渊源。中国电子信息产业集团(CEC)旗下的 中国长城、中国软件、天津飞腾、麒麟软件、武汉达梦,分别涉及整机、系统集成、国产 CPU、 国产操作系统、国产数据库几个领域,尤其是天津飞腾、麒麟软件长期合作形成的 PK 体系(新加 入奇安信,成为 PKS 体系)。围绕华为鲲鹏芯片和华为云,相关的生态合作厂商众多,涉及整机、 软件应用、系统集成等各个层面。例如,神州数码是华为企业业务的全球性总经销商,启动“大华 为”战略,深度绑定鲲鹏产业链,而且建设神州鲲泰厦门生产基地,主要生产搭载鲲鹏芯片的神州 鲲泰服务器及 PC 产品;神州信息是华为鲲鹏最早一批的战略合作伙伴,在银行信创领域主推自研 的分布式核心软件、鲲鹏系列产品的硬件集成方案。

国产基础软硬件的通用性也在不断加强。以麒麟软件操作系统为例,桌面版有飞腾、龙芯、鲲鹏、 兆芯、海光、申威等适配的各个版本,并不仅限于飞腾 CPU。统信 UOS 操作系统,也广泛适配各 款国产 CPU。PC 和服务器整机厂商也往往选择支持多款国产 CPU 和操作系统等。

……

(报告观点属于原作者,仅供参考。报告来源:东方证券)

获取报告请登录未来智库www.vzkoo.com。

加载中...