新浪财经

数字货币深度报告:法定数字货币会是货币发展下一站吗

新浪财经

关注

来源:未来智库

获取报告请登录未来智库www.vzkoo.com。

越来越多国家关注央行数字货币

虚拟货币向信用货币发起了挑战

纵观货币发展史,货币出现于商品交换,其形态不断演进。货币是度量价格的工具、购买货物的媒介、保存财富的手段,是财产的所有者与市场关于交换权的契约,本质上是所有者之间的约定。从最开始的具备实际价值的牛羊、贝壳和黄金,再到具备信用价值的 纸币,货币的形态越来越方便携带和运输,货币的信用含义越发重要。

我们最常用的法定货币就是一个国家的政府或中央银行掌管的信用货币,往往以纸质凭证为形式的限定货币,其以国家政府的信用作为担保,确保使用者在指定区域内可以使 用限定货币实现市场交换。

货币的最基础职能是价值尺度职能。货币首先作为价值尺度,衡量商品有没有价值、 有多少价值,然后作为流通手段实现商品的价值。

新技术的出现,让货币形态和支付方式加速升级。随着信息科技的发展以及移动互联网、可信可控云计算、终端安全存储、区块链等技术的演进,诞生了数字货币和电子支付, 分别是法币的电子化,以及由数字形式呈现的货币,其中包括:

 电子货币:本质上只是现有法币的信息化过程,电子货币可以代表货币流通体系 里的 M2。包括银行卡、网银、电子现金等,以及近年来发展起来的第三方支付,如支付宝、财付通等,电子货币在一定程度上增加了货币的流动性。这一类货币 称为电子货币更为精准,但广义上也算是一种以数字形式呈现的货币。

 虚拟货币:企业发行的以数字形式呈现的货币,是价值的一种数字表达,主要限 于特定的虚拟环境中流通,只支持法币到虚拟货币的单项流通,这也决定了虚拟货币无法充当法币作为真实世界的支付手段,也可以进行电子化转移、贮藏或交 易,比如腾讯 Q 币就是一种中心化的虚拟货币。

 加密货币:加密货币是基于某种加密算法创建的数字呈现的一种货币,不由任何 中心化机构发行,理论上它不会受到政府部门干涉、管控的影响,比如比特币、 以太坊、EOS 等币种都是加密货币。加密货币可以看作是去中心化的虚拟货币(因 此虚拟货币的范围更大)。

电子支付方式逐渐在大众普及,现金支付在减少,人们养成了电子支付、移动支付习 惯。在更早期,多数发达国家已经习惯信用卡替代现金的支付方式。然而近 10 年中,因 为移动互联网和移动终端的普及,电子支付方式在全球范围内被广泛接受,无论是发达国 家还是发展中国家。根据国际清算银行在 2019 年对现金使用情况的调查,虽然各国的流 通中货币在增加,但主要是大额面值的货币,主要用于贮存职能而不是支付。

加密货币挑战传统货币,并且随着数字经济的发展而体现出重要性。从 2009 年区块 链开始使用至 2019 年的十年中,加密货币交易量不断攀升,基于区块链的虚拟货币的累 计交易量达到 31 亿美金, 2019 年全年的交易量为 11 亿美金。2019 年底,比特币供应 量已经超过了 1800 万个,流通供应量已经占据了比特币总量的 85%。全球区块链钱包数 量增长至 4300 万个。

虚拟或加密货币适应了数字经济和共享经济的需求,是金融创新的组成部分。

各国法定数字货币的现状

狭义的数字货币(Digital Currency)是指纯数字化、不需要物理载体的货币。央行 数字货币(Central Bank Digital Currency, CBDC)是法币的数字化形式,是基于国家 信用且通常由一国央行直接发行的数字货币,以代表具体金额的加密数字串为表现形式。

虽然在大多数国家,法定货币较私人虚拟货币而言具有天然优势,但货币政策制定者 也要积极应对来适应经济结构急剧变化所带来的新需求。姚前在 2017 年发行的《关于央 行法定数字货币的若干思考》中提到数字货币可能成为未来货币发行、支付模式的发展方向。其实,无论一国对于现金支付的依赖程度如何,都应考虑法定数字货币,因为从技术 上来说,法定数字货币一定是提升效率、降低支付成本、加强政府中心化管理的更好方式。 但是另一方面,央行也在考虑法定数字货币可能对货币政策和金融稳定产生的不确定影响。

目前来看虽然各国对于是否发行法定数字货币仍持有不同的态度,但是越来越多的央 行开始加入到法定数字货币 CBDC 的研究中。

国际清算银行(Bank of International Settlements)在 2020 年发布的调查结果显示:10%的央行考虑在短期内发行数字货币,这些央行所在经济体覆盖了全球 20%的人口(约 16 亿人) 。新兴市场经济体的银行正在加快发行政府支持的法定数字货币,而发达国家的 银行对从传统法币向数字货币的过渡似乎采取了更为谨慎的态度。国际清算银行已经连续 三年做了相同的调查问卷,在 2019 年参与调查的经济体有 66 个,其中包括 45 个新兴经 济体和 21 个发达经济体,这些接受调查的国家一共覆盖了 75%的全球人口和 90%的全球 经济产出。

这个调查问卷得到的结论主要包括:

1、 大部分的央行对于法定数字货币仍处于研究阶段,只有一小部分央行决定在未来 10 年坚定发展法定数字货币,新兴经济体更重视法定数字货币。

2、 相对于大额数字货币(wholesale)发行,各国央行更关注零售场景(general- purpose)的数字货币使用。

3、 新兴经济体发展央行数字货币的主要动机是提升国内支付效率和加强普惠金融。

4、 发达经济体发展央行数字货币的主要动机是支付安全和金融稳定性。

各国对于数字货币的讨论、实验和试点将持续进行,因为如果有经济体开始使用数字货币,那将在全球产生溢出效应,因此各国经济体都将越来越重视这种新的现象和新趋势。2020 年 1 月,瑞典央行与欧洲央行、英国央行等组建了央行数字货币小组,共同评估央 行数字货币的可能性。该小组成员还包括日本央行、加拿大央行、瑞士央行和国际清算银 行。

Libra 项目让各国央行开始未雨绸缪

2019 年 6 月 18 日,Facebook 旗下加密项目 Libra 正式发布白皮书,标志 Libra 正式 面世。Libra 是 Facebook 发起的一个区块链项目,其使命是建立一套简单的、无国界的货 币和为数十亿人服务的金融基础设施, 重新创造货币,重塑全球经济等。Libra 项目的实 现由三个主要部分组成,这三个部分将共同作用,创造一个更加普惠的金融体系:

1. 它建立在安全、可扩展和可靠的区块链基础上;

Libra 货币是建立在“Libra 区块链”的基础上。Libra 区块链是开源的,Libra 区块 链为了满足其设计要求和初衷,集合了各种创新方法和已被充分掌握的技术。Libra 主要 运用了三种核心技术:设计和使用 Move 编程语言,使用拜占庭容错( BFT)共识机制 以及采用和迭代改善已广泛采用的区块链数据结构。Move 语言重吸收了之前其他区块链 系统的优点,同时优先考虑了可扩展性、安全性、存储效率和处理量以及对未来的适应性。

2. 它以赋予其内在价值的资产储备为后盾;

Libra 完全由真实资产储备提供支持。对于每个新创建的 Libra 加密货币,在 Libra 储 备中都有相对应价值的一篮子银行存款和短期政府债券,以此建立人们对其内在价值的信 任。Libra 储备的目的是维持 Libra 加密货币的价值稳定,确保其不会随着时间剧烈波动。

目前 Libra 储备货币组成将为:美元(50%),欧元(18%)、日元(14%)、英镑(11%) 和新加坡元(7%),美元在 Libra 中居于主导地位。通过和 SDR 货币篮子相对比,Libra 储备货币没有人民币,而加入了新加坡元,其余货币的组成比例基本上一致。

3. 它由独立的 Libra 协会管理,该协会的任务是促进金融生态系统的发展。

Libra 协会是一个总部位于瑞士日内瓦的独立、非营利性成员制组织。该协会旨在协 调和提供网络与资产储备的管理框架,并牵头进行能够产生社会影响力的资助,为普惠金 融提供支持。Libra 协会主要有三个角色:打造一个开源社区;增加更多验证者节点;保 持 Libra 价值稳定。同时 Libra 协会是 Libra 区块链和 Libra 储备监管实体,所有决策都 将通过理事会做出,重大政策或技术性决策需要三分之二的成员投票表决同意。

Libra 协会初始有 28 个创始成员,分别是来自于多行业的领导企业,以及一些学术机 构。从 Libra 宣布至今,部分成员受到巨大的政治和监管压力而退出。也有一些新进入者。

Facebook 及它旗下的 WhatsApp 一共有 27 亿用户,这就意味着 Libra 项目潜在的 用户基础和社会动员能力十分巨大。这个项目在互联网上建立,意味着它针对的不仅仅是 美国本土,而是全球各个国家。因此,Libra 受到全世界的关注,同时也受到监管机构的 重点关注。美国监管机构针对 Libra 召开了三次听证会,重点关注 Libra 的监管、公民隐 私和数据安全风险以及 Facebook 在这一项目中角色等话题。

Libra 项目背靠 Facebook,拥有巨大能量对现有的全球货币体系,银行体系、资本 市场造成冲击,在法币不够稳定的国家,Libra 代币在市场冲击来临时,或会产生取代本 国货币等影响。因此 Libra 项目后激起各国对于数字货币的探讨,我们认为这有望加速部 分国家的推进法定数字货币的速度。

我们认为发放数字货币有助于巩固一国的货币主权和法币地位。发放兑换央行法定数 字货币,也有利于抑制公众对于加密资产的需求。

根据中信证券研究部固定收益组的观点:Libra 储备如期分散在高稳定性资产上,这 就为持有 Libra 代币带来保值好处,用户可以便捷地在市场冲击来临时持有 Libra(预计相 当于间接持有美元日元资产避险),甚至可能在美日国债上涨时获利。在避险情绪占主流 时,Libra 由于便捷性拥有了很高的投资价值。

对于国内货币政策而言,Libra 的影响主要产生在国际资本流动方面,当 Libra 在一定 程度上发挥避险功能时,会促进资本的流动效应,造成资本流动程度加深。从货币政策操 作角度来看,Libra 对于资本流动的这种影响会对我国的货币政策操作形成一定程度上的 制约。

区块链技术是否用于数字货币

通过对一些在法定数字货币领域相对领先的国家的技术路线的比较,我们认为传统的基于比特币应用的区块链技术不是数字货币的必选项,其中低效率、非中心化等特点不适用于高并发、被监管的法币流通。但区块链的不可篡改等部分特点可以借鉴,并且优化后 的分布式账本技术正在一些国家试行。

在中国,根据姚前在 2017 年发行的《关于央行法定数字货币的若干思考》,数字货币 以数学理论为基础,运用密码学原理来实现货币的特性,其用到的主要加密算法有对称性 密码算法、非对称性密码算法及单项散列函数(哈希函数)等,常用的技术有数字签名、 零知识证明和盲签名技术等。

区块链技术适用于加密数字货币发行,最成功的运用场景就是比特币。本质上,区块链是一个分布式的共享账本和数据库,可以实现多方存储、多方计算,具有去中心化、不可篡改、全程留痕、可以追溯、集体维护、公开透明等特点。数字货币系统以及前端应用 的建设必须基于难以篡改和不可伪造,区块链可以提供全新思路的借鉴,比如其共识算法 和智能合约。

区块链技术暂时无法解决一些问题,比如高并发场景、有法律风险等。在职能方面, 区块链的去中心化特性与中央银行的集中管理要求存在冲突。

在实际操作中,数字货币应兼收并蓄包括区块链在内的各种成熟技术。

中国人民银行数字货币研究院院长穆长春在 2019 年 8 月的中国金融四十人伊春论坛 表示,中国人民银行数字货币研究小组曾完全采用区块链架构做过一个原型,后来发现如 果法定数字货币是 M0 替代,要达到零售级别,一定是高并发的。中国如果采用纯区块链 架构无法实现零售所要求的高并发性能。在其他使用区块链技术的场景中,高并发通常会 使用分层、分片或者闪电网络技术去解决。在算法的层面,也可以通过硬件来提升加解密 的速度。因此,数字货币需要使用到多种技术,充分发挥每种技术的优势。

因此,为了实现数字货币交易过程中的端到端安全,数字货币还需要使用其他一系列技术,比如密码技术、可信技术和芯片技术。数字货币在后台云端可利用可信技术,比如 可信可控云计算;在前台可利用芯片技术;在传输过程中可利用信道安全技术。

瑞典央行的数字货币项目目前使用了分布式账本技术(Distributed ledger technology, 简称 DLT),其数字货币项目由埃森哲牵头基于区块链联盟 R3 的 Corda 构建。Corda 在 分布式账本中具备一定性能优势,由银行专业人士设计,相比其他的分布式账本技术而言 更适用于银行系统。

DLT 是一种可以在成员之间共享、复制和同步的数据库,记录了参与者之间的交易情 况。DLT 算法是区块链使用到的技术之一。在技术层面,DLT 具有去中心化的特点,但是 可以被中心化组织使用。DLT 不必构建一条将区块连起来的链,但是需要实现将账本分布 式地存储在不同的服务器上,并且保证交易准确,记录及时。

DC/EP 是具有价值特征的数字支付工具

推出时间:国际领先,坚定推进

我国央行发行的数字货币称为 DC/EP(Digital Currency Electronic Payment),属 于法定加密数字货币,具有无限法偿性,其本质是人民币的数字形式,依然是货币。对目 前的公开资料总结分析,DC/EP 可能采用的方式是:以账户松耦合(脱离传统账户)的方 式投放,并坚持中心化的管理模式和双层运营体系,同时建立在“一币两库三中心”的运 行框架基础上,通过可控匿名的原则和 100%的准备金制度,致力于 M0 的逐渐替代。

相比全球其他国家,中国较早开始研究法定数字货币。自 2014 年开始,中国人民银 行成立专门的研究小组研究法定数字货币。2017 年央行成立专门的数字货币研究所,同 时与数家商业银行联合,从数字货币方案原型、数字票据等多个维度研究央行数字货币的 可行性。

央行坚定不移推进法定数字货币研发工作,目前在闭环测试阶段。2020 年 4 月 3 日, 中国人民银行召开 2020 年全国货币金银和安全保卫工作电视电话会议,会议指出坚定不 移推进法定数字货币研发工作。2019 年 8 月,央行召开 2019 年下半年工作电视会议中明确提出下半年要加快推进我国法定数字货币 DC/EP 的研发步伐。当月中国人民银行数字 货币研究院院长穆长春在第三届中国金融四十人伊春论坛上表示“中国法定数字货币现在 可以说是呼之欲出了” 。

央行有关数字货币的发行全流程专利都已经申请完毕,包括生成、流通和回收。截至 2020 年 2 月 20 日,在数字货币方面,央行数字货币研究所申请了 65 个专利,央行印制 科学技术研究所申请了 22 个。最新一条对外公示的专利名称为“一种数字货币的生成方 法及系统”。

深圳地区有望开展数字货币研究与移动创新支付。中共中央、国务院在 2019 年 8 月 《关于支持深圳建设中国特色社会主义先行示范区的意见》中鼓励深圳率先建设体现高质量发展要求的现代化经济体系,其中包括加快构建现代产业体系,支持在深圳开展数字货 币研究与移动支付等创新应用。

设计原则:DC/EP 具备 M0 的属性,不同于电子支付

DC/EP 的定位是对流通中现金(M0)的部分替代,本质是实现纸钞数字化,法定数 字货币作为法定货币的内在价值不应有任何变化。央行数字货币不超发,商业机构向央行 全额、100%缴纳准备金,央行的数字货币依然是中央银行负债,由中央银行信用担保, 具有无限法偿性。我国 M0 持续增长,但是增速放缓,截止 2020 年 2 月末,中国的 M0 为 8.8 万亿,同比增长 0.84%。

我国当前的货币体系已经基本实现了 M1 和 M2 的电子化和数字化,因为它本来就是 基于现有的商业银行账户体系,所以没有再用数字货币进行数字化的必要。另外,支持 M1 和 M2 流转的银行间支付清算系统、商业银行行内系统、以及非银行支付机构的各类 网络支付手段日益高效,能够满足我国经济发展的需要。

 DC/EP 与现钞相比

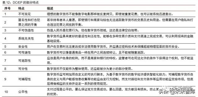
现钞的特点是具有无限法偿性、可以不需要账户就实现转移、不计付利息。相比现钞, DC/EP 在保持了现钞的属性和主要特征的同时,也满足了便携和匿名的需求。现有的 M0 (纸钞和硬币)容易匿名伪造,存在用于洗钱、恐怖融资等的风险。DC/EP 从技术上可以 实现匿名可控、可编程性、可追踪性等纸币无法实现的特点。

电子支付工具无法完全替代 M0,比如银行卡和互联网支付,基于现有银行帐户紧耦 合的模式,公众对匿名支付的需求又不能完全满足。特别是在账户服务和通信网络覆盖不 佳的地区,民众对于现钞依赖程度还是比较高的。

 DC/EP 与电子支付相比

首先数字货币作为纯电子化现金,与其他非现金支付工具相比,具有强大的国家信用 支撑。因此,DC/EP 本身具备价值特征。

相比电子支付中支付宝和微信需要绑定银行卡的情况,DC/EP 不需要绑定银行账户。 从宏观经济角度来讲,电子支付工具资金转移必须通过传统银行账户才能完成,用户发送支付指令以后,后台账户就会产生资金划拨。而对于央行数字货币,央行采取账户松耦合 的投放方式,即脱离传统银行账户实现价值转移,因此信息流和资金流高度统一,交易和结算同步完成,省去了后台清算、结算等环节。从而降低整个社会的交易成本,大大提升 整个社会的交易效率。

相比于比特币等加密货币支付,DC/EP 坚持中心化的管理模式。不同于加密资产的去 中心化的自然属性, DC/EP 坚持中心化的管理模式的原因主要有:1)央行数字货币仍然 是中央银行对社会公众的负债,要保证央行在投放过程中的中心地位;2)为了保证并加 强央行的宏观审慎和货币调控职能;3)在商业银行等指定运营机构进行货币兑换时,可 以有效避免货币超发。4)在整个兑换过程中,仍然保持原有货币政策传导方式,这也需 要保持央行中心管理地位。

总结来说,法定数字货币追求的目标是让中央更强大、让数据更安全、使终端更智能,在使用者使用中要保证“安全高效、不能拒绝使用、使用成本为零” 。

运营架构:双层架构运营,中心化管理

我国央行数字货币体系的核心要素是“一种币、两个库、三个中心” 。一种币是指 由央行担保并签名发行的代表具体金额的加密数字串,即 DC/EP。两个库是指中央银行发 行库和商业银行银行库。三个中心是指认证中心、登记中心和大数据分析中心。

三中心分别承担数字货币权属信息登记、负责身份信息管理,实现可控匿名以及分析 各种指标、风险防控等功能。

DC/EP 的发现考虑采用现行二元体系(“中央银行—商业银行”)实现投放与回笼,也 称作“双层运营”,上层是央行对商业银行,下层是商业银行或其他运营机构对公众,该体系不会改变流通中货币债权债务关系,商业机构需向央行缴纳准备金,保证央行数字货 币不超发。

从运送方式来看,物理运送变成了电子传送;从保存方式看,央行的发行库和银行机构的业务库变成了储存数字货币的云计算空间;银行机构向流通领域投放现金后,社会公 众持有流通货币的介质由实物现金变成了数字货币。

“双层运营”有利于商业机构的参与,充分利用商业机构的资源、人才、技术等优势, 通过市场驱动来促进创新和竞争。同时也有助于分散化解风险,还可以避免“金融脱媒”。

技术体系:保持技术中性

央行数字货币研究院院长穆长春在 2019 年 9 月的关于 DC/EP 的公开课中表示:在 央行这一层,将保持技术中性,不预设技术路线,也就是说不一定依赖某一种技术路线。任何一种技术路线,央行都可以适应。央行会设立一个指标门槛,比如需要满足的高并发 指标。

DC/EP 的核心技术体系主要由三部分构成,分别是交易技术、安全技术、可信服务管 理技术。

 安全技术:包括基础安全技术、数据安全技术和交易安全技术三个层面

基础安全技术包括加解密技术和安全芯片技术。加解密技术主要应用于数字货币的币值生成、保密传输、身份验证等方面,建立完善的加解算法体系是数字货币体系的核心和 基础,需要由国家密码管理机构定制与设计。

安全芯片技术主要分为终端安全模块技术和智能卡芯片技术,数字货币可基于终端安全模块采用移动终端的形式实现交易,终端安全模块作为安全存储和加解密运算的载体, 能够为数字货币提供有效的基础性安全保护。

数据安全技术包括数据安全传输技术与安全存储技术。数据安全传输技术通过密文 +MAC/密文+HASH 方式传输数字货币信息,以确保数据信息的保密性、安全性和不可篡 改性。数据安全存储技术通过加密存储、访问控制、安全监测等方式储存数字货币信息, 确保数据信息的完整性、保密性和可控性。

交易安全技术包括匿名技术、身份认证技术、防重复交易技术与防伪技术。匿名技术通过盲签名、零知识证明等方式实现数字货币的可控匿名性;身份认证技术通过认证中心对用户身份进行验证,确保数字货币交易者身份的有效性;防重复交易技术通过数字签名、流水号、时间戳等方式确保数字货币不被重复使用;防伪技术通过加解密、数字签名、身 份认证等方式确保数字货币真实性与交易的真实性。

 交易技术:通过交易技术实现法定数字货币 DC/EP 的在线交易和离线交易功能

交易技术的在线和离线交易技术为 DC/EP 的交易不受网络条件限制提供了保障。 DC/EP 作为具有法定地位的货币,要求在线或离线状态下均可进行交易,这两种交易技术 为交易业务的各个环节提供了不同的技术解决方案。其中在线交易技术通过在线设备交互技术、在线数据传输技术与在线交易处理等实现数字货币的在线交易业务;离线交易技术 通过脱机设备交互技术、脱机数据传输技术和脱机交易处理等数字货币的离线交易业务。

 可信服务管理技术:为 DC/EP 发行、流通、交易提供安全、可信的应用环境

可信保障技术基于可信服务管理平台(TSM),主要指可信服务管理技术。这项技术 保障数字货币安全模块和应用数据的安全可信,为数字货币参与方提供安全芯片(SE)与 应用生命周期管理功能。另外,可信服务管理技术能够为数字货币提供应用注册、应用下 载、安全认证、鉴别管理等各项服务,有效确保数字货币系统的安全可信。

可信服务管理模块主要为各参与方提供基于安全模块的各类应用的发行和管理,支持多种业务的接入,具有提供应用发行与管理、认证并授权数字货币应用使用其相关业务的 功能。用户可以通过移动终端进行数字货币的交易,消费者和商户可以通过支付平台与其 他移动终端进行在线交易,或通过 NFC 等进行离线交易。

DC/EP 广泛应用的两大前提

DC/EP 或比现有移动支付成本更低

我们认为成本优势决定了 DC/EP 是否会被广泛接受。

从上文的叙述中,DC/EP 相比现钞更便捷,相比于电子支付有更强大的信用背书且具 有一定的匿名性,我们认为 DC/EP 将是电子支付的一种重要的补充形式。虽然 DC/EP 较 难冲击支付宝和微信的地位,但若获得一定的支付使用率,将有助于商业银行开展其他增 值服务,并且在低交易成本的诱惑下,商户主动推广 DC/EP 的概率较大。

在消费者向商户刷卡支付,商户需要承担刷卡手续费,信用卡的手续费约为交易金额 的 0.6%,不设上限。最新的收费方式是 2016 年开始实施的,借记卡的成本费率为 0.3825%, 封顶 20 元,贷记卡成本费率为 0.4825%,上不封顶,目前无论是借记卡还是贷记卡,市 场定价普遍为 0.6%左右,根据机构政策不同,会有所浮动。商户缴纳的手续费在银行(发 卡行)、收单机构与银联之间进行分配,分配比例大体上为 7:2:1。

消费者在使用移动支付时,商家也需要承担手续费,但因为使用便捷,消费者接受度高,所以商家在有手续费的情况下也愿意使用支付宝和微信收款。目前支付宝也会对签约 商家收取服务费,自 2019 年 1 月起上调至每笔交易额的 0.6%,但支付宝也会有一些补贴 商家的活动。

中国人民银行支付结算司司长在 2016 年发表的《央行数字货币使用环境建设》中提 到:数字货币使用的受理环境建设宜遵循“安全高效、不得拒绝使用、使用者边际成本为零”的原则。所谓“使用者边际成本为零”是要做到使用数字货币与使用现行现金一样,除了配置移动终端等设备外,没有任何成本,不接受任何单位和个人,特别是接受数字货 币使用的商家的任何成本分摊。

2020 年 1 月,中国人民银行原副行长苏宁在“迎接区块链创新的时代”第二十二期德胜门大讲堂暨中国区块链应用研究中心首届年会致辞中表示:“中国人民银行关注数字货币由来已久,采取数字货币的好处在于去中介,支付成本预计会降至原来的十分之一。”如 果简单推算,使用 DC/EP 产生的手续费将约为 0.06%,商家成本将明显减少。

我们认为在小额支付的场景下,如果 DC/EP 可以使得小额交易以比现在更低的成本 进行,DC/EP 或许会得到商户的自主推广,比方说优先接受 DC/EP 支付。因为虽然每一 笔支付的金额都不大,但是对于商户一天的累计流水来说,这部分手续费也是一定的成本 负担。这或许会对目前的微信、支付宝独领风骚的移动支付格局产生一定影响。

这将直接利好银行,在更多的使用流量下,银行可将支付作为流量的入口,有利于银 行推广更多的增值服务,带动银行的现有服务。类比支付宝的发展路径,将支付作为基石, 围绕支付提供花呗、借呗等金融服务,同时还具备余额宝、基金销售等理财功能。

然而我们不认为 DC/EP 会对其他支付方式产生较大冲击,更多是一个补充的支付方 式,信用卡支付、支付宝和微信等支付仍将大面积使用。主要因为相比于 DC/EP,信用卡、 支付宝和微信等因为具备信用贷款功能,更有可能被优先使用。DC/EP 具备现金属性,无 法支持使用者的提前消费,尤其是在较大额度的消费场景下。

对于银行来说,发展 DC/EP 如果和其他支付方式并存,也许会影响一部分银行卡收 入。但是银行卡收入和收单收入占总收入比例并不高,不是银行强依赖的一部分收入。反 而发展 DC/EP 的创新服务或有助于银行的长期发展。

DC/EP 为技术创新提供空间

我们认为支持混合技术架构意味着围绕 DC/EP 有望诞生更多的应用创新场景。

央行采用双层架构运营,让商业银行来面向多元化的流通领域,央行在对接商业银行时,采用技术中性原则,支持混合架构,不预设技术路线。央行主要在系统底层做相应的 支持并设定一系列的使用规范。

我们认为商业银行现有的强大的 IT 能力有了用武之地,对于数字货币的支付方式、存 取方式等或许会有不同的技术路线参与到市场竞争中。我们期待商业银行现有的基础设施、人力资源和服务体系可以实现系统优化。数字货币自身的定义与用户敏感信息收集等功能 应由央行控制,而支付路径和支付条件等应用功能应交给市场。

这个可以体现为央行数字货币有可能是可以加载有利于货币职能的智能合约的。2019 年 8 月,现任中国人民银行数字货币研究院院长穆长春,在中国金融四十人论坛上表示, 中国央行数字货币是可以加载智能合约的。但是央行副行长范一飞于 2018 年 1 月在第一 财经发表的《关于央行数字货币的几点考虑》表示智能合约也存在一定的风险,需要谨慎 使用。因此,央行支持的是加载有利于货币职能的智能合约。DC/EP 所具有的货币职能决 定其如果加载了超出其货币职能的智能合约,就会使其退化成有价票证,降低可使用程度, 会对人民币国际化产生不利影响。

根据智能合约先驱尼克·萨博给出的定义,智能合约是一套以数字形式定义的承诺,包括合约参与方可以在上面执行这些承诺的协议。智能合约被写入计算机可读的代码中,一旦达到触发条件,由计算机自动执行。可以加载时间、信用等前置条件,也可以被应用 于缴税、反恐融资等多种场景中。

DC/EP 钱包和银行账户的概念并不等同,更多类似于保管箱,这个保管箱不仅可以用 自己的钥匙开,还可以通过智能合约授权别人拿钥匙开;而这个保管箱的控制权归根结蒂 在用户端,商业银行也未必有权打开。

投资策略及推荐

中短期机会:现有银行信息化系统改造

短期来说,DC/EP 带来的建设内容是数字货币生成、发行、投放、存储和安全必备的 金融基础设施建设,其中包括:生成系统、发行系统、央行对接接口、记账系统、数字钱包、安全芯片解决方案、身份认证、加密传输、大数据分析系统等。我们认为,主要建设 方为央行、商业银行,银行 IT 服务商、安全厂商、大数据技术商将有望提供服务。

长期来说,DC/EP 或用于创新的场景和设备中,商业银行可以连接各行各业,打造开 放银行场景,在必要条件下嵌入智能合约。对于物联网设备商来说,如果 DC/EP 支持点 对点支付和脱离银行账户使用,理论上可以支持在各类终端中加入这一支付功能。主要建 设方为商业银行和物联网设备商,银行 IT 服务商有望继续提供服务支持。

数字货币的生成系统、发行系统、央行对接接口、记账系统、加密传输等:类比于纸 币相关的印制、发行、回笼、贮藏等产业链条将面临新的变革,并且需要保障新模式下的 安全问题。

数字钱包、身份认证、安全芯片解决方案:在现有资料里,可能的方案是商业银行的 账户体系中新增一个存放DC/EP的数字钱包,数字钱包和传统的账户体系并不完全相同。

我们认为,在松耦合结构线,数字钱包也可以不需要和银行账户交互就能实现支付, 但会根据不同的身份认证级别和不同的软硬件安全设备设置不同的交易权限。比如仅用手机号注册,或许只能满足日常小额支付需求;但如果上传身份证,或者再上传银行卡,就可以获得更高级别的数字钱包,如果到柜台去面签一下,可能会获得更高限额。在这种情 况下,身份认证和安全芯片解决方案或发挥作用。

大数据分析系统:央行可以通过大数据技术进行反洗钱、反逃税、反恐怖融资,数据挖掘和分析等系统建设力度或加大。虽然普通的交易是匿名的,但可以用大数据识别出一 些行为特征,锁定这个人的真实身份。比如说大量的赌博行为都发生在夜间 12 点以后, 而且所有的赌博交易都没有零头,都是十的整数倍。一般来说,开头是用小额,越来越大,突然断崖没了,也就是没有交易了,那说明是输光了,这就符合一般赌博的特征。这些交 易特征分析出来之后,再利用大数据和数据挖掘技术,进行身份比对,就能把后面那个人 找出来。

长期机会:DC/EP 助力开放银行和物联网支付

开放银行是指利用开放 API 技术(Application Programming Interface,即应用程序编 程接口)实现银行与第三方机构之间的数据共享,从而提升客户体验的平台合作模式。开放银行模式把我们的日常工作生活和金融服务实现了更为深入、紧密的的融合。在开放银 行中,银行实体将被弱化,银行将数据和能力共享给各个场景中的合作伙伴。

银行通过建立开放平台,聚集合作伙伴,让最终用户可以通过不同介质、渠道,在日 常的生活和消费中使用到银行的服务。

DC/EP 可以延伸到更多的零售场景中,并在一定时期内或仅开放给商业银行,商业银 行可以抓住该机会获得活跃流量,发展开放银行服务。同时,因为技术路线的开放性,商 业银行可以在适合的场景中将智能合约和 DC/EP 相结合。

不依赖于账户和不能拒收,让各类物联网设备进行支付具备可行性。长期来说,期待 创新的物联网支付终端。因为 DC/EP 的功能和属性跟纸钞完全一样,只不过形态是数字 化的,因此 DC/EP 是具有价值特征的数字支付工具。纸钞在进行支付的时候不需要账户, 因为纸钞本身具备价值特征。

因此可以想象,两个人如果有存有 DC/EP 的数字钱包,只需要接触就可以实现点对 点转账,这个过程中不需要连接银行账户,这个数字钱包也不需要绑定银行卡,很可能不 需要银行的介入,也不需要互联网。

并且因为 DC/EP 具有无限法偿性,因此商家不能拒绝收取 DC/EP,这个也有别于支 付宝和微信支付,只要能使用电子支付的地方,就必须接受央行的数字货币。

综上,银行 IT 的相关标的重点推荐宇信科技和长亮科技,建议关注神州信息、广电 运通、高伟达等。物联网终端、安全模块解决方案、加密传输、身份认证领域重点推荐数 字认证和格尔软件,建议关注卫士通等。

重点推荐公司(略,详见报告原文)

宇信科技:长期服务大型银行客户,有望率先参与数字货币基础设施建设

长亮科技:银行核心系统领军企业,有望受益于 DC/EP 基础设施改造

数字认证:作为安全服务商提供给 DC/EP 各类安全支持

格尔软件:PKI 基础设施主要厂商,有望为 DC/EP 提供安全保障

……

(报告观点属于原作者,仅供参考。报告来源:中信证券)

获取报告请登录未来智库www.vzkoo.com。

加载中...