新浪财经

【安信环保公用建材邵琳琳团队】水泥行业深度:需求有望维持高景气,看好水泥旺季涨价行情

新浪财经

关注

来源:安信证券环保公用研究

摘要

■ 2015年以来,受益于供给侧改革和需求总体平稳,水泥价格季节性波动弱化,行业利润触底回升。随着国内基建投资和房地产投资的稳健增长,中国水泥行业经历多轮扩张,目前已成为全球水泥制造强国,产能、产量均居世界首位。水泥销售半径短,不同区域的经济发展水平差异、季节性差异和较差的区域间流动性赋予其较强的区域化特征。目前,南方区域水泥产能相对合理、北方过剩严重,新增产能以南方为主,产能利用率较高的地区则具备较大的价格弹性。2015年以来,受益于供给侧改革和需求总体平稳,水泥价格季节性波动弱化,熟料产能集中度持续提升,水泥价格和企业盈利均触底回升。

■供给端持续优化,集中度提升,长期利好行业龙头。2020年预计有3000万吨左右熟料产能新点火,净新增1400万吨左右,约占熟料总产能的0.8%。新增产能方面,中南区域约1000万吨,西南地区约800-900万吨,华东地区新增600万吨左右,西北、华北、东北地区新增产能较少,新增产能对供需格局的扰动程度依次是中南、西南>华东>西北、华北、东北。水泥行业深入推进供给侧结构性改革,新增产能有限,存量产能执行错峰生产和产能置换力度不减,供给端持续优化。行业龙头通过并购等手段,进一步提高市场份额,行业进入存量竞争阶段,竞争格局改善。展望未来,环保限产大概率不会放松,在需求无明显下滑的情况下,水泥价格中枢企稳可期,部分供需格局好的区域价格有望超预期,带动企业盈利中枢(ROE)稳中有升。

■ 2020年基建投资加码,房地产投资有望正增长,水泥需求维持高景气度,不排除水泥需求和价格超预期的可能。受新冠疫情影响,2020年一季度,GDP和固定资产投资分别同比下降6.8%和16.1%,水泥需求低迷,库存高企,价格承压。展望后市,逆周期调节可期,力度或逐步升级。今年以来,专项债提前发行,用于基建的比例提升至80%以上。4月17日,政治局会议再次表态加强基建投资,与基建相关的增量资金主要源于赤字率抬升、专项债扩容及特别国债的发行。根据安信宏观团队的研究,预计全年新增专项债规模在3.5万亿左右,基建增速有望达8-10%左右。2020年二季度将是政策逐步落地的过程,基建投资逐步恢复向好。房地产投资保持韧性,有望同比正增长。3月房地产市场的快速回暖可能与春节购房需求的滞后释放有关,4、5月份的地产数据有望维持积极。从近期政治局的表态来看,地产政策整体基调没有发生变化,限购、限贷及融资层面政策调整的可能性偏低。在这一背景下,房地产投资全年增速有望达到2%左右。2020年水泥需求维持高景气度,不排除需求和价格超预期可能。

■ 看好水泥旺季涨价行情,重点推荐高弹性标的【冀东水泥】和稳健高股息标的【塔牌集团】【海螺水泥】。近年来,在供给侧改革和环保限产等因素的影响下,水泥企业盈利向好,资产负债率呈下降趋势。回顾过去两年,水泥都在3月中旬实现价格反转。今年受疫情影响,价格拐点略有推迟。截至4月17日,全国水泥库容比约62.4%,库容比水平跟去年3月上旬相当。在基建投资加码的刺激下,随着各地水泥需求回升,库存降至合理水平,4月下旬有望迎来“迟到”的水泥旺季行情,看好业绩高弹性标的和历史分红可观的高股息标的。高弹性标的方面,基建加码可期,北方水泥业绩弹性与确定性更强,重点推荐北方霸主、受益于雄安建设提速的【冀东水泥】,建议关注受益于两材重组、区域协同效应显现的“西北三杰”【宁夏建材】、【祁连山】、【天山股份】。高股息标的方面,重点推荐雄踞粤东、历史分红可观的【塔牌集团】和攻守兼备的价值投资典范【海螺水泥】,建议关注一季度业绩承压,或将受益于湖北区域振兴的【华新水泥】。

■风险提示:新冠疫情不确定性、基建投资增速不及预期、房地产投资增速不及预期、跨省产能置换超预期

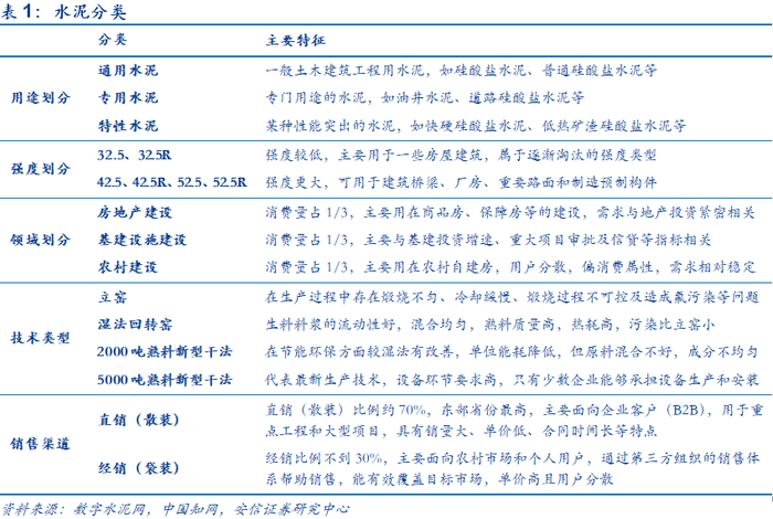
1. 水泥行业概况

1.1. 产品单一,主要用于基建、房地产和农村市场

水泥属于传统行业,产品同质化较高,但无替代品。水泥是一种粉状水硬性无机胶凝材料,起源于罗马砂浆,广泛用于土木建筑、水利、国防等工程领域。中国从清末开始引进国外水泥技术,经历了立窑、湿法回转窑、新型干法等技术路线,发展模式基本都是先购买国外成套技术装备,再进行自主研发,最终实现设备国产化及大规模应用。技术更新周期较长。

水泥生产包括两个环节,靠近矿山的工厂生产熟料,靠近市场的粉磨站生产水泥。根据数字水泥网资料,熟料原料包括石灰石(主要是CaCO3,占生料的70%-75%)、黏土质(主要是SiO2,占生料的10%-20%)、校正原料(铁质、铝质等);水泥原料包括熟料(占60%-90%)、石膏(占5%)、混合材(石灰石、粉煤灰、矿渣、煤矸石等,合计占0%-35%)。对于大型回转窑,1吨熟料需要1.6吨左右生料,1吨熟料最终可加工得到1.5-1.6吨水泥。

水泥受潮易凝固,库存周期短。根据行业数据,水泥和熟料保质期分别为1个月和3-6个月。1条5000吨/天熟料产线通常配备熟料库容10万吨和水泥库容5万吨,假设库容比70%,熟料库容全部消化需14天,水泥库容去化周期约7天。库容比可反映企业短期的价格问题,若库容比超过80%,短期存在降价压力;若低于40%,则存在提价可能。考虑到水泥库存不超过1个月,通过库容比判断价格走势的有效期较短。

由于水泥库存期短,生产企业采用直销模式为主,中间商市场影响力很小。在产业链议价能力方面,水泥企业对下游客户存在差异。对于基建和重点工程,水泥企业议价能力小,以直销42.5和52.5等高标散装水泥为主,长协周期一般在2-3年,价格稳定。对于商混用户,水泥企业议价能力强,可以根据需求变化和库容比灵活调节价格,更新频率以周度计。对于农村为主的经销用户,以供应低标号袋装水泥为主,企业的议价能力最高。在产业链上游方面,由于政府管控煤炭、电力、热力等价格,水泥企业属于价格的被动接受者。

1.2. 经历多轮扩张,中国成为世界水泥强国

中国既是水泥制造大国也是制造强国,水泥装备技术水平居全球前列。根据WCA统计数据,从1985年开始,中国水泥产量达到全球第一,先后经历了1992、2003、2006、2009等4个产量增长高峰期。2013年开始,中国水泥产量进入峰值平台期。截至2019年底,全年水泥和熟料产量分别为23.3亿吨和15.2亿吨,同比增长6.1%、6.9%,产能利用率为75.6%。产能超过全球的50%.通过引进、消化吸收到大规模应用,中国在水泥领域的万吨级成套技术装备制造、低温余热发电、水泥窑协同生活垃圾处理、污染物超低排放等技术领先全球。

中国是水泥第一大生产国,水泥产能、产量均居世界首位,占比超过50%。其余各国中,印度相对突出,产量占7.8%,产能占7.5%。全球产能占比超过2%的国家还包括美国(2.8%)、土耳其(2.5%)、越南(2.4%)、伊朗(2.2%)、俄罗斯(2.2%)、印尼(2.1%)等。

中国人均水泥产量显著高于大多数水泥大国。根据USGS统计数据,2019年中国人均水泥产量约1700千克/人,约为韩国的1.5倍,约为美国的6.3倍。中国水泥人均用量大,一方面是因为中国房屋建筑和基建设施以钢筋和水泥为主要材料,另一方面是因为近10年中国房地产迅猛发展以及以“铁公基”为代表的基础设施建设加快。

1.3. 2015年开始,水泥行业利润总额触底回升

2015年以来,受益于供给侧改革和全国水泥需求平稳,水泥行业盈利情况持续好转。根据数字水泥网数据,全国水泥行业的利润总额从2015年的330亿元增至2019年的1967亿元,较2011年的盈利高点(1020亿元)增长93%,在此期间,水泥产量仅增长13%。2019年水泥行业价格持续高位运行,国务院出台一系列减税降费、支持实体经济发展的政策措施,改革红利逐步释放,拉高整个行业盈利水平,利润总额创历史新高。

2. 供给端持续优化,龙头市占率稳步提升

2.1. 2020年新增产能约3000万吨,净新增1400万吨左右

水泥新增产能保持低位,2020年预计新点火熟料产能约3000万吨。根据数字水泥网数据,2015年以后,新点火水泥熟料产能大幅缩减,每年维持在2000-2500万吨左右。2016-2018年分别增19条、13条、14条,新增产能2558、2046和2043万吨。2019年共有2372万吨新产能点火。分区域看,在新点火产能中,云南相对较多,设计熟料年产能543万吨,其次是山西和广西,分别为310万吨和279万吨。从点火时间来看,65%的产能集中在上半年。展望2020年,从在建生产线进度来看,预计会有3000万吨左右熟料产能新点火,其中中南区域约1000万吨,西南地区新增800-900万吨左右,华东地区新增600万吨左右,西北和华北地区新增产能较少。对供需格局的扰动程度依次是中南、西南>华东>西北、华北、东北。

去产能进度缓慢,但新增产能冲击非常有限。产能置换政策执行过程中,大量“僵尸产能”和“无效产能”项目被置换为新建项目,导致水泥去产能进度缓慢。近两年新型干法熟料总产能变化不大,主要原因是部分产能于2016年以前已经获得备案的在建产能延后建成,冲抵了减量置换腾出的产能空间。若剔除产能置换淘汰的2500t/d及以上生产线,2019年熟料产能净新增约1100万吨,相当于全国熟料产能的0.6%。2020年熟料产能净新增约1400万吨,相当于全国熟料产能的0.8%,新增产能对存量产线的冲击有限。

2.2. 存量产能执行错峰生产和产能置换力度不减

2.2.1. 熟料错峰生产调节空间大,成效显著

错峰生产是在行业协会或政府部门的主导下,水泥企业在淡季实行停窑,淡季结束后再开窑生产的运行机制。虽然各地应对空气污染的措施有所差别,但都把水泥“错峰生产”作为给环境解压的重要抓手。2014年两会期间,18位政协委员联名提交《关于促进构建北方四省一区(黑龙江、吉林、辽宁、内蒙古、河北)水泥和采暖错峰生产协调机制的提案》。据了解,该提案是针对全国雾霾问题而提出,错峰指的是雾霾之峰,同时错峰生产也契合北方地区冬季是需求淡季、熟料储存易变质、水泥产能过剩的现实。2014年9月,新疆印发《关于实行水泥错峰生产有关要求的通知》,宣告错峰正式开启。2015年11月,工信部、环保部联合印发《关于在北方采暖地区全面试行冬季水泥错峰生产的通知》,象征着首次在政府部门指导下,水泥错峰生产全面展开。

错峰生产从行业自律行为发展为地方政府实施节能减排的行政手段之一,政府发挥日益重要作用。自2014年执行错峰生产以来,政府和企业反响良好。当前错峰生产政策与2014-2015年版本相比:(1)时间更长。如东北地区延长至5-6个月、华北延长至4-5个月;(2)范围更大。北方所有省份实施,南方部分地区亦有执行;(3)执行力更强。2014年多为区域企业自律行为,现在政府行政力量逐渐参与其中,落实情况更好,且随着行业竞争格局优化,大企业话语权增强,错峰效果凸显。

执行错峰生产政策成效显著。短期看,冬季水泥需求少,错峰生产使企业在淡季保持低库存,为平抑淡旺季水泥价格波动和提高北方地区熟料产能利用率奠定基础。长期看,冬季错峰后,熟料供给受压缩,掌握熟料资源的大企业话语权提升,行业格局得到优化。今年受疫情影响,终端需求恢复进度偏慢,淡季天数加长,不排除企业自发延长停产时间的可能。2020年湖北省原本计划错峰生产60天,但由于2020年一季度部分水泥企业的停产天数已经达标,因此预计全年企业停产天数将超过原计划。

2.2.2. 去产能进度低于预期,产能置换新规出台

水泥去产能低于预期,产能置换新规出台,严格控制新增供给。2017年12月,中国水泥协会发布《水泥行业去产能行动计划(2017-2020)》,提出到2020年水泥产能压减4亿吨。从目前来看,2016-2019年,每年的新增熟料产能均在2250万吨左右。去产能面临困境,一方面是因为大部分熟料产能属于先进新型干法产线,强制去产能缺乏必要性,同时部分生产线替代存量僵尸产能,没有起到真正去产能目的;另一方面是因为行业去产能由协会主导,缺乏行政执行力。2020年1月,工信部出台《水泥玻璃行业产能置换实施办法操作问答》,要求已停产两年或三年内累计生产不超过一年的熟料生产线不能用于产能置换,自2021年1月1日起实行,严禁“僵尸产能”、“无效产能”作为置换指标。部分地区适度加大减量置换比例,内蒙古自治区发文要求熟料产能按照1:1.5置换。今后可能更多地区加大置换比例,鼓励在本省内置换。

产能跨区置换给去产能带来挑战。2013年10月,国务院发布《关于化解产能严重过剩矛盾的指导意见》,支持跨地区产能置换,引导国内有效产能向优势企业和更具比较优势的地区集中。2015年4月,工信部发布《部分产能过剩行业置换实施办法的通知》,再次明确支持过剩行业跨地区产能置换。对于市场区域化的水泥产业而言,在全国产能处于整体过剩状态下,跨地区产能置换并不能缓解产能过剩,部分地方政府基于地方经济考虑,对产能置换项目接纳度较高,反而会使被进入地区的去产能工作带来挑战。

2.2.3. 北方环保限产和南方节能降耗

2020年是蓝天保卫战的收官之年和打赢污染防治攻坚战的决胜之年,大气治理压力较大。水泥属于“高耗能+高污染”行业,持续受包括错峰生产、应急错峰、节能减排、矿山整治、错峰运输等环保政策影响,预计2020年环保限产力度不减。北方地区在全面推行错峰生产的基础上,国家对重污染天气重点区域的环保督查行动更加严格,停止窑炉煅烧和粉磨工序的天数明显增加。以河南、山东、京津冀为代表的地方政府为推动空气质量改善,采取了日益频繁的临时性管控措施。南方地区为完成节能降耗指标,2019年12月份,浙江衢州、长兴、杭州和金华等地政府陆续下发文件,要求水泥企业(含磨机)2019年12月15日-2020年3月31日错峰停产,预计停产35天左右。

2.3. 产品销售半径较短,区域分化显著

水泥整体偏过剩,区域差异较大。水泥是质重价高、不易保存的资源型产品,运输半径较短,一般陆路和水路经济运输半径分别不超过200公里和500公里。不同的经济发展水平、季节性差异和较差的区域间流动性赋予其较强的区域化特征,整体呈现南强北弱的局面。全国水泥行业整体偏过剩,南方地区趋于合理,北方地区过剩严重。分区域来看,华东、中南和西南地区的产能占比最高,分别为32%、29%和23%,华北、西北和东北地区的产能占比较低,分别为8%、5%和3%。产能利用率方面,华东、中南、西南产能利用率较高(2019年均超过80%),三北地区相对较弱(不超过60%)。同一区域内部差异较大,在中南、东北区域内部,不同省份间的产能利用率也有较大差异。考虑到淡旺季,产能利用率全年在85%就属于基本满产,90%以上属于非常好。由于水泥企业库存周期短,产能利用率较高的地区(华东、中南和西南等地)具有较大的价格弹性。

2.4. 矿山整治凸显资源价值,龙头把握先机

山东、湖南、河南等省市相继发布政策,开展矿山整治,对砂石供应带来一定影响。2017年5月,国家六部委联合印发《关于加快建设绿色矿山的实施意见》,从生产运输、环保水平等方面对矿山整治提出更高要求。2019年10月,山东省发布《关于印发山东省露天矿山综合整治行动实施方案的通知》,要求在全省开展综合整治,济南等7个大气污染传输通道城市内原则上禁止新建露天矿山建设项目。2019年11月,湖南省印发《湖南省绿色矿山管理办法》,要求全省矿山在《办法》印发3年内全部建成绿色矿山。办法发布之日起,生产矿山原则上限3年内完成绿色矿山建设。超过3年仍未完成建设的,由矿山所在地县市区人民政府责令其限期整改,整改达到绿色矿山标准并经验收通过后,方可继续生产。2019年12月,河南省印发《大气污染治理重点城市露天矿山整合布局方案》,提出通过整合,拟设开采区内采矿权从78个减为23个。

全国矿山分布不均,部分区域矿石资源紧张。砂石是生产熟料的重要原材料。根据中国砂石协会数据,全国已发现水泥石灰岩矿点7000-8000处,共计保有矿石储量542亿吨,已探明储量的矿床有1286处,其中大型矿床(大于8000万吨)257处、中型矿床(4000-8000万吨)481处、小型矿床(小于4000万吨)486处。其中,石灰岩和大理岩储量分别为504亿吨(93%)和38亿吨(7%),主要分布于除上海市以外29个省、直辖市、自治区。

随着水泥产品结构的调整,熟料用量逐年增加,2019年全国水泥熟料产量创历史新高,为15.2亿吨,实际消费量为15.4亿吨。国内价格相对较高,熟料进口量从2018年开始显著增长。根据中国水泥网统计,2017年全国熟料进口量为87万吨,2018年攀升至1267万吨,同比增加13.6倍。2019年中国熟料进口量为2274万吨,位居世界第一。2020年前两个月,我国进口熟料330.7万吨,同比增长58%,平均到岸价(CIF)为44美金/吨,与2018-2019年基本持平。位列前三位的进口来源国分别是越南(238万吨)、阿联酋(37万吨)和韩国(27万吨)。其中,从越南的进口量增幅最为显著,同比增长75%。

熟料控销时代到来,龙头企业影响力提升。水泥行业面临全球性产能过剩问题,但区域性产能不平衡也是当前面临的矛盾之一。随着全国范围内的水泥区域联合公司的诞生,熟料企业集中度提升。高品位矿山资源是稀缺且不可再生的,龙头企业在拿下大型矿山后,一般会拥有20年以上的开采权,实现区域内熟料垄断。龙头企业通过精心选址,高密度建设熟料基地,有助于节约成本,打造熟料资源的护城河。近两年,龙头企业减少熟料外销的趋势明显。同时,多省市开展矿山整治行动,外购石灰石的部分小企业面临原材料采购成本提高、甚至无法正常采购的经营风险,熟料“资源化”将逐渐倒逼行业出清。因此,拥有优质石灰石资源的龙头企业,有望在矿山整治浪潮中受益,水泥产业链的利润分配也会更多流向熟料环节。

2.5. 龙头市占率稳步提升,竞争格局改善

水泥市场具有一定的封闭性。行业集中度比较高的地区,水泥价格绝对水平比较高,盈利能力较强。近年来,新增产能逐渐减少,加之国内龙头通过并购等手段,进一步提高市场份额,行业集中度持续提升。根据中国水泥网数据,截止到2019年底,中国(不含港澳台)前50家大企业集团的水泥熟料设计产能共计13.8亿吨,占全国总产能的76%。其中,前10家大企业集团的水泥熟料产能占全国总产能的58%,较上年提高一个百分点。CR3分别是中国建材、海螺水泥和金隅冀东集团,熟料产能分别为38922万吨(21%)、22112万吨(12%)和10205万吨(6%)。

中国水泥企业数量大幅下降,但行业集中度仍低于美、日、英、法等国家。近年来,随着水泥行业集中度的提升,中国水泥企业的数量持续下降。根据中国水泥协会统计数据,中国水泥企业数量从2010年的5100家左右降至2019年的2400家左右,集中度显著提升。龙头企业通过统筹生产,增强区域优势,形成更为强大的市场影响力。同时,在原材料采购方面,龙头企业可与大型煤炭供应商及电力企业建立合作关系并进行集中采购,进一步压缩生产成本。总体而言,行业集中度提升,有助于优化竞争格局。但跟其他水泥大国相比,中国的市场集中度偏低,还存在进一步提升的可能。

3. 需求端总体平稳,不排除超预期可能

3.1. 水泥需求与地产及基建投资紧密相关

地产和基建作为水泥消费的两大领域,其景气度与水泥需求紧密相关。近十年来,水泥产量与房地产和基建投资的同比增速均呈放缓趋势,且三者的内部增减趋势保持高度的一致性,其中基建投资增速波动相对较大,房地产投资与水泥产量的增速变动幅度更为贴近。根据中国水泥协会的判断,中国水泥消费量已见顶,峰值出现在2014年(24.8亿吨)。从当前房地产和基建投资预期来看,“十四五”水泥需求仍处于峰值平台期,大幅下滑的概率不大。

3.2. 房地产投资保持韧性,2020年有望增长2%左右

房地产投资保持韧性,2020年预计增长2%左右。中央强调稳地价、稳房价、稳预期,结合上市地产商的土地储备与新开工计划,综合判断房地产投资不会失速。2020年3月房地产市场的快速回暖可能与春节购房需求的滞后释放有关。观察高频数据,地产市场的恢复还在延续,恢复的动能并非来源于政策刺激,而是市场均值回归的力量,4、5月份的地产数据有望维持积极。从近期政治局的表态来看,地产政策整体基调没有发生变化,限购、限贷以及融资层面政策调整的可能性偏低。房地产投资全年增速有望达到2%左右。

3.3. 基建投资加码,预计同比增长8-10%左右

2020年各省投资计划陆续出台,基建投资是重要组成部分,新一轮项目建设热潮开启。今年以来,专项债提前发行,用于基建的比例提升至80%以上,同时其他新旧基建相关政策持续出台,基建投资出现明显恢复。4月17日,政治局会议再次表态加强新旧基建投资,与基建相关的增量资金主要源于赤字率抬升,专项债扩容及特别国债发行。但当前基建投资面临一些约束,基建增速或许难出现2009年、2012年的回升幅度,预计全年基建增速温和回升至8-10%左右。各部委也在努力扩大有效投资,加快审批、招投标,加大力度有序推动项目复工开工,持续优化滚动项目库。截至3月底,已有4个直辖市、3个自治区和14个省份发布了2020年重点项目建设投资计划。2020年重点建设项目中,22个省总项目数量约1.43万项,15个省项目总投资额约37万亿元,16个省2020年计划投资额6.6万亿元。

3.4. 2020年水泥需求总体平稳,不排除超预期可能

水泥下游需求主要为地产、基建及农村市场。2011年至今,在固定资产投资总额中,基建与房地产相关科目投资额的占比一直保持在50%左右,占比相对稳定。可以利用固定资产投资完成额对水泥需求的拉动,结合固定资产投资额的增长率对水泥需求进行测算。

首先定义拉动系数=水泥需求量/固定资产投资完成额,通过对历年拉动系数的观察可以发现,虽然2019年其出现小幅反弹,但整体呈现较为稳定的下降趋势。

以拉动系数为出发点,预测水泥需求量的核心公式:

固定资产投资增长率可以根据宏观经济形势进行预估。在中性假设下(拉动系数反弹后逐年下降),2020年水泥需求在23.9亿吨左右,与2019年基本持平,2025年需求在24.2亿吨左右;在乐观假设下(拉动系数延续2019年反弹趋势,每年增长0.02),2020年需求为24亿吨左右,2025年需求约25亿吨;在悲观假设下(拉动系数延续长期下降趋势,每年下降0.02),2020年需求预计为22亿吨左右,2025年需求在22亿吨左右。

水泥库存期短且跨区流动有限,加之新增产线有限,区域产量基本可反映当地需求。水泥市场需求区域分化明显。全国31个省份,2019年仅有5个省份同比负增长,分别是北京、海南、河南、贵州和青海。26个省份同比正增长,吉林、甘肃、江苏、安徽等8个省市实现2位数增长。长期来看,区域内水泥需求与人口流动及人均用量紧密相关。在整体发展趋稳的背景下,可通过观察各地区人口与人均产量的变化情况对需求进行测算。

水泥需求预测的核心公式如下:

人均生产量方面,由于各地区水泥行业发展情况不同,人均水泥产量所处阶段也表现稍有不同。如华北地区自2011年起人均水泥产量已呈明显下降趋势,而西南地区在经历了高增长过后仍旧处于稳中有升的状态。根据水泥在不同地区的发展状况,结合相关政策等情况对未来各地区人均水泥产量的增长做出预估,进而推算出未来各地区人口及人均产量,最终得到全国水泥产量的预测值。在中性假设下,2020年水泥总需求预计将在23.3亿吨左右,2025年预计在24.6亿吨左右;乐观假设下(人均水泥产量降幅收窄,按复合增长率+2%计算),2020年水泥总需求预计在24亿吨左右,2025年预计在26亿吨左右;悲观假设下(人均水泥产量降幅持续扩大,按复合增长率-2%计算),2020年水泥总需求预计在22亿吨左右,2025年水泥总需求预计在23亿吨左右。由于2020年以来专项债及中央预算资金的支持以及逆周期调控政策的持续加码,2020年全年总需求预计将有一定的政策加成。

4. 库存高位回落,旺季有望迎来量价齐升

4.1. 水泥价格季节性突出,疫情推迟价格拐点

水泥产量呈季节性波动。1-3月份,由于北方天气寒冷和春节假期影响,大部分地区建设进程放缓,水泥需求处于淡季;4月开始,随着基建投资与房地产投资加速,水泥市场回暖,4-6月属于第一个销售旺季;7-8月份,水泥主产区受夏季雨水与炎热的影响,基建与地产建设进度再次放缓,水泥产销量回落。随着雨季结束,9-12月,水泥进入第二个旺季。每年水泥需求都呈现如此的季节性波动。水泥企业一般按一年中的平均需求量安排生产,而需求量在一年中具有周期性波动特点,由此造成水泥供需关系阶段性不平衡。

水泥价格受水泥供需关系影响,呈现季节周期性。一般而言,3-5月份属于水泥价格高位,6-8月份处于价格回落期,8-12月一般处于水泥价格高位,次年1-2月受气温和假期影响,再次回到价格淡季。打破季节性规律的因素主要有两方面。一是由于旺季大量产线投产(现在很少见)或旺季需求不旺(如今年3月下旬,受疫情影响),改变了市场供需关系;二是一些外界因素导致淡季水泥供应不足(如地方限电、企业限产、环保限产等)。

过去两年,水泥一季度降价促销去库存,3月中旬实现价格反转,今年价格拐点略有推迟。今年受疫情影响,价格拐点略有延后,但1季度价格低点仍高于往年同期。进入4月,随着国内复工赶工提速,国内水泥市场需求趋势向好,库容比高位回落。截至4月17日,全国水泥库容比约62.4%,较上周下降3个百分点;全国42.5号水泥均价为429元/吨,价格略降。目前的全国水泥库容比水平跟去年3月上旬相当。去年3月中旬是淡旺季切换的价格拐点,今年价格拐点略有推迟。

4.2. 基建加码+复工复产,水泥旺季行情开启

基建加码是确定性事件,二季度将是政策逐步落地的阶段。截至2020年3月底,共发行新增地方政府专项债券10829亿元,其中3月份发行1331亿元。与2019年相比,2020年财政部下达提前批准地方债时间更早、额度更多。由于2020年全年专项债不得用于土地储备、棚改等与房地产相关领域,专项债投向基建的占比大幅提升。二季度将是相关政策陆续落地的阶段,看好基建加码对水泥的拉动作用。

复工复产进展显著,看好旺季水泥需求回升。此次疫情暴发正值春节期间,对水泥需求的影响大于供给,对服务业影响大于工业,对生产能力影响不大。疫情冲击不会改变我国经济长期向好的基本面。进入4月,随着下游建筑工程全面复工,部分省份因下游需求集中释放,部分企业出现销大于产的现象。截至4月17日,全国平均出货率为87%,已超过去年同期水平,不排除后期局部地区出现“挤兑式”提货的可能。价格方面,大部分地区价格已经企稳,并且前期被积压的需求在二季度集中释放是大概率事件。水泥发运能力有限,首要任务是确保重点工程项目为主,其他需求或将错峰发货。因此,不难判断在4月下旬,前期价格出现深度回调的区域可能会迎来恢复性回升。总体而言,水泥供给持续优化,在需求无明显下滑的情况下,价格中枢有望提升,带动企业盈利中枢(ROE)稳中有升。

4.3. 大部分地区库容比回落,产销形势向好

需求较一季度明显改善,即将迎来旺季涨价行情。根据国家统计局公布数据,3月水泥产量1.48亿吨,同比下降18.3%,降幅较1-2月(-29.5%)明显收窄。3月以来,下游水泥需求逐步恢复,水泥价格回调幅度可控。截至4月17日,华东、中南和西南地区大部分企业出货实现9成或产销平衡,局部地区继续保持销大于产;东北、西北和华北地区企业出货恢复4-9成不等,其中青海和甘肃恢复较快,达到产销平衡。4月中下旬,随着各地市场需求回升,库存下降至合理水平,水泥价格将步入上升通道,迎来“迟到”的水泥旺季。

4.3.1. 华东区域

华东水泥库容比环比下降,跟去年同期基本持平。华东区域水泥库存季节性明显,水运优势突出,旺季库存较低。根据数字水泥网数据,2019年8月至12月底,库容比稳步降至40%左右。2020年初,受疫情影响,下游需求承压,库存高于往年同期。3月下旬开始,随着终端需求的启动,企业发货达产销平衡状态,库容比持续下降。截至4月17日,安徽、江苏、浙江、福建等地库容比分别降至55%、50%、40%和65%,跟去年同期基本持平。

华东区域水泥价格是全国市场风向标。中南、西南沿江省份价格与华东价格联系紧密。华东水泥产量全国最高,依托水路运距较远,通过长江运输通道影响华中、西南价格,通过海运能影响华南价格。根据数字水泥网数据,近期华东地区水泥价格总体平稳。部分省份企业发货已达产销平衡,产能利用率处于高位,库存开始下降,预计4月下旬价格将企稳回升。

4.3.2. 西北区域

西北区域库容比高位回落,青海、甘肃库容比远低于去年同期,新疆略增。根据中国水泥网统计,自2019年9月起,西北区域水泥库容比持续上升。2020年一季度,受疫情和传统销售淡季影响,库容比持续高位。4月以来,随着西北需求逐渐恢复,库存开始消化,库容比下降。截至4月17日,宁夏、青海、甘肃、新疆的熟料库存分别为55%、35%、40%、65%。其中,青海和甘肃库容比处于相对较低水平,较去年同期低了约20个百分点。

西北地区水泥价格涨跌互现,甘肃、青海涨价显著。西北地区熟料产能利用率低,与冬季错峰时间4个月以上、冬季不宜施工有关。2020年3月下旬,西北区域库容比处于较低水平,水泥价格出现较大幅度上升。4月以来,西北地区水泥价格涨跌互现。甘肃、青海等地工程和搅拌站开工率增加,库存稳步下行,水泥涨价显著。宁夏地区水泥价格平稳,新疆地区水泥价格跌幅明显。

4.3.3. 华北区域

京津冀地区库容比回落,山西地区库存相对较高。2019年12月至2020年一季度,华北区域库容比持续上升。受疫情冲击,需求恢复缓慢,加之内蒙古、河北等地水泥企业结束错峰生产后复产,库容比处于高位。4月以来,华北区域去库存效果显著。截至4月17日,河北、天津、山西和内蒙古的库容比分别为60%、60%、65%和60%,较4月初均有一定程度的下降。随着工程陆续复工,下游需求基本恢复至去年同期水平,企业发货能达8成,加之水泥企业停窑限产,库存压力不大。

华北地区水泥价格平稳为主。京津地区水泥价格平稳,受疫情管控影响,工程和搅拌站开工率未达正常水平,水泥需求与其他地区相比仍旧偏弱,后期将会继续提升。河北唐山地区水泥价格上调,工程和搅拌站基本恢复正常施工,下游需求恢复较快,企业发货能达7-8成,库存在正常水平。预计4月下旬开始,华北地区基建项目开工赶工情况会出现,水泥价格有望迎来第一轮旺季行情。

4.3.4. 中南+西南区域

中南、西南部分地区库容比波动幅度相对较大,季节性明显。2019年9月至年末,中南地区库容比出现大幅度下降。2020年初,受疫情和雨水天气影响,广东水泥库容比由年初的30%升至3月的80%,库存大量增加,3月末开始小幅下降。截至4月17日,广东、广西、四川和云南地区的库容比分别为65%、80%、65%和55%。广西库存仍处高位,其他省份的库容比均较3月有所下降。

中南地区水泥价格出现下调。广东珠三角地区水泥价格小幅下调10-20元/吨,前期雨水天气影响,企业出货虽然恢复正常水平,但因库存一直偏高,再加上广西、湖南和福建等低价水泥进入干扰,企业为了稳定客户,给予下游适当增加返例等优惠政策,部分企业发货出现销大于产,出货率100%-110%,库存缓慢下降。粤东水泥价格以稳为主,下游需求相对稳定,不同企业发货8成或产销平衡。四川、云南等地水泥价格平稳,天气好转,下游需求有所恢复,企业发货在8-9成或产销平衡,由于生产已经恢复正常生产,库存仍旧偏高,因企业不断加大珠三角外运,后期库存压力将会缓解。

5. 多维度对比水泥个股

5.1. 盈利和成长性方面

5.1.1. 盈利能力

吨收入及吨成本。从吨收入来看,各家公司近十年基本走势相同。2015年以来,随着水泥价格底部回升,吨收入呈上升趋势,其中天山股份的涨幅尤为明显。2019年塔牌集团的吨收入稍有下降,从2018年的369元/吨降至2019年的355元/吨,主要是受运输车辆标准载重和环保整治等因素影响。从吨成本看,自2016年以来,各公司吨成本均有上升,主要由于辅助材料采购价格上升。天山股份吨成本持续处于高位,其他公司中冀东水泥和海螺水泥增速较快,2019年冀东水泥吨成本稍有回落但仍仅次于天山股份,处于较高水平。

毛利率及吨能耗。各公司的毛利率较为接近,2019年海螺水泥为33%,相对稍低,其他几家公司在36%-37%之间。吨能耗方面,2016年以后各家均有上升,主要是煤炭供给侧改革导致煤炭成本大幅提升。个股方面,塔牌集团、华新水泥相对处于较高水平,海螺水泥次之,天山股份、祁连山、宁夏建材和冀东水泥吨能耗接近且相对较低,主要是因为西北地区距离煤炭基地较近,采购成本偏低。考虑到今年年初以来,国内外煤价持续下跌,秦皇岛港口5500大卡动力煤现货价近期跌破500元/吨,预计今年水泥企业的能耗成本将同比大幅下降。

吨毛利及吨净利。2015年以来,各家公司吨毛利持续上升,其中天山水泥增幅较大,至2019年吨毛利达到213元/吨,处于同行业较高水平。吨净利方面,2015年以来,增速较快的天山、华新、塔牌和海螺均处于高位,但增速有所放缓。目前吨净利水平相较稍低的宁夏建材、祁连山、冀东水泥吨净利处于稳步增长趋势。

ROE及ROA。整体看各家公司近年走势相似,自2016年以来ROE均不断攀升,其中华新水泥增幅较大,ROE水平处于领先地位,海螺水泥2019年有小幅下降但仍处于同行业较高水平,其余几家公司ROE水平较为接近。ROA近年走势上与ROE基本一致,其中海螺水泥ROA水平较高,2019年达到27.4%,海螺和塔牌的ROA虽处高位但2019年稍有下降,其余各家公司较为接近且均稳步上升。

5.1.2. 成长性

在建拟建产线方面,塔牌集团在建文福项目预计4月底投产,届时将增加产能17%左右,成长空间较大。其次是宁夏建材,在建吴忠赛马项目能贡献12%左右的产能增量。海螺水泥目前有相对较多的在建生产线,但由于产能基数较大,项目投产后仅增加2%左右的产能。其余公司中,华新水泥、祁连山均有拟建在建的生产线工程,未来增长可期。

通过2019年末公司在建工程与固定资产的比值对比可以看出,塔牌集团和华新水泥位居同行业前列,在建工程相较固定资产规模较大,未来成长性较好。宁夏建材、祁连山、海螺水泥较为接近,均在6%-13%之间,冀东水泥和天山股份的在建项目较少。

塔牌集团产能利用率居首,冀东水泥和天山股份提升空间较大。根据年报数据,塔牌集团由于粤东地区供需格局较好,2019年产能利用率超过100%,位居前列。其余各家公司多保持在68%-81%之间,接近全国水泥产能利用率平均水平。冀东水泥和天山股份产能利用率相对较低,均低于50%。未来随着华北区域基建加码和西部大开发深入推进,冀东水泥和天山股份的产能利用率提升空间更大。

5.2. 分红和股息率

企业的分红能力与资产负债率水平、期间费用水平、未来资本开支等指标紧密相关。水泥板块受益于供给侧结构性改革,大规模资本开支已成过往。目前大多数水泥上市公司的现金流非常充裕,水泥价格和盈利水平处于历史高位,且未来资本开支有限,总体具备高分红基础。

5.2.1. 负债率和期间费用

资产负债率指标。2005年至今,水泥上市公司资产负债率总体呈下降趋势。截至2019年末,主要上市公司资产负债率低于60%,大部分公司低于40%。冀东水泥2019年末的资产负债率为52.5%,在标的公司中处于相对较高水平;塔牌水泥和海螺水泥资产负债率分别为16.7%和20.4%,去杠杆效果显著。

期间费用指标。2019年,天山股份、海螺水泥、塔牌集团、华新水泥吨净利较高,盈利能力良好。海螺水泥和塔牌集团的吨期间费用相对较低,主要支出为经营成本,成本费用管控较好。冀东水泥的吨期间费用较高,主要系管理费用较高所致。天山股份、冀东水泥吨财务费用相对较高,主要系资产负债率较高,负债压力较大,利息支出所占比例高。

5.2.2. 分红比例和股息率

2009年至今,A股建材板块股息率波动上升,2019年建材板块平均股息率为2.4%,位列申万行业第8名。考虑到水泥行业需求量进入峰值平台期,供给侧增量有限,预计未来一段时间的盈利继续维持高位,加之水泥企业资本开支非常有限,水泥板块股息率有望在各个板块中凸显。受国内外疫情冲击及宏观经济下行影响,大盘运行偏弱,国内外量化宽松或开启,降息预期升温,具备高股息率的水泥龙头配置价值凸显。

塔牌集团股息率位居首位。根据WIND统计数据,2019年,塔牌集团、天山股份、祁连山等公司分红对应股息率均超过4.0%,高于水泥行业平均水平(2.9%)。其中,塔牌集团每股分红0.85元,静态股息率6.5%。2018年,多家水泥上市公司的分红对应股息率超过5.0%。

5.3. 估值及机构持仓

5.3.1. 估值指标

吨市值和吨EV对比。从吨市值的角度看,塔牌、天山和海螺三家公司较为接近,属于第一梯队;其次是华新水泥、祁连山和宁夏建材,冀东水泥的吨市值指标最低。从吨EV角度看,天山股份独占鳌头,以1015元的吨EV位列第一。塔牌和海螺水泥分列二、三位,华新、祁连山和冀东水泥三家的吨EV较为接近,均在620-655元之间,宁夏建材相对较低。

市盈率指标。水泥上市公司的市盈率基本相当,均处于较低水平。2019年的市盈率,冀东水泥与海螺水泥的P/E分别为10.1与10,塔牌集团与华新水泥均为9.1,祁连山最低,宁夏建材为8.9,天山股份为8.5。受疫情影响,2020年一季度水泥公司的盈利受较大影响,但考虑到4月以来,水泥销量稳中向好,价格企稳回升,预计近两年个股盈利将维持高位。

市净率指标。截至2020年4月17日,祁连山、天山股份,宁夏建材市净率回归2017年水平。冀东水泥市净率为2.1倍,海螺水泥市净率为2.2倍,华新水泥市净率为2.7倍,祁连山和塔牌集团市净率1.7倍,天山股份和宁夏建材市盈率为1.2。海螺水泥、华新水泥与冀东水泥维持高市净率。2020年疫情影响下,可比公司的市净率均出现一定程度的下滑。

5.3.2. 机构持仓

在沪深港通持股方面,华新水泥和海螺水泥持仓比例处于高位。2020年由于疫情影响,华新、海螺、祁连山均出现大幅下降。祁连山自2019年年中开始出现大幅上涨,大幅的海外持股比例代表海外看好。宁夏建材的持股比例2019年年初至年中保持0.26%左右不变,2017年中至今稳定在0.56%,十分稳定。塔牌集团,天山股份,冀东水泥三只股票基本保持塔牌,天山,冀东的顺序不变,持股比例小幅上升,塔牌集团2020年在可比公司受疫情影响的情况下依旧稳定上升,在众多水泥股中脱颖而出。

5.4. 一张表对比水泥重点个股

在盈利方面,华新水泥和海螺水泥的ROE居于前列,塔牌集团和华新水泥的净利率分列一、二位。在成长性方面,塔牌集团、宁夏建材和华新水泥尤为突出,今年均有相应生产线投产。在分红方面,塔牌集团近两年均维持高分红,2019年分红对应静态股息率为6.3%。在估值方面,水泥个股的市盈率水平基本相当,天山股份和华新水泥略低;市净率方面,海螺水泥和华新水泥的PB超过2,宁夏建材和天山股份均为1.2,处于较低水平;吨EV方面,天山股份超过1000元/吨,远高于其它个股,宁夏建材的吨EV值仅为525元/吨。

6. 重点个股

6.1. 南方高股息标的

6.1.1. 塔牌集团:雄踞一方,历史分红可观

塔牌集团是粤东地区规模最大的水泥企业,主要布局在广东省梅州市、惠州市和福建省龙岩市。截至2019年末,公司水泥产能1800万吨。由于广东省水泥行业存在供需缺口,公司产能利用率保持在100%以上,位居上市公司前列。根据广东省发改委披露,2020年广东省计划实施1230个重点项目,年度投资7000亿元,同比增加7.7%。在疫情影响下,稳就业、稳增长成为部分地区应对需求下行的重要举措,塔牌集团所处粤东市场,有望受益相关投资回补。

在建万吨线预计4月份投产。塔牌集团的文福项目第二条万吨线粉磨系统已于2019年8月建成,全套系统原计划2020年一季度投产。由于受疫情影响,该生产线点火时间预计推迟到2020年4月底。随着第2条万吨线投产,公司将新增水泥产能400万吨,届时公司水泥总产能将达到2200万吨。一方面能提供新的产能增量;另一方面新生产线生产效率更高,有效降低综合成本,提升公司市占率。

广东省供需格局较好,存在一定的市场缺口。根据WIND资料,近年来广东水泥需求量约1.7亿吨,但是广东水泥产量约1.5亿吨,约有2000万吨的市场缺口。公司在粤东水泥市场具有较强的市场话语权,同时积极拓展珠三角市场,利用福建武平和梅州生产基地向赣南闽西拓展。截至2019年底,公司在广东省和福建省的市占率分别为8.6%和5.4%。

主业突出、区域集中的粤东龙头。根据年报,2019年公司实现营业收入68.9亿元,同比增长3.9%;实现扣非归母净利润14.9亿元,同比下降8.0%,主要系前三季度雨水天气较多,影响水泥产销量。公司收入以水泥熟料为主,2019年水泥业务占比超过95%。从区域来看,公司80%以上的收入来自华南地区,其次为华东地区,其他区域略少。

高股息高分红,防御价值凸显。资产负债表大幅改善,高分红极具吸引力。根据2019年年报,四季度公司经营性现金流为13.3亿元,同比提升2.6亿元;在手现金12.9亿元,可交易性金融资产约26亿元,整体现金流良好,期末资产负债率降至16.68%,长短期借款均为0。公司在半年报提出每股分红0.3元,在年报提出每股分红0.55元,全年派发现金约10亿元。按当前市值来看,静态股息率约6.3%。基于公司业绩预期与资本支出计划,未来持续高分红及股息率值得期待。同时,公司PB仅1.6,在水泥板块也处于相对较低位置。若公司2020年维持过去两年的平均分红比例(58%),2020年的股息率为7.5%,具备很好的防御价值。

继续实施回购计划。2018年以来,公司持续通过回购实施员工持股计划,充分调动员工积极性。根据公司近期发布的回购方案,2020年将实施第三期员工持股计划,将通过集中竞价回购2-4亿元,维持1300人覆盖规模。且此次回购价格上限14.5元/股,较最近一次回购价格上限11.7元大幅上调。股份回购表明公司对自身价值的认可,同时员工持股计划的实施也有助于提高凝聚力,为可持续发展保驾护航。

6.1.2. 海螺水泥:水泥巨头,价值投资典范

1978年,海螺水泥前身——安徽宁国水泥厂组建完成。1997年,以宁国水泥厂、白马水泥厂为主体,组建成立安徽海螺水泥股份有限公司,并在香港上市。2002年,公司成功发行A股,成为建材行业首家A+H股水泥上市公司,实现企业与国内外资本市场成功对接。根据中国水泥协会公布的《2019年中国水泥上市公司综合实力排名》,海螺水泥位居首位。回顾水泥巨头的发展之路,公司在A股上市18年来,可以分为三个阶段。

第一阶段(2002-2012年):快速发展期。公司上市以来,借助资本力量,集中精力做大做强水泥主业,开启高速发展状态。(1)2002-2005,上市之初,高速发展期。海螺前瞻性T型战略布局,占领华东,分享区域经济增长收益,奠定龙头地位。(2)2005-2008,经济高速发展,投资需求旺盛。2008年,海螺水泥销量上亿吨。(3)2008-2011,金融危机来临,需求断崖式下降,“四万亿”出台刺激投资,水泥行业拉闸限电,供给紧张,价格暴涨,引出两波中期行业;行业供给最后的大规模扩张及基建停工,导致大崩盘。

第二阶段(2012-2014):发展过渡期。行业步入慢速发展期,基建稳增长,地产需求疲弱,2013年水泥价格恢复,但更主要是企业依靠内部挖潜获得盈利,水泥需求量达到高点(2014、2016年);海螺水泥在此阶段有18%(2012)、22%(2013)、9%(2014)的增速。2014年,海螺水泥销量近2.5亿吨。

第三阶段(2014至今):供给侧主导期。海螺水泥产销量增速步入个位数区间,业绩增长的原因,一方面在于持续的资本开支获得新产能(新建或并购),一方面在于需求总量步入盘整期,供给侧改革推动水泥价格大幅上涨,盈利改善。

公司主营业务为水泥、商品熟料及骨料生产和销售,业务主要面向中部和东部地区。公司在长三角、珠三角及浙闽沿海地区建设水路上岸通道,为产能扩张提供契机。根据年报,截至2019年底,公司在安徽省和湖北省熟料产能占比分别为56.1%和25.7%。公司积极推进国际化项目,老挝琅勃拉邦项目竣工投产,东南亚、中亚等地区在建及拟建项目持续推进。

近十年营收和盈利复合增速超过20%。根据WIND数据,2019年公司实现营业收入1570亿元,同比增长22.3%;扣非归母净利润327亿元,同比增长40.8%。从区域看,公司超过60%的收入来自中东部地区,其次是南部和西部地区,其他区域较少。2009-2019年,公司收入和净利润复合增速分别为20.2%和25.4%。2019年公司水泥和熟料业务收入占比99%。虽然水泥行业盈利存在波动,但公司水泥销量和市占率稳步上升。

公司位于华东地区,和与中国建材旗下的南方水泥市占率高,享有定价权,小企业跟随定价。海螺90%以上生产线为采用最先进技术的自建生产线,而南方水泥以收购整合其他生产线为主,大部分为中小规模生产线,海螺水泥的生产成本存在一定的优势,市场控制力较南方水泥略强。近几年,龙头企业(中国建材、海螺水泥等)采取控量保价策略,长三角小企业一般选择跟随海螺南方价格,市场竞争格局较为稳定。

6.1.3. 华新水泥:供需格局好,看好湖北区域振兴

公司为长江中上游水泥龙头,逐步发展成为集水泥、混凝土、骨料、环保处置等多元业务的全球化建材集团。根据年报,公司在国内外拥有50余条熟料生产线,具备熟料产能5800万吨/年,商品混凝土产能2330万立方/年、骨料2500万吨/年。2018年完成水泥熟料与骨料销售分别为7072万吨、1450万吨,国内熟料产能位居第五。截至2018年底,公司布局湖北、湖南、云南、四川、贵州、广东、河南、重庆、西藏等9省市及塔吉克斯坦、柬埔寨两国,水泥产能约1亿吨/年。2019年公司在湖南省熟料产能占比为36.4%,在湖北、云南、四川省占比分别为8.7%、12.1%、6.6%。同时,公司积极扩展尼泊尔和乌兹别克斯坦项目,并稳步推进湖北黄石和云南禄劝旧产能置换项目。

截至2019Q3,华新水泥实现营业总收入224.7亿元,同比增加18.0%;归母净利润48.4亿元,同比增加42.0%。华新水泥主要收入来自于水泥及商品熟料、混凝土、骨料业务。自2016年起,骨料项目持续扩张,占营业总收入比重不断加大,而骨料业务盈利能力十分突出,有望成为新的业绩增长点。同时,新材料业务进一步发展,高新建筑材料创新研发力度持续加大,实现华新品牌价值持续升级。

湖北省区域振兴,华中区域水泥需求有望超预期。2020年湖北省规划公路水路固定资产投资1000亿元,同比增长11%,判断疫情后基建将成为当地稳增长重要抓手,全年水泥需求有望超预期。公司湖北、云南两大市场产能利用率处较高水平,湖北市场集中度处全国前列,格局稳定,凭借长江流域经济建设良好条件、武汉城市圈的发展与“黄金水道”广阔水泥需求腹地,中长期景气具备韧性,公司也拥有沿江布局和经营效率等多方面显著优势。

6.2. 北方高弹性标的

6.2.1. 冀东水泥:北方霸主,基建高弹性标的

2016-2019年,冀东水泥完成与金隅集团的战略重组。本次重组涉及两个层面,股权重组和资产重组。股权重组方面,2016年公司第一大股东的控股股东由唐山市国资委变更为金隅股份,实控人由唐山市国资委变更为北京市国资委。资产重组共分两次完成。2018年公司以持有的冀东水泥滦县有限责任公司等20家的股权及冀东水泥唐山分红四等2家分公司的资产出资,金隅集团以持有的金隅水泥经贸等10家公司的股权出资,共同组建合资公司“金隅冀东”,冀东水泥及金隅集团分别持有股权52.9%和47.1%;2019年公司以临澧冀东等5家公司股权及现金24.83亿元、金隅集团以持有的赞皇金隅等7家公司股权,分别向合资公司出资,增资后持股比例不变,同时冀东水泥以现金15.37亿元向金隅集团购买其持有的左权金隅水泥等7家公司股权。至此,金隅集团的水泥业务板块整合至冀东水泥经营管理。

根据年报,公司是北方最大的水泥生产企业,水泥产能位列全国第三。截至2019年底,拥有水泥产能1.7亿吨,熟料产能1.17亿吨。随着公司与金隅集团完成重大资产重组,覆盖市场范围扩大,主要涉及河北、北京、天津、陕西、山西、内蒙古、辽宁等13个省(直辖市、自治区)。

根据年报,2019年公司实现营业收入345.1亿元,同比增长9.7%;实现扣非归母净利26.1亿元,同比增长118.8%。公司具有明显的区位、规模、矿山资源、品牌等优势,旗下水泥及沙石骨料企业均靠近自有矿山,资源储量多、品质较好。公司拥有石灰石资源31.3亿吨,能够确保企业长期稳定发展。

公司营业收入主要来自水泥及熟料业务,主要面向三北地区,京津冀地区市占率超过50%。重组后,公司在华北地区优势更加突出,连续多年营收占比在60%以上。

6.2.2. 西北三杰:宁夏建材、祁连山、天山股份

中国建筑与中国中材合并重组,水泥行业集中度快速提升。2018年3月,H股换股及非上市股换股完成,中国建材承接中材股份的全部资产、负债、业务、人员等。中国建材按照换股比例发行9.89亿股H股,换取所有已发行的中材股份H股;发行20.46亿股中国建材非上市股,换取所有已发行的中材股份非上市股。本次合并后,中国建材的熟料产能达到3.85亿吨,占全国总产能的22%,远超海螺水泥。中国建材旗下8大水泥子集团及公司,其中西北区域主要有三家公司,分别是天山股份、祁连山和天山股份。

天山股份是新疆最大的水泥企业和全国重要的特种水泥生产基地,业务主要集中在新疆和“苏锡常”区域。公司在新疆内12个地州分布有30余家水泥商混生产企业,在7个地州有商砼企业、在2个地州有电石渣制水泥生产线;疆外辐射到江苏无锡、苏州、宜兴、溧阳、溧水5个地市县布局水泥和商混企业。根据年报,截止2019年底,公司熟料产能2800万吨,水泥产能3866万吨,余热发电能力153MW,商品混凝土产能1475万方。

祁连山是甘青藏区域水泥龙头企业。根据年报,2019年公司新增2条水泥熟料产线,截至2019年底合计在产19条生产线,主要分布于甘肃、青海、西藏三省,公司在甘肃市占率42%,青海市占率24%。公司近年来通过新建、并购等方式在西北地区持续布局,目前形成永登、红古、天水、甘谷、平凉、成县等十五大水泥生产基地。同时积极延伸产业链,建立以水泥系列产品为主,商品混凝土和骨料为辅的现代集团型企业。

宁夏建材是国家重点扶持的60户水泥企业之一,是宁夏最大的水泥、商品混凝土生产企业。根据年报,公司在宁夏市占率近50%,产能主要分布在宁夏五市、甘肃天水及白银市、内蒙乌海和赤峰市。公司年水泥产能2100万吨、商品混凝土年产能1020万方、骨料产能880万吨。2019年度,公司销售水泥1431万吨,同比增加8.0%,销售熟料287万吨,同比增加55.0%;生产熟料1259万吨,同比增加16.6%;生产水泥1435万吨,同比增加8.6%。2020年,公司计划水泥产销量1390万吨,商品混凝土产销量165万方,骨料产销量680万吨,实现营业收入48亿元。

中国建材旗下的八家水泥企业,南方水泥营收及利润规模最大,宁夏建材规模最小。在业绩基数最大的情况下,南方水泥2018年营收及归母净利润增速最快,分别为36.6%、113.9%。

2018年,8大水泥企业的销售毛利率均超过25%,中材水泥、天山股份、宁夏建材的毛利率超过36%。销售净利率最高的两家企业为中材水泥和天山股份,分别为18.47%、15.61%。

6.3. 投资建议及风险提示

6.3.1. 投资建议

看好水泥旺季行情,重点推荐高弹性标的【冀东水泥】和稳健高股息标的【塔牌集团】【海螺水泥】。近年来,在供给侧改革和环保限产等因素的影响下,水泥企业盈利向好,资产负债率呈下降趋势。回顾过去两年,水泥都在3月中旬实现价格反转。今年受疫情影响,价格拐点略有推迟。截至4月17日,全国水泥库容比约62.4%,库容比水平跟去年3月上旬相当。在基建投资加码的刺激下,随着各地水泥需求回升,库存降至合理水平,4月下旬有望迎来“迟到”的水泥旺季行情,看好业绩高弹性标的和分红可观的高股息标的。高弹性标的方面,基建加码可期,北方水泥业绩弹性与确定性更强,重点推荐北方霸主、受益于雄安建设提速的【冀东水泥】,建议关注受益于两材重组、区域协同效应显现的“西北三杰”【宁夏建材】、【祁连山】、【天山股份】。高股息标的方面,重点推荐雄踞粤东、历史分红可观的【塔牌集团】和攻守兼备的价值投资典范【海螺水泥】,建议关注一季度业绩承压,或将受益于湖北区域振兴的【华新水泥】。

6.3.2. 风险提示

风险提示:新冠疫情不确定性、基建投资及房地产投资增速不及预期、环保政策出台不及预期、跨省产能置换政策放松

(1)新冠疫情不确定性,可能导致下游需求低迷,进而造成库存高企、价格下跌,甚至造成水泥产线停产。2020年一季度受新冠疫情影响,国内水泥行业产销量低于同期;

(2)若基建投资增速及房地产投资增速不及预期,将直接影响下游需求,进而导致水泥供过于求,水泥价格下跌,影响公司营收和利润;

(3)环保政策出台不及预期。2020年是“蓝天保卫战三年行动”收官之年,预计年内环保政策存在趋严可能。若政策出台力度不及预期,对供给端的改善程度会受到影响;

(4)若跨省产能置换政策偏宽松,未来可能对国内不同区域市场供需格局产生较大影响。工信部新规确定,2021年起已停产两年或三年内累计生产不超过一年的水泥熟料生产线不能用于产能置换,预计2020年可能存在赶在政策执行前置换产能的行为。

加载中...