新浪财经

专题研究丨地产资产证券化全景解读

新浪财经

关注

来源:REITs行业研究

资产证券化概述:资产证券化是将缺乏流动性的基础资产转化为不同信用级别的可流通证券的行为,可分为企业ABS、信贷ABS和资产支持票据(ABN)三大类。企业ABS资产支持票据(ABN)主要用于非金融企业进行融资,两者结构较为类似。资产证券化近年来备受房企青睐,一方面地产行业融资需求强烈,资产证券化是为数不多受政策鼓励的融资渠道,另一方面企业ABS自身发行成本适中,具有盘活基础资产、破产隔离及信用分级的优势。

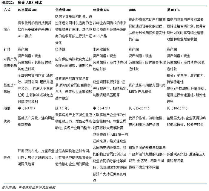
地产ABS五大品种:主要有购房尾款ABS、供应链ABS、物业费ABS、CMBS以及类REITs五类细分品种。1)购房尾款ABS类似于以居民购房尾款进行质押融资,受限于合适的尾款资源,发行量较为保持稳定。2)供应链ABS通过应收账款反向保理为上下游企业提供融资,类信用债属性较强。近年来房企供应链ABS发行呈现爆发性增长,当下整体地产融资收紧,监管层对供应链ABS持限制态度。3)物业费ABS的基础资产为物业合同债权,基础资产现金流依赖于物业公司的物业费收入。4)CMBS以商业房地产抵押贷款为基础资产,能够很好地匹配流动性差但预期能产生稳定现金流的商业物业,为其提供融资,且具有期限长、额度较大、资金运用灵活等优点,呈现供需两旺的市场格局。5)类REITs一般采取“契约型基金+专项计划”的模式。国内类REITs标准化程度与国际实践仍有差距,监管层鼓励探索公募REITs以推进市场走向成熟。

地产ABS投资策略:从投资者角度,房企ABS的主体信用仍是第一要务。ABS属房企的融资通道,主体信用对于项目介入较深,当前法律对于主体违约时入池资产的破产隔离判定也未有明确指引,均一事一议。就ABS项目本身而言,购房尾款ABS风险最小,一方面居民违约率较低,另一方面基础资产离散程度高;供应链ABS本身属于类信用债,风险敞口最大;物业费ABS、CMBS和类REITs居中,关注现金流覆盖倍数。因此从交易结构、基础资产离散性、后续管理资金归集等多个维度来看,风险排序依次为供应链ABS > 物业费ABS > CMBS > 类REITs > 购房尾款ABS。

根据不完全统计,我国重点房企ABS存量近4000亿。从结构上来看,龙头房企ABS融资存在两极分化,万科和碧桂园发行量最大,以供应链ABS为主,其余房企发行量较少,源于成本考虑和政策变化;中型房企发行ABS动力更强,均值基本在30-70亿元上下,主要源于对于规模增长诉求较强。未来在一二线布局且拥有优质物业的公司,其存量资产盘活值得期待,此外,持有型物业为主的房企,发行CMBS和类REITs本身具有天然优势。

01

资产证券化简介

资产证券化是指将基础资产(Underlying Assets )进行打包集合,通过对基础资产池现金流的结构安排和组合实现风险和收益的重新分配,其本质是将相对缺乏流动性的基础资产转化为不同信用级别的可流通证券。广义的资产证券化分为证监会主管的企业ABS和央行银监会主管的信贷ABS(也叫CLO),而资产支持票据(ABN)则是2012年交易商协会推出的创新型品种。

信贷ABS(CLO)主要是由银行作为发起人,将自身发放的住房贷款、汽车贷款、信用卡贷款以及企业贷款进行打包,通过信托计划(SPV)交易后发行相关证券。企业ABS和资产支持票据ABN主要发起人为企业,通过将自身应收类债权和未来收益权进行打包组合,以该基础资产产生的现金流为支持发行证券。一般而言,发行资产证券化的动机主要有两种,出表和融资。对于银行及金融公司来说,信贷ABS有助于腾挪资产结构、改善资本充足率等,以满足银保监会及央行的相关监管要求,而企业发行ABS和资产支持票据(ABN)主要目的是融资,因此企业ABS和ABN较为相似,两者和CLO有较大差异。

02

政策梳理

资产证券化的发展依托于政策法规的不断完善和市场的逐渐探索,监管和创新二者相互推进不断演变,整体而言,企业端的资产证券化经历了三个时期:2004-2008年的探索与停滞期;2011-2013的重启与创新期;2014年至今的改革与发展期。

探索与停滞

2004年《关于证券公司开展资产证券化业务试点有关问题的通知》发布,标志着由证监会监管的资产证券化业务开始试点。2005年8月,第一单企业资产证券化产品——中国联通CDMA网络租赁费收益计划发行,企业资产证券化业务正式开闸。但是初期企业资产证券化仍处于探索阶段,证券化产品总体发行规模和发行量较小。

2008年美国爆发次贷危机,并引发了一场全球性金融危机,资产支持证券MBS被认为是罪魁祸首。为了防范风险,我国监管部门叫停了资产证券化业务。

重启与创新

2009年,证监会颁布了《证券公司企业资产证券化业务试点指引(试行)》,从专项计划、计划管理人、原始权益人、投资人、专项计划设立申请、信息披露等角度对企业资产证券化业务进行了规范,2011年4月,远东租赁二期ABS获批,标志着企业ABS真正重启。

2012年8月银行间交易商协会发布《银行间债券市场非金融企业资产支持票据指引》,资产支持票据ABN品种正式成立,8月8日,首批三单资产支持票据ABN成功发行。至此,我国企业ABS和信贷支持票据ABN进入常态化发展时期。

改革与发展

2014年企业ABS改革,迎来快速发展时期。2014年11月19日,证监会发布了《证券公司及基金管理公司子公司资产证券化业务管理规定》及配套工作指引,取消事前行政审批,改为备案制发行,即事前由交易所核查,事后在中国证券投资基金业协会备案。同时实行基础资产负面清单管理,负面清单由基金业协会制定并负责定期更新,另外,增加了机构间私募产品报价与服务系统作为合格的挂牌、转让场所。

相比与证监会企业ABS在2014年之后爆发发展,交易商协会ABN则一直处于不温不火的状态,直至2016年之后才开始崭露头角。2016年12月12日,交易商协会发布《非金融企业资产支持票据指引(修订稿)》,一方面将SPV引入了ABN产品的交易结构,同时又保留既有操作模式,且明确参与机构职责,丰富了基础资产范围,此外制定了《非金融企业资产支持票据公开发行注册文件表格体系》,提升业务操作性。改革之后的ABN与企业ABS在基础资产和发行结构相似,仅在发行场所、发行中介有所不同。此外ABN可公募发行,相较只能私募发行的企业ABS,有利于优质融资方降低成本。

03

市场现状

2014年企业ABS改为备案制之后,发行量大幅增加,企业ABS迎来真正的黄金发展时期。2019年企业ABS发行量达到1.11万亿,同比增长16.2%,总偿还量0.64万亿,净融资0.51万亿。无论是总发行规模还是净融资规模,均接近2019公司债体量的45%左右。

资产支持票据ABN目前发行数量和发行规模远不及ABS,主要原因一是起步晚,ABN于2016年才真正起步;二是交易商协会对发行企业的主体资格、基础资产要求更为严格,且耗时较长;三是新品种需要经历一个磨合和探索期。现阶段银行间市场交易商协会鼓励ABN业务的开展,发行ABN也更加灵活高效,可以看到2018年之后,ABN发行规模也呈现快速增长趋势,2019年资产支持票据ABN发行量达2888.04亿,同比大幅增长129.76%,总偿还量688.95亿,净融资达2199.10亿。由于银行间市场以金融机构投资人为主,资金充裕,随着发行人、中介机构和投资者的培育,ABN未来可期。

截止2020年3月1日,中国98.98万亿元债券中,资产支持证券存量为3.51万亿元,占比3.53%,其中,信贷ABS为1.39万亿,证监会企业ABS达1.73万亿,资产支持票据(ABN)0.39万亿。

流通性方面,证监会企业ABS虽然是私募发行,但是2016年之后随着规模扩容,交易量逐渐活跃,流动性提高,2019全年企业ABS交易量达2600亿,如果按照年交易量/存量计算,企业ABS的流动性甚至要高于公司债,但是二级市场估值来看,同级别同期限的企业ABS估值往往比公司债要高。同样是AAA,企业ABS估值相较公司债约有40-50BP的溢价,且评级越低,估值溢价更加明显。

04

为什么地产青睐ABS

地产行业属于资金密集型行业,资产负债率在全行业里面仅次于银行和非银,本身融资需求强烈。在行业景气度上升阶段,加杠杆弯道超车是房企制胜法宝,而在景气度下行阶段,融资渠道的通畅和稳定则是“屯粮过冬”的生存法则。高杠杆叠加周期性的波动,促使房企练就融资的“十八般武艺”。

地产融资方式的变迁,主要受到政策的影响。最初房企融资以银行信贷的间接融资为主,形成“地方政府—房企—银行”的铁三角;2009年“四万亿”的强刺激之后,基建和地产快速发展,经济出现过热苗头,2010年中央货币政策开始趋紧,信贷、资本市场等先前传统的融资渠道踩下“急刹车”。但是一般城投、基建地产等投资项目周期较长,当表内授信额度耗尽时,银行资金便借道“非标”进行继续输血,因此2010-2013年非标承担起了地产融资的重任。

2014年之后,地产库存累积,行业基本面持续萎靡,逐渐迈入“白银时代”,非标融资需求下降,而地产作为信用扩张的载体和放大器,对整体经济的影响较大,因此在托底经济,改善企业融资条件的背景下,公司债开闸,在整体货币宽松的背景下,房企的债权融资工具(主要包括公司债、企业债、中票、短期融资等)则迎来量增价降的“黄金时代”。

2016年之后,在房住不炒的大背景下,证监会、交易所逐步对地产企业发行公司债进行收紧,2016年10月出台地产企业公司债的分类监管函,可发行公司债的地产企业范围大幅缩小。2018年,通过限制募集资金只能用于偿还过往公司债和用于住房租赁项目,进一步加强了对地产企业发行公司债的监管。但由于地产仍处于景气度上升阶段,对于规模的诉求促使房企继续转向信托融资,地产信托规模大幅增加。此外2017年之后,人民币对美元呈现升值趋势叠加政策鼓励,房企纷纷“出海”,中资美元债此时迎来蓬勃发展阶段。

2018年之后,为了防范中长期外债风险,配合国家房地产行业债务监管政策,地产境外融资政策也逐步收紧。2018年5月,发改委和财政部联合发布《关于完善市场约束机制严格防范外债风险和地方债务风险的通知》(706号文),限制房地产企业外债资金投资境内外房地产项目、补充运营资金等。2019年7月,发改委778号文中强调了房企发行外债只能用于置换未来一年内到期的中长期境外债务,境外中长期债务新增规模受到严格控制。信托方面,2019年下半年开始,监管部门密集进行窗口指导,严禁土地前融以及明股实债等不合规操作,严格控制房地产信托规模。

至此,包括银行信贷、非标融资、股权融资、境内债务融资以及境外债务融资都受到严格监管,而资产证券化产品作为金融创新工具,成为为数不多政策鼓励的房企融资渠道。

成本方面,从中债企业ABS和中短期票据估值收益率可以看到,AAA评级的企业ABS相对中短票据的估值溢价中枢在50个BP,AA+评级的溢价中枢在80个BP,AA评级的溢价中枢在100个BP。期限估值溢价利差不明显,3年期和5年期估值溢价中枢基本相同,考虑到企业ABS的完全私募发行,一定的流动性溢价必不可少,因此除了政策鼓励外,适中的发行成本也是企业选择发行ABS融资的重要原因。

此外资产证券化本身风险隔离和信用分级的特点,可以有效盘活存量资产,提高项目评级,实现超越信用主体的评级,尤其对于低资质企业来说效果更加明显。例如AA+评级信用主体拥有优质资产,可以通过分层、增信等方式将项目提升至AAA评级,有效降低融资成本。

05

地产ABS有哪些细分

由于地产ABS和ABN在基础资产和发行结构相似,且ABS目前发行占主导,因此本章将主要以ABS产品为例,剖析地产资产证券化的特点。

目前房企发行ABS主要包括如下5类:购房尾款ABS,供应链ABS,物业费ABS,CMBS以及类REITs。按照基础资产的特点,可以大致分为三个类型:1、购房尾款ABS属于债权类资产,盘活应收账款,在不出表的情况下,类似于以应收账款做抵押融资;2、物业费ABS,CMBS以及类REITs属于收益权资产,将未来经营收入现金流作为本息偿付来源,其中物业费ABS主要以房企信用做增信,CMBS和类REITs则主要以商业物业作抵押;3、供应链ABS不涉及资产和未来收益权的盘活,本质上是房企为偿付中小供应商应收账款发行的类信用债。

1.购房尾款ABS

由于房产购置金额较大,购房者往往需要借助银行按揭或分期付款的方式购房,在购房人正式签署完购房合同后支付首付款之后,后续的购房尾款需要等待银行贷款审批及购房人的分期支付,银行或者公积金中心将对贷款者资料进行审核,审批流程一般1-3个月。在此期间,会计层面房屋销售金额将暂不计入收入,而是贷记合同负债,将收到的首付款借记货币资金,将还未收到的银行按揭借记应收账款。

购房尾款ABS将上述应收账款通过筛选后进行打包,出售给特殊目的载体(SPV),SPV作为发行人以购房尾款产生的后续可预测的、持续现金流作为本息偿付来源,发行资产支持证券的一种证券化产品。整体而言,购房尾款ABS与ABS的本质最为接近,即建立资产池并进行风险隔离,通过分层方式匹配投资者风险偏好,从而盘活资产,提前回笼资金。

购房尾款ABS基础资产存在购房人无法按时履行按揭贷款的风险和遭遇购房者退房风险,此外基础资产需要通过网签备案,但是受政策调控影响,网签备案进度存在不确定性,影响银行放款时间进而影响基础资产现金流。但整体而言,购房尾款ABS的基础资产分散,违约风险相对较低。

交易结构及增信措施

交易结构方面,一般采取单SPV的方式,尾款收益方作为原始权益人,通过与计划管理人签订《资产买卖协议》,将特定期间内的基础资产真实出售给专项计划。专项计划存续期通常为2-3年,而尾款回款期限较短,因此需要设置循环购买机制匹配期限。

增信方式方面,以“汇添富资本-世茂购房尾款资产支持专项计划”为例:

优先/次级结构:专项计划对产品份额进行了优先/次级分层,次级份额能够为优先级份额提供10%的信用支持。总规模6亿元,其中优先级5.4亿,收益率分5.75%、5.85%、5.95%三档,次级0.6亿元。

超额覆盖机制:资产池本金余额超出资产支持证券本金金额,即前述超出部分的额外基础资产产生的回收款将被用于弥补可能产生的回收款不足。

差额支付承诺:如差额支付启动事件发生,则管理人将在差额支付启动日(R-6日)向上海世茂建设有限公司发出差额支付指令,上海世茂建设有限公司应按约定在差额支付承诺人划款日(R-5日)予以补足。

维好承诺:维好承诺人世茂房地产出具《维好承诺函》,承诺其在知晓世茂建设于承诺期间内任何时候确定其流动资产将不足以如期履行其在任何专项计划文件项下的支付义务后,以一切适当方式(包括但不限于协调境内子公司)为世茂建设提供足够资金使世茂建设可以如期履行其在专项计划文件项下的有关支付义务。

对于投资者,购房尾款ABS具有低风险高收益的特征,以世茂建设同期发行的3+2的一般公司债为例,其评级仅为AA+,但是前3年票面利率仅为3.9%-4.15%,而购房尾款ABS优先级部分评级达到了AAA,且3年期票面利率高达5.95%,利差达180-200BP。

政策变动及关注点

关于购房尾款ABS是否出表,虽然购房尾款打包出售给SPV,看似起到了风险隔离的作用,但是由于1、发行人往往持有全部或较多部分次级档债券,因此发行人仍应该合并专项计划;2、在循环结构中由于存在对资产转出方资产的再投资,由此可能存在用于证券化资产与转出方其他资产混同的风险。在这种情况下,则可能会被认定为保留了金融资产所有权上几乎所有的风险和报酬,这也将构成循环结构下出表的实质性障碍。因此一般而言,对于购房尾款ABS的会计处理并不出表,财务方面,借记货币现金,贷记长期应付款或者其他应付款,类似于抵押融资。

2.供应链ABS

供应链ABS在房企ABS最为特殊,因为其实质并不是盘活房企自身资产,而是房企利用自身信用帮助上游中小供应商完成应收账款变现的一种交易安排,因此需要注意,供应链ABS的原始权益人一般为XX保理公司。

交易结构及增信措施

交易流程一般如下:房企出具《付款确认书》作出到期付款承诺之后,保理公司与供应商签订《应收账款管理同意书》及《保理协议》,受让中小供应商应收账款债权,保理融资款支付予供应商。之后保理公司作为原始权益人,将归集应收账款债权打包出售给专项计划,再由投资者认购专项计划份额。应收账款到期时,由房企向资产支持专项计划支付价款,专项计划按照约定向投资者兑付本金和收益。

房企供应链金融ABS具有较强的类信用债特点,本质也可以理解为房企通过发一笔短期信用债来提前偿还对供应商的应付账款,只是通过反向保理的方式,利用经营负债而非金融负债来帮助上游供应商融资。因此,供应链ABS基础资产现金流依赖于房企的还款能力和还款意愿,核心企业的准入门槛较高,从发行的500多单供应链ABS中,评级在AAA占比接近90%以上。

政策变动及关注点

通过供应链ABS,中小供应商一方面突破了自身信用状况完成融资,另一方面盘活了资产,加强了资产的流动性,降低了资金占用成本。对于房企来说,有3个优势:1、延长了应付账款的账期,通常来说供应链ABS期限在1年左右,相较对供应商的3-6个月账期有所延长,缓解资金压力;2合并报表层面只是将供应商的债权转移给保理公司,不会增加房企的资产负债率,不占用债务融资额度;3、资产端、资金端的利差从供应商、保理公司和房企中进行分配承担,由于房企一般议价能力较强,因此融资成本较低。

2016年政策鼓励下,房企供应链ABS迎来快速发展。2016年2月16日,8部委联合印发《关于金融支持工业稳增长调结构增效益的若干意见》,指出“推动更多供应链加入应收账款质押融资服务平台,建立应收账款交易机制,解决大型企业拖欠中小微企业资金问题,推动大企型业和政府采购主体积极确认应收账款,帮助中小企业供应商融资”。2016年7月,深圳证券交易所支持平安和万科创新推出市场首单供应链金融资产证券化产品,房企供应链ABS拉开序幕。2017年逐渐提速,2018-2019年进入大发展阶段,2019年房企供应链ABS发行规模达1627亿,在当年房企整体ABS发行中占比接近50%。

然而由于类信用债属性较强,在整体地产融资收紧的背景下,2019年7月,银保监发布《中国银保监会办公厅关于推动供应链金融服务实体经济的指导意见》,对供应链ABS审核趋严,对于房企发行供应链ABS也采取了一定的规模限制。

3.物业费ABS

物业费ABS是指发行人以一处或多处物业的物业管理费收费收入为基础资产,发行人将未来若干年的物业管理费收费收入打包出售给资产支持专项计划(SPV),资产支持专项计划(SPV)发行资产支持证券,并由投资者认购,期限一般约为3-5年,在交易结构设计上纳入了循环购买机制,避免资产支持证券持有人的再投资风险。物业费ABS在地产ABS里面较为特殊,因为收费收益权类基础资产并没有体现在资产负债表上,从该角度来看,收费收益权类ABS更像是一个以未来收入作为偿付支持的类信用债。

交易结构及增信措施

交易结构方面,原始权益人通过与计划管理人签订《资产买卖协议》,将特定期间内的基础资产真实出售给专项计划。认购人通过与计划管理人签订《认购协议》,取得资产支持证券受益凭证,成为资产支持证券持有人。计划管理人将发行成功后所得认购金额支付给原始权益人。计划管理人设立并管理专项计划,以物业费产生的现金流为限支付相应税收、中介费用及本期资产支持证券的本金和收益。

以农银穗盈-星河湾-建投汇居资产专项计划为例,专项计划预期收益及本金的偿付采用优先级/次级支付机制的内部增信措施,优先级占比约95%,根据不同期限设置不同票面利率,债项评级为AA+级。专项计划存续期间,如果初始核算日从监管账户转入专项计划的物业管理费总额不足以支付本次分配优先级证券预期支付额时,计划管理人通知差额补足义务人在差额补足通知日承担差额补足义务。

物业费ABS基础资产需进一步区分,住宅物业费具有较为稳定的性质,现金流预测偏差较小,且作为基础资产,收缴率、合同的分散度已经在一定程度上做了要求;而商业物业费往往和经营主体营收挂钩,容易受宏观经济波动影响,不确定性强,因此相较住宅物业需要求更高的超额覆盖倍数,即物业合同未来现金流对ABS收益分配现金流的覆盖程度。此外,增信措施方面,一般由原始权益人持有全部或部分次级档证券,同时由原始权益人或其母公司提供差额支付/担保增信,因此关联房企的主体信用也是重要考量因素。

政策变动及关注点

目前对于收费收益权类ABS的政策逐步趋于严格。2019年4月,证监会发布《资产证券化监管问答(三)》,提出不具有垄断性和排他性的入园凭证等未来经营性收入,不得作为资产证券化产品的基础资产现金流来源,且要求未来要按照净现金流作为基础资产,收费权类ABS基础资产质量要求骤然加强。

此外,之前物业公司依附于地产公司,关联房地产企业作为外部增信机构,物业公司能获得较大规模融资,再通过关联借款的方式回流到地产公司,起到融资作用。2017年之后,随着物业公司登录资本市场备受青睐,目前主流地产公司纷纷将自身物业公司剥离上市,物业公司成为独立经营实体。由于物业公司本身属于轻资产运营,因此发行物业费ABS进行融资的动力也将大大削弱。

4.CMBS

CMBS将商业物业产生的现金流打包进行资产证券化的融资方式,CMBS产品具有期限长、额度较大、资金运用灵活等优点,是较为成熟的银行经营性物业贷款的一种有力的补充。与类REITS对比,两者最大的区别就是CMBS对于商业物业是抵押权,底层资产会计处理上不出表,而类REITS商业物业所有权发生了转移。

对于CMBS,常用的两项核心财务指标为LTV及DSCR,其中,LTV是底层资产价值与本基金的比率,DSCR是当期资产现金流入与当期应偿还本金利息的比率。由于商业物业是CMBS的主要抓手,其价值的评估和现金流的测算对于专项计划的还本付息起到至关重要的作用,因此需要关注商业物业的地理位置、业态分布、市场环境、变现价值的确定、租户和借款人的运营能力和信用风险等。此外,由于商业租金通常会受到市场环境变化的影响,现金流会产生波动性,因此通常采取双SPV的方式,通过构建信托收益权稳定现金流,抵押率在50-70%,一定程度上缓释相关风险。

交易结构及增信措施

由于大部分商业物业都已经在银行做了经营性物业贷抵押,因此首先需要一笔过桥资金认购信托计划,信托计划发放信托贷款至物业借款人,从而完成抵押权的转移。原始权益人一般为融资人的关联公司,原始权益人将形成的信托受益权转让予专项计划,投资者认购专项计划成为资产支持证券持有人。专项计划的还款来源主要为商业物业运营的租金收入、物业费和停车费等。目前由于国内租售比较低,往往通过拉长期限来扩大融资规模,一般而言CMBS期限达到12-24年,采取3+3+3+3+3····的模式,在开放期投资者与融资人可以进行赎回和回售双向选择。

增信方式首先就是物业资产产权抵押,一般抵押率在5折左右,现金流特别充裕的项目可以适当突破。同时,一般由原始权益人持有全部或部分次级档证券,项目现金流对优先级超额覆盖。此外,由于双spv设计,原始权益人或其母公司差额支付和担保安排在信托贷款端进行增信。

政策变动及关注点

自2016年10月份以来,央行、银监会、上交所、深交所及发改委等部门分别发文对于房地产企业融资做出限制,而目前通过CMBS产品进行融资并未对房地产企业有所限制。CMBS存在期限长、规模大以及物业资产无须转让的优势,且通过结构化设计,可获得高于主体本身的信用评级,能有效较低融资成本,因此备受具有优质存量资产融资主体的青睐。对于投资者来说,目前CMBS的投资者主要是银行、保险等机构,CMBS既满足其长久期的投资特点,又由于目前CMBS属于标准化产品,对于银行来说资本占用程度低,因此呈现供需两旺的格局。

5.类REITs

房地产投资信托基金(REITs)在国外是一种以发行收益凭证的方式汇集特定多数投资者的资金,由专门投资机构进行房地产投资经营管理,并将投资综合收益按比例分配给投资者的一种信托基金。简单理解可将REITs类比成债券基金。从收益的角度,REITs投资者的收益来自于租金收入和房地产的增值,这与债券基金的收益来自票息和债券收益率下降带来资本利得异曲同工。且REITs同样具有无固定投资期限,管理人对投资标的有主动管理能力的特点。只不过债券基金投资标的是固定收益类产品,而REITs投资标的是房地产。

在我国,由于法律及税收方面的原因,还没有公募REITs,市面上发行均为类REITs产品,一般采取“契约型基金+专项计划”的模式。通过嫁接私募基金的方式收购项目公司,间接持有不动产,之后发行资产支持证券,使得专项计划同时享有物业运营收益和物业增值收益的ABS产品,结合了REITs产品和ABS产品的优势。

交易结构及增信措施

以中信启航专项资产管理计划为例,该产品采用了专项资产管理计划与私募基金的叠加结构,由私募基金通过股+债的模式构建债务,实现对标的资产的间接持有和控制。这里通常使用私募基金作为SPV1而不是信托计划,一方面是私募基金份额更好流通,可直接作为主体上市,另一方面,信托计划需要实际实缴才可以成立,因此在CMBS中原始权益人就需要一笔过桥资金,而私募基金只需认缴小部分资本即可完成备案。

在增信安排方面,采用分层设计,优先级占比70.1%,次级占比29.9%,合计发行规模达52.1亿,其中优先级规模为基础资产估值的62.5%,实现物业估值的超额覆盖。此外,基础资产原始持有人中信证券认购10%的次级。

在退出方式上,私募基金可将所持物业100%权益出售给上市REITS,对价的75%将以现金方式全部退出,相应次级投资者获得部分现金分配及REITs份额,除REITs方式退出外,基金还可以市场份额出售给第三方实现退出。

政策变动及关注点

当前,国内现在的类REITs与国际市场的标准化REITs有一定差距,一方面是大部分产品仍按照债性产品的思路来安排,另一方面,专业的不动产管理运营团队相对缺位,市场上权益性投资人也比较少。但是公募REITs的探索一直在持续,且得到监管层支持。2016年10月,国务院发布《关于积极稳妥降低企业杠杆率的意见》,明确支持房地产企业通过发展房地产信托投资基金向轻资产经营模式转型。2019年1月1日,上交所也明确推动公募REITs试点,加快发展住房租赁REITs。未来公募REITs有望成为一种新的投资品种。

06

 总  结

近年来,房企供应链ABS发行呈现爆发性增长,但是因为期限较短属于滚动发行,存量规模位居第二;CMBS和类REITs由于具有盘活资产的特质,在房地产市场逐渐进入存量市场的背景下,发行量也持续上升,且本身期限较长,CMBS存量金额位居第一,类RETIs存量金额位居第三,然而相对我国商业和住宅整体规模,仍有较大发展空间。购房尾款由于需要设置循环购买,受限于合适的尾款资源,发行量较为保持稳定。物业费则在房企拆分物业公司的背景下,规模稳中有降。

从投资者角度,虽然ABS的初心是风险隔离,但是目前以融资为主的背景下,主体信用对于项目介入较深,且当主体违约时,法律对于入池资产的破产隔离判定仍未有明确的指引,均一事一议,因此对于房企ABS而言,主体信用仍是第一要务。

从ABS项目本身而言,供应链ABS本身属于类信用债,风险敞口最大,而购房尾款ABS类似于以居民购房尾款进行质押融资,一方面居民违约率较低,另一方面基础资产离散程度高,因此风险最小。物业费ABS、CMBS和类REITs居中,关注现金流覆盖倍数。由于物业费规模较小,房企主体信用介入深,类REITs相较CMBS多了资产过户,更有保障。因此从交易结构,基础资产离散性,后续管理资金归集等多个维度来看,风险排序依次为供应链ABS>物业费ABS >CMBS>类REITs>购房尾款ABS。

重点房企存量ABS一览

根据不完全统计,我国重点房企ABS存量近4000亿。从结构上来看,龙头房企ABS融资存在两极分化,ABS存量在500亿以上的仅有万科(764亿)和碧桂园(710亿)两家,且两者供应链ABS均占主导。世茂房地产存量接近100亿,在龙头里房企里仅次于万科和碧桂园,且不同种类金额分布均匀,反映了公司多样化的融资方式探索。其余房企发行量偏少,主要源于:1、龙头房企华润、龙湖、中海虽然存量优质资产丰富,但是考虑到自身稳健的财务结构和境内外较低的融资成本,因此ABS发行量较少;2、恒大、融创和绿地由于之前供应链ABS发行较少,在目前政策存量管控下,存在一定劣势。

中型房企中发行ABS动力更强,均值基本在30-70亿元上下,我们认为主要源于对于规模增长诉求较强,多样化的融资渠道是重要的一环。金茂、华夏幸福、绿城存量超过100亿,金茂以CMBS为主,绿城以供应链ABS为主,在一二线布局且拥有优质物业的公司存量资产盘活值得期待,此外,对于持有型物业为主的房企,例如金融街发行CMBS和类REITs,本身具有天然优势。

作者 | 黄文涛曾羽高庆勇

来源 | 文涛宏观债券研究

加载中...