新浪财经

为什么下沉期管理到位的企业,恢复期的优势会扩大?

中欧国际工商学院

关注

后疫情时代,我们关注企业在下沉期的战略、组织和人效。如同中欧韩践教授在近日的中欧EMBA“云思享”直播活动上所言:在下沉期管理到位、具有竞争优势的企业,在恢复期相对于竞争对手的优势会扩大。同时,中欧学生脉脉何金(EMBA2018)、盖雅工场章新波(EMBA2019)和沃尔玛中国方晓峰(EMBA2018),都各自复盘反思:如何主动变革;用自身的敏捷,去适应当下的不确定;并且把最佳实践记录和固定下来。以下是韩践教授和同学们的分享。

2020年伊始,我们经历了很多动荡,甚至今后仍有很多不确定性,比如疫情何时结束,何时复工开学,会不会有第二次打击。当未来的不确定性非常大,没有地图和路标的时候,我们通常会回看历史的经验和现在的数据,并运用常识判断。

历史经验和常识告诉我们,衰退之后的恢复通常会有这几种形态:

V 型:快速下滑,快速恢复,这是我们所希望的

U 型:快速下滑,慢慢恢复

W型:快速下滑,经过几次波折,最后慢慢恢复

L 型:快速下滑,长时间的停滞,很难恢复元气

作为企业领导者,我们首先要确认所处的行业和企业属于哪种形态,并为“下沉”和“恢复”两个阶段做好准备。

“危”“机”并存时期

利用下沉期拉大竞争优势

在下沉期,为了求生存,成本管理和现金流管理怎么强调都不为过。要保住现有客户,鼓舞员工士气且提升他们的参与感。通过不懈沟通,调整投资者和利益相关者的预期,获得他们的信任。

同时,高管团队借着疫情期间工作流放慢的机会,可以反思、梳理、沉淀和简化。比如:简化流程、业务和组织;有选择地投入对未来有影响的产品和服务,捕捉机会,收购优质低价的资源;和竞争对手或者合作伙伴结盟;或是在对手陷入困境时,击溃他们。

在下沉期,“管理到位”非常重要。因为在下沉期管理到位、具有竞争优势的企业,在恢复期相对于竞争对手的优势会扩大。这是上一轮经济危机时,从汽车和IT行业的数据中得到的经验。

商场的博弈在下沉期不会停止,因此,在下沉期不止要关注企业内部的规划和财务状况,还要密切注意业界发展,特别是竞争对手的动态。日复一日地关注三个方面:

我们的客户在做什么,想什么?我们的竞争对手在做什么?以及,我们的员工在想什么?

审慎地思考这三个问题,能帮助我们实现管理到位。

以往经济危机的经验告诉我们,经济衰退总会到来,也总会过去。在恢复期,成长性比较好的公司会转而聚焦这些活动:

积极探索客户的新需求,发现“机会差距”

及时调整战略,更新目标

整合内外部资源,鼓励大胆尝试,以推动增长

激发团队好胜心,敢于竞争、冒险和争取胜利

发展“元能力”

没有“一招鲜”的管理工具可以扭转乾坤

面临不确定性,是不是需要准备许多套不同的组织和领导能力?

比如,在下行期,我们需要的能力是流程和成本管控,收紧资源,聚焦和简化;而在恢复期,我们需要的能力是对于新市场和新客户的了解,跨界拓展、创新和容错等等。但是,这也意味着,管理组织和人才的能力也要随之不断更迭。

需求变了,人还是那些人,频繁换血是不太现实的。因此要从底层思考在组织和人才管理方面,真正需要哪些本质能力或能力组合,并审时度势地调动这些能力。

组织和人才管理上有四个“元能力”,分别是:

系统思辨

技术融合

循证优化

人文洞察

首先是系统思辨力,它能帮助我们在企业管理的诸多要素之间建立关联性,优化管理决策。

思辨是看到凡事有两面性、多面性,不会一边倒,也不会让“最佳实践”、“管理金句”或者“一招鲜”的管理时尚撩拨得头脑发热。不要轻信某一种“管理创新工具”可以扭转乾坤。

一般每隔两三年,就有一些可以被称为“管理时尚”的“最佳实践”出现,使得大批急于进步的企业趋之若鹜。例如平衡计分卡、KPI、阿米巴、股权激励、OKR、扁平组织等等,各种时尚流行的周期不同。

每一种管理工具,在合适的管理情境里,可以帮助解决一些问题,但是如果企业家们太上进,太渴望立竿见影,只看“最佳实践”的有利证据,忽略工具背后的逻辑和成功企业活生生的管理背景,以及工具的弊端,那么就只能一波一波地跟随时尚,而不能发现、分析和解决自身企业的问题。 

其次是技术融合力,这是目的还是手段?新的IT技术正从各方面影响员工的工作和学习:移动互联和社交媒体的广泛应用为组织管理的各个场景提供了新的沟通媒介。

新技术能帮助企业灵活地整合与配置人力资源,突破组织内外部的各种边界,而员工可以用更灵活的方式参与更加个性化的培训。

面向未来,我们需要深入思考的是:运用新技术的目的是什么?新技术所带来的速度和效率是否就是HR工作所追求的目标?我们是否会过度沉浸于技术带来的效率和成本优势,而忽略了HR工作独特的关系导向与价值?

换言之,我们追求的是工具的锐利,还是对于员工的影响力?这些问题将导引我们更加系统且思辨地规划组织中人的社会属性与科技体系之间的关系,以及谁来做决策。

第三个“元能力”是循证优化力,这是支撑系统思辨的一种重要能力。如何判断管理工作是否有效?环境越是不确定,管理者越需要具备循证优化和适应迭代的能力。

“循证”的意思,是遵循当前所能获得的关于行业、竞争对手、组织和人员的最佳证据来支撑管理。

举例来说,HR管理领域中一个重要的观念是“适配”,包括人与岗位的适配、人与组织的适配、不同业务单元的人才管理体系和业务战略的适配等。

适配的理念来源于一个基本假设,即人和人之间是不一样的;组织和组织之间也是不一样的。将人的差异化特质与组织功能之间的适配最大化,才能提升组织的有效性。

而现实中,在科学地设计和使用这些测量工具方面,不少企业还有很大的提升空间。举例来说,如果把“人”的各方面特质形容成一座冰山,目前大多数HR管理者在甄选、培训、工作配置、激励等HR实操中所应用的内容,还只是水面之上很小的一部分,比如与岗位描述相关的知识、技能和经验等显性特质。

例如人的隐性特质,如性格、情商、社交网络、价值观和精神信仰等,在这些方面,可挖掘的适配潜力还很大。总之,只有不断提升循证能力,才能不断提升管理的效益。

最后谈谈人文洞察力。近年来, HR学者和管理者们为了凸显HR工作的“战略价值”,有可能过度强调了“HR要了解与支撑业务”的一面,反而忽略了“关注人” 的工作角度和思路。这个趋势还被标准化和数字化的普及所加强。 

同样地,在管理工具上,聚焦于“HR测量与分析”的方法层出不穷,但是其中大多数在实质上偏重于对财务绩效的贡献,忽视了组织发展的其他重要方面,比如员工成长、信任与人文关怀等社会性资本在组织中的积累。

管理者们必须具备从员工利益角度“关注人”的能力。无论在何种环境下,管理者的核心作用都是提升组织的有效性。组织有效性与可持续发展的根基在于不断地动态协调组织利益和员工个人利益之间的矛盾。

协调组织利益和个人利益之间矛盾的路径是“关注人”,而非仅仅关注体系。管理者们通过沟通、激励、培养与福利保障等手段,不断构建与加固组织利益和员工利益之间的桥梁。

人文相关的话题还包括关注和善用员工在不同生命阶段的价值,例如,通过更精细化的甄选与调配,充分挖掘与利用年长员工的工作经验与人生阅历,不歧视,不搞一刀切。

其实不管有没有疫情和危机,这些基本要素需要日复一日地得到尽职的管理,否则它就会恶化,而在下行期,没有经过精心管理的基本要素会恶化得更快。

如何争取中高端人才和提高人效?

何金

中欧EMBA2018

脉脉联合创始人

在脉脉后台的人才流动数据中可以看到硬币的两面。疫情后,企业侧决心加大对中高端人才的投入和招募,但中高端求职者的主动跳槽意愿却趋于保守。

从我们的调查数据来看,求职者投递简历或入职前,普遍会借助社交网络对潜在雇主企业进行一定的企业背调。

人才侧的关注重心也已经由过去的薪资、期权、福利等内容,转变为更加关注公司的稳定成长、企业文化、协作氛围以及社会价值等信息。对于存在明显经营风险性,或者企业文化被人诟病的企业,求职者普遍反馈会更加谨慎。

因此,为了更高效地吸引中高端人才,企业主需要加强雇主品牌形象的塑造,重视移动社交网络的应用,利用当中所蕴含的信任价值的影响力。

居首位的是员工、前员工对雇主企业的评价,这些评价对潜在中高端求职者的影响和转化价值,不可估量,可以被视为高价值的移动广告牌。

如何发挥这张牌的效力,很重要的一点是激活员工对雇主的认同感,产生工作成就感。比如重视员工的利益保障,在企业和员工之间构建一个透明平等的信息互动机制。

值得留意的是,在危机下,公司传统业务可能会受到宏观环境影响,发展乏力。前期招募的人才就无法释放自己的能量。那么企业应该非常果断地在内部构建一个人才共享的平台,充分调动员工的自驱力,释放人才活力,让员工产生成就感。

疫情后的另一个核心关注点,是如何提高人力资源效率。我认为,应该刻不容缓地推进两层优化。

第一,是做好业务的加减法,全面完成一次业务盘点和人才盘点。

无论大企业还是中小微企业,面对新的市场机遇,都要秉持小步快跑的思路和做法。要主动变革,积极甄别不同业务的价值,关停低效业务,让资源的投入更加专注。另一个关键思想是精益创新,改变过往高举高打、僵化顽固的企业运作模式。

第二,是积极推动组织体系的扁平化,并在组织精神层面融合移动协作办公的理念。

要借助疫情带来的时间窗口,积极识别冗余岗位、流程和人员,不该设定的岗位坚决去掉,效率低下的会议坚决取消,优化流程,大胆尝试和推行高效远程协作。最终实现管理制度、业务流程、能效工具在人效层面的高度融合与应用,建立起强大的企业经营中台支撑。

用敏捷迭代去适应不确定

章新波

中欧EMBA2019

盖雅工场联合创始人兼CEO

乌卡时代(VUCA)指的是我们正处于一个易变、不确定、复杂、模糊的世界。这个词被提了这么多年,今年却是感受冲击最强烈的一次。

盖雅工场成立于2009年,过去十年我们从卖软件的公司迭代成为SaaS的云服务商。业务遍布24个国家和地区,超过1500家企业和450万员工都在使用我们的劳动力云管理体系,管理排班、工时和劳动力绩效。

我们把自己定位为互联网公司里头的传统企业。这10年专注做一件事:在劳动力管理上,为企业降本增效。

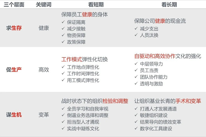
在疫情发生后,盖雅从两大维度做出策略调整,分为解决“能不能活着”的业务问题,以及“如何活得更好”的组织问题。

我们从生存、生产、生机三个层面来观察疫情对企业的影响,以及短期和长期分别需要做什么?

我们总结成下面这张表格:

如果把疫情比喻为战争,我们做了什么样的决定,这些决定能成为企业长期的方法论或者策略吗?

业务迭代的过程中,我认为,核心点是企业要想明白自己的战略思考是什么,再用敏捷迭代的方式去适应不确定性。

管理者不再是发号施令的人

面对“如何活得更好”的问题,我们需要打造充满韧性的不确定组织,即什么样的组织能够对外响应变化,内部又能快速决策、及时调整。

从下图中可以看到,组织生态在发生的改变。

总体而言,我们把组织从过去一个中心制变成多个中心的模式。

纵向上,组织结构变得越来越扁平,内部不超过三层,汇报对象尽可能减少,砍掉冗余的人。

横向上,组织的分工与协助要打破边界,灵活作战。不断加强沟通、协调动作,对后端提供资源支持并优化流程。

在管理结构上,为了打造敏捷的组织,必须要将金字塔式的自上而下的科层管理结构,创新成为以客户为中心的倒金字塔结构,如下图所示:

这几年盖雅不断地分化组织,以客户为导向,区分大客户、中心客户以及行业客户,变成围绕客户形成的自主经营体。管理者不再是发号施令的人,而转变成为一线的经营体提供支持资源的保障者。

在组织结构的调整中,最大的挑战其实来自企业的最高管理者。他们必须去掉自带的光环,让前线作战的人发挥所有的力量,将自己变成赋能型、园丁型、教练型或者分享型的领导。如果无法改变一把手的心态,很难成为扁平化、网络化的组织。

在以客户为中心的组织模式里,我们向华为学习铁三角模式,以及韩都衣舍的三人产品小组模式,它们的特点是:体量小、功能全、速度快、决策自主。

当客户产生大量需求,如何用一个很小的组织去带动组织内部的技术团队和资源团队,解决客户需求,这是我们设计组织生态的一个方向。

只有人敏捷了,组织才能跑得动

支撑敏捷组织的是具体的人,只有人敏捷了,组织才能跑得动。

我们先来看看,人和组织的关系正在发生哪些变化,如下图所示:

对于这些改变,我认为管理者需要在三个维度上更深一步思考,并找到对策。

从行业维度来说,人会变得越来越灵活。如同这次疫情期间一样,灵活用工、共享员工会变得更普及。它带来的新问题是,如果未来企业中有一半的人不属于你,该如何去管理?

其次,从公司维度来说,如何培育更有竞争力的人才?如同韩践教授提到的,需求变了,人还是那些人,频繁换血不太现实。要找到和企业价值观相同的人,并充分调度和塑造他们的能力,和企业一起走下去。

最后,从个体出发,新生代人才的自我意识更强,有全新的三观,要有意识地提供一个合适的土壤,让他们更好地发挥。

这些年,我们也一直在学习对人才的识别。盖雅定义成熟人才的模型为AGE,A表示责任感,G是意志力,E是企图心(如下图)。但这样的人才其实越来越不容易找。

我们相信,危难时刻方显身手。对企业来说,这次疫情是识别、锤炼与发展人才的好时机。

符合AGE模型的人才会从中脱颖而出,比如,在这次危机关头能在业务中展现出管理能力和洞察力的人才,在前线拥有真正的主人翁意识,快速判断、勇于担当、敢于决策和创造结果的人才,要给予火线提拔,甚至逆势涨薪都是可取的做法。

“战略房子”与最佳实践

方晓峰

中欧EMBA2018

沃尔玛中国人力资源高级副总裁

过去几十年沃尔玛强调的是一致性、执行力、效率和管控,自上而下的管理。而在当下更强调扁平、灵活和高效的工作方式。对企业的挑战来自组织模式、思维方式和工作方法。

在过去的三个月里,我们算是疫情下的红利行业,O2O的业务相比去年春节增长了440%,去年上线的沃尔玛到家电商频道增长了32倍。

但我们也不断反思,疫情对我们的战略意味着什么,因为消费者心智一旦改变,将会转变为一种持续的行为和习惯。

为此我们设定了清晰的战略模型——“战略房子”(strategic house),由以下关键词组成:

首先是全渠道转型:简而言之,就是线上、线下以及O2O,为我们的顾客与会员提供随时随地无缝衔接的购物体验,这是未来的趋势。

同时也要根据客户的需求去孵化新的业态,构建差异化,并强化核心。

另外,高效的组织运营也是一个核心。如何确保我们端到端的供应链体系最优化,以最低的成本运营,给顾客提供最佳性价比的商品。这是我们的根基,也是赖以成功的要素。

强化底层体系,是“房屋”不可动摇的基础。包括人才、文化、数据、科技创新、全球供应链、全球协作以及世界级的合规和管控体系。

在这个战略体系中,“房屋”最高的一层是信赖。沃尔玛致力成为中国最受信赖的零售商。

在疫情期间,沃尔玛做到了100%开门营业、5000名武汉同事坚守岗位、10万名前线员工到岗,这无疑是卓越的组织能力的体现。

同时,疫情也给了我们一个很好的反思机会。从2月底开始,我们已经用4S理论来复盘,哪些部分的工作可以暂停、取消或者简化,哪些可以加强、给予资源性投入,哪些需要跨部门关注和支持。试图从中发现机会点,将组织更好地优化。

下面这张列表是我们做的各方面改进:

我们也在思考,为什么在危机管理期可以如此敏捷和高效,而常态下却做不到?为此成立了流程优化小组,采访各个部门关键岗位的同事,把这两个月的新做法和最佳实践记录和固定下来,将其转化为未来工作体系的一部分。

在你看来,危机时期,企业如何才能做好管理?获得点赞最多的留言,我们将赠送中欧前沿观点丛书中的一册。

加载中...