新浪财经

【中信建投电新】特斯拉:峥嵘渐现

新浪财经

关注

来源:新能源研究员

本报告摘要如下

2019年+2020年1季度,持续强势的特斯拉

2019年,特斯拉全球销量达36.75万辆,创造新记录。其中Model 3 依托电子电气架构、辅助驾驶、OTA升级、用能充能、续航电耗等多个方面的出色表现,成为全球范围内新能源乘用车乃至乘用车的明星车型。2020年1季度,特斯拉产品全球产销保持高增速,其中Model3产销增速高达39%/50%。

疫情影响下美国工厂停摆,中国市场从重要到举足轻重

美国是全球新冠疫情累计确诊、现存确诊量最大的国家。出于防疫需要,特斯拉也置身停产危机之中,美国工厂复产时间预计为5月4日。中国疫情早于全球爆发,但疫情已得到控制,特斯拉上海工厂受疫情影响有限。虽曾于1月30日起暂时关闭,但2月10日即开始复产、20日即全面复产。

据乘联会统计,2020年3月新能源乘用车批发销量(含特斯拉)5.6万辆,同比下滑了49.2%,环比2月增长了4倍。复工复产先于全球、数据回暖趋势明显,可以预见中国新能源汽车市场在未来一段时间内对全球新能源汽车市场作用举足轻重。

继Model 3标准续航升级版国产、补贴后定价29.9万元之后,多款车型也将陆续国产,这是对中国市场重要性提升的及时反应。其中长续航单电机版具备668km工况续航和高级版内饰套件,补贴后定价33.9万元,大概率将取代搭载三元电池的标准续航升级版成为最受欢迎的Model 3。

国产化/铁锂电池助力降本,特斯拉“后招”分析

2020年,特斯拉有望实现其零部件国产化率从30%到近100%的转变;自主动力电池供应特斯拉有望使得新能源汽车国产化供应链地位整体迈上一个台阶。我们估算:如果整车不含补贴售价保持不变,充分国产化后Model 3长续航单电机版具有相对最高的性价比;在毛利率固定为25%的情景下,Model3各个版本存在7万元以上的降价空间;Model 3标准续航升级版换用磷酸铁锂电池相对于三元版本会带来1万余元的售价优势,且和长续航单电机版的价差拉大至5万余元。如面世顺利,采用非CTP技术磷酸铁锂电池的Model 3标准续航升级版2020年或销5万辆。

投资评价和建议

建议投资者关注全球动力电池龙头企业及产业链优质供应商:正极材料:容百科技、当升科技、长远锂科、厦门钨业、德方纳米、湘潭电化;负极材料:中科电气、凯金能源;电解液:天赐材料、新宙邦;隔膜:恩捷股份;结构件:科达利;电气部件:宏发股份。

风险分析

特斯拉Model 3销量、成本降幅不及预期,磷酸铁锂版本车型面世节奏不及预期;Model Y国产化进度不及预期;特斯拉产品技术竞争力优势降低;新冠疫情对产业影响超预期等。

一、2019年+2020年1季度,持续强势的特斯拉

1、2019年,特斯拉销量领袖同侪

2019年,特斯拉全球销量达36.75万辆,创造新记录。其中Model 3 依托电子电气架构、辅助驾驶、OTA升级、用能充能、续航电耗等多个方面的出色表现,成为全球范围内新能源乘用车乃至乘用车的明星车型。2020年销量超过30万辆,稳居全球首位,约相当于2-5名的销量总和;以总价值量估计则优势更明显。

2019年各个季度,Model 3销量占比均稳居80%以上。

2、百尺竿头,2020年1季度产销保持高增速

2020年1季度,特斯拉整车产量为10.26万辆,含1.53万辆Model S/X,8.72万辆Model 3/Y(Model Y开始交付故列入统计,后述);整车销量为8.84万辆,含12,200辆Model S/X,7.62万辆Model 3/Y。

作为对比,2019年1季度整车产量为7.71万辆,含1.41万辆Model S/X,6.29万辆Model 3/Y;整车销量为6.3万辆,含1.21万辆Model S/X,5.09万辆Model 3/Y。

2020年同比2019年,产量增幅33%,其中Model S/X增幅9%,Model 3/Y增幅39%;销量增幅40%,其中Model S/X增幅1%,Model 3/Y增幅50%。从产销规模和增速来看,Model3/Y都是特斯拉的主力产品。事实上Model3在2019年基础上继续保持高景气。

3、Model Y交付用户,热泵空调领衔技术亮点突出

2020年3月,特斯拉Model Y在美国犹他州开始首批交付用户,距Model 3首次交付已有接近3年时间。

Model Y定位B级SUV,暂有长续航双电机版、长续航高性能版两种车型。其长度、轴距略大于Model 3,高度、正面宽度显著大于Model 3,这使得Model Y 在头部空间、腿部空间、肩部空间以及前排臀部空间方面表现更优;带电量和Model 3对应车型相同。在尺寸增大、风阻增加的条件下其百公里电耗比Model 3稍高,工况续航有所缩减。

Model Y和Model 3约70%零部件可以共用,但Model Y搭载了高效热泵空调,对较低环境温度下的电耗控制大有裨益,也拓展了整车的适用环境范围。另外,Model Y标配可调角度的电动尾门,后排座椅支持一键放倒,后排车门也可以断电紧急解锁;支持选装7座。

Model Y的线束布局和Model 3也有相当程度不同,这主要体现在连接Model Y充电端口和电池包的刚性线束被安装在金属管内。这种设计优点的优点是,通过使用金属管,特斯拉可以确保在车辆组装过程中,Model Y的布线始终可以保持理想的状态;与传统线束相比,该系统还节省了空间和重量。另外,低压线束表面有波纹状包裹,可以保护电线免受磨损或短路。

1季度产销态势良好、ModelY开始交付,但是超预期的新冠疫情使得特斯拉必须做出应对。

二、疫情影响下美国工厂停摆,中国市场从重要到举足轻重

1、美国新冠疫情肆虐,特斯拉面临挑战

新冠疫情对全球产生极大负面影响。至2020年4月11日中午,全球累计确诊人数达164万人,现存确诊人数达118万人。

美国是全球新冠疫情累计确诊、现存确诊量最大的国家。至2020年4月11日中午,其有现存确诊人数逾45万人。疫情已严重影响了制造业,通用、福特、FCA美国汽车业三大巨头3月20日宣布暂时关闭北美地区所有工厂。出于防疫需要,特斯拉也置身停产危机之中。

2、中国疫情得到控制,新能源汽车产销经历低谷回暖在即

我国疫情早于全球爆发,但在严密的防控体系作用和全国人民的共同努力下疫情已得到控制。我国已处在外防输入、内防反弹的阶段,复工复产得到有效推进。

据中汽协统计,2020年3月,我国新能源汽车产销(不含特斯拉)分别完成5.0万辆和5.3万辆,同比分别下降56.9%和53.2%。其中纯电动汽车产销分别完成3.8万辆和4.0万辆,同比分别下降58.5%和55.6%;插电式混合动力汽车产销分别完成1.1万辆和1.3万辆,同比分别下降50.2%和44.1%;燃料电池汽车产销分别完成38辆和36辆,其中产量同比增长5.6%,销量与同期持平。1-3月,新能源汽车产销分别完成10.5万辆和11.4万辆,同比分别下降60.2%和56.4%。其中纯电动汽车产销分别完成7.7万辆和8.5万辆,同比分别下降61.8%和58.6%;插电式混合动力汽车产销分别完成2.8万辆和2.9万辆,同比分别下降55.0%和48.5%;燃料电池汽车产销分别完成183辆和207辆,同比分别下降19.7%和7.2%。虽然同比产销下降明显,但3月环比2月数据回升态势明显:纯电动汽车产销环比分别回升约2.8倍和2倍,插混汽车产销环比回升约6倍和5倍。可见疫情的影响已进入恢复阶段。

据乘联会统计,2020年3月新能源乘用车批发销量(含特斯拉)5.6万辆,同比下滑了49.2%,环比2月增长了4倍。纯电动乘用车批发销量4.7万辆,同比下降48%;其中插电式混合动力乘用车批发销量0.92万辆,同比下降59%。1-3月,新能源乘用车批发销量为11.5万辆,其中纯电动乘用车9.4万辆,插电式混合动力乘用车2.1万辆。1-3月销量同比2019年因高基数、疫情影响有一定程度下滑,和2018年水平相当。Model 3标准续航升级版的相对优势使得B级轿车占比从2019年的极少提升至2020年1-3月的约23%。

复工复产先于全球、数据回暖趋势明显,可以预见中国新能源汽车市场在未来一段时间内对全球新能源汽车市场的重要性也将有相当程度提升。

3、Model 3标准续航升级版先行国产,长续航单电机/全驱版全速跟进

2020年初, Model 3标准续航升级版先行国产。该车型曾数次调价,2020年初售价降至补贴后人民币29.9万元(含基础版辅助驾驶功能,不含充电桩),相当于将国家补贴全部回馈消费者,且赠送基础版辅助驾驶功能。

和进口的标准续航升级版相比,国产版本具备约4万元的指导价价格优势和6万余元的到手价价格优势。和国内竞品相比,定价接近比亚迪唐(约23万元基础版/29万元双电机版)、广汽Aion LX(25万元基础版/28万元长续航版)、小鹏P7(24万元),低于蔚来ES8/ES6(46.8/35.8万元)。Model 3标准续航升级版国产,从年初的角度看“性能”和“性价比”得到了较好兼顾。

特斯拉上海工厂受疫情影响有限。虽曾于1月30日起暂时关闭,但2月10日开始复产,2月20日即全面复产;线下门店2月17日开始逐步恢复营业。总体而言,2020年1-3月,特斯拉Model 3国产化效果显著,仅以Model 3标准续航升级版一款车型即取得了较高的销量:

车型销量横向对比方面,Model 3年内累计销量名列国产纯电动乘用车首位,销量大幅超过了比亚迪秦、元,北汽EU,广汽Aion S,名爵EZS,宝骏E100和蔚来ES6等自主高销量车型。

车企销量横向对比方面,特斯拉累计销量仅稍微落后于比亚迪(统计纯电动乘用车),较大幅度领先北汽新能源、广汽新能源等自主龙头。

Model 3标准续航升级版在当前的竞争中占据优势,但自主纯电动乘用车也有以长续航为主要卖点、相比于Model 3标准续航升级版有部分优势的车型。广汽Aion LX、Aion V,小鹏P7,比亚迪汉,长安e-rock等车型的工况续航均达到600km以上,超出Model 3标准续航升级版约150km或更多。特斯拉将长续航单电机版及时国产化,全驱高性能版后续也将跟进,这是对中国市场重要性提升的及时反应。

长续航单电机版车型的电池系统能量密度增至161Wh/kg,工况续航长达668km,百公里电耗为12.8kWh。更多电池单体带来的整备质量提升(1745kg相比于1614kg)对电耗稍有影响,但是工况续航仍然获得了超过200km的大幅提升(根据ev-database有关数据推断,最大充电功率也有可能从170kW提升至250kW)。

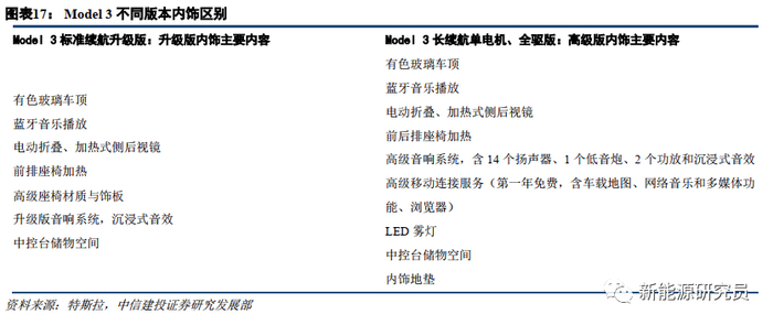
同时,长续航单电机/高性能版的内饰优于标准续航升级版,主要卖点是高级音响系统、座椅加热等。

定价和交付时间方面,长续航单电机版补贴后售价33.9万元,交付时间在2020年6月。全驱版交付时间为2021年,售价41.98万元不含补贴。

国产(将国产)的特斯拉Model 3产品比较见下表。

比较不同车型的边际变化,长续航单电机版以4万元价差换取25kWh电量/超过200km工况续航、以及高级版内饰,大概率将取代标准续航升级版成为最受欢迎的Model 3;长续航高性能版交付时间较晚,且动力性优势的有效需求可能相对不足,故商品竞争力大概率不及长续航单电机版。

比较中美两国定价,当前美国Model 3的标准续航升级版、长续航高性能版定价分别为3.9万美元、5.6万美元,国产版本定价仅略低于美国价格。

我们也进一步估计,Model 3不同类型车型后续还有相当降价空间;车型对搭载电池的选择也有进一步优化的余地。

三、国产化/铁锂电池助力降本,特斯拉“后招”分析

1、我国多个零部件企业进入特斯拉供应链,动力电池地位可能最高

2020年,特斯拉有望实现其零部件国产化率从30%到近100%的转变。我国多家企业进入特斯拉供应链,零部件内容涵盖动力电池及电池管理系统、热管理系统、电机电控、白车身、底盘、中控系统等。另外,多家电池材料企业是松下、LG化学与宁德时代的供应商。

单车价值量和技术门槛共同决定零部件供应商的地位。在目前已配套特斯拉的国产零部件中,拓普集团的底盘结构件和锻铝控制臂、旭升股份的变速箱壳体、长信科技的中控屏幕模组、三花智控的热管理组件、均胜电子的BMS传感器和安全气囊等单车价值量超过2000元。

考虑Model 3整车零部件的门槛,电控核心零部件功率半导体碳化硅Mosfet技术门槛最高,单车价值量近万元,但我国产业链和Cree、意法半导体的技术差距相对较高,国产化难度大;动力电池包技术门槛高、单车价值量最大,自主动力电池供应特斯拉有望使得新能源汽车国产化供应链地位整体迈上一个台阶。

马斯克已宣称其电池供应商包括松下、LG化学和宁德时代;宁德时代也官方确认了双方合作的基本信息。

宁德时代CTP(无模组电池包)技术先进。宁德时代的全球首款CTP电池包亮相于2019年10月,首秀车型为北汽新能源EU5。这是继宁德时代在法兰克福车展披露CTP电池包技术后的首个乘用车项目落地。由于CTP电池包省去了电池模组组装环节,较传统电池包而言,其体积利用率提高,零部件数量减少,生产效率提升,投入应用后可能相当程度降低动力电池的制造成本,并提升电池包的质量/体积能量密度;相比于圆柱电池技术路线,其体积成组效率优势明显。CTP电池包对三元/铁锂动力电池均可兼容。

在之前的研究工作中我们估计:采用三元CTP电池包,电池包体积保持不变,在保守的电池单体能量密度(218Wh/kg)情景下,特斯拉Model 3长续航双电机版可以获得约12.3%的工况续航提升;在高电池单体能量密度(245Wh/kg)情景下,特斯拉采用宁德时代CTP技术可以获得约26.4%的工况续航提升;在高电池单体能量密度&低电耗情景下,工况续航可以增加32.1%。

采用铁锂CTP电池包,电池包体积保持不变,在较高的体积/质量成组效率加持下,特斯拉Model 3长续航双电机版可以获得近似的带电量,整备质量造成的电耗增加对工况续航影响有限,最终产品工况续航可基本保持,并有较大程度降本作用;如用于标准续航版车型,使用技术参数可完全对标,并发挥降本作用。

但我们也认为,一方面特斯拉在电气系统方面的技术优势使得其电池应用技术路线切换难度不大,一方面底盘设计等仍需要一定时间,所以宁德时代从常规磷酸铁锂电池单体-模组-电池包产品快速切入特斯拉Model 3产品较现实;各类CTP电池有望用于后续的Model 3、Model Y车型。

2、国产化降价空间或仍有7万元以上,Model 3竞争力可继续强化

对纯电动乘用车而言,动力电池包及对应热管理系统成本是整车BOM成本的关键组成部分,占比约为40%~50%;电机电控减速器占比约10%~15%;白车身占比约10%;其余为其他零部件。车型档次定位不同、版本不同,上述占比有一定范围的浮动空间。

特斯拉多个车型版本国产化,后续零部件国产化率有望持续提升,则成本降幅/定价调整空间为市场所关心。据马斯克2018年4季度致股东信,Model 3的2019年目标毛利率为25%。事实上,特斯拉汽车业务2019年毛利率每季度均尚未达到25%。考虑到Model S/X定位高端,毛利率应相比于Model 3较高,故估计Model 3在2019年的实际毛利率为20%较合理。

Model 3版本较多,售价差距较大,销售结构对单车统计平均售价有一定影响。马斯克在2019年中表示,Model 3产能爬坡完成后的平均售价在5万美元左右。我们估计,随Model 3标准续航版的逐步出货,2019年全年Model 3平均售价或小幅降低至4.8万美元。另外,从标准续航升级版3.9万美元、双电机版5.1万美元(对双电机版4.8万美元和高性能版5.6万美元偏向双电机常规版本权重更高取均值)作为出货主体进行成本估计,二者出货量比例可假设为1:3。再考虑电池包及热管理系统、电机电控减速器、内饰等方面的区别,我们可估计得出Model 3标准续航升级版、长续航高性能版(均为国际版本,美国制造)的成本结构。

考虑美国和中国的增值税差异,再考虑国产标准续航升级版、单电机长续航版和高性能版在整车不同部分的降本能力差别(假定充分国产化后需进口者降本幅度5%,可自产高门槛者10%,可自产低门槛者15%,动力电池部分单独估计),Model 3国产各个版本的(电池技术路线不变,其他环节充分国产化)成本结构和毛利率就能够一并估出(假设条件为充分国产化降本后,故当前成本应高于估计值,毛利率应低于估计值;忽略长续航单电机版和长续航高性能版的轮毂区别;单位换用人民币万元;为公平起见,统一不考虑补贴造成的售价影响)。

利率40.2%,低于标准续航升级版的42.6%和长续航高性能版的44.4%),但是事实上三个版本均有较强的盈利能力;三者的成本总计分别约为不足19万元、不足22万元和23万余元,其中BOM成本分别为16万余元、不足20万元和21万余元。

Model 3长续航单电机版的强势使得标准续航升级版锋芒不再,成本充分降低后仍然如此。所以我们认为,特斯拉推出长续航单电机版并定以相对“亲民”售价也就意味着搭载宁德时代磷酸铁锂电池(暂非CTP,以图早日上市销售)的Model 3标准续航升级版车型受重视程度得到提升,其产销规模或超市场预期。我们估计,搭载55kWh磷酸铁锂电池可降本近万元,使得标准续航升级版和长续航版的成本差距拉大到4万元以上;这种差距有利于灵活调整定价体现整车定位的差异化,并吸引更多消费者。如面世顺利,采用非CTP技术的磷酸铁锂电池的Model 3标准续航升级版2020年销量或达5万辆。

我们进一步估计,在毛利率固定为25%的情景下,Model 3各个版本存在7万元以上的降价空间;Model 3标准续航升级版换用磷酸铁锂电池相对于三元版本会带来1万余元的售价优势,且和长续航单电机版的价差拉大至5万余元。二者的定位差距可以充分体现,并分别用于满足“车标+性价比”和“车标+核心性能”不同关注点的用户。同时,客户或也更有意愿加配完全自动驾驶能力。

考虑到公司产品的多方面优势,24万元左右的Model 3标准续航升级版、不足30万元的Model 3长续航单电机版(不足32万元的高性能版本身可能性很低,动力性体现的区分度定位高端)将使自主品牌产品向上突破20万元的困难程度加大很多。进一步降低成本/提升整车续航电耗等常规技术表现/提高整车智能化和辅助驾驶水平等成为自主车企的一个或几个必选项;按使用需求供应专业化动力电池配套车型趋势(如以长日历寿命电池配套车型供应家用用户,长循环寿命电池配套车型供应营运用户,耐低温电池配套车型供应北方冬季低温地区用户等)或也将一定程度上加速。

当前定价的Model 3长续航单电机版已经相当具有性价比,如降价至30万元内,再考虑到可能届时降价到35万元-40万元的Model 3高性能版和可能将起售价格下探至40万元以内的Model Y的竞争力,Model 3和Model Y在面对奥迪A4L、宝马3系、奔驰C级燃油车型竞品时更加从容;在面对国际龙头车企纯电动车型竞品(考虑国际版售价)时几乎可以实现“降维打击”。即使不考虑新能源汽车积分等额外的政策积极因素影响,特斯拉Model3/Model Y仍大概率具有称雄中国新能源汽车市场、一定程度上挑战燃油车霸主的硬实力;特斯拉将引领新能源汽车和传统燃油汽车角逐的新能源一方,鸣响这个长期竞争真正意义上的发令枪。

中国供应链对特斯拉Model 3成本降低的显著作用或将引发更深远的影响,即其他国际车企龙头在开展新能源汽车业务时也将充分考虑中国供应链的积极作用:通过国产化方式降低成本,客观上有利于新能源汽车产品竞争力的提升、市场份额的获取和用户使用的普及。特斯拉国产化契机之下,以动力电池为代表的中国新能源汽车供应链将统治我国新能源汽车市场,自电池材料出发,从电芯-模组-电池包到电芯-模组-电池包和无模组电池共存按需选择,从性价比为主到性价比-性能兼顾,最终成功走向全球。

投资评价和建议

特斯拉国产进程持续超预期,为国内市场带来的更多的是中高端新能源增量市场空间释放,而非存量竞争。我们看好相关产业链公司的巨大机遇;除了特斯拉产品放量的直接需求带动外,先进技术和理念的引进是更长期利好。我们相信特斯拉+国内供应链的组合将成为全球电动车产业链未来十年最为耀眼的事件。

建议投资者关注全球动力电池龙头企业及产业链优质供应商:正极材料:容百科技、当升科技、长远锂科、厦门钨业、德方纳米、湘潭电化;负极材料:中科电气、凯金能源;电解液:天赐材料、新宙邦;隔膜:恩捷股份;结构件:科达利;电气部件:宏发股份。同时建议投资者关注特斯拉产业链上的优质标的(相应标的分别由中信建投证券研究发展部汽车、机械、有色、电子、化工团队覆盖)。

风险分析

特斯拉Model 3销量、成本降幅不及预期,磷酸铁锂版本车型面世节奏不及预期;Model Y国产化进度不及预期;特斯拉产品技术竞争力优势降低;动力电池性能增幅不及预期、成本降幅不及预期;新能源汽车安全事故风险,新能源汽车产业政策不及预期,基础设施建设不及预期;新冠疫情对产业影响超预期。

证券研究报告名称:《特斯拉:峥嵘渐现》 

对外发布时间:2020年4月13日 

报告发布机构:中信建投证券股份有限公司 

本报告分析师:杨藻

执业证书编号:S1440520010003

往期报告--【特斯拉深度报告系列】

特斯拉:铁锂Model 3箭在弦上

特斯拉:进化时代

特斯拉:成本筹谋

特斯拉:电池风云

【团队成员】

杨藻

工学学士,产业经济学硕士。2010~2011年间就职于深圳发改委新能源汽车办,负责新能源汽车试点工作。随后先后就职于凯基证券和浙商证券。2016年8月加入天风证券,担任电新首席分析师。2019年12月入职中信建投证券。先后获得2017年新财富最佳分析师入围,2019年万得金牌分析师、金麒麟新锐分析师。

王革

中科院电气工程硕士,国内第一批单晶HIT电池产业化团队核心成员,4年光伏电池研发和产业化经验,1年公司管理经验,3年证券行业研究经验,2019年wind金牌分析师。2018 年加入中信建投证券研究发展部。

张亦弛

清华大学工学学士、博士,2年能源材料领域实业工作,2年清华大学下属研究院研究经验,储能技术与产业政策专家。在学及就业期间发表多篇SCI及中文核心论文,申请多项国家专利并获得授权。历任中信建投证券汽车、电新行业研究员,2018/19年万得金牌分析师团队成员、2019年金麒麟新锐分析师团队成员。

张鹏

清华大学工学学士、博士,2019年wind金牌分析师团队成员。2018年加入中信建投证券研究发展部。

加载中...