新浪财经

以铜为例 降税传闻下有色企业如何套保?

金融界

关注

原标题:以铜为例 降税传闻下有色企业如何套保? 来源:期货瑞享荟

核心观点

国家为应对疫情对经济运行的影响,相关部门将继续推进减税降费,市场预期增值税下调盘面结构出现异动,近月合约由正向结构变为反向结构。我们认为虽然今年会继续推进减税降费,但不一定会选择再次普降增值税,或代之以降低企业所得税,以及其他更具针对性的结构降税。结合沪铜近月BACK结构的实际情况,以及沪铜基差基准情形下将维持窄幅波动的判断,我们建议企业暂时观望或少量参与增值税调降的套利操作,等后续更多信息出现,一旦出现更明确的信息,我们有如下操作建议:

传统保值企业:保值空头建议移仓至07及之后的合约,而多头建议移仓至近月。可以享受降税带来的近远月价差扩大之后的移仓收益。

套利类企业:分虚盘套利企业和现货贸易类的套利企业,虚盘套利企业盈利只能来自降税带来的跨月价差扩大收益,如果国家在交割日后对当月合约降税,则跨月价差并不会出现扩大;而现货贸易类的套利企业则可以通过现货的方式,吃到因降税带来的价差扩大收益。

现货多头与现货空头的应对:对于现货多头来说,降税对其天然利好,但是需要将保值头寸放在远月;而对于现货空头来说,降税对于其天然不利,所以我们建议尽量减少现货空头的规模以规避降税带来的不利影响。

少量因降税下游要求调价的企业:由于企业已经根据订单价格进行保值,降税会导致保值头寸出现亏损,所以我们认为下游不应要求调价或提前开票,须按照合同约定的时间和价格执行。

一、续降增值税存疑

历年减税降费及落实情况

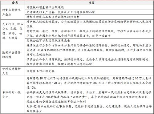
2016年3月18日召开的国务院常务会议决定,自2016年5月1日起,全面推开营改增试点,一方面实现了增值税对货物和服务的全覆盖,基本消除了重复征税,另一方面为进一步减轻企业税负打下了良好的基础。2018年3月,在政府工作报告中提出,大力简政减税减费,将减税降费作为当年政府工作的重点;随后国务院总理李克强主持召开国务院常务会议,确定深化增值税改革的措施,进一步减轻市场主体税负;同年9月,国家税务总局印发《关于进一步落实好简政减税降负措施更好服务经济社会发展有关工作的通知》,再度强调要不折不扣、不拖不延地落实好各项简政减税降负措施。2016年至2019年,在政府工作报告中预期分别为企业减税降费规模达5,000亿、5,700亿、11,000亿、20,000亿,且均超额完成。其中和大宗商品直接相关的增值税率连续两年下调,2018年增值税率由17%下调至16%,2019年增值税率由16%下调至13%。

本年度减税降费情况梳理

今年由于疫情对经济的的冲击,国家财政部协同税务部门,已经接连出台了4批减税降费优惠政策,各有侧重。

第一批政策重点聚焦疫情防控工作,目的是直接支持一线防控工作;

第二批政策重点聚焦减轻企业社保费负担,目的是降低企业用工成本、增强其复工复产信心;

第三批政策重点聚焦小微企业和个体工商户,目的是增强其抗风险能力,助其渡过难关;

第四批政策重点聚焦稳外贸稳外资,目的是降低疫情对外贸外资的负面影响。

今年实施的新增减税降费中,主要聚焦减轻小微企业、个体工商户的税费负担,因为小微企业、个体工商户的数量众多,对就业及社会稳定至关重要,也是保民生的关键。具体的财税政策既包括增值税、社保费的减免,也包括延期纳税,加上之前的小微企业所得税优惠政策,一揽子优惠计划形成了协同效应。以上政策预计将为企业降低税费负担超万亿,其中社保费减免约6,600亿元,增强微观经济主体活力。

图表1疫情冲击下减税降费政策

资料来源:中国政府网,财政部,国务院常务会议,金瑞期货整理

减税方式优化,以降低企业所得税和结构性降税为主。

从国家公共财政收入的结构上来看,税收收入占到公共财政收入的80%以上,其中增值税贡献税收收入的40%,企业所得税贡献约23%,其他诸如进口货物消费税、增值税(10%),国内消费税(8%),个人所得税(7%)等。

增值税,作为流转税,是在流通过程中对增值部分所征收的税种,税基大所以贡献了国家财政收入的大部分,通过降低增值税,初衷是降低社会整体流通成本,但是从实际了解到的情况,社会经济主体受益并不均衡,最终在降税过程中获益的是终端以及议价能力强的大集团、大企业,更多处于产业链中间环节,尤其是中小微企业,受制于行业竞争压力,不得不将降税红利让渡给客户,企业的成本降低并不明显。所以我们需要优化降税方式,让更多的企业享受到降税的红利,激发更大的经济活力。

而企业所得税,一般不能直接转嫁,属于直接税,纳税人与负税人相同,其缴税原则是(收入-成本-费用等)*25%,由于只有盈利企业才需要缴纳,所以税基明显低于增值税的税基,在国家财政税收收入中占比仅次于增值税收入。

通过前两次普降增值税,总税收收入同比增长8.33%和1.02%,而增值税收入同比增长9.14%和1.32%,企业所得税收入同比增长9.98%和5.59%,所以调降增值税的边际效用有所弱化。所以未来如果继续降税,可以在稳住财政收入基本盘(增值税收入)的情况下,转变减税降费格局,以降低企业直接税赋为主,为企业企业减负,增强企业的抗风险能力。

我们以下表极简的例子说明,同样降税1%,降低企业所得税企业利润获得的更多。

图表2同样降税1%

资料来源:Wind,金瑞期货

在基准情况下,13%的增值税率+25%的所得税率,企业利润为398元,而调降1%的增值税,企业净利润增加4元,调降1%的所得税企业净利润增加6元。通过调降所得税率,可以获得企业净利润更大的弹性。

所以我们认为虽然今年会继续推进减税降费,但不一定会选择再次普降增值税,或代之以降低企业所得税,以及其他更具针对性的结构降税。降低企业所得税税率,增厚企业可得利润,激发企业投资活力、促进消费支出增长;结构性减税,类似于货币政策中的结构性降准,更加具有针对性,可以聚焦提高先进制造业、科技型企业、民营企业的抗风险能力,激发其转型升级潜力,引导企业将获益资金更多地用于技术研发和设备更新等领域,助推产业链不断优化升级,进一步提升我国的综合实力。

图表3财政收入构成

资料来源:Wind,金瑞期货

图表4税收收入构成

资料来源:Wind,金瑞期货

二、历次增值税降税对盘面的影响(基差及价差)

2018年和2019年宣布日均在两会之后,2018年两会召开时间3月3日至3月20日,降税宣布日3月29日,而2019年两会召开时间为3月3日至3月15日,降税宣布日3月15日。具体结合到盘面,两次降税令基差(现货-期货月合约)和价差(期货月合约间价差)都发生了较大的变化。

基差方面,2018年3月29日宣布5月1日降税1%,随后基差呈现逐步走高的趋势,并且在4月16日交割换月之后,基差走扩至300元/吨附近(4月现货含17%的税点,而期货当月为05合约含16%的税点);2019年降税消息在3月15日宣布,由于当天为交割日,基差表现不明显(贴100),而下一交易日基差则迅速走扩至935,且高升水状态持续到3月底,由此可见,在公布降税信息后,存在买现货获得高税点进项税票,卖期货开出低税点销项税票的操作,令基差走扩。

而价差方面,2018年宣布日(04-05)价差由前一日贴190快速收窄至贴30,(05-06)价差由前一日贴170小幅收窄至贴130;2019年宣布日(03-04)价差由前一日升560迅速扩大至升1040,(04-05)价差由前一日升180转为贴160,从两次降税宣布日表现来看,(当月-次月)价差表现更为明显,且受税率变动幅度影响,变动越大,价差变化越明显。而(次月-隔月)价差则表现不一,主要因为实施日与期货当月合约的差异。

综上所述,一旦发生降税事件,现货与期货之间的基差以及期货跨月之间的价差都会发生显著的变化,对企业套期保值效果产生影响。同时,降税时点的不同,也会导致对冲方式的不同,如3月15日前对4月降税,超卖的买入保值可以通过提前买03合约进行对冲,而如果在3月15日之后对4月降税,超卖的买入保值则只能提前买入现货进行对冲。

图表5历史基差走势

资料来源:Wind,金瑞期货

图表62018年盘面结构变化(3月29日宣布)

资料来源:Wind,金瑞期货

图表72019年盘面结构变化(3月15日)

资料来源:Wind,金瑞期货

图表82020年盘面结构变化(3月27日传闻)

资料来源:Wind,金瑞期货

图表9具体税点下的税差变化(以铜价39000元/吨为例)

资料来源:Wind,金瑞期货

三、当前企业应对方式分析

沪铜价差将维持窄幅波动

一方面高BACK结构,受制于国内偏高的库存基数,及中性的去库水平;另一方面远月也将持续受到偏悲观预期的打压。因此未来半年时间内,沪铜基差仍处于窄幅波动局面。从过去半年多的走势来看,仅在今年2-3月波幅超过了100元,也是在国内疫情爆发高峰叠加季节性累库所致。因此,近端深度去库、远月过度悲观或近端超预期累库、远月扭转悲观局面,在未来6个月同时出现的概率较低。沪铜基差基准情形下将维持窄幅波动。

图表10沪铜基差

资料来源:Wind,金瑞期货

图表11境内库存

资料来源:Wind,金瑞期货

降税预期下的企业的风险应对建议

我们认为虽然今年会继续推进减税降费,但不一定会选择再次普降增值税,或代之以降低企业所得税,以及其他更具针对性的结构降税。结合沪铜近月BACK结构的实际情况,以及沪铜基差基准情形下将维持窄幅波动的判断,我们建议企业暂时观望或少量参与增值税调降的套利操作,等后续更多信息出现,一旦出现更明确的信息,我们有如下操作建议:

传统保值企业:保值空头建议移仓至07及之后的合约,如近期由于下游消费不畅导致的冗余库存,由于不确定何时可以去化,可以将空头移仓至远月,如果出现降税,则现货较远月的基差则会扩大,企业可以享受降税带来的税点差额收益;多头建议移仓至近月,如线缆企业,由于国网的订单交货期长且时间不定,可以将多头移仓至当月(需要结合流动性考虑),如果出现降税,则当月与远月价差拉大,企业可以享受降税带来的近远月价差扩大之后的移仓收益。

套利类企业:这里我们需要区分虚盘套利企业和现货贸易类的套利企业。对于虚盘套利企业来说,其盈利只能来自降税带来的跨月价差扩大收益,如果国家在交割日后对当月合约降税,则跨月价差并不会出现扩大,仅基差会扩大,所以虚盘套利企业享受不到降税带来的价差扩大收益,并且存在预判错误而出现亏损的风险,如2019年3月5日两会宣布降税3%至13%,但并未宣布降税月份,有企业多头布局在03合约,也有企业多头布局在04合约,最终3月15号宣布4月降税,买04卖05后续因价差收窄而出现了亏损。

而对于现货贸易类的套利企业则可以通过现货的方式,吃到因降税带来的价差扩大收益,但是需要考虑现货的持仓成本,以39000元/吨的现货,6%的资金成本计算,持有买现抛期月成本在215元(月差套利的月持有成本仅40元),如果降税一个点,税额差仅307元/吨,可供盈利的空间不足100元/吨,考虑到交易手续费以及滑点等因素,性价比并不高,如果套利组合持有期可以缩短至半个月、或者降税空间扩大至2个点及以上,则存在进行套利的操作空间。

现货多头与现货空头的应对:对于现货多头来说,降税对其天然利好,但是需要将保值头寸放在远月,如果放在降税月份前的近月(如5月降税,空头放在04合约,04-05价差扩大),则享受不到降税所带来的红利,即近远月价差扩大而实际现货基差变动并不大,除非是交割日之后宣布,近远月价差扩大体现为现货基差的走高;而对于现货空头来说,降税对于其天然不利,如果在交割日前宣布,通过买入当月保值,可以减少降税带来的不利影响,但是如果在交割日之后宣布降税,则企业的买入保值需要承担基差走扩的风险,所以我们建议尽量减少现货空头的规模以规避降税带来的不利影响。

少量因降税下游要求调价的企业:对于企业来说,存在少量远期锁价的订单,会因为增值税税点的降低而出现调价的要求,大致可以分为两种情况,按照降税前的税点提前开票以及按照新的税点调低价格。由于企业已经根据订单价格进行保值,降税会导致保值头寸出现亏损,所以我们认为下游不应要求调价或提前开票,须按照合同约定的时间和价格执行。提前开票的情况,类似将远期的保值头寸移到当月或者转成现货,存在移仓的价差亏损;而对于按税点调低价格,如39000元/吨签订的订单及保值价格,降税1个点盘面价格回落至38700元/吨左右,保值头寸出现亏损300元/吨。