新浪财经

35家企业裁员、降薪,下一个是谁?

搜狐财经

关注

原标题:35家企业裁员、降薪,下一个是谁? 来源:搜狐财经

故事要从一张“免裁券”说起。

1月8日,360董事长兼CEO周鸿?在朋友圈称,“公司年会抽奖奖品,免裁卡,你觉得咋么样”。配图显示,有效期为2020年1月1日至2020年12月31日,可抵消一次裁员,仅限本人使用,不可在暗网交易。

消息一出,引来网友热议。周鸿?此后回应:“编的自黑段子,纯属开玩笑,大家有点幽默感行吗,很多人还当真了”。然而,那时的人们“不知道所有命运赠送的礼物,早已在暗中标好了价格”。

一张“免裁券”的价值,在新冠疫情爆发下体现出来。随着各行各业受到不同程度冲击,不少公司迎来现金承压的艰难时刻,纷纷选择降薪或裁员。镭射财经专门梳理了35家裁员降薪的企业名单,以真实记录裁员潮众生相。

01 互联网金融

随手科技

2月16日,有网友爆料称,随手科技及其所有关联公司全体职工(含CEO及所有管理层)薪酬结构进行暂时调整,月薪之30%基数额度将调整至奖金。社保将进行缓缴申请,并于缓缴期结束前完成缴纳。

以上措施将从1月1日开始生效,社保变化从2月1日起开始生效,暂定执行至6月30日。

随手科技成立于2011年,法定代表人为谷风,注册资本5亿元,旗下拥有随手记、卡牛信用卡管家等理财产品。

诺亚财富

2月17日,网上流传一份诺亚财富向员工发布的全员战疫倡议书。

倡议书显示,疫情期间,诺亚财富在疫情期间(特指2月和3月),原则上不因疫情做主动裁员,所有员工(含海外)每月有5个工作日无薪休假。

诺亚财富CEO汪静波及公司董事殷哲、章嘉玉,主动将薪资将为零,A+类核心管理层按照60%领取薪酬,A类高管按照70%领取薪酬,海外高管提请无薪休假。

疫情期间,员工可以申请留职停薪,待疫情好转后,公司会根据工作的优先次序,逐步安排复工。

02 旅游

百程旅行

2月29日,百程旅行发出《关于公司决定关闭公司启动清算准备的通知》。

通知显示,受新冠疫情影响,百程资金不能维持公司继续运转,将进行全面善后处理。鉴于资金紧缺,百程于3月10日才能支付员工1月薪资,请员工给予理解和支持,并提前做好自谋出路的准备。请所有员工在3月9日16:00点前完成公司财产归还等事宜和手续。

携程

3月9日,携程发出内部信称,携程联合创始人、董事局主席梁建章、携程集团CEO孙洁开始0薪;公司高管层提出自愿降薪,最低半薪,直至行业恢复;其他员工暂缓涨薪;服务部一线员工可正常调涨薪资。

3月12日,有网友称,携程安排员工上三休二轮休上班,要求员工待岗,变相降薪裁员。

携程方面回应,公司部分业务目前处于停滞状态,对于业务量减少严重的部门来说,全员全日工作制已不合时宜,这些部门计划采取与实际工作量相匹配的轮岗轮休工作模式,目前正与员工通过协商的方式征询意见,并非强制执行。根据国家人力资源和社会保障部1月24日发布的相关通知,企业受疫情影响可通过轮岗轮休、缩短工时等方式稳定工作岗位。

途家

3月5日,有网友表示,途家裁员40%,约800人,高管团队整体有异动,业务条线也有重大调整。该网友随后称,“整体裁员40%基础上,调整为50%”。

03 教育

尚德机构

3月6日,尚德机构发布通知称,从3月开始对员工的公积金缴存比例进行调整,从此前的缴纳收入的12%下降到5%。

尚德机构表示,此次公积金缴存比例调整涉及所有员工,包括公司的管理人员。

据了解,尚德机构目前在职员工总数超过8000人,主要工作地为北京。

DaDa英语

3月11日,DaDa英语被曝出不公平降薪、裁员的消息。

有员工向媒体反映,3月1日,DaDa英语发布薪酬新政,底薪从5000元降到3000元、绩效提成同降、取消福利等,并实行新考核制度,要求员工尽快签署合同。

同时,裁员岗位涉及销售、网络运维等多个部门,人数约在20至60人之间。

松鼠AI

2月13日,松鼠AI创始人栗浩洋召开全体直播视频会议。栗浩洋表示,全员3.5折工资5个月,最核心高管零工资,一月统一半折,等下轮融资后补齐,或者换成公司股份。

2月14日,有员工向上海市市长邮箱投诉,称1月份员工正常上班,仅以疫情特期为由,连1月份的工资也克扣发放不合法且不合理,扣薪仅口头通知,无任何邮件或文件的正式申明;从1月开始仅扣发50%,2月份扣65%,原因没有说明;无法保障公积金发放,没有具体说明。

2月15日,栗浩洋在朋友圈发文,称“在太阳升起之时我们要有充沛的资金打打仗,这是对员工的大爱”“我在全员直播的时候说,这对每个员工都是一场当自己在澳门的赌博下注”“我很感动,90(%)的同事都选择了一起奋战到底!”。

优胜教育

2月份,优胜教育传出强制裁员、欠薪的消息。

2月13日,优胜教育发布文件称,在保障员工基本生活的基础上,按期发放一定比例的工资,未能及时发放的工资将于4月开始陆续补偿发放,而教师岗还能获得5%的线上授课额外激励。

有员工表示,此次欠薪涉及面广,“全公司上万人,每人被欠2000到30000元不等,(总数)保守估计在2000万以上,这是肯定的。”

优胜教育创始人兼董事长陈昊3月3日表示,优胜教育不会用裁员解决问题,但跟不上公司要求的员工会被优化。

04 汽车

优信

2月28日,优信发出“停工待岗通知书”的内部邮件,称“因公司经营遇到困难,岗位暂无工作安排,优信于3月1日安排停工待岗。停工待岗期间,将按照各地政策支付最低生活保障,并负担员工基本社保和住房公积金,从而保障员工基本生活,待公司经营状况转好,再安排复岗事宜。”

2月29日,优信表示,因受疫情影响对部分员工降薪,涉及一般员工与高管,最少减幅是在20%,而最高的减幅将近40%,该规定暂实行至今年5月31日。

瓜子二手车

2月28日,瓜子二手车母公司车好多集团宣布对岗位施行阶段性薪酬和假期调整方案,调整暂定涉及2020年2月、3月两个月的薪酬,其中集团P序列、M序列降薪30%,补偿假期13天,集团总监层降薪40%,集团VP层降薪50%。

有消息称,瓜子二手车还与员工签订待岗协议,期限自3月1日到5月1日,首月支付1700元生活费,次月起按月支付1190元生活费。

大搜车

2月份,有网友爆料称,“第一个撑不住的公司来了,大搜车线下团队裁员比例70%,临时通知,直接关系统。”

大搜车创始人兼CEO姚军红表示,“这只是大搜车的一次局部优化,该优化仅占总量的约13-14%。这是在疫情之下,大搜车的一次业务规划调整,针对相对应的局部团队做优化。”

联众优车

联众优车宣布3月不恢复现场办公,放款低于3单的员工不发放基本薪资。

车置宝

3月,车置宝被曝出总部“人去楼空”,拖欠员工工资。

车置宝CEO黄乐向否认了这一消息,他表示薪资和绩效不高的员工肯定是有调整,具体人数、金额不方便透露,但肯定是符合国家临时性政策的。

上汽大通

3月5日,上汽大通《关于2020年薪酬及福利调整说明》在网上传播开来。说明指出,从2020年3月起调整大通公司及技术中心全员的月绩效奖金发放比例,取消年休假补贴和书报券、技术中心服装费,调整高温费发放标准等。

上汽大通表示,目前,公司确实是根据经营情况,计划对员工薪酬福利进行适度调整。不过,网上流传的薪酬调整信息,仅用于企业与工会及员工协商,还没有形成最终的方案,各方面人员还在进行讨论。

威马汽车

3月份,威马汽车被爆出降薪、裁员消息。

威马汽车表示,因为2019年未达到公司目标,决定取消发放“年终绩效奖金”,员工“十三薪”和“员工购车补贴”等福利将延后至6月以后如数发放。

据媒体报道,威马汽车拟对出行事业部进行调整,该部门原下属的技术部和产品部正进行大范围减员。

蔚来汽车

2月初,蔚来汽车被曝出1月份工资将延迟至2月14日发放。2019年13薪在3月6日跟2月份工资一并发放。

蔚来汽车还发起了一项员工自愿参与的将“十三薪”置换成限制性股票(RSU)计划,即员工可以申请将2019年的“十三薪”全部或部分置换成RSU,公司将在员工申请的置换金额基础上给出1.1的系数溢价。

博郡汽车

2月14日,天津博郡汽车有限公司在《关于工资延迟发放的通知》表示,因公司股东南京博郡新能源汽车有限公司意向的政府投资未能如期纳入,致使本公司运营资金延迟到位,公司全体员工本月工资延期发放。

有消息称,博郡汽车要求员工自缴社保,除了个人缴纳部分需要自掏腰包,公司缴纳部分也要员工自己承担。南京博郡新能源汽车有限公司在1月中旬发布关于“社保账户信息”的邮件。邮件显示,员工社保需自行缴纳转入公司账户,并且邮件上附有公司名称、账户和开户行。

05 酒店

OYO酒店

据外媒报道,印度酒店连锁品牌OYO将在全球范围内裁员约5000人,其中中国市场裁员幅度最大,占比约占60%,受聘的派遣工(主要从事支持工作,如呼叫中心和客户酒店)中,一部分员工将被暂时解雇,一旦业务恢复将被邀请回来。

随后,有员工在网上表示,中国地区的裁员涉及多个地区和职位,技术裁员比例达70%,业务增长团队裁员60%,OTA部门裁员60%,EGM部门(新型增长市场)则100%全部裁掉,有的业务部门全体解散。

OYO酒店在3月发布的战略调整计划中称,会释放一些低效城市的资源,进行区域管理架构优化和精编,对相应地区的业务职能和编制进行适当调整。

万豪集团

有媒体报道称,万豪将解雇数千名公司员工,占整个公司团队的三分之二。

万豪对此表示,不是裁员,而是休假。执行总裁兼董事局主席比尔?万豪和集团总裁兼首席执行官苏安励将不再领取今年余下时间的薪水,同时,高级管理团队将降薪50%。

06 长租公寓

蛋壳

1月30日,有网友表示,“蛋壳公寓资金链已经断裂”,“1月份工资推迟到3月份发”,“通知80%的员工,2月份不用来上班,2月份只发北京市基本工资,差不多1500左右”。

1月31日,蛋壳公寓回应,“刚刚在纽交所上市,资金充裕,经营情况正常”;公司正常的人员优化一直在进行,不但没有大规模裁员,还将在近期启动新一轮校招,扩充一线管理培训生队伍。

自如

3月8日,自如表示,管理层将自愿进行一季度降薪20%到50%。

有自如管家向媒体透露,自如针对管家推出了末位淘汰政策:3月1日至3月31日期间,自如服务管家签约数量位于自如北京地区最后5%且不足五单的要被淘汰;自如综合管家不会被淘汰,但薪资会受到很大影响,收房数量低于四套则奖金为零。该管家认为,自如就是“变相裁员”。

07 房地产

房天下

有网友爆料称房地产家居平台房天下3月3日发布员工降薪的公告,公告称公司总部和地方主要管理人员工资减少1/3、取消职务津贴、取消车贴;总部和地方全体人员,工资减少1/4等。

房天下在公告中还表示,提供低息贷款(月息0.2%),为有需求的员工提供信用贷款支持,以应急用。

房多多

2月8日,房多多在《房多多合伙人内部信:房地产交易服务的春天》中表示,全体合伙人从自身做起,本月开始不领薪水。坚决执行降本增效的各项措施,用短期的牺牲换取长期的健康成长。要防范现金流、低人效的经营风险,死磕到底、不养闲人。

华夏幸福

3月份,有媒体报道称,华夏幸福3月初已开始裁员,有的员工还未等到复工的消息,就被通知裁员了。

华夏幸福董秘林成红表示,每年都执行10%-15%基于业绩的人员调整,今年正赶上组织架构调整,涉及部分组织整合而产生了人员流动情况,但不涉及大幅裁员。

以华夏幸福主营员工近万人来算,10%-15%涉及上千人。

凯德集团

2月27日,凯德集团表示,董事会和高管层自愿降薪,其董事费和基础薪资将从4月1日起降低5%-15%。所有经理级及以上级别的员工冻结涨薪。其他员工不受影响。此举措将在6个月之后或者疫情平稳后重新评估。

恒大

3月底,有报道指出,恒大员工爆料:恒大正从集团各部门抽调30%员工,前往新成立的公司“恒大宝”。

有网友表示,此次恒大集团,意向调动诸多老员工,至新恒大宝公司,目的就是为了裁员。

中迪禾邦

2月23日,中迪禾邦人力行政中心发布消息称,无力支付2020年1月、2月工资,员工主动离职的,在3月31日前发1月和2月工资。不愿主动离职的,只发放1月份工资,且迟发或缓发。

易居中国

3月5日,易居中国发布了员工信,倡议高管减薪50%,号召全部员工集体降薪,普通员工工资打八折。

08 传媒

新潮传媒

2月10日,新潮传媒CEO张继学表示,新冠病毒对国家、企业都是一次大考,而新潮的自救之路从减员10%开始,减员规模约为500人,包括20名管理干部,裁员后公司员工总数为4000多人。

09 其他企业

水滴公司

2月24日,水滴公司CEO沈鹏在内部信中表示,春节期间高管们一致决定,自愿降薪20%,与公司一起共克时艰!

沈鹏称,会从期权池里拿出以往年度期权激励额度的双倍额度,作为今年对排名靠前的优秀同事的年度期权激励。

名创优品

2月21日,名创优品发出《共克时艰倡议书》,倡议一:1月份薪资发放80%,2月份薪资发放50%―70%不等;倡议二:结合工作实际停薪留职,发放30%工资。

名创优品补充道:四月份根据疫情再定,若不是很乐观,会无条件按二三月政策继续执行。

据报道,员工点击链接后发现只有“同意”选项,否则只能发邮件至人资行政中心。名创优品称,97.7%的员工支持全员降薪。

58同城

3月2日,有网友表示,58同城开始裁员,单方面强制员工停薪留职2个月,每个月只发基本工资的80%,即1760元。

也有网友表示,“实际上有些部门只发放全部工资的60%,一周五个工作日,两天去公司上班,三天在家办公,但其中两天要请事假。”

去年1月20日,58同城CEO姚劲波在年会上表示,“我们要为国分忧,源自对国家、58同城事业的信心。首先,我们承诺不会裁员、不减薪、也不减少或者延迟发放年终奖。”

苏宁

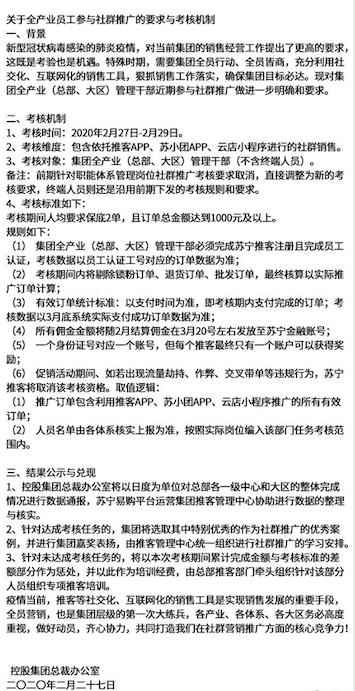
2月27日,有苏宁员工表示,苏宁发布关于全产业员工参与社群推广的要求和考核机制。对象是苏宁集团全产业(总部、大区)管理干部(不含终端人员),时间为2020年2月27-29日,标准为人均保底2单,且订单总金额达到1000元以上。

针对未达成考核任务的,苏宁”将以本次考核期间累计完成金额与考核标准的差额部分作为惩处,并以此作为培训经费,由总部推客部门牵头组织针对该部分人员组织专项推客培训。”

猎聘

有网友表示,猎聘要求员工家办公,需全天在线,叮及时回复,工作十小时,十点视频会议,然后让员工自己发邮件申请公司发80%的工资。

有网友表示,让自己发邮件说是个人原因只能完成部分工作。所以申请80%的工资。

加载中...