新浪财经

真实的谎言----桥水“爆仓”了

市值风云App

关注

来源:投基家

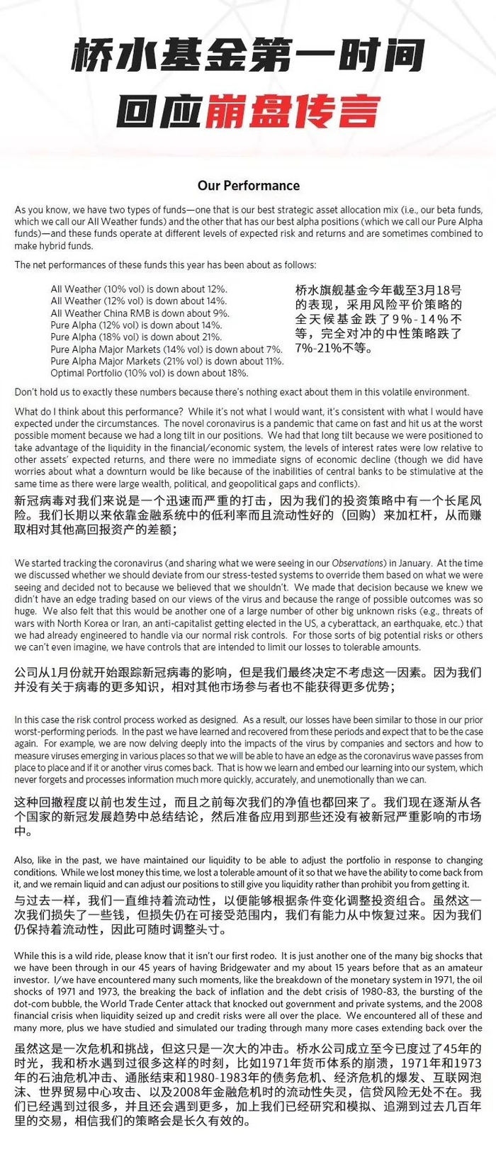
You Have My Word That Bridgewater is Safe

我向您保证桥水目前情况安全

Ray Dalio

雷伊·达里奥

There has been a rumor going around China that Bridgewater has “crashed” or “is in trouble”. You have my word that that is totally false and that Bridgewater is totally safe. Bridgewater is in an extremely sound financial position and has not incurred investment losses that are inconsistent with our expectations for circumstances like this one and are not inconsistent with losses that we have had in our normal course of investing money over the last 45 years.I have attached a note that I sent to clients yesterday that explains the facts. I hope that you will read it to understand what is true at this time.

目前在中国有传言称桥水基金已经“崩溃”或“陷入困境”。我向您保证,这完全是错误的,桥水目前的情况是完全安全的。桥水的财务状况非常稳健,没有发生与我们对当前情况的预期不一致的投资损失,也没有发生与我们过去45年一贯的正常投资过程中有任何矛盾的特殊投资损失。我在昨天发给客户的说明中解释了一些事实真相。我希望您能阅读它以了解目前的情况。

You should know that there are bad people who seek to spread rumors to do harm and could cause panics. They make dangerous situations such as the Coronavirus situation much more deadly situations. They should be identified and severely punished. I think we might have identified the rumor monger which we will pursue legally and disclose publically if we are able.  

您应该知道,有居心叵测的不良分子企图散布谣言以造成伤害并引起恐慌。这些人使新型冠状病毒等危险情况更加致命。他们应当被严查并受到惩罚。我认为我们可能已经确定了造谣者,在允许的条件下我们将依法追究并公开披露。

至于文中提到的说明,我们并未获取,但网上已有一些流传的桥水基金回应:

来源:市值风云

最后,附上引发这场轩然大波的英文邮件翻译及原文。感谢木榕对翻译的支持!

Guys,

朋友们:

I wanted to share for any input. I’ve been watching what is going on in markets and my conclusion was that Risk Parity has blown up and Citadel and Millennium are in deep trouble. I just received a call from an old GS friend who now runs a large part of a Japanese bank balance sheet in the US and he was highly agitated...

我想分享一些观点。我一直在观察市场的动向,我的结论是风险平价策略爆仓了,Citadel和Millennium陷入了大麻烦。我刚接到一个GS的老朋友打来的电话,他现在在美国负责一家日本银行的大部分表内业务,他非常激动...

His observation is that Bridgewater has faced massive redemptions from Saudi and others and that is what is caused some of the more dramatic moves last week (gold, bonds, equities and FX). He thinks AQR and 2 Sigma are in the same boat. There is massive forced liquidation of risk parity. All of them run leverage in the strategy, sometimes significant. Sovereign wealth, he thinks, is running for the hills as are others.

他的观察是,桥水(Bridgewater)面临着沙特和其他国家主权LP的大规模赎回,而这正是导致该基金上周出现一些更剧烈波动(黄金、债券、股票和外汇)的原因。他认为AQR和2 Sigma在同一条船上。大量的风险平价被强制平仓,这些管理人都在策略中使用了杠杆,有些杠杆非常高。他认为,主权财富基金正像其他资金方一样逃之夭夭。

As you all know, I think Bridgewater goes under for reason not involving this but the exposure of massive fraud but this will force it.

众所周知,我认为桥水之所以爆仓,原因不在于此,而在于大规模欺诈的曝光(待核实)。

My friend explained that due to the Volker rules, now that vol has risen, we has to cut risk limits by 80% in many areas – to put it in perspective his Dollar Mex position limit has gone from 200m to 12m. Thus, just when he was supposed to prove liquidity, he has to reduce it. His hands are tied. Even worse, he has to hedge counterparty risk with corp borrowers and that is adding to the tail spin of selling. There is no liquidity from the banks.

我的朋友解释说,现在波动率已经上升,由于沃尔克法则我们必须在许多头寸上将风险限额降低80%——举例而言,他的美元-墨西哥商品交易所的头寸限制已从2亿美元下降到到1200万美元。因此,就在银行本该提供流动性时,(出于VaR的约束)银行反而必须流动性。我的朋友束手无策。更糟糕的是,他还必须对冲给企业提供贷款的交易对手风险,这加剧了抛售的旋涡。银行无法为市场提供流动性。

(Volker's Rules禁止银行拥有或资助对私募基金和对冲基金的投资,让银行在传统借贷业务与高杠杆、对冲、私募等高风险投资活动之间划出明确界线。)

The same VAR issue, he claims, is hitting Citadel and Millennium but with a twist. He, along with all the banks, is jacking up lending rates to counterparties from Libor +35 to Libor +90 and he has a $1.5trn balance sheet. The funding stress is forcing banks to reduce lending risk. The issue is that the funding stress is coming from Citadel and Millennium it seems. They rely on repo but via the banks but the transmission mechanism is broken (regulation). It appears that Bernanke probably called Powell and asked him to flood with liquidity at repo but instead of $500bn being drawn, only $78 was drawn. The banks don’t need the cash and don’t want to lend to counterparties. And there in lies the problem – a full credit crunch.

他声称,Citadel和Millennium也面临类似的VaR问题。他与所有银行交易员一样,正在把交易对手的贷款利率从Libor +35提升到到Libor +90,而他的资产负债表规模达1.5万亿美元。资金压力迫使银行降低贷款风险。问题在于,资金压力似乎来自Citadel和Millennium。他们依靠通过银行间的回购(Repo)协议获取资金,但因为监管的原因这个交易机制目前无法运作。伯南克似乎可能打电话给鲍威尔,并要求他在回购交易中注入充足的流动性,但事实上鲍威尔只投放了780亿美元,而不是5,000亿美元。银行不需要现金,也不想放贷款。问题就在这里——全面的信贷紧缩。

With rates going up, all the relative value trades have blown up. Nothing works any more as they were making 12bps in illiquid stuff on massive leverage (off the runs, etc). As funding goes up they instantly go wildly unprofitable and are stuck either begging for repo funding or having to unwind and realize massive losses. There is no funding. This is big trouble.

随着利率上升,所有相对价值交易/策略都在赔钱。这些交易本来通过大量杠杆从非流动性资产中赚取了12个基点,但现在由于资金成本上升爆仓了。随着资金成本上升,这些策略立即变得无利可图,他们现在要么在苦求从回购协议中获取资金,要么不得不平仓实现巨额亏损。没有资金,这是大麻烦。

These guys are short vol (VAR), short liquidity and short rates. The perfect f*****g storm.

这些人做空了波动率、流动性和短期利率……一场,完美的风暴:)

Then on top of that, my friend who was almost yelling to me about it, says he cannot take any risk and therefore cannot provide liquidity. His hands are tied.

最重要的是,我的朋友几乎对我大喊大叫说他不能承担任何风险,因此不能提供流动性。他的手被绑住了。

COVID makes it even worse and liquidity is going to massively dry up next week and for the next few weeks. You see under Series 24 of FINRA, a trader cannot make markets from home. It is illegal. So everyone is getting sent home but the traders. The problem is the traders are now falling ill – JPM and CS are the two I’ve heard thus far. They will have to go home and each day more do, or decide they want to, the lower liquidity gets. No one can make markets.

新冠使情况变得更糟,下周和接下来的几周内流动性将大量枯竭。在FINRA的24法案下,交易员无法在家进行交易,这是非法的。因此,除了交易员,所有人都被送回家(隔离了)。问题在于交易员现在也病倒了——到目前为止,我听说JPM和CS已经有交易员确诊了。所以这些交易员将不得不回家,而且之后每天越来越多的交易员都要被隔离,没有人做市,因此流动性进一步枯竭了。

Also, in the corp credit markets things are equally fucked up. Credit, due to the liquidity issues, has stopped trading.That is causing IG etc to blow out. When banks lend to corps, a separate desk (CVA or CPM desk) shorts the stock or buys the CDS etc as a hedge (regulations again) and if the loan is still on the books (they are not allowed to own the bonds but can lend to counterparties, bizarrely) they continues to do that asstocks fall or CDS widens. Essentially, they are short gamma, creating a lobsided market. Everyone is a seller and no one is a buyer. The banks have made money on the hedges while the debt markets get worse.

同样,在公司信贷市场中,情况同样完蛋。由于流动性问题,信贷市场已停止交易。这引爆了可投资级债券等标的(investment grade)。当银行给公司放贷时,通常会同时通过CVA或CPM柜台做空股票或购买CDS等作为对冲(监管要求)。只要这些贷款还在银行表内,他们就会继续这样做,而随着股票下跌或CDS扩大会造成恶性循环(监管不允许银行持有债券,但很奇怪地允许银行将债券借给交易对手……)。从本质上讲,银行在做空Gamma,从而形成了单边市场——每个人都是卖方,没有人是买方。银行在对冲中赚钱,但信贷市场却恶化了。

This is causing the equity value of many firms such as Haliburton, to fall below the debt levels. Whether these borrowers have cash on balance sheet or not is irrelevant because of the falling equity value in this market and from the CVA hedging. That is causing spreads to blow out and it will cause downgrades, thus creating a doom loop.

这导致诸如哈利伯顿(Haliburton)之类的许多公司的市值比债务水平还低,这和借款人在资产负债表上是否有现金是无关的,因为他们的股票价值下降是来自CVA套期保值。这会导致CDS膨胀,并导致债券评级降级,从而造成恶性循环。

So, we have a total shit storm if vol stays here for any period of time. I do not see vol falling yet and that is going to cause a really big issue with Citadel, Millennium, all the risk parity unwinds, all the risker credit that is being shorted for hedging and the repo that no one wants in the banks but their counterparties desperately needs. Every day this situation continues, the more dangerous it is going to get....

因此,如果波动率还是停留在现在的水平,我们都会遇到大麻烦。我现在还没看到波动率下降,这可能会导致Citadel,Millennium出现非常大的问题。所有被平仓的风险平价策略头寸、所有被做空用于对冲风险的信贷资产、所有银行毫不情愿而对手方极度渴求的回购协议……这种情况每天持续下去,就会变得更加危险。

We have a big f*****g margin call under way.

我们马上就要准备好一大笔保证金才能幸免于爆仓。

In my friends opinion, the only way to stop this is to remove the Volker rule under the emergency powers act (to allow banks to provide liquidity), the Fed to cut to zero and for them to buy corporate bonds. All the banks have been talking to FINRA and they have said go to the government. Problem is Jamie Dimon is in bed. They need him to run the US Treasury as he is the only person who understands all of this and can navigate it through the politics.

在我的朋友看来,阻止这种情况的唯一方法是根据紧急权力法(允许银行提供流动性)取消沃尔克法则以允许银行提供流动性。美联储应降息到0%,并允许银行零息购买公司债券。所有的银行都在与FINRA进行对话,据称也已经寻求政府有关部门的帮助。问题是杰米·戴蒙躺在床上(正在做心脏病手术)。他们需要他来管理美国财政部,因为他是唯一了解所有这些信息并可以在政治中游刃有余的人。

This is likely the fix that needs to happen. What happens to Citadel, Millennium, Bridgewater, AQR, 2 Sigma and the corp bond market until they pull that trigger, I have no idea.

这可能是必须要进行的修正。在没扣扳机之前,我也不知道Citadel,Millennium,Bridgewater,AQR,2 Sigma和公司债券市场会发生什么。

I thought you’d all be interested.

我认为你们都会对这些感兴趣。

加载中...