【建投中小盘|深度】康达新材:新材料与军工双轮驱动,进军军工检测更上层楼
新浪财经
来源:中信建投中小市值
概要
康达新材主要从事胶粘剂产品的研发、生产和销售,包括环氧胶、聚氨酯胶、丙烯酸胶、SBS胶粘剂等,产品广泛应用于风电叶片制造、软材料复合包装、轨道交通、船舶工程、汽车等领域。公司于2018年完成必控科技的收购,之后增资博航天海,近期启动收购京瀚禹,稳步推进“新材料+军工”双主业驱动发展战略。
风电抢装,环氧胶短期增长确定性强:
公司2018年风电叶片用环氧结构胶销量近9000吨,占胶粘剂总销量比重的41%,在国内风电用结构胶领域市占率约60%。
陆上风电2020年抢装基本确定:根据2019年5月的新政,2018年底之前核准的陆上风电项目,2020年底前仍未完成并网的,国家不再补贴,发电集团集中在2019年完成项目招标,预计在2020年完成大规模的装机并网。
海上风电2021年抢装基本确定:2018年底之前核准的海上风电项目,2021年底前完成并网的,才能执行0.85元的上网电价,2020年起新增海上风电项目不再纳入中央财政补贴范围,发电集团会在2019年开始加快项目建设进度,并网时间预计在2021年。
公司海外市场拓展有望为风电结构胶增长带来新的驱动力:海外市场空间巨大,公司正积极推进与国际知名风电制造企业维斯塔斯、歌美飒的业务对接,进入国际市场,维斯塔斯和歌美飒是全球第一和第二大风电整机制造商。
进军军工检测行业,完善“新材料+军工”布局:
2019年12月,公司公告拟分步收购京瀚禹100%的股权。2020年第一次收购,完成后将持有京瀚禹51%的股权,2021年启动整体收购程序,预计以发行股份购买资产及募集配套资金等方式。京瀚禹主要从事军用电子元器件的检测业务,检测对象主要包括集成电路、晶体晶振、电阻电容电感等。
京瀚禹检测能力、类别和吞吐量均处于行业领先位置,2020-2023年的承诺扣非净利润分别为9200万元、10600万元、12200万元、14200万元,年增速15%以上。我们认为电子元器件检测行业赛道优异,预计未来军队装备费支出仍将保持较快增长,带来相应的检测需求持续增长。
盈利预测:预计公司2019-2021年归母净利润分别达1.39、1.42、2.00亿元,首次覆盖,给与“买入”评级。剔除2020年折旧和员工持股费用的影响、以及2019年大额非经常收益后,2020年的归母净利预计1.67亿元,同比+35%。采用分部估值法,以备考业绩为估值依据(不考虑京瀚禹2020及2021年并表时间),我们给与公司2020年46.4亿元、2021年65.5亿元的目标市值。
风险提示:京瀚禹收购进展不及预期、原材料价格波动、商誉减值风险等。
正文
◆◆◆
1
公司介绍
康达新材创立于1988年,2012年于深交所中小企业板上市,公司主要从事中、高端胶粘剂及新材料产品的研发、生产和销售,包括环氧胶、聚氨酯胶、丙烯酸胶、SBS胶粘剂等八大系列、数百种规格型号的产品,产品广泛应用于风电叶片制造、软材料复合包装、轨道交通、船舶工程、汽车、电子电器、建筑、机械设备及工业维修等领域。
公司下游领域以风电叶片制造企业为主,公司在国内市占率约60%,是国内风叶胶龙头企业。风电叶片用环氧树脂结构胶主要用于风电叶片的合模粘接,风电叶片具有尺寸大、外形复杂和使用环境苛刻的特点,胶粘剂的产品性能将直接影响叶片的运行。
公司积极向军工行业拓展,2017年启动收购必控科技,其主要从事滤波器、滤波组件和电磁兼容预测试系统等电磁兼容相关产品的研发、生产和销售;2018年增资博航天海,其主要从事电磁兼容测试检测业务;2019年12月,公司公告拟逐步收购京瀚禹100%股权,进军军工电子元器件可靠性检测领域。通过一系列的外延并购,公司军工业务版图逐渐完善,稳步推进“新材料+军工”双主业驱动发展战略。
公司积极向军工行业拓展,2017年启动收购必控科技,其主要从事滤波器、滤波组件和电磁兼容预测试系统等电磁兼容相关产品的研发、生产和销售;2018年增资博航天海,其主要从事电磁兼容测试检测业务;2019年12月,公司公告拟逐步收购京瀚禹100%股权,进军军工电子元器件可靠性检测领域。通过一系列的外延并购,公司军工业务版图逐渐完善,稳步推进“新材料+军工”双主业驱动发展战略。截至2019H1,军工业务收入占比约15%,胶粘剂中环氧树脂结构胶为第一大业务,2018年营收2.94亿元,占总营收的32%,主要应用于风电叶片。受风电新增装机量下滑的影响,公司2016、2017年营业收入出现下滑,2018年行业回暖,风电叶片用环氧结构胶2018年销售量近9000吨,同比大幅增长,加之必控科技并表,2018年公司整体营收9.28亿元,同比+68.85%,实现归母净利润8044万元,同比+83.75%。
2019年公司延续了增长态势,前三季度营收小幅下降2.51%,主要是由于2018Q3大额贸易订单确认导致基数较高,随着上游原材料价格的下降,公司2019年毛利率大幅提升,前三季度实现归母净利润9017万元,同比+49.61%。2019年业绩快报显示,全年归母净利润1.39亿元,同比+72.81%。
公司销售模式以直销为主,风电叶片胶的客户包括中材科技、明阳风电等,2018年前五大客户销售金额占比35.05%。2018年经营活动现金流净额为-8125万元,主要是营业收入增加导致应收账款增加以及必控科技并表所致,2019年以来公司现金流大幅改善,截至三季报经营活动现金流达1.38亿元,是净利的1.5倍。
2019年1月11日,陆企亭及其一致行动人徐洪珊、储文斌转让6270万股(约占总股本的26%)给唐山金控孵化,唐山金控孵化成为公司控股股东,公司实际控制人变更为唐山市国资委。公司董事长变更为王建祥,其历任唐山三友集团财务中心副主任,子公司副总经理兼总会计师,唐山职业技术学院财经系教授,唐山曹妃甸新城管委会总经济师,现任唐山金融控股集团股份有限公司董事长。
至此,公司实控人易主,成为国资背景企业,公司创始人陆企亭及其一致行动人持股比例降低至6.41%,陆企亭先生从事胶粘剂开发与研究工作五十多年,是国内胶粘剂行业知名学者,中国丙烯酸酯胶粘剂学科带头人,现为公司名誉董事长。
2
胶粘剂业务
风电抢装,环氧胶短期增长确定性强
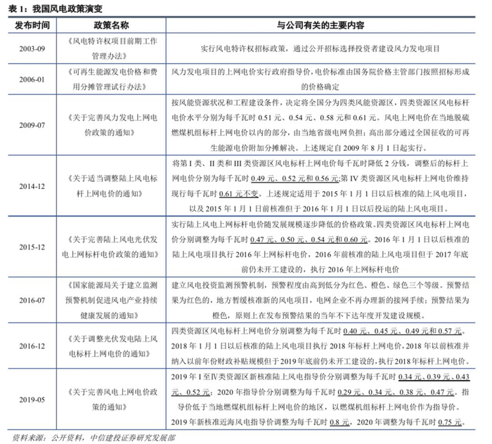
我国风电建设大致经历了5段变化历程。
①2010年以前:2003年发改委出台《风电特许权项目前期工作管理办法》,实行风电特许权招标政策,2009年《关于完善风力发电上网电价政策的通知》,按风能资源状况和工程建设条件将全国分为四类风能资源区,风电标杆电价水平分别为每千瓦时0.51元、0.54元、0.58元和0.61元,2009和2010年我国风电新增装机量实现高速增长。2010年我国新增风电装机容量世界第一,累计风电装机容量超过美国,成为世界风电装机第一大国。
②2011-2013年:大规模的风电装机导致弃电现象出现,这期间风电新增装机量大体保持稳定,在10-20GW的区间波动;2011和2012年我国风电新增装机17.63GW、12.96GW,同比分别下降6.87%、26.49%。
③2014-2015年:2014年12月发改委《关于适当调整陆上风电标杆上网电价的通知》,将第I、II和III类资源区风电标杆上网电价调整为每千瓦时0.49元、0.52元和0.56元,第IV类资源区维持每千瓦时0.61元不变。规定适用于2015年1月1日以后核准的陆上风电项目,以及2015年1月1日前核准但于2016年1月1日以后投运的陆上风电项目。补贴退坡导致抢装潮出现,2015年国内风电新增装机量30.75GW,达到历史最高水平。
④2016-2018年:2014-2015大规模的风电装机一定程度透支了需求,2016年7月国家能源局发布《关于建立监测预警机制促进风电产业持续健康发展的通知》,建立风电投资监测预警机制,预警结果为红色的,地方暂缓核准新的风电项目,预警结果为橙色的,原则上在发布预警结果的当年不下达年度开发建设规模。重点监管区域如吉林、甘肃、新疆等省份,红色预警高挂,政策监管趋严下,风电市场出现了明显的调整。
⑤2019年及之后:重点监测区域弃风率持续下降,2019年吉林、黑龙江、宁夏预警程度由红转绿,风电平价上网倒计时,2019年5月《关于完善风电上网电价政策的通知》带来一轮新的抢装潮,风电建设再次迎来新一轮的高峰。
陆上风电2020年抢装基本确定。根据2019年5月的新政,2018年底之前核准的陆上风电项目,2020年底前仍未完成并网的,国家不再补贴,2019年新核准的风电项目全部通过竞争方式确定上网电价,且风电指导价下调5-6毛不等,2020年新核准陆上风电指导价再降5-6毛。发电集团想要拿到2018年的补贴价则需要在2020年底前完成并网,集中在2019年完成项目的招标,因此我们看到2019年国内风电招标量达到68.38GW,同比增长104%,这部分招标的风电项目预计在2020年完成大规模的装机并网,2020年国内风电新增装机增长预期明确。
海上风电2021年抢装基本确定。2018年底之前核准的海上风电项目,在2021年底前完成并网的,才能执行0.85元/kW·h的上网标杆电价;2019新核准海上风电项目全部通过竞争方式确定上网电价,上网电价不得高于指导价0.8元,2020年起新增海上风电项目不再纳入中央财政补贴范围,由地方按照实际情况予以支持。因此,发电集团会在2019年开始加快项目建设进度,海上风电建设周期一般2-3年,并网时间预计在2021年。2018年,我国海上风电新增装机436台,新增装机容量达到1.65GW,同比增长42.7%;公司已完成了大尺寸和海上风电叶片用胶的研发,现已在部分客户的生产基地进行批量使用。
国外市场是一片新蓝海,随着公司出海业务的拓展,海外市场有望成为未来风电结构胶增长的驱动力之一。国内陆上风电新增装机仅占全球市场的45%、海上占40%,海外市场空间巨大。近些年全球风电新增装机量保持在50-60GW/年的水平,2019年全球风电新增装机量60.7GW,同比+18.32%,累计装机量652GW,同比+10.27%,2010-2019年全球风电累计装机量复合增长率达14.16%。
海上风电2021年抢装基本确定。2018年底之前核准的海上风电项目,在2021年底前完成并网的,才能执行0.85元/kW·h的上网标杆电价;2019新核准海上风电项目全部通过竞争方式确定上网电价,上网电价不得高于指导价0.8元,2020年起新增海上风电项目不再纳入中央财政补贴范围,由地方按照实际情况予以支持。因此,发电集团会在2019年开始加快项目建设进度,海上风电建设周期一般2-3年,并网时间预计在2021年。2018年,我国海上风电新增装机436台,新增装机容量达到1.65GW,同比增长42.7%;公司已完成了大尺寸和海上风电叶片用胶的研发,现已在部分客户的生产基地进行批量使用。
国外市场是一片新蓝海,随着公司出海业务的拓展,海外市场有望成为未来风电结构胶增长的驱动力之一。国内陆上风电新增装机仅占全球市场的45%、海上占40%,海外市场空间巨大。近些年全球风电新增装机量保持在50-60GW/年的水平,2019年全球风电新增装机量60.7GW,同比+18.32%,累计装机量652GW,同比+10.27%,2010-2019年全球风电累计装机量复合增长率达14.16%。
公司正积极推进与国际知名风电制造企业Vestas Wind Systems A/S(维斯塔斯风力技术集团)、Siemens Gamesa(西门子歌美飒)业务对接,努力扩大市场份额,使公司产品能够加快进入国际市场。维斯塔斯和歌美飒是全球第一和第二大风电整机制造商,2019年新增装机容量分别达到9.6GW、8.79GW。
公司2018年全年胶粘剂销售量2.2万吨,其中风电叶片用环氧结构胶销量近9000吨,占比约41%,对应营收2.94亿元,同比+40.35%。2019年上半年销售量近5600吨,对应营收1.89亿元,同比+52.85%。
公司环氧结构胶粘剂的主要竞争对手为美国瀚森和陶氏化学,康达2007年风电叶片胶进入风电市场,自主开发风电叶片用环氧树脂结构胶(WD3135/3137)于2008年在内资企业中最早通过GL认证,并实现规模生产,打破了跨国公司的垄断,2011年康达国内市占率27%,目前占有率已提升至约60%。公司风电胶销售对象主要是国内的风电叶片制造企业,如中材科技、明阳风电等。根据招股书,公司推出的多项产品以跨国公司的高端品种为标杆,既保证产品的性能稳定、质量优异,又能在产品刚推出时较跨国公司生产的同类产品价格低 15%-20%。
公司环氧结构胶粘剂的主要竞争对手为美国瀚森和陶氏化学,康达2007年风电叶片胶进入风电市场,自主开发风电叶片用环氧树脂结构胶(WD3135/3137)于2008年在内资企业中最早通过GL认证,并实现规模生产,打破了跨国公司的垄断,2011年康达国内市占率27%,目前占有率已提升至约60%。公司风电胶销售对象主要是国内的风电叶片制造企业,如中材科技、明阳风电等。根据招股书,公司推出的多项产品以跨国公司的高端品种为标杆,既保证产品的性能稳定、质量优异,又能在产品刚推出时较跨国公司生产的同类产品价格低 15%-20%。
聚氨酯胶迎无溶剂复膜胶替代机遇
公司聚氨酯胶业务的产品以无溶剂聚氨酯覆膜胶为主,主要应用于软包装行业。聚氨酯胶业务营收从2014年的3880万元增至2018年的2.10亿,复合增速52.56%,2019H1聚氨酯胶业务实现营收9042万元,同比下降12.74%,主要是由于行业竞争加剧,以及原材料价格下降,公司下调终端售价。
在欧美等发达国家,溶剂型聚氨酯胶粘剂仅占复合胶粘剂很少比例。目前国内食品包装材料中使用的胶粘剂仍以溶剂型胶粘剂为主,溶剂型胶粘剂复合时会挥发出直接对人体产生危害的溶剂,即VOCs排放,国家食品包装新规对食品包装生产排放及产品的溶剂残留提出了更高的要求,随着国家环保政策执行力度的不断加大,软包装企业的环保升级需求不断提升,无溶剂复膜胶将逐步替代溶剂型聚氨酯胶粘剂。近些年无溶剂胶粘剂的应用发展迅速,国内软包装生产企业有几千家,其中采用无溶剂复合工艺的软包装企业每年都在不断的增加。
我国的无溶剂胶粘剂由康达新材率先研发成功。早在2005年,公司已经开始研发无溶剂胶,2006年公司的无溶剂胶实现了工业化生产并正式推向市场。目前公司无溶剂聚氨酯复膜胶在国内无溶剂复膜胶市场上占有率领先。
目前国内无溶剂复膜胶对溶剂型覆膜胶的替代率约20-30%,还有进一步增长的空间,随着公司产品结构的优化升级,以及新领域的开拓,经历了2018-2019年的调整后,2020年聚氨酯复膜胶业务有望恢复增长。
2015年,公司启动非公开发行,拟募资8.5亿元,其中包括1.46亿元的聚氨酯胶扩产项目,项目基建工程于2018年10月31日前已建设完成,目前已投产,为后期公司聚氨酯胶业务的增长打下基础。
原材料价格企稳
公司的综合毛利率在2017-2018年出现向下的波动,主要是由于原材料价格上涨。2017年综合毛利率26.45%,同比下降8.67%,净利率7.90%,同比下降6.01%,2018年虽有小幅回升但还是维持在低位。
环氧树脂结构胶和聚氨酯胶是公司前两大业务,收入占比分别为44%、21%(2019H1),胶粘剂业务原材料成本占比高达80%,环氧树脂胶的原材料主要是环氧树脂,聚氨酯胶的原材料主要是聚醚,二者在2017和2018年出现了明显的价格上涨,导致公司毛利率下滑。
环氧树脂结构胶和聚氨酯胶是公司前两大业务,收入占比分别为44%、21%(2019H1),胶粘剂业务原材料成本占比高达80%,环氧树脂胶的原材料主要是环氧树脂,聚氨酯胶的原材料主要是聚醚,二者在2017和2018年出现了明显的价格上涨,导致公司毛利率下滑。
我们判断环氧树脂和聚醚价格的上涨主要是由于环保政策收紧,随着供给侧产能的逐渐出清,环保收紧的边际影响逐渐降低,行业步入稳态。预计未来公司的原材料价格将维持在较低的位置,有利于业绩的释放。
3
收购必控、增资博航天海,“新材料+军工”双主业发展
2017年7月,公司以自有现金收购必控科技29.114%的股权,10月启动发行股份再次收购剩余68.155%的股权,截至2019半年报,公司合计持有必控科技99.92%的股份。必控科技主要从事滤波器、滤波组件和电磁兼容预测试系统等电磁兼容相关产品的研发、生产和销售。
必控科技的滤波器及滤波组件、电磁兼容业务主要为客户解决其设备或系统在其他电磁环境中符合要求运行的要求,主要客户分布在军工行业,生产的配套产品主要供给一级或二级整机装配企业或科研院所。目前已知的航空工程项目均采用了必控科技的产品,例如:神州八号、天宫一号等。
2017-2018年必控完成业绩承诺,2019半年度业绩853万元,当年业绩承诺为4600万元,军工客户第四季度付款较多,具有较为明显的季节效应,因此全年业绩完成情况仍需观察。收购必控使得公司形成3.28亿元的商誉,军用产品一旦占领了新品开发市场,只要按研发阶段跟进服务,基本可以获得后期工程型号持续供货的市场,我们预计必控科技能够保持稳定的发展。
电磁兼容技术技术高、难度大,在国防军工电磁兼容产品市场,有严格的准入限制机制,必须通过严格认证的企业才能进入采购目录,行业进入壁垒较高。出于对国家安全的考虑,国家要求逐步减少对国外电磁兼容相关产品的依赖,本土企业具备进口替代的发展机遇。根据并购预案,电磁兼容材料、产品的支出约占军费的0.5%,由此计算出每年电磁兼容材料、产品市场规模约50亿元。
2018 年7月,公司以自有资金对博航天海增资1700万元,占博航天海股份比例34%。此举进一步完善了公司在电磁兼容产业领域的布局。
博航天海技术团队长期与北京航空航天大学电磁兼容技术研究所开展产学研合作,承接高校先进科研成果进行产业转化发展,在电磁兼容测试设备、检测设备和系统设计和分析软件等方面具有为客户提供订制化和通用化产品和服务的能力与丰富经验,在航空、航天、电子等行业积累了稳定的客户资源。
4
进军军工检测行业,完善“新材料+军工”布局
启动京瀚禹收购,第一小步已完成
2019年12月,公司发布股权收购合作框架协议公告,拟分步收购京瀚禹100%的股权:
①2020年康达先以现金7000万元收购京瀚禹8.51%股份(此步已完成),2020年6月30日前以现金28600万元收购34.75%股权,之后的一个月内,以现金或非现金财产出资13000万元,增资获取完全稀释后的13.65%股权。至此第一次收购全部完成,合计持有京瀚禹51%的股权。
②京瀚禹2021年3月31日前提供审计报告,满足2020年扣非净利润同比增速不低于15%后的一个月内,康达启动整体收购程序,预计以发行股份购买资产及募集配套资金等方式,收购京瀚禹剩余股权。
京瀚禹主营业务是提供元器件的筛选、破坏性物理分析(DPA)等可靠性检测试验以及测试程序开发等服务,检测对象主要包括集成电路、晶体晶振、电源模块、继电器、电阻电容电感等电子元器件,客户主要为航空、航天、兵器、船舶、科研机构等军工单位,京瀚禹目前的检测能力、类别和吞吐量均处于行业领先位置。
此次收购实践了公司“新材料+军工”的多元化发展战略,进一步加强公司军工电子技术优势与检测领域资源的深度融合,发挥协同效应,促进公司军工板块产业链的延伸,挖掘新的利润增长点。京瀚禹2020-2023年的承诺扣非净利润分别为9200万元、10600万元、12200万元、14200万元,年增速在15%以上。
电子元器件检测行业赛道优异
2018年我国检验检测行业市场规模2810.5亿,2013-2018年CAGR达14.98%,是一个稳定增长的好行业。行业营收规模快速增长的同时,检测机构数目及出具报告数量也在持续增加,2018年全市场共有39472家检验检测机构共出具检验检测报告4.28亿份,检测报告平均单价为657元。
检测行业下游行业分散,几乎覆盖国民经济各行业,2018年前五大细分领域为建筑工程(454.87亿元)、环境与环保(326.92亿元)、建筑材料(268.26亿元)、机动车检验(212.69亿元)和食品及食品接触材料(159.73亿元),前五大领域占市场总规模约50%。京瀚禹所在的军工检测行业在认监委的行业分类中并未单独列出。
为了更好地认识不同细分领域的发展与潜力,我们构建了竞争强度因子模型:①竞争强度因子 = 领域机构数占行业总机构数的比例/领域营收规模占行业总营收规模的比例;②相对增速 = 领域营收规模增速 - 行业总营收规模增速。
竞争强度因子很好的描述了不同领域之间竞争强度的差异。竞争强度因子越大,同样的市场规模有更多的机构分食,相应领域的竞争越激烈,机构平均收入越低。相对增速则描述了领域营收增速与行业总营收增速之间的关系,本模型均采用2018年的数据分析。
我们以竞争强度因子1.0与相对增长率0%作为分界线,将行业按照竞争格局与成长速度分为四个区间,其中左上角成长优、竞争优区间增速快于行业整体,且竞争强度因子小于1.0,竞争格局好,包含以下细分领域:电子电器、特种设备、电力、机械检测、计量校准、软件信息化。京瀚禹军工电子元器件检测与“电子电器检测行业”有一定重合,赛道优异。
受益军队装备支出占比提升
我国军费支出保持稳定较快的增长。根据2019年7月发布的《新时代的中国国防》白皮书,我国军费开支从2010年的5333亿元上升到2017年的11899亿元,CAGR为9.32%,高于同期GDP增速。2019年我国军费预算约1.19万亿人民币,同比增长7.5%。
我国军费主要由人员生活费、装备费和训练维持费构成,《新时代的中国国防》白皮书提出要进一步完善优化武器装备体系结构,购建现代化武器装备体系,军费中装备费占比已从2010年的33.25%提升到了2017年的41.11%,达到4288.35亿元。
目前国际地缘局势复杂,我国在某些装备领域相比最新技术水平还有差距,因此装备发展紧迫性较高;另一方面,改革开放以来我军进行了六次裁军,全军总员从602万减少到了200万,2017年人员生活费占比30.77%;美军目前140万人左右的规模,人头费占比21.70%,相比之下我军未来人头费占比还有进一步下降的空间。综合以上两点,预计未来军队装备费支出仍将保持较快增长,装备投入的加大将带来相应的检测需求持续增长。
5
盈利预测
预计公司2019-2021年归母净利润分别达1.39、1.42、2.00亿元,首次覆盖,给与“买入”评级。
预计2020年业绩1.42亿,同比仅增长1.72%。一方面,2019年1.39亿业绩中包含非经常性收益,预计1500万左右;另一方面,2020年1.42亿业绩中包含了丁基材料项目转固后的折旧费用1500万、员工持股计划产生的1000万费用。因此剔除2020年折旧和员工持股费用的影响、以及2019年非经常收益后,2020年的归母净利预计约1.67亿元,同比+35%。
关键假设:
①2020年实现对京瀚禹的参股,参股比例30%-40%,完成时间在今年年中左右,京瀚禹不合并报表,但增厚的业绩计入投资收益;
②2020年实现对京瀚禹的全资收购,并表时间在9月份左右,利润表合并3-4个月,资产负债表和现金流量表合并全年数值;
③2017-2018年原材料价格上涨的影响基本消除,2019年开始,预计上游原材料价格保持稳定,公司毛利率保持稳定。
我们采用分部估值法来进行目标市值估算:
胶粘剂业务选取回天新材、高盟新材和硅宝科技作为可比公司,采取三家公司的平均估值作为康达新材胶粘剂业务的目标估值;军工电磁兼容业务选取航天发展、国睿科技作为可比公司,考虑到必控科技体量较小、且未来两年增速有限,在平均估值的基础上给与一定的折价,20、21年分别给与30和25倍的目标估值;军工检测业务选取广电计量、华测检测作为可比公司,考虑到京瀚禹业务体量较小,在平均估值的基础上也给与一定的折价,20、21年分别给与40和35倍的目标估值。
根据上表的目标估值,以及康达新材分业务的利润情况,我们对2020-2021年目标市值进行估算。2020年和2021年业绩计算涉及到京瀚禹的并表时间,我们分别计算了考虑并表时间和不考虑并表时间的备考业绩,结果如下表。以备考业绩为依据,康达新材2020年目标市值46.4亿元,2021年65.5亿元。
康达新材三张表预测:
风险提示:
①若京瀚禹并购不能顺利实施或实施进度不及预期,会对上文的盈利预测造成影响;截至目前,2020年第一次收购之第一步已按计划完成,2020年3月康达以现金7000万元收购京瀚禹8.51%股份。
②近期国际石油价格波动剧烈,若大宗商品价格因此受到不可预期的影响,则会影响公司的产品价格及毛利水平。
③收购必控科技导致新增3.28亿商誉,2017和2018年必控均完成业绩承诺,2019年为必控科技最后一年的业绩承诺期,此后(2020年及以后)若必控科技业绩出现大幅下滑,则可能触发商誉减值。
证券研究报告名称:《康达新材深度:新材料与军工双轮驱动,进军军工检测更上层楼》
对外发布时间:2020年3月16日
报告发布机构:中信建投证券股份有限公司
本报告分析师:
秦基栗 执业证书编号:S1440518100011