新浪财经

2020消费者维权白皮书:互联网经济成投诉重灾区

时代周报

关注

原标题:3•15特献 | 2020消费者维权白皮书:互联网经济成投诉重灾区

来源:时代商学院

时代商学院研究员郑一佐

编辑 郭吉桐

近年来,消费对中国经济增长的贡献明显提高,居民消费也从实物消费走上实物消费与服务消费并重的轨道,出现了以住房和汽车消费为代表的消费结构升级,同时,教育、医疗、旅游、通信和文娱等消费需求也持续攀升。 

据国家统计局数据,2019年,我国国内生产总值比上年增长6.1%,从消费看,全年社会消费品零售总额41.16万亿元,比上年增长8%;实物商品网上零售额占社会消费品零售总额的比重为20.7%,比上年提高2.3个百分点。不过,随着消费蓬勃发展,消费侵权事件也层出不穷,消费者投诉与维权行为频频发生。 

值此“3•15”来临之际,时代商学院推出2020消费者维权白皮书,探讨近年来消费者维权趋势以及2019年消费维权热点,以飨读者。

【摘要】

四大投诉与维权平台。2019年,全国12315平台、黑猫投诉、聚投诉、电诉宝是消费者使用频次较高、影响较广泛的四个投诉与维权平台。其中,全国12315平台、黑猫投诉、聚投诉的累计有效投诉总量分别为82.14万件、81.96万件和86.9万件,投诉解决率分别为75%、53.45%和47.4%。

售后服务关注度最高。从投诉性质看,2019年,售后服务问题投诉比重占29.09%,质量问题占25.13%,合同问题占18.31%,三者合计占投诉总量的七成以上,是引发投诉的主要原因。其中,售后服务问题位居首位,体现出消费升级后,消费者对商品和服务质量的关注度提高、期待值增强。

汽车及零部件投诉量第一。在2019年所有类型投诉中,商品类投诉为37.79万件,占总投诉量的46.01%,同比下降1.89个百分点。从具体商品看,投诉量居前五的分别为汽车及零部件、服装、食品、通讯类产品、鞋。

生活与社会服务居服务类投诉榜首。2019年,在服务类投诉中,生活、社会服务类,互联网服务,销售服务,教育培训服务与电信服务居投诉量前五。与2018年相比,2019年以网络游戏、共享经济等为主要服务项目的经营性互联网服务投诉量跃居第一位,这与数字经济、数字消费迅速增长密不可分。随着消费者数字生活比重的提高,经营性互联网服务的投诉量及比重或将长期居于前列。

消费金融行业:美团金融投诉量持续攀升。2019年,聚投诉共接到全国消费者对互联网消费金融行业有效投诉量61.3万件,同比大增190%,其中30.13万件获得解决,解决率49.1%。以美团金融为例,2019年,美团金融累计获投诉2141件,解决量760件,解决率35.5%。随着投诉量的不断增加,美团金融投诉解决率不增反降,处理效率与态度值得商榷。

电商行业:超七成用户受损金额低于千元。2019年,聚投诉共受理全国消费者对电商行业有效投诉量50638件,整体投诉解决率52.8%。有统计显示,在电商用户网购消费累计损失金额统计中,超七成用户网购消费累计损失的金额在1000元以下。整体来看,电商消费者损失金额额度处于较低水平,反映出消费者对商品质量的关注度提高,消费维权意识较强。

医药行业:保健用品虚假宣传突出。据中消协统计,保健用品投诉占比33%、医疗器械占比20%、中药中成药占比15%。结合投诉领域看,质量问题在中药及中成药、西药、医疗器械、保健用品四大细分领域普遍存在,而虚假宣传问题中保健用品占比46%,售后服务问题中医疗器械占比34%。

教育培训行业:预付式消费陷阱大。2019年,聚投诉共受理全国消费者对教育培训行业有效投诉量9764件,投诉解决量5205件,解决率53.3%。但与往年不同的是,预付式消费已从传统美容、健身个体行业向教育培训等单个消费金额较大领域发展。

一、消费维权概况

1.消费维权在中国

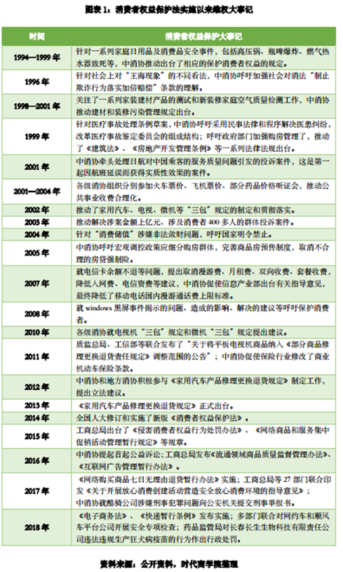
消费者权益是指消费者在进行具体消费行为和完成具体消费过程时所享受的权利和利益之和。随着社会经济的发展和收入水平的提高,消费者权益保护工作越来越受到世界各国的重视。1983年,国际消费者联盟组织将每年的3月15日定为“国际消费者权益日”(World Consumer Rights Day)。 

1984年9月,广州消费者委员会成立,成为中国第一个城市消费者组织;1984年12月,中国消费者协会(以下简称“中消协”)由国务院批准成立;1987年9月,中消协被国际消费者联盟组织接受为正式成员。

消费者权益保护相关法律法规也持续完善,为消费者维权提供了重要法律依据。1994年1月1日,《中华人民共和国消费者权益保护法》正式实施,标志着我国消费者权益保护工作走向法制化;2014年3月15日,全国人大又修订和实施了新版《消费者权益保护法》(以下简称“新消法”),从强化经营者义务、规范网络购物等新的消费方式、建立消费公益诉讼制度等完善消费者权益保护制度,我国消费者权益保护进入新阶段。

2.消费者投诉与维权平台

据“新消法”规定,消费者为生活消费需要购买、使用商品或接受服务时,依法享有安全权、知情权、自主选择权、公平交易权、求偿权、结社权、获知权、人格尊严受尊重权以及监督权。当消费者这些权利受到侵犯时,该如何采取正确途径维权? 

目前,消费维权方法主要包括协商解决、投诉与调解、行政申诉、提请仲裁、提起诉讼这五种处理方式。当消费者与经营者发生争议时,在自愿、互谅的基础上,消费者可直接与经营者进行协商处理,也可通过电话、信函、面谈、互联网形式进行投诉调解。而当经营者故意拖延或无理拒绝消费者协商和解建议的行为时,消费者也可向相关职能的行政部门、仲裁机构和人民法院寻求援助。

针对投诉与调解类维权渠道,时代商学院梳理了以下四个消费者使用频次较高、影响较广泛的投诉与维权平台。

(1)全国12315平台

全国12315平台是全国消费者通过电脑、手机APP、微信公众号、微信小程序等多渠道、24小时便捷高效地进行投诉、举报的平台。平台由国家工商总局建设,全国工商和市场监管部门共同使用。 

2017年3月14日,平台启动试运行;2019年8月31日,基于市场监管热线12315、12365、12358、12330、12331“五线合一”的整合后,全国12315平台正式上线。 

2019年,全国12315平台共受理消费者投诉82.14万件,同比增长7.76%;解决61.42万件,投诉解决率75%,为消费者挽回经济损失11.77亿元。

(2)黑猫投诉

黑猫投诉隶属于新浪网技术(中国)有限公司,是新浪旗下的消费者服务平台。2018年3月14日,黑猫投诉结束试运营,正式上线。 

据黑猫投诉数据,2019年,黑猫投诉累计有效投诉总量为81.96万件,回复率为75.48%,完成率为53.45%,为消费者挽回经济损失24亿元;入驻商家15391家,投诉量排在前五名的行业分别为金融支付(29.8%)、购物平台(24.85%)、共享服务(10.25%)、出行旅行及住宿(4.96%)、娱乐生活(4.68%)。

(3)聚投诉

聚投诉是由世纪龙信息网络有限责任公司(简称“21CN”)主办的公益性消费投诉平台,于2013年3月15日上线。天眼查显示,21CN成立于1999年,是中国电信全资子公司,主要从事移动互联网领域与云计算领域的产品研发,为个人和企业用户提供媒体资讯、电子邮箱、移动应用与云存储等服务。 

据聚投诉平台数据,2019年,聚投诉累计受理消费者有效投诉86.9万件,解决量41.2万件,投诉解决率47.4%,其中,互联网消费金融、电商、第三方支付、银行、共享出行等10个行业,投诉最为集中。

(4)电诉宝

电诉宝隶属于浙江网经社信息科技有限公司(简称“网经社”)。天眼查显示,网经社是浙江网盛生意宝股份有限公司(002095.SZ)的全资子公司,2007年3月成立于浙江杭州,主要从事媒体、报告、数据、融资、营销、顾问等服务,旗下拥有网经社(电商门户)、电子商务研究中心(智库)、电数宝(大数据)、电融宝(FA)、电诉宝(投诉调解)等系列子品牌/平台。 

据网经社数据,2019年上半年,电诉宝平台受理的投诉案件数在6500件以上,同比增长12.32%,主要集中地区为广东(15.7%)、江苏(8.3%)、浙江(7.73%)、上海(6.89%)、北京(6.63%)、山东(6.14%)、四川(4.67%),占比达56.06%。网络消费投诉量与当地的网络消费普及率以及消费者维权意识有重要关联。

二、消费维权舆情分析

2019年,中国消费领域出现了许多新变化,消费升级态势持续,消费结构日趋优化,但消费侵权问题也进一步突出。 

据中消协统计,2019年,全国消协组织共接待消费者来访咨询140万人次,受理消费者投诉82.14万件,同比增长7.76%,解决投诉61.42万件,投诉解决率75%,为消费者挽回经济损失11.77亿元。其中,因经营者有欺诈行为得到加倍赔偿的投诉3160件,加倍赔偿金额1607万元。

从历年投诉情况看,如图表2所示,消费者投诉量在不断增长,2019年达到历史最高水平。与此同时,投诉解决量虽也不断增加,但投诉解决率相对有所下滑,整体保持在73%以上。

1.售后服务关注度最高

如图表3所示,2019年,从投诉性质看,售后服务问题占29.09%,质量问题占25.13%,合同问题占18.31%,虚假宣传问题占7.15%,价格问题占5.13%,安全问题占5.09%,假冒问题占3.06%,人格尊严问题占1.43%,计量问题占0.85%,其他问题占4.76%。可见,售后服务、产品质量和合同问题是引发投诉的主要原因,占投诉总量的七成以上。

从2016—2019年的变化趋势看,如图表4所示,售后服务、产品质量和合同问题一直是消费者维权投诉的前三大关注热点。尤其是2016年,质量问题占比一度高达41.47%;2017年,合同问题占比达31.07%;与2018年相比,2019年合同问题投诉比重下降2.22个百分点,安全问题投诉比重上升1.84个百分点,其余类投诉变化幅度较小。

售后服务和质量类投诉比重较大,体现出消费升级后,消费者对商品和服务质量的关注度提高、期待值增强。这在一定程度反映了建立商品服务诚信体系的紧迫性和进一步加强市场监督的重要性。

2.汽车及零部件投诉量第一

据中消协统计,在2019年所有类投诉中,商品类投诉为37.79万件,占总投诉量的46.01%,同比下降1.89个百分点;服务类投诉为41.54万件,占总投诉量的50.57%,比重上升2.26个百分点,其他类投诉为2.81万件,占总投诉量的3.42%。 

如图表5所示,2019年,在商品大类投诉中,家用电子电器类(12.01%)、交通工具类(8.09%)、日用商品类(7.28%)、服装鞋帽类(6.47%)和食品类(4.27%)投诉量居前五。与2018年相比,家用电子电器类占总投诉量比重下降1.53个百分点,交通工具类比重增长0.71个百分点,其余类投诉变化幅度较小。

从具体商品看,投诉量居前五的分别为汽车及零部件、服装、食品、通讯类产品、鞋。与2018年相比,自行车及零部件投诉和房屋类投诉进入商品类投诉前十。

值得关注的是,2019年,自行车进入商品类投诉前十,其中,中高端自行车及配件产品的投诉占比较高,这也体现了消费者对自行车的功能需求,已从通勤代步提升至运动健身、休闲娱乐等高级阶段。 3.生活与社会服务居服务类投诉榜首

如图表7所示,2019年,在服务类投诉中,生活、社会服务类,互联网服务,销售服务,教育培训服务与电信服务居投诉量前五。与2018年相比,互联网服务投诉量比重上升5.13个百分点,销售服务类投诉比重下降3.27个百分点。

在具体服务投诉中,如图表8所示,投诉量居前五的分别为经营性互联网服务、网络接入服务、远程购物、培训服务、餐饮服务。与2018年相比,2019年以网络游戏、共享经济等为主要服务项目的经营性互联网服务投诉量跃居第一位,这与数字经济、数字消费迅速增长密不可分。随着消费者数字生活比重的提高,经营性互联网服务的投诉量及比重或将长期居于前列。 

另外,远程购物从2018年服务类投诉榜首降到第三位,显示近年来各地开展的“放心消费环境”保护运动在电商行业取得成效;而2019年,培训服务第一次进入服务类投诉前十位,这与“预付式消费”现象在健身、美发美容、洗车、餐饮以及教育培训等领域蔓延有关,当企业因经营困难等各种原因跑路时,消费者往往面临人财两空的困境,维权遇到较大难题。

4.互联网维权热点占据4席

目前,中国互联网经济(指基于互联网所产生的经济活动的总和)建设持续发力,已成为经济新动能的重要力量。据国家统计局数据,2018年,中国经济发展新动能指数为270.3,比上年增长28.7%,其中,网络经济指数对新动能指数增长的贡献率达80.8%,贡献最大。与此同时,互联网领域的消费问题也层出不穷,新经济下的消费维权仍面临多重挑战。

据中消协,2019年十大消费维权舆情热点分别是奔驰车主哭诉维权引起各界反思、“双11”被指规则复杂暗藏消费陷阱、AI换脸软件爆红却涉嫌侵权、“直播带货”中的消费问题频现、培训机构跑路学员退费无门还陷“套路贷”、上海迪士尼禁止外带食品惹争议、视频网站超前点播付费模式引发争议、炒作经济热潮下存在消费侵权隐患、中消协首例公益诉讼调解成功、知名品牌家电特约售后服务乱象被曝光。

在十大热点中,“互联网+”领域的消费维权热点占据4席,与其他热点问题相比,此类事件涉及的受众范围广,社会影响大。 

从往年来看,2018年互联网领域维权热点占据7席,包括顺风车安全问题、个人信息保护缺失、大数据杀熟、共享出行押金难退、网购平台售假、预付式消费现“套路贷”、移动支付安全漏洞;2017年则占据6席,包括校园贷、共享单车、网络订餐、网约车、刷单炒信、OTA(Online Travel Agent,旅游电子商务)企业捆绑销售。

可见,借助网络消费规模的扩大,互联网经济业态蓬勃兴起,但一些企业往往忽略对消费者权益的保障,虚假促销、伪劣商品、信息泄露、霸王条款等损害消费者权益的情况时有发生。仅靠企业“自律”,消费者权益难以获得保障,需要社会各界协同共治,营造安全放心的消费环境,各行业才会迎来更为广阔的增长空间。

三、典型行业分析

1.消费金融行业

随着我国居民消费观念转变、消费需求多样化,消费贷款、消费金融已成普遍现象,主要用于解决日常生活中的各类资金短缺难题,如购房、装修、教育、旅游、购买耐用消费品、经营资金短缺等。不过,消费金融在满足消费者金融需求、促进消费升级的同时,也产生新的风险和问题,不少消费金融公司频遭投诉。

(1)短期消费贷款增速超20%

消费金融有广义和狭义之分,如图表9所示,广义的消费金融包括传统商业银行、持牌消费金融公司、新兴互联网金融平台向消费者发放的各种消费贷款;狭义的消费金融是指广义消费金融范畴中扣除传统商业银行住房和汽车贷款的那部分。

另外,根据是否依托于具体消费场景,消费金融也可分为依托具体消费场景的消费贷,以及不依托具体消费场景的现金贷两种模式;根据消费贷款期限结构,消费金融还可分为以房贷为主的居民中长期消费性贷款,以及一年内的短期消费性贷款。

如图表10所示,中国消费金融行业起步于20世纪80年代,一些商业银行开始提供耐用品消费信贷业务以及信用卡业务。但受制于居民消费水平、宏观市场环境、政策措施以及产业地位尚不明确等多方面限制,行业发展相对缓慢。直到2009年,消费金融公司试点开启,推动了消费金融场景的拓宽和消费金融产品的创新。

目前,我国消费金融行业处于高速发展阶段,短期消费贷款增速在20%以上。如图表11所示,2015—2018年,中国短期消费贷款规模(不包括房贷)不断上涨,2016年、2017年、2018年短期消费贷款规模均保持高速增长,增幅分别达20.4%、38.3%、29.5%。

(2)美团金融投诉量持续攀升 

不过,消费金融行业在快速发展的同时,也出现平台爆雷、泄露个人隐私、暴力催收、非法吸收公众存款等乱象,行业所遭受的投诉量也居高不下。

据聚投诉统计数据,该平台2019年度投诉量排名前十的商家全部来自消费金融领域,累计有效投诉量达13.53万件。其中,两家为持牌消费金融公司(捷信消费金融、马上消费金融),其余八家均为互联网金融平台。由此可见,互联网消费金融问题颇为突出。

近年来,互联网公司因拥有庞大的客户群及消费流量入口,纷纷试水消费金融业务,如阿里巴巴(NYSE:BABA)推出花呗、借呗,京东(NASDAQ:JD)推出京东白条,美团点评(03690.HK)也于2017年成立了美团金融,主要为包括美团点评合作商户在内的中小微餐饮企业提供金融服务。 

据聚投诉数据,如图表12所示,2019年,聚投诉共接到全国消费者对互联网消费金融行业有效投诉量61.3万件,同比大增190%,其中30.13万件获得解决,解决率49.1%;超过7800个互联网消费金融商家被投诉,其中有效投诉量超过100件的商家有720个,较2018年增加416个。

以美团金融为例。聚投诉数据显示,截至2020年3月12日,美团金融累计获投诉量为4055件,解决量1027件,解决率仅25.3%,远低于互联网消费金融行业平均49.1%的解决率。同时,美团金融还存在暴力催收、结清证明不给开、高利贷等嫌疑。

从单一年份看,如图表13所示,2019年,美团金融累计获投诉2141件,解决量760件,解决率35.5%。从月度走势看,自2019年7月,美团金融单月投诉量已超过100件,至12月份达到顶峰,月投诉量为685件;而从解决率看,1月和6月的单月解决率超80%,但自7月份开始就一路下滑,至12月份达到最低,解决率仅20%,回落至历年平均水平以下。可见,随着投诉量的不断增加,美团金融投诉解决率却不增反降。面对持续攀升的投诉,美团金融的处理效率与态度值得商榷。 

2.电商行业

网购已成当前国人重要的购物渠道,但网购中出现的侵害消费者权益的问题也逐渐成为阻碍电子商务发展的一大障碍,这也对消费者权益保护提出了新的要求。 

(1)互联网企业营收总规模达1.2万亿元

如图表14所示,电商行业发展至今已有20多年,移动终端和支付技术的进步助推电商在网民中的渗透率不断提升。据艾媒咨询数据,2018年,中国移动电商用户规模达到6.08亿人,至2020年有望达到7.13亿人。

2019年,5G、云计算、大数据和人工智能等新技术应用加快,拉动互联网经济进入快速增长期。如图表15所示,2019年,中国规模以上互联网和相关服务企业实现业务收入12061亿元,同比增长21.4%;全行业实现营业利润1024亿元,同比增长16.9%,增速比上年提高13.1个百分点。电商经济已达到庞大的规模,关于电商消费者的权益保障同样不容忽视。据艾媒咨询数据,30.9%的受访电商用户曾在网购过程中遭遇消费者权益问题。

(2)超七成用户受损金额低于千元

据聚投诉数据,如图表16所示,2019年,聚投诉共受理全国消费者对电商行业有效投诉量50638件,整体投诉解决率52.8%。从月度投诉走势看,受“双11”“双12”的影响,行业整体投诉量在11月和12月达到峰值。

从投诉问题类型看,退款难相关投诉占比达31.8%,商家虚假宣传与误导相关投诉占比达15.6%。其中,涉及退款难问题的平台,多数遭遇经营问题,有的已停业甚至跑路,如门客生活、中经汇通、优信优卡等预付式消费平台无法兑付服务;人人车、车置宝等平台拖延退还购车押金、出售车款等款项;淘集集停业,未退回商户保证金及货款。 

另据艾媒咨询数据,如图表17所示,在电商用户网购消费累计损失金额统计中,超七成用户网购消费累计损失的金额在1000元以下,其中,受损金额在100—500元区间的用户占比达30.5%。

整体来看,电商消费者损失金额额度处于较低水平,反映出消费者对商品质量的关注度提高,消费维权意识较强。 

3.医药行业

(1)医疗器械投诉比重逐年增加

据中消协统计,医药类投诉案件主要集中在中药及中成药、西药、医疗器械、保健用品四大细分领域。如图表18和19所示,2019年,保健用品投诉占比33%、医疗器械占比20%、中药中成药占比15%。与往年对比,医疗器械类投诉案件逐年增加,中药、中成药类投诉案件逐年减少,而保健用品类投诉案件占比最大,投诉占比均在三成以上。

(2)保健用品虚假宣传突出

如图表20所示,2019年,医药类投诉较为突出的三大问题分别是虚假宣传、质量问题和售后服务问题。其中,虚假宣传投诉案件1437件,占比27%;质量问题投诉案件1343件,占比25%;售后服务问题投诉案件770件,占比14%。

结合投诉领域看,质量问题在中药及中成药、西药、医疗器械、保健用品四大细分领域普遍存在,而虚假宣传问题中保健用品占比46%,售后服务问题中医疗器械占比34%。

据智研咨询数据,2019年,全球保健市场规模达2667.4亿美元,同比增长1.8%。其中,中国为全球第二大保健品市场,市场份额占比为21.8%,规模达到580.2亿美元。从过去10年保健品市场规模增长看,中国保健品行业呈蓬勃发展趋势,10年的复合增长率为9.5%,年均扩容增速超过美国、澳大利亚、西欧等发达国家。而在保健品行业蓬勃发展下,乱象问题依旧层出不穷。 

2019年,受权健事件影响,“百日行动”(1月8日—4月18日)暂停了直销牌照发放,一定程度上加强了对于保健食品注册+备案制度双轨并行的执行力度。

4.教育培训行业

近几年,教育培训服务市场增长迅速,包括幼儿早教、考学辅导、语言培训、职业技能培训甚至是老年人健康知识讲座等培训需求旺盛,但培训机构质量参差不齐,侵权问题时有发生。

(1)投诉解决率仅53.3%

据聚投诉数据,2019年,聚投诉共受理全国消费者对教育培训行业有效投诉量9764件,投诉解决量5205件,解决率53.3%。从月度投诉趋势看,如图表21所示,行业整体投诉量从下半年开始呈递增趋势,12月份达峰值。

另据中消协数据,2019年,教育培训类投诉主要集中在幼儿教育、课外辅导和培训服务三个方面。其中,培训服务投诉比重达50%,幼儿教育和课外辅导投诉比重均为17%,其他投诉问题占比16%。结合投诉性质看,如图表22所示,培训服务的投诉主要集中在合同问题(51%)、售后服务问题(18%)、质量问题(15%)三方面。

(2)预付式消费陷阱大

从投诉问题类型看,培训机构和培训教师资质不健全、培训机构夸大培训内容和培训效果、协议或合同条款模糊等矛盾问题依然存在,但与往年不同的是,预付式消费问题愈演愈烈。 

预付式消费因市场覆盖面广、进入门槛低、从业流动性大、资金监管难等问题,近年来连续成为投诉热点,且已从传统美容、健身个体行业向教育培训等单个消费金额较大领域发展。

从2019年1月开始,教育培训行业机构关店、跑路、解散、破产的事件一直不断,培训机构经营不善导致资金链断裂引发停业闭店,而消费者追讨费用难度陡增。 

韦博英语就是典型的因资金链断裂而倒闭的机构,其在全国60多座城市有超过150家网点,主营成人及K12英语培训业务。2019年10月,韦博英语宣布,由于内外部的各种原因,公司业务持续下滑,成本攀升,经营遇到困难,原定的融资计划不断被推迟,致使资金链断裂。而受韦博英语倒闭影响,大量学员无法正常上课且又无法收回学费,维权声讨不断。 

韦博英语并不是个案,综观2019年,资本市场对教育培训行业投资数量、投资金额近乎“腰斩”,教育培训行业正经历“资本寒冬”。因此,对于那些严重依赖预收账款进行店面扩张、法人或股权出现重大变动、拖欠物业费及员工工资的教育培训企业,消费者应保持高度警惕。

加载中...