新浪财经

现房才能卖,海南不玩房地产了?底气何在

财经杂志

关注

3月7日,海南省发布楼市新政《关于建立房地产市场平稳健康发展城市主体责任制的通知》(下称《通知》)。

在限售方面,《通知》提出:在新出让土地上建设的商品住房,实行现房销售制度。

在限购方面,《通知》规定,3月7日起,对在海南省已拥有2套及以上住房的本省户籍和常住居民家庭(含夫妻双方及未成年子女),停止向其销售安居型商品住房和市场化商品住房。

现房销售与预售相反,要在房子建成之后才能对外售卖,这对地产商的现金流是重大打击,新政一旦实施,将影响海南的土地拍卖市场。

早在2018年4月22日,海南就实行了对外地人的全省域限购,要求非海南省户籍居民家庭在海南购买住房,至少须提供一名家庭成员在该省累计24个月及以上个税或社保缴纳证明。

此次《通知》又给海南省内居民加设了购房红线。

这意味着疫情以来,海南成为全国第一个加码楼市调控的省份,也是迄今首个实施现房销售制度的省份。海南省的房市调控不松反严,逆市操作,底气何在?

事实上,看似严厉的政策下,对各利益相关方的影响并不很大。一方面,去地产化并未对海南经济带来破坏性影响,海南省的房价在全省域限购后,也未出现断崖式下跌;另一方面,《通知》对楼市需求端和供给端的抑制都有限。

2018年4月,海南省开始在全岛建设自由贸易试验区,一年多后,新的经济动能已经开始填补房地产市场减速带来的缺口。

国家统计局数据显示,2019年,海南省生产总值5308.94亿元,同比增长5.8%,与2018年持平,2017年增长率为7%。2019年,海南固定资产投资同比下降9.2%,其中房地产开发投资下降22.1%,非房地产开发投资增长2.9%。

海南省房地产投资虽然在下降,但高新技术、制造业、零售业以及旅游业给经济增长带来了新动能。

2019年,海南省高技术制造业增加值比上年增长10.1%;线上交易规模不断扩大,推动快递业务大幅增长,海南全省2019年快递业务量为18.48亿件,比上年增长13.3%。

海南的特色旅游业也在2019年发展迅速,全省实现旅游总收入1057.80亿元,比上年增长11.3%。

即使有新动能加持,但海南省在去地产化时可以软着陆,还在于海南房价依然坚挺。

从2018年4月22日实施“全域限购”政策以来,海南省房价一直没有下跌趋势。

国家统计局数据显示,2015年以来70个大中城市的累积房价涨幅,海口排名第12,累积上涨48.4%;三亚排名第六,累积上涨55.1%。涨幅前五位是西安(70.1%)、武汉(61.6%)、合肥(61.4%)、广州(56.9%)、石家庄(55.6%)。

最近一年,海口、三亚房价保持平稳,月度涨跌幅基本在正负一个百分点之内。2019年海南全省,房价均价同比增长近6%,为15383元/㎡。

此外,《通知》短期内不会对购房需求和新房供给造成过大影响。

多位行业分析师认为,《通知》中对本地人两套以上限购,并没有限制多少购买力,本来本地普通家庭购买第三套房子的需求也不多。

现房销售虽然长期来看,影响开发商在海南拍地的热情,但并不影响目前已经拥有大量土地储备的房企,他们依然可以预售房屋。《财经》记者获悉,自2018年4月后,开发商基本都撤出了海南市场,或者把海南团队撤销与广东事业部合并。

海南省此次《通知》更像是一种表态,实际影响并不会扩大很多。

海南省住房和城乡建设厅党组书记霍巨燃解释说,《通知》是为了进一步遏制投机炒房行为,回归住房的民生和居住属性,同时也为了防止房地产过多占用社会公共资源,从而为自贸港建设提供充足的资源空间。

3月6日,海南省通知发布的前一天,住房和城乡建设部部长王蒙徽在《人民日报》发表署名文章,表示要坚持“稳”字当头,全面落实因城施策、稳地价稳房价稳预期的长效管理调控机制,坚决防范化解房地产市场风险,落实城市主体责任,因城施策、分类指导,保持房地产市场平稳运行。

中指研究院数据显示,自今年1月底新冠疫情持续发酵至今,已有超过50个地市在供给侧和需求侧密集出台房地产行业的扶持政策。

2月21日,河南驻马店市率先推出了降低购房首付政策,不久就被河南省政府约谈;而广州刚刚推出了公寓限购松绑政策,不到24小时,就将新政撤下。

受疫情影响,2020开年至今,房企销量大幅下降,回款变慢,现金流紧张。克而瑞的数据显示, 2月27个重点城市商品房成交量,环比下降83%,同比下降77%。

商品房市场的不景气迅速传导至土地拍卖市场,地方政府财政收入随之感受到压力。救市政策一方面在救房企,一方面也是地方政府在自救。

“是否能实现中央要求的‘三稳’,疫情过后是一个重要节点,而地方政府对房地产调控的态度,直接影响‘三稳’方针能否坚持。”全国工商联房地产商会商业地产研究会会长王永平对《财经》记者说。

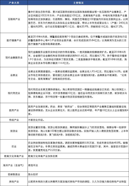
海南省政府规划的12个重点产业

资料来源:海南省政府网站,2018年6月

加载中...