新浪财经

小吃店燃气爆炸,“宇宙最大管理部门”为什么没被追责?

中国市场监管报

关注

2019年10月13日11时06分许,无锡市锡山区鹅湖双乐小吃店发生一起液化石油气爆炸事故,造成9人死亡,10人受伤。

日前,无锡市政府官网公布了这起安全事故的调查报告。在追责名单中,市场监管部门无一人“上榜”。

在这次事故中,市场监管这个“宇宙最大管理”部门为什么没被追责?

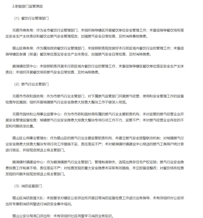
仔细阅读该事故调查报告,其中的事故原因中“职能部门监管原因”部分,有两点内容值得关注。第一,明确商务部门为全市餐饮行业管理部门;第二,明确市政和园林局为市燃气行业主管部门。

知情人士告诉中国市场监管报记者,在上述事故调查过程中,对于不同部门的职责划分,法律依据充足。“比如,关于餐饮行业主管部门这一核心问题,商务部、国家发展改革委2014年发布的《餐饮业经营管理办法(试行)》有明确规定, 商务部负责全国餐饮行业管理工作,地方各级人民政府商务主管部门负责本行政区域内餐饮业行业管理工作。市场监管部门则依法承担准入监管职责、食品安全监管职责以及对具体经营行为依法施以监管。”该人士说。

事故调查过程中,还有一个问题经过了反复讨论。该人士继续说道:“小吃店液化石油气爆炸,最终查明原因是安全阀相关问题导致的。我国特种设备实施目录管理,液化气瓶在目录之中,而安全阀并不在特种设备目录中。据此,承担特种设备监察职责的市场监管部门依法不承担相关行政责任。”

简言之 ,行业主管部门责任的认定,对上述事故最终的责任追究部门和人员的确定,起了关键性作用。

2015年11月3日,国务院发布的《关于“先照后证”改革后加强事中事后监管的意见》(国发〔2015〕62号)(以下简称《意见》)明确规定,坚持权责法定,谁审批、谁监管,谁主管、谁监管,依法厘清各部门市场监管职责。《意见》明确的这“四个谁”原则也被定位为行政主体进行市场监管必须遵循的基础性原则。

事实上,除了“四个谁”原则,在2015年9月发布的国务院安全生产委员会关于印发《国务院安全生产委员会成员单位安全生产工作职责分工》的通知中,“管行业必须管安全、管业务必须管安全、管生产经营必须管安全”的要求也被明确提出。

“无锡市锡山区鹅湖双乐小吃店液化石油气爆炸事故的调查结果,充分体现了地方党委、政府秉持法治理念,严格落实国务院上述要求,切实做到权责法定、权责一致。”采访中,几个采访对象不约而同作出了这样的评述。

如何确保权责一致原则体现在政府监管全过程中呢?随着小吃店液化石油气爆炸事故调查结果的公布,相关问题引起了系统干部尤其是一线市场监管人员的热议。

改革后新组建的市场监管部门职能范围大大扩展,被戏称为“宇宙最大管理部门”,基层市场监管人员担心:“还有哪个领域与市场监管部门的职能无关,悬在半空的‘锅’又大又沉,不知道什么时候就会砸着我们!”

行政法领域著名学者、北京大学法学院教授湛中乐表示,公权力运行的理想状态应是厉行法治,依法科学配置权力,明晰权力边界。

湛中乐教授继续说道:“反过来讲,行业主管部门也没有能力包打行业内的一切。既各司其职,又协同配合,这是现实的做法。”

那么,协同配合过程中的责任怎么划分?湛中乐教授笑言:“这就需要一把手展现领导智慧、协调智慧、沟通智慧了。”  他进一步分析道,“有限政府”在现实中离我们越来越远,从人民的“服务员”,到商人的“店小二”,政府正以大无畏的精神大包大揽。在有限的人力和无限的监管事务这一矛盾之下,每个承担有监管职责的部门其实都面临不小的履职风险。

如何最大限度地降低履职风险?湛中乐教授提出四点建议:

第一,承担着监管责任的每个部门的每个工作人员,必须提升自身法律素养,熟悉法律、吃透法律精神,在日常监管中切实做到依法履职,不缺位、不越位、不错位。 

第二,制定本部门权力责任清单,让具体承担工作任务的一线人员明晰权责边界在哪里。

第三,对于承担有配合义务的监管事项,也要尽可能明确配合的具体事项和协同流程,做到尽责,至少可以降低被追责的几率。

第四,对于特殊时期地方党委、政府的应急工作安排,一方面,要做到落实不打折扣;另一方面,部门负责人要多汇报善沟通,尽可能争取多方面支持和理解。

前述知情人士也强调,厘清政府与市场的关系,体现在行政监管中,需要摒弃大政府的监管思路,树立治理理念,充分发挥行业协会的作用,压实企业主体责任,以严厉的惩处和高额的违法成本使之不能犯不敢犯。

党的十九届四中全会审议通过的《中共中央关于坚持和完善中国特色社会主义制度、推进国家治理体系和治理能力现代化若干重大问题的决定》明确提出,坚持权责法定,权责统一,盯紧权力运行各个环节,完善发现问题、纠正偏差、精准问责有效机制。

“各级、各部门自觉运用法治思维和法治方式推动工作,系统领会、贯通执行《决定》的精神,任重道远。”湛中乐教授说。

中国市场监管报记者 庞仙

加载中...