新浪财经

5G专题报告:5G应用大幕开启

新浪财经

关注

来源:未来智库

获取报告请登陆未来智库www.vzkoo.com。

5G 应用大幕开启,四大领域迎全面机遇

一图纵览 5G 四大领域全面机遇

2019 年中国进入 5G 商用元年,随着 5G 牌照、5G 通信设施、5G 通信协议、5G 终 端的全面加速,5G 应用将登历史舞台,引燃万亿级市场。我们认为,2020 年将成为 5G 应用决胜之年,低时延、大容量、大连接、基础设施等四大领域将迎来全面机遇。为此我 们特意梳理 5G 应用四大领域并绘制相关领域潜在标的一览图,纵览 5G 应用全面机遇。

5G 牌照、通信设备、终端加速落地,5G 应用土壤已备

2019 年 6 月 6 日,工信部正式向中国电信、中国移动、中国联通、中国广电发放 5G 商用牌照,5G 商用迎来里程碑,中国正式进入 5G 商用元年。除牌照问题得到最终确认外, 预计 5G 通信设备和 5G 终端将在 2020 年实现大规模突破式增长,进一步催化 5G 应用落 地窗口期加速到来。

(1)5G 基站:自 2019 年 6 月份正式启动 5G 商用起,截至 2019 年年底,全国共 建成 5G 基站超 13 万个,2020 年 5G 基站建设步伐有望加速,我们预计 2020 年我国将 部署超过 40 万个 5G 基站,力争至 2020 年底实现全国所有地级市覆盖 5G 网络。

(2)5G 协议:5G 协议制定分为两个阶段,分别对应 R15 和 R16 两个协议版本。R15 版本定义 eMBB 业务场景的相关标准,已经于 2018 年 6 月协议冻结。R16 版本主要定义 mMTC 以及 uRLLC 两个业务场景,预计将于 2020 年 3 月冻结。2020 年,5G 标准 可以提供全业务场景 eMBB、mMTC、uRLLC 的支持能力,支持并实现全球商用。

(3)5G 手机:2019 年下半年起,5G 手机逐步发布,新发布款数及月销量总体呈迅 速上升态势,中国信通院数据指出,2019 年 12 月,5G 手机国内出货量已达 541.4 万部, 占比达 17.8%,新上市 11 款,占比达 31.4%,截至 2019 年底,国内市场 5G 手机出货量 超过 1377 万部。未来 5G 终端推广将继续加速,5G 手机快速覆盖,并将有望带动国内智 能手机出货量 2020 年增长率回归增长。据 IDC 预测,在未来短期内,国内 5G 终端出货 数量将会领先 5G 网络用户数,至 2021 年,20%的商用手机将通过 5G 连接。

5G 应用登历史舞台,三大特性+基础设施引领未来

在此时点,随着由 G 端引导的 5G 通信基站及协议标准的完善以及 C 端 5G 终端的加 速推广,我们认为,5G 相关应用将登上历史舞台,成为未来 B 端的主要行业机遇,5G 算力和 5G 安全的支撑将在 5G 应用的发展过程中持续受益。

在垂直细分领域中,低时延、大容量、大连接为 5G 的三大应用场景。

(1)eMBB(大容量):增强移动宽带,如超高清、AR/VR、云游戏等大流量移动宽 带业务;

(2)mMTC(大连接):海量物联通信,如泛在电力物联网、智能家居、智慧城市等 大规模物联网业务。

(3)uRLLC(低时延):高可靠低时延通信,如无人驾驶、工业控制等业务;

5G 发展初期,以增强带宽业务 eMBB(大容量)为主,预计 eMBB 将在 2020 年广 泛应用。具体来说,eMBB 包含远程教育、个人云桌面、车联网、无线视频监控等领域, 5G 将释放带宽业务的传输速率限制,eMBB 业务将会在 5G 发展初期有较大的应用空间。

5G 发展中后期,mMTC(大连接)和 URLLC(低时延)将会赋能 5G 的全面布局。mMTC 业务包括智慧城市、智能家具等,是万物互联的基础。而 URLLC 的典型场景是 L4 级别以上的无人驾驶。随着 5G 技术的逐渐成熟,各个领域的 5G 应用将会全面落地。

此外,5G 算力和 5G 安全作为 5G 应用的重要支撑,将于 5G 应用发展各个阶段实现 全方位的保驾护航,其需求或先于 5G 应用释放,以应对和支撑 5G 应用的全面爆发。

低时延:车联网、工业互联网,共迎政策及产业共振

政策加码,车联网、工业互联网成提振经济新方式

汽车行业政策高度显著提升,11 部委联合落章加速车联网发展。

工业互联网在疫情防控和经济社会发展工作部署中被重点提出。中共中央政治局 2 月 21 日召开会议,研究新冠肺炎疫情防控工作,部署统筹做好疫情防控和经济社会发展工作。会上指出要积极扩大有效需求,促进消费回补和潜力释放,发挥好有效投资关键作用,加大新投资项目开工力度,加快在建项目建设进度。加大试剂、药品、疫苗 研发支持力度,推动生物医药、医疗设备、5G 网络、工业互联网等加快发展。其中,生 物医药、医疗设备为控制疫情相关, 5G 网络和工业互联网则或将更多肩负经济建设使命。

我们认为,车联网和工业互联网在政策加码的背景下,或有望形成政策和产业的共振, 长期看,车联网和工业互联网或有望成为我国未来提振经济新形式。

车联网:汽车行业从制造导向转向科技导向的尖兵

车联网是 5G 技术的核心领域,广泛受益 5G 各项特性。我们在此主要选择车联网行 业对 5G 低时延进行剖析和梳理。5G 技术的核心优势在于低时延、高带宽、海量连接。对 应地,低时延使得汽车的数据和信息可以快速交互,高带宽使得车联网信息的传输具备更大的容量,同时可以保证传输速度,海量连接指单车可接入的连接数更高,车辆与周边设 施进行高可靠的配合,实现车路协同。我们认为,5G 的优势可以在车联网上得到较好的 体现,车联网将是 5G 的核心受益者,未来发展具备较强的确定性。

国内车联网市场巨大,未来车联网市场规模有望进一步高速增长。智研咨询数据显示, 2015 年全球车联网渗透率为 10%,我国渗透率为 7%,而预计到 2020 年,全球和我国车 联网渗透率将分别超过 20%和 24%,我国车联网渗透率将超过全球平均水平。而从车联 网市场规模维度来看,2016 年我国车联网市场规模 366.4 亿元,2018 年上升至 486 亿元, 增速稳定在 14%左右。到 2020 年,随着 5G 技术的推广应用、V2X 的技术发展以及用户 消费水平的进一步提高,我国车联网市场规模进一步高速增长。

长期看,5G 助力车联网由智能网联向智慧出行服务阶段演进。车辆网发展可分为三 个阶段,第一阶段以车企为主导,包括影音等功能性车载信息服务;第二阶段是智能网联 服务阶段,包括基于车联网平台的智能网联服务和基于 C-V2X 的车路网云协同服务阶段;第三阶段是智慧出行服务阶段,自动驾驶将全面落地。现在正处于智能网联服务阶段,以 LTE-V2X 为代表的 C-V2X 技术快速演化,5G 助力推动下,未来 L4 级别以上的智能驾驶 有望实现。

(1)细分领域之车载

车载方面,自动驾驶和软硬件将成为车联网时代汽车发展的主要角力点。特斯拉对OTA 技术及自动驾驶技术进行了持续的研发和升级,造就了特斯拉在智能网联时代独特的 行业优势。目前,自动驾驶和车载软硬件升级也成为传统零部件厂商和整车厂的进化方向, 科技将代替传统制造引领汽车行业的再一次升级和格局变化。

(2)细分领域之 V2X

智能互联方面,车联网的关键是实现车与外界(V2X)的信息交换。V2X 依靠搭载先 进的车载传感器、控制器、执行器等装置,并融合现代通信与网络技术,实现车与 X(人、 车、路、后台等)智能信息的交换共享。搭载 V2X 系统的汽车具备复杂的环境感知、智能 决策、协同控制和执行等功能,可实现安全、舒适、节能、高效行驶,最终实现车路协同。

C-V2X 技术将向 5G 版本平滑演进,网络切片技术大幅降低时延升级 V2X 服务体验。 C-V2X 是基于移动蜂窝网的新技术,它的技术演化及商用处于验证阶段。目前代表性技术 LTE-V2X 以 LTE 蜂窝网络作为基础,在市场上具有较高的认可度。随着 5G 的商用和车载 技术的进一步成熟,5G 需求的演化版本 5G-V2X 将会逐步被采用。

随着 5G 基数设施的渗透率提升,C-V2X 有望无缝对接,在低时延、高带宽、海量连 接的属性下,进一步升级 V2X 服务体验。5G 的网络切片可提供始终如一的低时延和高速 率服务保障,这对于安全性要求极高的自动驾驶领域尤为关键。从下图的实际测量数据看, 我们能看到在网络切片的保障下,信号的传输速率和时延基本能够保持稳定,而无网络切 片下,时延现象非常明显,且数据传输并不稳定。

车联网相关标的梳理

(1)车联网相关标的之一:中科创达

全球领先的移动智能操作系统产品与技术提供商,重点布局智能网联汽车业务。公司 的智能网联汽车业务以软件业务为主,主要面向 Tier1 和车厂提供 IVI 和仪表系统的解决方 案。车厂和 tier1 提供硬件与芯片,公司进行开发。随着 5G 产业化的加速,车联网市场不 断释放,车厂和 tier1 对车载功能的多样性需求不断增加,创达具备深厚的 Android 技术积 累,可以提供良好的技术支持。

盈利模式增强,5G 助力下智能网联汽车业务收入空间有望进一步打开。公司逐步调 整车联网业务的盈利模式,加强“一次性开发费用+每辆车使用费”等多种收费模式。收 入层面,据公司 2018 年年报,公司智能网联汽车业务实现营业收入 2.79 亿元,较上年同 期增长约 84%,为公司业务增速贡献主要力量。我们认为,公司不断在拓展对智能网联汽车业务的布局,智能网联汽车想象空间较大。随着 5G 的加速落地,未来几年汽车业务 具有较为明确的增长趋势。

(2)车联网相关标的之二:四维图新

公司不断落实“智能汽车大脑愿景”,主要业务板块包括导航地图业务、车联网业务、 汽车电子芯片业务、自动驾驶业务、位置大数据服务业务。短期看,随着 5G 产业化的不 断推进,车联网业务有望率先受益。公司的动态交通信息产品及服务主要是基于自身海量 的动态交通大数据优势,通过专业大数据及 AI 处理技术,生成实时信息,包括交通路况服 务、动态停车场服务、实时道路天气服务、在线路径规划等产品和服务。5G 可以较好地 满足大量数据信息的获取对网络的时延和带宽所提出的更高要求。伴随 5G、人工智能、 边缘计算等新一代互联网技术和工具快速发展,与云计算的协同也将极大提升对海量数据 的及时处理能力、数据存储能力和深度学习能力。长期来看,预计 ADAS 和自动驾驶业务 将不断从中受益。5G 的可靠性传输推动车路协同的不断发展,单车通过信道实时感知到 彼此状态并检测到潜在威胁,提高行车的安全性,自动驾驶逐步向更高等级推进。

2018 年,公司车联网业务、ADAS 及自动驾驶业务营收分别为 5.42/0.53 亿元,营收 占比为 25.41%/2.48%,营收及占比均有较大增长空间。2019 年,5G 赢来商用元年,为 公司业务进一步增添动力。公司与宝马中国签署了 CNS 协议,同时或北京市自动驾驶路 测 T3 牌照。各方共同助力下,车联网业务、ADAS 及自动驾驶业务业绩弹性料将进一步 释放,促进经营业绩的不断提升。

(3)车联网相关标的之三:千方科技

公司前瞻性布局于以交通大脑、车路协同为核心的“下一代智慧交通系统”产业链, 为智慧交通的发展打下坚实基础。在车联网方面,公司已经形成基于 5G、大数据、人工 智能及边缘计算等先进技术,包括 V2X 车端、路侧、云控管理服务平台、软件开发套件、 路侧感知等在内的完整的全系列智能网联产品与解决方案,可以支持我国标准要求的 17 种场景,涵盖了安全、效率、环保等多项应用,并已在北京 CBD 西北区交通优化示范工 程项目、北京延崇高速等多个项目中实现落地。

公司 V2X 产品通过“四跨”测试,智能与安全兼备。2019 年 10 月,公司携手大唐 高鸿、长城汽车,与华为、奥迪、宝马等企业,成为国内首家通过“跨芯片模组、跨终端、 跨整车、跨安全平台”C-V2X 应用展示的终端设备厂商。与“三跨”相比,“四跨”增加 了通信安全场景,实现了 V2X 直连通信身份认证和芯片模组、终端、车企的互联互通,为 建立协统一的 V2X 通信安全认证机制提供关键技术验证样本。通过此次测试,标志着公司 自主研发的 C-V2X 终端设备及协议栈系列产品同时兼备智能与安全的要求,并料将加速推 进我国车联网产业的快速升级。

携手百度、阿里,强强联手加速车联网布局。作为国内领先的车联网企业、C-V2X 工 作组的成员,公司与百度 Apollo、阿里科技携手,未来将着力于提供 V2X 车载终端、路侧 感知设备 RSU、软件开发套件、路侧感知及边缘计算等全系列解决方案,并积极与合作伙 伴一同推进相关技术、标准的修订与测试,打造完整的车联网产业生态圈。

大容量:超高清万亿空间正值当打之年

超高清:超高清容量呈幂级增加,广播电视领域先行

超高清视频是 5G 大容量所对应的代表性产业,分辨率较上代呈幂级增加,色域、色 深、帧率等指标均有大幅提升。分辨率上,1080P 向 2K 仅是小幅提升,2K 向 4K 则是大 幅跃进。从分辨率上看, 1080P 为美国电影电视工程师协会 SMPTE 所制定的标准, 而 2K、 4K 为数字电影联盟 DCI 所制定的标准,1080P 是指垂直像素为 1080,其分辨率大小为 1920x1080,而 2K 是指水平像素为 2048,垂直像素未指定,通常为 2048x1080,1080P 与 2K 的总像素相差并不大。而超高清(UHD)像素为 3840x2160,4K 像素通常为 4096x2160,相较于 2K,超高清和 4K 在总像素上提升近 4 倍。更甚者,2K 向 4K、4K 向 8K 的演进在总像素上呈现为幂级的非线性加速增长,使得视频大小大幅提升,对网络带宽的要求将加速提升。除分辨率外,超高清视频在色域、色深、帧率等指标上亦有较大 的提升要求,将带来额外的视频处理和转换工作。5G 大容量特性对传输条线的支撑,将 对超高清 4K 的普及起到重要的催化作用。超高清的实现需要产业链各个环节均满足超高 清的技术要求,并且,超高清视频容量提升对产业链相关设备的要求提升效果类似摩尔定律。我们认为,产业链内支持超高清的设备及器件在量价等两个维度较上代均有望加速提 升。

超高清是 VR/AR 的基石和保障。VR 目前给人造成的眩晕感主要是由于出现画面和大 脑预期画面即人眼所见的不匹配,主要是清晰度和时延两个方面影响。其中,清晰度方面, 目前业内普遍认为 VR 设备至少需要 8K,实际上,看电视看到的只是人类视觉信息量中的 一部分,而 VR 看到的信息量则比看电视大的多,因此分辨率需要较电视大好多倍。因此, VR 产业发展,超高清是必经之路。

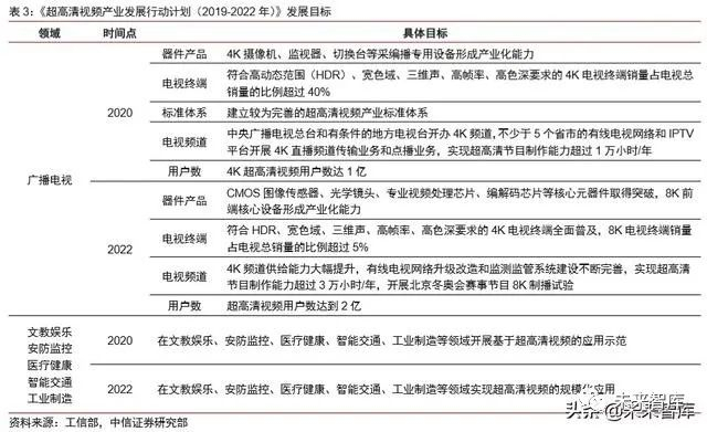
政策力推超高清,产业规模将达 4 万亿。2019 年 2 月 28 日,工业和信息化部、国家 广播电视总局、中央广播电视总台等三部门联合印发了《超高清视频产业发展行动计划 (2019-2022 年)》(简称“超高清行动计划”) ,引导视频产业向 4K、8K 的升级转换,计 划指出,到 2022 年,我国超高清视频产业总体规模超过 4 万亿元,4K 产业生态体系基本 完善,8K 关键技术产品研发和产业化取得突破。

超高清建设时间轴整体协同 5G 基建,广播电视领域有望先行。时间角度上,2020 年为 5G 基建关键年,行动计划指出,2020 年前,超高清体系设备将协同 5G 基建进行初 步提升,为大规模应用树立试点,相关订单有望开始显现,待产业链条线基本就位后,2020 年后市场有望大规模释放。超高清行动计划战略聚焦了广播电视、文教娱乐、安防监控、 医疗健康、智能交通、工业制造等 6 大产业应用。在六大产业中,行动计划主要针对广播 电视领域制定了大篇幅细化的发展目标。此外,中国广电亦于 2019 年获得了 5G 商用 牌照,协同广电超高清建设,2020 年 1 月,中央广播电视总台 2020 年春节联欢晚会 5G+8K/4K/VR 创新应用启动,8K 版春晚已面世。我们认为,在 5G 超高清的行业发 展趋势中,广播电视行业将成为 5G 超高清建设的排头兵,以 IPTV、运营商、电视台 为核心圈的超高清视频将率先向4K普及,为超高清其他5大产业应用发展树立标杆, 制作域、传输域、服务域等广电服务体系超高清产业链有望迎来新一轮景气。

超高清相关标的梳理(略):

(1)超高清标的之一:当虹科技

(2)超高清标的之二:朗新科技(易视腾)

……

大连接:泛在物联、智慧城市,开启物联世界

智慧城市、电力等公用行业为 5G 大连接的主要阵地

智慧城市等公用行业受 5G 拉动强,亦是运营商发展 5G 的主要阵地。据 CB Insights 的报告,能源与公用事业在受 5G 影响最大的前 20 个行业中排名第二,将成为 5G 大连接 的重要阵地。自 2019 年 6 月中国电信、中国移动、中国联通及中国广电获得工信部颁发 的 5G 商用牌照后,当年分别将在至少 40 个城市覆盖 5G 网络,加快智慧城市建设,实现 交通、电力、家居、照明等领域传统商业模式的演进甚至重塑。

智慧城市、电力等公用行业具有广泛的 5G 应用场景。以智慧电网为例,5G 在智能 电网的典型业务应用场景包括智能分布式配电自动化、毫秒级精准负荷控制、低压用电信 息采集以及分布式电源。以智慧城市为例,据中国移动《5G 智慧城市白皮书》 ,5G 将深 入公共服务便捷化、城市管理精细化、生活环境宜居化、基础设施智能化、网络安全长效化等五大领域,并服务城市安全高效治理类场景、民众数字化生活场景、产业经济效率提 升场景等一系列智慧城市场景。

泛在电力物联网:进入第一阶段关键建设期

泛在电力物联网是国网未来工作的重心。我们在此主要选择泛在电力物联网行业对 5G 大连接进行剖析和梳理。2019 年 1 月 17 日,国家电网在 2019 年工作会议中提出建设 “三型两网”世界一流能源互联网企业战略目标,提出建设世界一流能源互联网企业的重 要物质基础是要建设运营好“两网”,“两网”即“坚强智能电网”和“泛在电力物联网”。2019 年 3 月 8 日,国家电网建设工作部署电视电话会议上,全面部署泛在电力物联网建 设,并公布了《泛在电力物联网建设大纲》,指出公司最紧迫、最重要的任务就是加快推 进泛在电力物联网建设。泛在电力物联网正式成为继坚强电网后国网未来工作的重心。

增加连接数为泛在电力物联网与坚强智能电网的最直接区别。泛在电力物联网和坚强智能电网共同组成了国网的“两网”,坚强智能电网。两网最直接的区别为数据接入范围 和数据安全保障的跷板平衡。坚强智能电网,主要针对电力核心数据,数据安全性较重要,以专网为主确保安全,数据连接量相对较少;泛在电力物联网,主要针对泛电力圈的数,泛电力圈的数据获取及分析使用,以公网为主方便用户,数据连接数较多,安全性要求相 对较低。因此,对于泛在电力物联网,最表观的变化是连接数的大量增加。

从降本到增收是国网建设泛在电力物联网的本质要求,通过大连接带动数据分析及上层应用落地为泛在电力物联网建设的主要思路。坚强智能电网主要针对发电、输电、配电 端的“源-网-荷-储”,面向的是电力成本端,为电网系统降本为主。而泛在电力物联网的 建设,与坚强智能电网共同形成了能源互联网,实现了数据流、业务流、能源流等三类信息流的全面获取,助推数据应用的形成,直接服务于终端客户。因此,泛在电力物联网使得国网以数据为依托的多样化应用成为可能,丰富了业务种类,增强了电力供给端即国网 与电力需求端客户的粘性,为国网从能源企业转型为能源互联网企业奠定了基础。

国网稳步推进泛在电力物联网,2020 年为第一阶段的关键建设期。2019 年国网出台 多项政策,稳步推进泛在电力物联网建设,2019 年 12 月发布的《泛在电力物联网 2020 年重点建设任务大纲》,指出 2020 年将是泛在电力物联网建设“三年攻坚”的突破年,国网 2020 年 1 号文件《国家电网有限公司关于全面深化改革奋力攻坚突破的意见》提出了六 个方面的重点任务,创新“两网融合”业务发展体系位列第一。从建设任务数量上看,2019 年共计 6 个方向 27 项重点建设任务,2020 年,对建设领域重新进行了细化,共设计 8 个 方向 40 项重点建设任务。此外,由泛在带动的新兴能源互联网业务将面临具体的创收指 标, 《泛在电力物联网建设总体方案》指出,2020-2021 年,重点完成试点示范推广建设, 智慧物联体系建设初步完成,新兴能源互联网业务收入超 500 亿。

泛在电力物联网相关标的梳理

(1)泛在电力物联网标的之一:朗新科技

深耕电力行业,电力营销领域具有较大的客户优势和行业经验。朗新从事电力信息化 20 多年,在国内及国外均积累了大量电力行业大客户,国家电网系统内的主要客户有国家 电网总部、北京市电力公司等多家电力公司;南方电网系统内的主要客户有南方电网总部、广东电力公司等多家电力公司;此外,在海外有尼日利亚、莫桑比克、塔吉特斯坦、加纳、喀麦隆、卢旺达、巴拉圭等电力公司客户。公司核心产品电力营销系统在山东、浙江、湖 北、上海、福建、天津、河北、山西、吉林、甘肃、青海、河南等 12 个省网公司应用, 为超过 1.7 亿电力最终用户提供服务,覆盖全国 40%以上的电力客户,市场份额排名国内 第一。

公司有望更广泛参与泛在电力营销 2.0 系统建设,订单有望进一步释放。电力营销 2.0 试点建设是国网 2020 年重要建设任务之一, 2.0 系统在云计算架构、开放平台、数据贯通、 创新业务应用等方面会进行全面提升。朗新是国网营销领域的主要参与方,其 12 个省的 营销系统正积极参与总部泛在电力营销 2.0 等核心系统的设计与规划工作。公司产品线中 已具有海外电力营销系统 2.0,是一套功能高度集成的应用软件,体现了朗新公司国内营 销领域深厚底蕴,预计营销 2.0 将在海外电力营销系统上改进完成。2019 年前三季度,公 司电力能源行业的订单实现较快,较去年同期增长了约 30%,未来相关订单有望进一步释 放。

(2)泛在电力物联网标的之二:远光软件

电力集团企业管理业务突出,受益于泛在对内业务较高优先级。公司由电力行业财务 信息化系统起家,逐步发展成面向电力行业的整体性集团企业管理业务,提供多个系列细分系统。集团企业管理业务板块也是公司传统优势领域,主要客户为国网、南方电网等电 力系统公司。2018 年,集团管理业务收入占比高达 73.73%。泛在电力物联网建设中,相 对于对外业务,对内业务的难度较低,且更符合由坚强智能电网向泛在电力物联网的过渡 期建设,整体建设进度较快。2019 年泛在统一组织建设任务中,对外业务 4 项,对内业 务 9 项,公司有望受益国网对内业务的率先升级。

国网电商入主,能源互联网业务有望迎来进一步突破。2019 年 1 月 14 日,国网福建 增持公司 2.15%股权,并与国网吉林共同将所持股份无偿划转给国家电网公司的全资子公 司国网电商,国网电商持股 10.63%成为公司第一大股东。2019 年 11 月 13 日公告,国网电商与陈利浩、黄华笑完成一致行动人协议签订,国网电商将合计控制远光软件 20.73% 股份对应的表决权,成为公司控股股东。国网电商是国网售电端各项业务的主要载体,在 国网未来规划中具有相当高的战略意义,目前国网电商已全面建成“电 e 宝、国网商城、 金融科技云、国网分布式光伏云网、国网商旅云、央企电商联盟(跨境电商平台)、综合 能源服务共享平台、大数据征信平台、国网创 e 空间双创平台”等九大电商平台。2018 年,公司能源互联网业务收入占比已提升至 10.80%,国网电商正式入主,将加强公司与 国网电商各平台的协同,提升公司泛在物联网建设整体参与度,推动公司能源互联网业务 继续向前突破。

5G 基础设施:算力和安全为 5G 应用持续护航

5G 应用在网络使用量和用户依赖度两个维度的提升,将对 5G 算力和 5G 安全提出更 高的要求。受益于 5G 低时延、大容量、大连接的特性,随着更多 5G 应用的出现及以往 线下业务迁至线上,预计 5G 网络使用量和数据承载量、用户业务对 5G 网络的依赖性均 将大幅提升,相对应的将分别催生 5G 算力和 5G 安全性的需求。作为 5G 应用两大重要 保障,5G 算力和安全需求或先于 5G 应用释放,以应对和支撑 5G 应用的爆发。

5G 算力:流量加速爆发,“云+端”算力需求持续旺盛

5G 流量爆发最直接带动“云+端”整体算力需求。自 2013 年 12 月工信部向三大运 营商发放 TD-LTE 制式牌照,中国正式步入 4G 时代起,截至 2019 年 11 月,国内移动互 联网接入月户均流量由 139.4MB 增长至 8468.48MB,期间实现 60 倍增长,国内移动互 联网月接入流量总额由 1.35亿 GB增长至 108亿 GB,期间实现 80倍增长。5G时代到来, 随着联网终端数与连接速度的提升、运营商流量资费持续下降,4G 向 5G 切换将有望带来 流量加速爆发,从需求端直接拉动 5G 相关服务器、边缘计算等算力需求。

(1)服务器:上游芯片厂收入与下游科技巨头 Capex 出现双拐点向上。

下游需求端,北美科技巨头 Capex 持续回升。北美科技巨头 Capex 于 2019 年 Q2 实现回升,并于 Q3 呈加速回升态势。2019 年二季度,微软、亚马逊、谷歌、Facebook 等 4 家海外科技巨头 Capex 总额同比提升 12.9%,较一季度-8.9%的增速有大幅回升,三 季度同比增速提升至 16.7%。

上游供给端,英特尔数据中心业务 Q4 大幅超预期。芯片厂商 Intel 数据中心业务于 2019 年第三季度实现 28%的环比增速,同比增长 3.97%,重回增长通道。2019 年第四季 度,Intel 数据中心业务同比增速大幅提升至 19%,远超公司此前给出的 5%的指引,大幅 超出市场预期。服务器行业在供给端及需求端的双向拉动下有望显现拐点向上趋势。

(2)边缘计算:多方角力千亿美元边缘计算市场。

5G 催化下边缘计算市场将实现高速发展。边缘计算通过新增“边缘节点”减轻传统 云计算架构中云端的带宽压力。原有云计算架构通常可以概括为“云—管—端”,传统架构把服务器和存储器集中放置在一个计算中心,从各个分布式终端涌来的海量数据在中心位置进行统一处理,该模式消耗大量带宽,流量爆发背景下带宽压力不断加大。边缘计算 在原有体系上新增了“边缘节点”,形成了“云—管—边—端”的典型架构,可大幅减轻云端计算压力。IDC 指出,2020 年将有超过 50%的数据需要在网络边缘侧分析、处理与 存储;到 2021 年,全球云计算市场的规模将达到 5650 亿美元,其中边缘云占比将达到约 20%。

多方发力,角逐边缘计算赛道。2017 年 6 月,三大运营商、中国信通院、英特尔、 浪潮等公司共同发起电信开放 IT 基础设施项目 OTII;2018 年 6 月,三大运营商、英特尔、 浪潮、Mellanox、云达科技等公司共同发布了《OTII 定制服务器参考设计和行动计划书》;2019 年 2 月,浪潮信息发布首款基于 OTII 标准的边缘计算服务器 NE5260M5。目前,运 营商已开始集采边缘计算服务器,以支撑 2020 年 5G 业务的规模化应用。

5G 算力相关标的梳理

(1)5G 算力标的之一:浪潮信息

强者更强, JDM 模式把握核心客户,规模效应有望显现。浪潮为国内服务器行业龙头, 据IDC数据, 2018年浪潮服务器出货量市场份额达 24.5%, 2019年上半年份额达28.1%。区别于传统 OEM、ODM 模式,浪潮采用 JDM 模式,面向应用,融合产业链,与客户建 立的联合定制开发与合作的模式。JDM 模式助力公司深度理解客户需求并实现快速响应, 具有较高的研发及量产效率。此外,公司承担了较大的研发费用,为客户提供了高质的产品和较低的成本,客户粘性强,兼具品牌优势和白牌优势。目前,行业整体利润率较低,利于挤压长尾厂商市场空间,高成本产能有望加速出清,服务器市场集中度有望进一步提 升,公司作为业内龙头,未来规模效应有望显现。

在 AI 服务器、边缘计算服务器等领域抢占先机,高毛利助力盈利能力改善。AI 服务 器方面,据 IDC 数据,2018 年浪潮 AI 服务器出货量国内市占率达 47.2%,销售额市占率 超 50%,AI 服务器收入年均复合增速超 100%。边缘计算服务器方面,浪潮积极参加运营 商 OTII 建设,2019 年在国内首次发布两款面向 5G 的边缘计算服务器 NE5260M5 和 NE5250M5;同年十月,中国移动首次招标边缘计算服务器,浪潮 NE5260M5 中标,在 运营商边缘计算服务器市场中占得先机。AI 服务器、边缘计算服务器较通用服务器在毛利 率方面具有较大的优势,未来这两个品类服务器收入占比若如预期提升,将助力公司盈利 能力的持续改善。

5G 安全:“终端-网络-应用”, 安全市场有望全面打开

终端方面,物联网增量设备安全是 5G 所带来的最直接的安全需求。数量上看,据 GSMA Intelligence 数据,2025 年,全球物联网设备连接数将达到 250 亿个,2018 年至 2025 年复合增长率达 15.7%。一般情况下,物联网设备普适性较高,但整体安全水平较 低,未来,针对海量物联网设备在应用、固件系统、硬件、数据、通信接入等 5 大功能模 块有望进行普适性的安全性能提升。

类别上看,GSMA Intelligence 数据显示,产业物联网连接数于 2017 至 2025 年期间 将实现 4.7 倍的增长,消费物联网连接数将实现 2.5 倍的增长。相较于海外,国内更多以 政策为导向,产业物联网较海外发展速度较快,步伐领先;且相较于消费物联网,产业物 联网对设备安全性的要求更高。因此,我们认为,产业物联网将在 5G 时代更大程度上催 生设备安全需求的释放。

网络方面,5G 网络架构变化及容量数据倍增对安全防护提出了非线性的升级需求。 一方面,5G 网络的容量和速度方面较 4G 将有 50-100 倍的提升,另一方面,5G 网络引 入了网络功能虚拟化、边缘计算、网络功能开放等全新架构和技术。中国信通院指出,未 来,网络架构和应用场景呼应的整体化方案、虚拟化安全、云边协同将是 5G 网络安全的 三大主要方向。目前,传统安全厂商和运营商为该领域的主要参与者。

应用方面,5G 安全的落地是赋能 5G 应用的关键。相比于传统行业应用,安全为成 本单位起到保障作用,对于 5G 垂直行业大的应用场景而言,5G 安全为赋能作用,安全性 达标为应用场景兴起的必然过程。大场景通常与大安全所对应,安全要求有时较场景需求 更为重要。如 5G+自动驾驶领域,低时延、大容量、大连接的特性满足自动驾驶的性能要 求,而 5G 网络、车载设备的安全性和稳定性则是实现自动驾驶的基础要求,相较于 5G 性能上产生的一次性提升,应用安全则是应用落地所需进行的长期提升于保障;如 5G+医疗领域,具有远程会诊、医疗影像、急救车载等 5G 相关的巨大的应用场景,与之对应, 鉴于医疗行业的特殊性,其对泛医疗终端设备的稳定性、隐私医疗数据的保密性、终端与 数据中心间传输的可靠性等要求往往更高。因此,我们认为,5G 安全赋能对推动 5G 应用 发展具有基础性的作用。

5G 安全相关标的梳理

(1)5G 安全标的之一:深信服

战略升级,“智安全+云计算+新 IT”协同共迎接 5G 云网融合。信息安全为公司传统 优势业务,公司多项产品市占率保持在 10%左右的较高水平。2016 年,公司正式发布了 企业级安全和云计算两大子品牌“智安全”和“云 IT”,实现了业务战略的第一次大升级。2019 年,公司对自身业务架构进行了进一步的升级,发布了“智安全+云计算+新 IT”的 三大业务品牌战略。在 5G 云网融合的趋势下,公司各项业务的协同,将为公司建立在 5G 云网两端的行业联动优势。

公司旗下信锐网科提前布局物联网,为公司提供 5G 时代的终端入口。公司旗下子公 司信锐网科于 2018 年发布春蚕校园物联网态势感知系统和机房哨兵巡检感知系统,并于 2019 年全面开放 IOT 平台,目前信锐已提供机房动环、智慧教室、智慧办公、智慧消防、 IOT 平台等 5 大企业级物联网产品线。2018 年,信锐实现营收 3.99 亿元,实现净利润逾 7000 万,2019 年上半年营收规模达 1.9 亿元。信锐在物联网上的布局,将为母公司提供 5G 时代物联网相关终端硬件、场景以及终端客户的重要入口。

(2)5G 安全标的之二:启明星辰

信息安全龙头,人才及技术储备业内领先。据赛迪顾问数据,2018 年,启明星辰在 国内信息安全市场市占率为 5.1%,排名第一,其中 IDS/IPS、UTM、SOC、数据安全产 品等多项细分产品排名第一。启明星辰拥有国家专利 400 余项,并拥有国内规模最大的国 家级网络安全研究基地,具有积极防御实验室、核研院、产品研发中心、泰合团队、北斗 安全运营中心、VenusEye 威胁情报中心、VF 安全咨询专家团、云安全团队、工业安全团 队、安全系统集成团队等多个国内领先技术团队,研发人员占比达 43%,研发实力业内领 先。

积极拓宽产品品类和生态版图,创新业务模式发力城市安全运营。公司创新性地提出 了“第三方独立安全运营”模式,并持续加码城市安全运营服务业务。2017 年末,公司 在成都开启了国内首个智慧城市安全运营中心项目,2018 年全面发力,截至 2018 年底拓 展了青岛、天津、广州等 20 个城市的安全运营中心项目,2019 年持续推进,上半年新增 订单过亿元,2018 年底前建成的安全运营中心已基本完成基础建设和团队组建。

依托传统安全产品优势,适配 5G 网络及应用掘金未来。5G 安全涉及终端、网络、 应用等各个产业链条线,相较于产业链各环节参与方,传统安全厂商具有更强的安全产品 能力和整体解决方案能力。通过传统优势技术和产品适配 5G 网络,为切入 5G 安全领域 的较优选择。启明星辰较早切入 5G+物联网安全领域,已经推出了一系列物联网整体安全 解决方案,已具有 5G 的智能网联汽车信息安全风险监控平台,可基于多种 CAN 总线的 异常攻击检测模型、V2X 神经网络检测能力等,提供 5G 环境下智能汽车的安全检测服务, 未来将与中国移动等运营商继续深化合作。

风险提示

1、国内 5G 商用整体进度不及预期;

2、泛在电力物联网受国网政策变化,建设进度和规模或不及预期;

3、超高清行业长期市场规模释放或不及预期。

投资建议

2019 年国内正式进入 5G 商用元年,5G 基站、协议、终端等方面进一步向好,将有 望带动 5G 应用爆发,2020 年或为 5G 应用落地关键之年。5G 低时延、大容量、大连接 等三大特性将显著带动以车联网、工业互联网、超高清视频、泛在物联网、智慧城市等领 域的 5G 应用场景发展。此外,作为 5G 应用的两大重要支撑,5G 算力和 5G 安全料将得 到全面提升,并在需求端或有望先于 5G 应用释放。

5G 牌照、协议、通信设施及终端加速建设,2020 年迎来 5G 应用落地关键之年,看 好低时延、大容量、大连接、基础设施四大领域全面发展机会:

1)5G 低时延领域,车联网推荐中科创达、四维图新、德赛西威,工业互联网推荐工 业富联、用友网络,关注东方国信;

2)5G 大容量领域,超高清关注当虹科技、朗新科技;

3)5G 大连接领域,泛在物联网关注朗新科技、远光软件,智慧城市关注万达信息, 智能家居推荐科大讯飞;

4)5G 算力领域,推荐浪潮信息,关注中科曙光、优刻得;5G 安全领域,推荐深信 服、启明星辰。

……

(报告来源:中信证券)

获取报告请登陆未来智库www.vzkoo.com。

加载中...