新浪财经

中信建投:特斯拉电池风云

新浪财经综合

关注

原标题 特斯拉:电池风云

来源 中信建投证券研究

摘要

特斯拉动力电池技术布局:长寿命&无钴愿景

特斯拉技术专利的主要分布为电气系统、动力电池结构、温控、连接等。电池材料核心内容主要发明人为 J.R.Dahn 教授,领域包括高镍正极、电解液添加剂。高镍(无钴)正极的研究成果为 LiNi0.95Al0.05O2 芯壳结构材料,C/5 循环 400 次容量保持率不足70%,降至约 160mAh/g。考虑到钴在阻碍镍锂混排方面的关键性

作用,其大概率仍是高镍体系动力锂离子电池的必需元素。电解液添加剂及长寿命电池的研究成果为使用 NMC532 单晶正极、石墨负极的电池深度充放循环寿命高达 4000 次以上,还保留着超过 90%的容量;日历寿命推断也较长。长寿命电池是实现整车“百万英里”、油电“同寿同权”的关键。

特斯拉收购电池相关技术:理想与探索

特斯拉通过收购方式取得的技术是干法电极技术,可能还包括离子液体-富硅负极技术。

干法电极技术以粘结剂、导电剂等混合电极活性材料并压延成膜,可节约溶剂、缩短工时、避免溶剂残留、降低设备复杂度, 但产品材料均匀性是较大挑战。Maxwell 有关专利显示进展为NMC111 正极,0.5C- 1C 充放,深度循环 2000 次剩余容量 85%, 高镍无寿命数据;硫系正极、预锂化负极或也有前景。高镍正极

-离子液体-富硅负极样品 C/5 充放、深度循环 100 次后能量密度大于 300Wh/kg,剩余容量 90%,但对温度范围敏感,成本高。

特斯拉电池日前瞻与分析:蹊径未来

特斯拉作为追赶者涉足电池领域需布局优化需求强烈/有可 能产生技术变革的方向。我们估计,特斯拉在电池日上将公布电池技术的进展和前瞻、电池技术和整车的协同情况、自建电池厂的路线图、合作伙伴的有关供货信息等内容。

特斯拉在动力电池领域的入局相当程度上对提升产业景气度、吸引人才进入相应领域有积极作用,但是现有动力电池产业格局大概率不会被特斯拉颠覆,现有材料体系大概率在较长一段时间内仍是产业的主流选择。中国动力电池供应链和特斯拉的关系仍将以优势互补为主,符合产业趋势、技术实力强劲、成本控制到位的供应链公司有望持续获取新能源汽车产业腾飞红利。

投资评价和建议

建议投资者关注电池核心环节的全球动力电池龙头企业,并关注材料企业:正极材料:容百科技、当升科技、长远锂科、厦门钨业,以及受益特斯拉催化剂的磷酸铁锂标的:德方纳米、湘潭电化;负极材料:中科电气、凯金能源;电解液:天赐材料、新宙邦;隔膜:恩捷股份;结构件:科达利;铜箔:嘉元科技(有色覆盖);电气部件:宏发股份

风险分析

特斯拉技术优势降低;新能源汽车产业发展不及预期。

1斯拉动力电池技术布局:长寿命&无钴愿景

1、特斯拉本体技术布局:电气基本盘,电池占比低

“技术极客”是特斯拉公司的关键属性。电子电气架构、用能充能系统等的先进性奠定了其智能电动车产品的销量和地位。特斯拉的主要技术专利主要包括自研、外部收购获得这两部分。特斯拉(Tesla Motors Inc/Tesla Inc)截至2020年初已有2200余项专利公开,其主要分布为电气系统、动力电池结构、温控、连接等。动力电池子项总量和占比均不高。和传统动力电池龙头相比,在动力电池相关专利数量上的差距巨大。

特斯拉和动力电池相关的主要专利细项对应IPC小组H01M10/0525,对应的主要发明者为锂电先驱Jeffery Raymond Dahn教授。Dahn教授的主要研究领域是高镍正极(本征镍酸锂材料、高镍复合金属酸锂材料)和电解液添加剂。其学术论文和专利一起可以作为特斯拉在动力电池领域的前瞻性技术储备(学术论文发表于期刊Journal of The Electrochemical Society,领域兼有二者;技术专利暂为长寿命电解液添加剂)。可见,对相关内容进行细致比较研究,可以推断相应技术路线特斯拉已达到的水平;再深入进行有关机理分析,又可对其实现可能性进行一定程度的前瞻估计(电池的主要关注点为能量、倍率、寿命、成本、安全性;对于正负极,能量项等同于关注容量/对锂电压;充放倍率-充放深度-循环寿命同时提供时的数据信息量大;循环寿命/日历寿命/能量和温度关系也较大;安全性可通过电池的热行为进行一定程度评估;纽扣电池/小容量软包电池测试对应的技术成熟度不及商用封装手段电池)。

2、高镍无钴正极:或临倍率性能妥协?

Jeffery Raymond Dahn教授团队在不同的论文中研究了镍酸锂及高镍正极体系的相关内容。在论文Updating the Structure and Electrochemistry of LixNiO2 for 0 ≤ x ≤ 1中,J.R. Dahn教授分析了镍酸锂(以氢氧化锂为锂源、氢氧化镍为前驱体合成)的性能表现及其机理:充放循环过程中的材料相变是影响性能的关键因素。

作为上述研究的拓展,J.R. Dahn教授团队在论文Is Cobalt Needed in Ni-Rich Positive Electrode Materials for Lithium Ion Batteries?中进一步分析了不同掺杂元素的作用:镁、锰、铝可以不同程度抑制热失控;在C/20、C/5的低倍率循环条件下,不同纽扣电池对应的NCA80/15/05(LiNi0.8Co0.15Al0.05O2)正极、NMg95/05(LiNi0.95Mg0.05O2)正极、NA95/05(LiNi0.95Al0.05O2)正极(前述正极锂源均为氢氧化锂)的名义容量/循环次数区别不大(后两者循环电压有调整), NMg95/05的性能表现相对最好。故J.R. Dahn教授团队认为,镁、锰、铝等元素的掺杂取代都可以阻碍镍酸锂基体在循环过程中的相变,而钴并非必需;镁、锰、铝等元素同时可以抑制正极和电解液的副反应,提升安全性;他们同时乐观地认为(We are optimistic that……原文如此)低含量掺杂/化学包覆改性可以对抗电池循环过程中的容量退降,使LiNi1-xMxO2型正极材料摆脱钴元素。

进一步的研究工作体现在论文Cobalt-free Nickel-rich positive electrode materials with a core-shell structure中。J.R. Dahn教授团队制备了以Ni(OH)2为芯、Ni0.83M0.17(OH)2为壳(M=Mg、Al、Mn)的正极前驱体,平均化学组成保持在Ni0.95M0.05(OH)2;后续和氢氧化锂煅烧成正极材料。

煅烧过程结束后,镁均匀分布于颗粒中,铝和锰留存于颗粒表面;含锰材料在锂层显示出大量镍,说明了锂镍混排现象加剧,含铝、含镁材料也有部分锂镍混排。长时间低倍率循环(C/5)过程中,J.R. Dahn教授团队认为阻抗增加、活性物质流失等因素导致了正极容量衰减。相对表现最好的LNO:NiAl83/17样品在400次循环后仅剩余69.4%容量。

动力电池的材料体系内涵丰富,不同基体-掺杂元素的作用已被学术界进行了广泛而深入的研究。

发表于Advanced Energy Materials 上的论文Nickel-Rich and Lithium-Rich Layered Oxide Cathodes: Progress and Perspectives归纳了高镍体系下不同元素的作用:钴对于降低锂镍混排有显著作用(Co substitution was highly effective in lowering the cation mixing between the Li and TM layers,原文如此);锰降低成本、改善热稳定性,但是会一定程度增加锂镍混排;镁可以改善热稳定性、抑制相变与正极释氧;铝抑制相变,提升比重量容量。发表于Nature Energy上的论文High-nickel layered oxide cathodes for lithium-based automotive batteries归纳:在保持可接受的功率、寿命和安全指标的同时,继续推动提高能量密度、减少钴等昂贵原材料的使用,需要一套战略性的成分、形貌和微观结构设计以及高效的材料生产工艺;NCA材料的无钴化比NCM的无钴化相对可行。

发表于Sicence上的论文Cobalt in lithium-ion batteries(2020年2月28日刊出)深入地分析了钴掺杂的机理。研究者认为:对一个高镍正极层状材料体系而言,除物相本身的不稳定性和杂相生成的可能性外,Ni具有相对强的磁矩,三个呈三角排布的镍导致“磁挫”(magnetic frustration,原文如此),材料体系处于高能量不稳定状态。锂无磁矩,故有倾向进入镍位使整个材料体系稳定化,但同时缺锂的锂氧层状结构层间距减小,阻碍锂的传输,导致正极的容量不可逆衰减。钴的掺杂作用同样是因为其无磁矩,可稳定材料体系,抑制不需要的锂镍混排。作者同时分析了“无钴化”的路径:其一,用其他有类似作用的元素替代钴,但可能影响正极体系容量,并在动力学上不利于倍率性能发挥;多个材料体系耦合,但可能有严重的相变存在;使用阴离子氧化还原对,但循环寿命可能有限;精细调控高镍材料的组成、煅烧温度、时间和气氛,也许需要机器学习手段进行辅助,最终可能将钴含量压缩到掺杂水平(1%)。作者也表示,钴的作用也许不如先前假定的那么重要(the role of cobalt may not have been as critical to performance as initially presumed,原文如此)。

发表于Journal of power sources上的论文Effect of (Al, Mg) substitution in LiNiO2 electrode for lithium batteries显示,采用NAM90/05/05(LiNi0.9Al0.05Mg0.05O2)正极的纽扣电池样品在1.6cm2,0.2mA/cm2的倍率条件下可实现良好的循环性能并兼具约175mAh/g高容量。该论文接收于2005年、发表于2006年,彼时即认识到了无钴电池的潜在优点(Although LiCoO2 is the predominant cathode material used in lithium batteries at present, its high cost and toxicity have led to much enormous interest in developing alternative cathode materials,原文如此),对高镍材料进行了多元素掺杂与复合材料体系构建,取得了较好的正极性能,却仍未有类似产品的工程化消息,这也说明了无钴电池存在很高的技术难度。

综合上述有效信息,我们估计:特斯拉的无钴电池产品可能依托镍酸锂正极基材出发,Ni以外以采用Al/Mg/Mn之一或共掺杂构建材料体系的概率最大;鉴于目前学术论文对应样品存在的低倍率(C/5)循环寿命测试结果较短(400次循环容量保持率不足70%)、容量不高(200次循环衰减至不足180mAh/g,400次循环衰减至不足160mAh/g)、纽扣电池可参考性不够大等问题,以及考虑到钴在改善镍锂混排、提升倍率性能方面的关键性作用,形成无钴电池产品,尤其是高容量、长寿命、满足快充和快放需求的高性能无钴电池产品,仍需相当程度的科学-技术-工程层面努力;钴大概率仍是高镍动力锂离子电池的必需元素。3、电解液添加剂:踏上电池长寿命征途

公司电解液添加剂方面的技术布局同样由Jeffery Raymond Dahn教授领衔。除前述学术文章外,还有若干技术专利,见下表(同一技术或有多地申请专利现象,不重复列入,下同)。相关专利所指应用领域涵盖储能和新能源汽车;测试电池多为容量1Ah以内的软包电池,电解液采用NMC532/622正极搭配天然/人造石墨负极的经典组合;采取C/3充放倍率,若干循环后辅以一次准静态充放;循环容量保持率从95%以上到不足80%不等。

J.R. Dahn教授团队的学术论文对电解液添加剂相关工作进行了阐释。发表于Journal of The Electrochemical Society上的论文Dioxazolone and Nitrile Sulfite Electrolyte Additives for Lithium-Ion Cells(和专利DIOXAZOLONES AND NITRILE SULFITES AS ELECTROLYTE ADDITIVES FOR LITHIUM-ION BATTERIES同体系)以高单体电压、高环境温度存储稳定性为目标,关注电解液添加剂在抑制石墨负极剥落、优化正极寿命表现方面的积极作用,测试了MDO、PDO、BS等可于室温合成的电解液添加剂在镍钴锰三元正极-石墨负极软包电池中的多项性能表现。

电池储存过程中的产气量和电池日历寿命有较高相关性。J.R. Dahn教授团队研究认为,添加剂PDO的性能优势明显。同时也可以看出,NMC532样品的产气量低于NMC622样品,这也从侧面证明,高镍含量电池的化学活性高于低镍电池;高镍无钴电池的实现确有技术难度。

进一步的分析表明,PDO协同VC,在4.3V、60oC、500h的储存过程中优势明显,电压降相比于其他组合最低;532正极电池的电压降低于622电池。3/C倍率、2.8-4.3V、40oC的电池循环寿命测试中,添加剂PDO也体现出了性能优势,在和DTD、LFO协同的条件下性能最好。

研究最后肯定了PDO在负极成膜方面的积极作用,并认为添加剂的相互作用和性能优化是工作重点。我们估计,如上述结果可以线性外推,则添加剂组合对应的中等镍含量NMC电池在较温和的深充深放条件下有可能获得循环寿命超过4000次的表现;以单车带电量对应续航500km计,则生命周期续航或可超过百万英里。作为上述研究的部分深化,J.R. Dahn教授团队2019年发表了论文A Wide Range of Testing Results on an Excellent Lithium-Ion Cell Chemistry to be used as Benchmarks for New Battery Technologies,认为20、40和55oC的长周期充放、长时间储存测试可以作为电池寿命的参考基准,而且给出了基于单晶NMC532电池的测试结果。

测试使用的单晶NMC532软包电池正极可逆容量175mAh/g,负极可逆容量350mAh/g,随正负极活性物质载量增加体积能量密度提升。

对于电池而言,高倍率的充放电一定会影响有效容量;但是部分样品显示,有效容量基本未随倍率的提高、循环次数的增加而逐步衰减。这意味着高倍率导致的极化现象虽然影响了电池有效容量的发挥,但电池和电解液的副反应有可能是可控、可抑制甚至是一定条件下(图示中截止电压降低,意味着充电深度降低)可阻止的。我们认为,这一方面有赖于电解液配方的调节、电解液-电极作用机理的研究(如作者团队分析认为低倍率下长时间循环电池容量的衰减源于相对低压条件下的存量锂损失),一方面也有赖于优质单晶正极的使用及电池整体的性能优化。

最后,J.R. Dahn教授团队认为,40oC条件下整车使用10年电池容量衰减至70%,行驶里程超过100万公里;20oC条件下整车在25年的使用后电池容量还可以保留约90%。综合上述有效信息,我们认为:动力电池的长寿命化是新能源车产品竞争力增强、保值率提升、消费者认可的关键内容之一;包括电解液添加剂在内的底层材料领域的开发是实现上述目的的核心路径。特斯拉在相关方面的研究初步体现出了较强的竞争力(~4000次以上深充深放),而主要动力电池企业同样在此领域持续进行研发投入与成果转化。在不太远的将来,新能源汽车有望实现和燃油汽车的“同寿同权”。另外,长寿命电池和高镍的兼容性相对较差,适当的钴含量则大有裨益,这也说明动力电池对钴仍将有相当程度有效需求。

2特斯拉收购电池相关技术:理想与探索1、Maxwell技术布局:干法电极向电池领域进发2017年以来,特斯拉先后收购自动化生产设计商Grohmann、超级电容器和干法电极技术商Maxwell、锂电池制造系统供应商Hibar、嵌入式计算视觉解决方案供应商DeepScale等。Maxwell截至2020年初已有近1100项专利公开,主要分布为电容器相关内容;电极、添加剂也有部分内容。干法电极技术可为超级电容器和动力电池制备电极。

干电极的主要制备工艺(亦称“干法涂布”)为:选择非纤维化粘结剂;球磨非纤维化粘结剂造粒;混合非纤维化粘结剂、纤维化粘结剂和电极活性材料(正极/负极)等;压延成膜。为保证物料的塑性,成型过程中多需要加热混合物至100oC以上。Maxwell使用的非纤维化粘结剂包括聚偏氟乙烯、羧甲基纤维素等;使用的纤维化粘结剂主要是聚四氟乙烯;工艺多采用并行流程。

相比于传统湿法电极工艺,干法以球磨替代搅拌,以压延替代涂布,并省去了湿法涂布后的烘干过程,可节约溶剂、缩短工时、避免溶剂残留、降低设备复杂度。

但是干法工艺也存在弱点,即难于实现活性材料的均匀分散,对锂电池而非超级电容电极材料而言尤其如此。良好的分散效果与材料导电性要求使得粘结剂与导电剂的减量、活性物质占比的提升具有相当挑战性(且厚电极或为被动选择,见WO2017/151518A1原文:Increasing fibrillization of the binder material may facilitate formation of thinner electrode films, such as dry electrode films)。2、干法正极:三元迎倍率挑战,硫系或奇兵出击专利WO2019/222110A1对多种正极材料干法工艺的适用性进行了权利要求,包括磷酸铁锂、锰酸锂、钴酸锂、NMC、NCA、镍锰酸锂、钛酸锂(考虑对锂电压,钛酸锂事实上是负极材料)、硫系正极等。实施例小软包电池采用的正极以三元材料为主。三元正极样品的首次循环容量保持率多在90%以上。

后续实施例的循环性能分析仅依托NMC111样品展开,或说明干法正极对高镍的兼容性有待提高。在容量-放电倍率的分析中,相关样品在2C放电倍率下取得了超过90%的容量保持率。但是并无配套的充电倍率-循环寿命研究,数据完备性相比于本报告第一部分介绍的公司在无钴正极、电解液添加剂方面的研究差距较大。

我们认为,专利中的采用干法NMC111正极的小软包电池实施例初步体现了干法制备正极三元材料的能力,在较低倍率充放下有一定循环寿命。但是,其元素配置比例相对保守,正极容量较低;循环寿命相比于当前商业化的湿法产品仍有相当差距。专利US2019/0237748A1对干法NMC622正极及配套小软包电池的性能表现进行了探讨。正极首次放电容量在约180mAh/g,首次效率90%,厚度117微米;配套石墨负极首次放电容量在约354mAh/g,厚度137微米。

样品的不同倍率充放曲线见下两图。不论充电放电,高倍率表现都较差,在1C以上的容量保持率即不足80%且专利未给出循环寿命(对照组湿法电池数据更差,但图表13所示数据的性能出色,和优质样品比较更有意义),样品体现的性能对特斯拉超级快充(最大倍率约3C)兼容性差,故可以认为干法NMC622正极的实用性仍不足。

除常规NMC正极外,特斯拉专利WO2019/222110A1还涉及了少许硫碳复合正极材料的研究。实施例中的硫碳复合正极虽然除一张容量图外没有其他实验数据,但是硫系正极材料用于锂硫电池可能是下一代高能量密度动力电池(300Wh/kg以上)的值得探索的路径。

锂硫电池的研究工作是学术界的重点工作之一。如发表于Journal of Materials Chemistry上的论文High-performance all-solid-state lithium–sulfur batteries with sulfur/carbon nano-hybrids in a composite cathode即采用硫-碳纳米管、硫-介孔碳等复合材料正极,初步获得了较高的电池性能表现。同时有研究者认为,干法工艺对抑制循环过程中的正极体积膨胀有一定作用:发表于Science Advance上的论文Expansion-tolerant architectures for stable cycling of ultrahigh-loading sulfur cathodes in lithium-sulfur batteries采用胶质硫、导电碳材料、羧甲基纤维素(特斯拉也使用此粘结剂)干法混合后润湿制得厚电极,在实验室层面兼顾了电池的电化学性能和力学性能,依托小软包电池测试的容量、循环寿命等有了相当程度提高。

综合上述有效信息,我们认为:干法正极材料(三元)的主要难点在于材料均匀性不足导致的电池倍率性能劣势,中镍性能指标尚难言优秀(1:1:1对应0.5C/1C,2000次循环容量保持率85%),后续性能提升需要大量工作。同时我们对前瞻性的干法硫系正极材料及对应锂硫电池表现出较大兴趣;“无钴电池”也可能指代使用干法硫系正极材料的锂硫电池。锂硫电池的技术难度非常大,倍率不高、寿命不足、自放电较明显、体积能量密度有待提高等问题仍需解决,所以材料体系构建、机理分析与性能测试等更多的理论有待完善、实验有待完成、数据有待披露。3、干法负极:倍率同迎接挑战,期待预锂化硅碳突破

专利WO2019/213068A1分析了石墨和硅材料复合后的负极-半电池表现。石墨-硅复合样品的测试充电容量接近于理论容量,但是充电至负极容量350mAh/g附近即开始出现明显的电压抬升,对应全电池的能量密度预计会受到较大不利影响。没有循环寿命测试数据提供。石墨-氧化亚硅复合样品体现出了相近的容量。

4、离子液体+富硅负极:瑕瑜互见,前方高能

综合上述有效信息,我们认为:“离子液体+富硅负极”电池技术的主要难点在于离子液体的高昂成本、低温电导差,高温电池容量衰减大,硅基负极材料循环过程中的体积和表面状态改变显著;最终体现为电池的循环寿命偏低、倍率性能较差、使用温度范围受限。但是我们也同时认为,硅表面包覆、离子液体改性等手段使电池性能有进一步优化空间,依托此技术路线的高能量密度电池(300Wh/kg以上,维持倍率,循环寿命从100次到可接受程度)实现前景相对较高。

3特斯拉电池日前瞻与分析:蹊径未来

1、尚存差距,特斯拉已知电池技术pk中国龙头

2、虽已力寻蹊径,仍需风雨兼程

以电子电气架构-辅助驾驶-软件定义汽车为核心竞争力的特斯拉在多个新能源汽车相关领域布局,但传统电池材料-单体方面的相对落后使得其不得不将重点放在优化需求强烈/有可能产生技术变革的方向上。前述无钴电池、电解液添加剂、干法电极、离子液体+富硅负极等技术都居此列。

另外,特斯拉重点布局的技术方向也有互相组合/和现有研究应用热点结合的可能性,如无钴电池机理研究对实际高镍低钴电池(钴含量已较低,成本边际变化不明显,性能边际变化明显)尤其是高镍低钴长寿命电池的助力,干法硫系正极用于固态锂硫电池,干法电极和各类固体电解质材料的耦合、离子液体用于固态电池性能优化等。

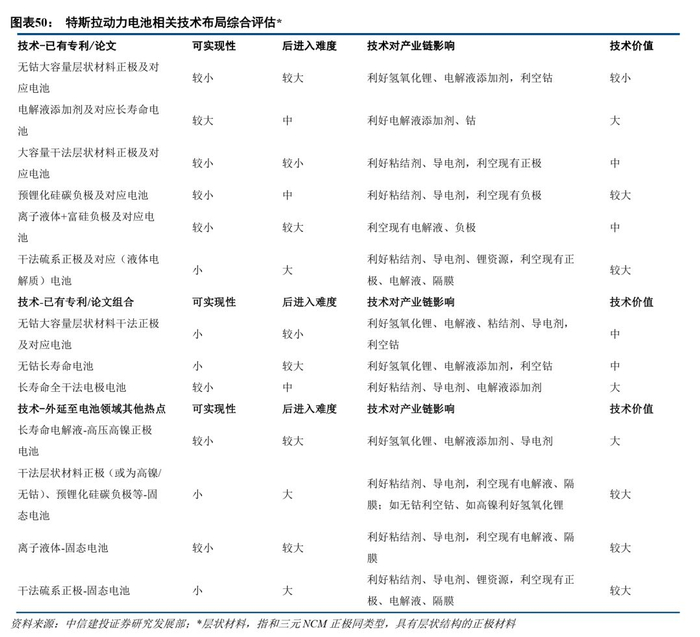
我们对特斯拉动力电池相关技术布局及可能的内部组合、可能的向外协同进行评估,评估结果归纳于下表(技术价值综合评定:无钴/干法常规正负极目的以降低成本为主,长寿命/离子液体+富硅负极/干法硫系正极、硅碳负极预锂化目的以提升性能为主,也考虑替代技术的已实现进展;可实现性综合考虑已有的研究进展和待解决问题难度;后进入难度考虑材料-工艺-设备等方面内容)。

特斯拉将直面物质世界的基石——元素周期表,像其它涉足此领域的前辈一样,为探索电池材料的化学成分、物相、形貌乃至原子排布及它们在不同温度、倍率、容量等等条件下的变化与变化耦合尽心竭力;为材料-工艺-设备的匹配和商用封装电池的有效规模化不遗余力;为权衡电池“不可能多边形”、为深度了解用户需求并进行专业化电池设计、为探索乃至突破各种天花板赴以全力。

我们推断,特斯拉在电池日上或有如下举措:

公布电池技术的进展和前瞻:干法电极工艺的进展及降本预期,电解液添加剂的进展及长寿命电池预期,干法硫碳正极及对应电池、离子液体+富硅负极及对应电池等的进展及高性能实现预期(300Wh/kg~500Wh/kg)。不排除多项技术内容的组合,也不排除其已掌握技术对电池领域其他热点的促进作用,但是不谈前瞻性质的技术实现难度、技术弱点(如体积能量密度、倍率性能、循环寿命等)及成本控制细节,也不谈动力电池巨头的类似工作,其中若干内容甚至是早已开展并取得一定成效了的。

公布电池技术和整车的协同情况:长寿命电池进展如顺利,预计对应整车“百万英里”寿命、和燃油车型“同寿同权”;如高能量密度电池实用化前景看好(但是牺牲倍率性能至约0.2C~0.5C是较大概率事件),预计将在后续整车产品中采用电电混合技术路线,以功率型储能装置协同(需要高能量密度电池在能量密度方面足够出色)高能量密度电池,功率型储能装置采用高倍率锂电池的可能性更大,也不能排除超级电容。

公布自建电池厂的路线图:预计包括测试线乃至正式线的电池技术类型,关键时间节点,人员招聘等相关规划内容。

公布合作伙伴的有关供货信息:预计初步公布松下、LG化学和宁德时代三家供应商的供货类型和节奏,相对而言或不是重点。

综合考虑各种因素,我们认为:特斯拉在动力电池领域的入局相当程度上对提升产业景气度、吸引人才进入相应领域有积极作用,但是进行动力电池基础研发、建设测试线及有限最终量产的可能性远大于大规模扩产。现有动力电池产业格局大概率不会被特斯拉颠覆,现有材料体系大概率在较长一段时间内仍是产业的主流选择;立足低成本需求的中低端车型磷酸铁锂电池部分回暖、立足长续航需求的三元高镍化等技术趋势确定性强;长寿命电池技术(中镍钴稳)趋势确定性强。中国动力电池供应链和特斯拉的关系仍将仍以优势互补为主。历经发展,中国动力电池供应链从弱到强,并且诞生了国际性电池龙头和一批出色的材料、结构件等企业;符合产业趋势、技术实力强劲、成本控制到位的供应链公司有望持续获取新能源汽车产业腾飞红利。

特斯拉是卓越的先驱和合作者,但我国动力电池供应链乃至新能源汽车产业链的命运始终在自己手中。

4 投资评价和建议

特斯拉为国内市场带来的更多的是中高端新能源增量市场空间释放。我们看好相关产业链公司的巨大机遇;除了特斯拉产品放量的直接需求带动外,先进技术和理念的引进是更长期利好。我们同时认为,国内新能源汽车产业链发展势头良好、技术水平出色,特斯拉和国内供应商将长期处于优势互补、互利共赢的状态下,而并不以特斯拉是否研发、生产动力电池材料、单体为转移。我们相信特斯拉+国内供应链的组合将成为全球电动车产业链未来十年最为耀眼的事件。

继续长期看好电动汽车产业链,建议投资者关注电池核心环节的全球动力电池龙头企业,并关注材料企业:正极材料:容百科技、当升科技、长远锂科、厦门钨业,以及受益特斯拉催化剂的磷酸铁锂标的:德方纳米、湘潭电化;负极材料:中科电气、凯金能源;电解液:天赐材料、新宙邦;隔膜:恩捷股份;结构件:科达利;铜箔:嘉元科技(有色覆盖);电气部件:宏发股份。同时建议投资者关注特斯拉产业链上的优质标的。

5 风险分析

特斯拉技术优势降低;新能源汽车产业发展不及预期。

加载中...