新浪财经

半导体行业新材料深度报告:硅片、光刻胶、靶材、电子特气等

新浪财经

关注

来源:未来智库

获取报告请登陆未来智库www.vzkoo.com。

(报告原文94页,近5万字,无法全文展示,以下内容为精简内容。)

报告综述:

1. 半导体晶圆制造产能向中国转移,国内半导体制造材料迎来发展机遇

半导体制造材料包含硅片、光刻胶、光掩膜、溅射靶材、CMP 抛光材料、湿化学品、电子特气、石英材料等。近年来,半导体晶圆制造产能持续向中国 转移,国内各地加码晶圆产能规划,我们判断国内半导体制造材料行业已经 进入快速上行趋势,主要逻辑有三:1、下游市场不断增长,IC Insight 预测 2018-2022 市场年均复合增速高达 14%;2、本土企业技术突破加速,个别细 分领域产品性能达国际先进水平,国产化率不断提高;3、政策端持续大力支 持半导体相关材料领域发展,包括大基金、02 专项在资金和技术上的支持。

2. 硅片:材料市场占比最高,大硅片发展空间大

硅片在半导体制造材料细分子行业中市场占比最高,2018 年全球硅片市场规 模达 121.2 亿美元。半导体制造所用硅片以 8 英寸和 12 英寸为主。目前 12 英寸硅片国产化率仅约 13%,随国内总需求提升及硅片国产化率提高,12 英 寸硅片行业将实现快速增长;8 英寸硅片下游终端对应的汽车电子及工业应 用半导体领域目前快速发展,将推动 8 英寸硅片需求进一步上行。

3. 光掩膜及光刻胶:光刻技术关键材料,国产替代待进一步突破

光掩膜及光刻胶(i 型、g 型、KrF 型和 ArF 型光刻胶)是光刻环节中的关键 材料,2018 年对应全球市场分别为 17.3、40.4 亿美元。二者市场主要为日本 及欧美企业垄断,国产化率水平低。以光刻胶行业为例,对应主流制程的 KrF 型光刻胶国产化率仅 5%,ArF 型光刻胶基本依赖进口。行业内已有多家公司 开展相关研发和产业化项目,预计两种材料将在未来加快国产替代进程。

4. 溅射靶材:发展较快,国内产品达领先制程要求,国产化率高于 30%

溅射靶材如铜靶、钽靶、铝靶等主要应用于半导体制造过程中的金属溅射环 节,2018 年全球市场为 8 亿美元。经我们测算,半导体溅射靶材国产化率高 于 30%,目前国内企业产品性能已满足国际领先半导体制程要求,未来可实 现大批量供货。受益于晶圆厂产能提升,国产替代进程推进,预计行业将持 续发展。

5. 电子特气、CMP 抛光材料、湿化学品:20%左右国产化率,国产替代将持 续推进

电子特气(如高纯度 SiH4、PH3、AsH3、N2O、NH3、SF6、NF3、CF4、BCl3、 BF3、HCl、Cl2 等)、CMP 抛光材料(CMP 抛光液及抛光垫)、湿化学品(超净 高纯试剂和功能性材料等)三个细分子行业 2018 年全球市场分别为 42.7、 21.7、16.1 亿美元。除 CMP 抛光垫国产化率水平仍较低,其余几种材料均已 实现一定程度的国产替代,电子特气、CMP 抛光液、湿化学品国产化率分别 约为 25%、20%、20%,部分产品可达国际领先制程水平对应技术要求。在下 游市场不断扩大,技术壁垒实现突破,国产化率取得进展的背景下,我们预 计电子特气、CMP 抛光材料、湿化学品的国产替代将持续推进,实现行业快 速发展。

6. 石英材料:贯穿半导体制造全程,下游半导体、光通讯、光伏产业发展将 推动行业快速上行

石英材料(石英钟罩、石英管、光掩模基板、石英环、石英清洗箱、石英花 篮、石英舟等)是半导体制造的重要材料,其应用贯穿晶圆制造全程。半导 体用石英材料目前国产化率低,市场几乎为国外公司垄断。受益于下游半导 体产能转移、5G 光纤需求增长、光伏产业持续发展,石英材料行业有望加速 进口替代,进入快速上行趋势。

1. 随半导体制造产能向中国转移,半导体制造材料市场大幅增长, 行业迎来国产替代上行机遇

1.1. 半导体制造材料:半导体产业发展基石

半导体制造材料是半导体制造过程中所需的材料,包含硅片、光刻胶、光掩膜、溅射靶材、CMP 材料、电子特气、湿化学品、石英等细分子领域。半导体加工分为芯片设计、芯片制造和封装测试三个环节,半导体芯片制造过程中,所有工艺均在硅片衬底上进行,具体工艺包括前期硅片准备、薄膜氧化/沉积、化学机械研磨、光刻、刻蚀或离子注入、去光刻胶 等步骤,以上步骤组成一个循环。一般半导体制造需要经过十几至几十次循环才可全部加工完毕,进入下一轮的封装测试环节。

半导体制造流程及对应材料应用如图 1 所示。

1.2. 2016 年来全球半导体市场持续增长,半导体材料市场快速发展

自 2016 年新一轮半导体周期以来,主要受通信和数据处理市场驱动,全球半导体市场持续增长。2018 年全球半导体市场达 4664 亿美元,同比增速达 13 %。

根据德勤咨询和普华永道分析,2019 年,由于通信和数据处理应用市场增长乏力,全球半导体市场增速放缓。但预计 2020 年-2022 年受汽车和工业半导体应用市场增长拉动,全球半导体市场将会进入新的一轮上行周期。如图所示,根据普华永道咨询数据,2019 至2022 年,通信和数据处理依然占据半导体下游应用市场中主要地位,预计至 2022 年,二者市场共计将达 3650 亿美元,占下游全部市场的 63.5 。增速方面,2018-2022 年间以汽车和工业应用半导体市场增幅最快,CAGR 分别为 12.14 和 10.67 ,同时二者的市场放量绝对数值也为所有细分应用中最高,预计 2018-2022 年汽车和工业应用半导体市场将分别放量 250 亿和 270 亿美元.

……

根据 SEMI 统计,2018 年全球半导体材料市场为 322.3 亿美元,其中硅片、光掩膜、光刻胶和光刻胶辅助材料、湿化学品、电子特气、溅射靶材、CMP 抛光材料市场分别为 121.2、40.4、39.6、16.1、42.7、8、21.7 亿美元,其中以硅片市场最大,市场占比最高。

1.3.受益于半导体产业链转移、终端半导体市场增长,中国半导体制造材料行业快速发展

从供需结构来看来看,半导体制造材料的需求市场与硅晶圆产量直接相关,硅晶圆产量又 是晶圆厂产能与产能利用率二者的乘积。因此在晶圆厂产能利用率高位较稳定运行的情况下,预计半导体硅晶圆产能快速增长,将推动半导体制造材料需求市场上行。我们认为半导体制造材料市场增速与国内晶圆厂产能增速相近。此外,随半导体制程提高,光掩膜和CMP 材料等部分材料在制造过程中的需求用量也将进一步上升,因此预计光掩膜和 CMP 材料等下游市场需求增速在晶圆厂产能增速的基础上,可能还有进一步提高。

总体而言,受益于半导体制造产业链向中国转移,及 5G、汽车电子、工业应用等半导体终端市场上行,我们预计国内半导体制造材料市场将以较高速度增长,迎来快速发展机遇。

1.4. 中国半导体制造材料行业处于起步阶段,国产替代空间大,国家政策支持将推动产业发展

目前,全球半导体制造材料基本为美日公司垄断。如全球硅片市场中,日本信越化学、日 本 SUMCO、德国 Siltronic、中国台湾环球晶圆、韩国 SK Siltron 市场份额分别为 27.58 、24.33 、14.22 、16.28 、10.16 ,共占据超过 90%市场份额;光刻胶市场则主要由日本合成橡胶、东京应化、美国陶氏、住友化学、富士胶片垄断;CMP 材料主要由美国陶氏、卡伯特微电子、日本 Fujimi 垄断等。

在美日公司占据优势的情况下,我国半导体制造材料市场国产化率目前处于较低水平。目前 12 英寸硅片国产化率仅约 10 ,深紫外型光刻胶基本依靠进口;溅射靶材国产化率处于30-40%之间;抛光材料中,抛光液国产化率约 20%,抛光垫目前仅有一家公司可生产,基本依靠进口;电子特气国产化率约 25%;湿化学品国产化率约 25 。目前半导体材料国产率均较低,未来国内公司突破技术壁垒,实现对应产品量产后,国内半导体制造材料产品有望替代进口产品,实现行业的快速发展。

国内半导体制造材料除用量方面国产化率较低外,技术水平与半导体最先进制程对应要求也存在一定差距。半导体制程为晶体管中两个栅极之间的距离。一般而言,随制程降低, 晶体管体积缩小,相同芯片面积内的晶体管数量增多,芯片处理速度增高,半导体器件的性能提高。目前世界上最先进晶圆制程水平可达 7nm。国内最先进制程为 28nm,根据目前研发进度,我们预计 14nm 芯片可在 2020-2021 实现批量供应。目前国内光刻胶、光掩膜、CMP 抛光液最高分别达 100nm、30nm、28nm 制程对应性能要求,溅射靶材、部分电子特气和湿化学品品种可达 28nm 以下制程对应性能要求。

半导体制程的提高也提高了制造工艺对半导体制造材料要求。随着半导体制程的提高,光刻胶由 i/g 型光刻胶过渡至 KrF 型光刻胶再过渡至 ArF 型光刻胶;光掩膜的控制图形线宽增加,图案处理技术更加复杂;电子特气对纯度和杂质含量的要求益发苛刻;溅射靶材由铝、钛靶材过渡至铜、钽靶材再过渡至最新的钴靶材;CMP 材料对金属抛光材料的需求不断上升,其中对铜、钨抛光材料的需求不断增高;湿化学品对纯度的要求越来越高。

从技术水平上看,除硅片和溅射靶材目前国内公司可生产对应最新制程的产品外,其他几种制造材料,我国或无法生产、或仅有少数品种可达到最新制程对应技术水平。其中光掩膜、电子特气、CMP 材料和湿化学品,目前国内产品可达到主流制程对应技术水平。而光刻胶领域,目前主流制程对应技术水平的产品国内依然处于主要依靠进口的阶段。具体情况如表所示。

在国产化率和国内产品技术水平均有成长空间的情况下,国家为扶持集成电路相关产业链, 也出台了一系列政策,先后颁布了《鼓励软件产业和集成电路产业发展若干政策》《中国 集成电路产业发展推进纲要》《关于进一步鼓励软件产业和集成电路产业发展企业所得税 政策的通知》等政策。《国家集成电路产业发展推进纲要》中,明确提出要突出芯片设计- 芯片制造-封装测试-装备与材料全产业链布局。

……

综合来看,目前国内半导体制造材料行业国产化率较低,行业总体处于起步阶段。在半导体制造材料下游市场高速发展,行业国产替代空间巨大,国家政策不断加码支持的推动下, 未来中国半导体制造材料即将迎来新一轮的发展机遇,开启快速上行周期。下文我们将分别对硅片、光刻胶、光掩膜、溅射靶材、CMP 材料、电子特气、湿化学品和石英材料几个细分子领域进行逐一分析。

2. 硅片:12 英寸硅片国产发展空间大,8 英寸硅片将受益于终端市场需求上行

2.1. 大硅片:半导体制造基础材料,以 8 英寸、12 英寸硅片为主流

半导体硅片均为单晶硅,硅片纯度要求高,为 99.9999999 (9N)以上;半导体硅片表面的平整度、光滑度以及洁净度要求高,需要经过后续的研磨倒角、抛光、清洗等环节。半导体硅片的高规格要求使得其制造工艺复杂,四大核心步骤包括多晶硅提纯与多晶硅料的铸锭、单晶硅生长以及硅片切割成型。作为晶圆制造的原材料,硅片质量直接决定了晶圆制造环节的稳定性。

目前制备单晶硅片的方法主要为查克洛斯基法(Czochralski method,CZ 法),且只有该方法能够做出直径大于 8 寸的晶圆,该方法成本较低,因为它能够使用晶体碎片和多晶硅, 并且能够将掺杂化物通过与硅一起熔化及凝固而生长除高掺杂的单晶硅。CZ 法包括装料、融料,晶籽与熔硅的熔接、引细颈、放肩、等径生长、收尾、切片、平坦化与腐蚀等步骤。当单晶棒锯切完成后,利用机械方式将晶圆边缘磨光,并将切片过程中造成的锋利边缘磨圆,圆的边缘可以避免晶圆制造过程中的机械处理时形成缺口或碎裂。接着晶圆使用传统的研磨料进行粗磨抛光,除去大部分由晶圆切片造成的表面损伤,并同时形成平坦的表面以满足光科技术的需要。然后用湿法刻蚀除去锯切过程、边缘磨圆和研磨中造成的损伤。

硅片产品按照加工工序可分为抛光片、退火片、外延片、节隔离片和绝缘体上硅片五大类产品。

按尺寸大小分类,目前主流硅片可分为 6 英寸、8 英寸、12 英寸硅片。8 英寸硅片主要应用于汽车电子、工业电子、移动通信、物联网;12 英寸硅片主要应用于智能手机、计算机、云计算、人工智能、固态存储硬盘等。

随时间推移,硅片尺寸持续增高的逻辑在于,芯片设计绝大部分是矩形的,而用于加工的 晶圆都是圆形的,所以在边角上光刻的电路后期会被切掉废弃。硅片越大,容纳的芯片越 多,废弃切除的比例也就越少,因此可以提高硅片利用率并降低成本。根据 Chen-Fu Chien 等人发表在《Computers & Industrial Engineering》上的论文,以 OWE 指数比较不同晶圆尺寸的利用效率,硅片尺寸越大,利用效率提升越明显。此外,为了提高生产效率降低成 本,大尺寸硅片越来越多被使用,尺寸增大后,在单片硅片上制造的芯片数目会越多,由于每次光刻的成本较为固定,单个芯片的制造成本可因此得以下降。

2.2. 2016 年来受益于半导体产业增长,全球硅片出货量和价格持续上行;受益于晶圆产能转移,中国硅片市场增幅高于全球

受益于半导体行业及晶圆产能增长,2016 年来,全球硅片出货量和价格持续上行。2016-2108 年,全球半导体硅片销售金额从 72.09 亿美元增长至 113.81 亿美元,CAGR为 25.65 ;半导体硅片出货面积从 10738 百万平方英寸增长至 12732 百万平方英寸, CAGR 为8.89 ;半导体硅片销售单价从 0.67 美元/平方英寸上升至 0.89 美元/平方英寸, CAGR 为 15.39 。新一轮半导体周期以来,半导体硅片出货量、价格和市场持续上行。

根据 IC Insight 对于未来中国大陆晶圆厂产能发展的预测,2022 年中国大陆晶圆厂产能将达 410 万片/月,占全球产能 17.15 。2018-2022 年中国硅晶圆产能的年均复合增长率达14%。预计随晶圆厂产能持续向中国转移,中国硅片市场还将进一步高速增长。

2.3. 国内在建晶圆厂中以 12 英寸晶圆产能占比更大,预计将拉升 12 英寸硅片需求;汽车电子和工业应用半导体终端需求提升将刺激 8 英寸硅片市场发展

从目前主流的 8 英寸硅片和 12 英寸硅片两个品类来看,2016-2018 年二者出货量均实现了快速增长。2016-2018 年,受益于汽车电子、智能手机用指纹芯片、液晶显示器市场需求快速增长,8 英寸硅片出货面积从 2690 百万平方英寸上升至 3278 百万平方英寸, CAGR 为 10.39 ;2016-2018 年,受益于人工智能、区块链、云计算等市场发展, 12 英寸硅片出货面积从 6817 百万平方英寸上升至 8005 百万平方英寸,CAGR 为 8.36 。

……

在下游市场增速相对值和增长放量绝对值都较高的情况下,8 英寸晶圆厂产能增速较低, 我们预计将会带来对应晶圆供需的结构性不平衡,导致 8 英寸硅晶圆价格上行。晶圆价格上行可增厚对应晶圆厂利润,从而提升最上游 8 英寸硅片议价能力,利好该细分子行业发展。

我们预计终端需求上升将首先利好中游的 8 英寸晶圆厂,导致对应晶圆厂产能利用率提升,并推动 8 英寸硅晶圆价格上涨,增厚晶圆厂利润。而后预计该利好因素(采购量提升,议价能力增强)可进一步向上游传导至 8 英寸硅片厂商,拉升最上游硅片市场需求。但考虑到 2022 年左右后我国 8 英寸硅片将存在供过于求的可能,预计该领域市场上行将存在一定限度。

2.4. 预计国内硅片供需将在 2022 年左右基本实现平衡,国家政策推动硅片产业发展

截止目前,全球半导体硅片行业主要为美日公司所垄断。2018 年全球半导体硅片(包括抛光片、外延片、SOI 硅片)行业销售额合计 121.2 亿美元。其中,行业前五名企业的市场份额分别为:日本信越化学市场份额 27.58 ,日本 SUMCO 市场份额 24.33 ,德国Siltronic 市场份额 14.22 ,中国台湾环球晶圆市场份额为 16.28 ,韩国 SK Siltron 市场份额占比为 10.16 。

根据华夏幸福产业研究院数据,目前我国 8 英寸和 12 英寸硅片总产能仅为 116 万片/月, 较需求端存在很大缺口。截止目前,国产 8 英寸硅片可基本满足国内需求,12 英寸硅片国产化率约为 13 ,尚存在巨大的进口替代空间。

现阶段来看,国内硅片在建或规划产能较高。目前国内用于新建硅片厂商的投资金额超过1500 亿元,硅产业、超硅半导体、有研半导体、金瑞泓、中环半导体、中芯晶圆、宁夏银和等公司均开始兴建或计划建设硅片加工厂。根据华夏幸福研究院统计结果,假若目前新建或规划硅片产能完全投产,预计 8 英寸硅片产量可达 406 万片/月,12 英寸硅片产量可达 665 万片/月。

硅片领域,我们认为未来国内 12 英寸硅片将主要受益于对应硅晶圆产能的上升,而 8 英寸硅片将主要受益于最终端的汽车电子和工业半导体需求上行。目前国内 12 英寸硅片存在较大供需缺口,硅晶圆产能提升将有效拉动对应硅片需求;而国内供需基本平衡的 8 英寸硅片,其对应终端半导体市场的增长将利好最上游的硅片销量和价格。

从规划产能上,若目前规划的硅片产能和硅晶圆产能在未来均完全投产,则硅片产能将超过需求。如表 6 所示,由于硅片生产线和硅晶圆生产线的制造周期均约为 2 年,我们推测若二者投产和放量速率相等,则未来国内硅片和硅晶圆产能缺口将不断缩小,并约在 2022年左右达到供需平衡结构。

为推动硅片这一占半导体制造材料份额最高的子行业尽快实现国产化,我国政府也出台了一系列相关政策,支持硅片行业发展。2012 年工信部发布的《电子信息制造业“十二五”发展规划》提出需要发展“半导体材料行业重点发展硅材料(硅单晶、抛光片、外延片、绝缘硅、锗硅)及化合物半导体材料”;2016 年发布的《高新技术企业认定管理办法》提出“国家重点支持的高新技术领域:半导体新材料制备与应用技术中,大尺寸硅单晶生长、晶片抛光片、SOI 片及 SiGe/Si 外延片制备加工技术;大型 MOCVD 关键配套材料、硅衬底外延和 OLED 照明新材料制备技术;大尺寸砷化镓衬底、抛光及外延片、GaAs/Si 材料制备技术等”;2017 年发布的《“十三五”先进制造技术领域科技创新专项规划》 提出“面向 45-28-14 纳米集成电路工艺,重点研发 300 毫米硅片、深紫外光刻胶、抛光材料、超高纯电子气体、溅射靶材等关键材料产品,通过大生产线应用考核认证并实现规模化销售”等。如表 7 所示。

在硅片领域,目前国内公司如上海硅产业、中环股份等已经可以实现 12 英寸硅片的量产, 技术达到全球先进水平。硅产业和中环股份硅片种类布局均较为完整,且公司计划及在建硅片产能体量均较大。在国家政策的支持刺激下,预计我国半导体硅片产业的国产化进程将在近几年快速推进,行业迎来高速发展。

2.5. 建议关注公司:上海硅产业、中环股份(略)

……

3.光刻胶:国内产品崭露头角,国产替代任重道远

3.1. 光刻胶:光刻技术核心,半导体制造关键材料

光刻胶又名“光致抗蚀剂”,是一种在紫外光等光照或辐射下,溶解度会发生变化的薄膜材料。光刻胶是集成电路制造的关键基础材料之一,是光刻技术中涉及到最关键的功能性化学材料,广泛用于印刷电路和集成电路的制造以及半导体分立器件的微细加工等过程。

在光刻图案化工艺中,首先将光刻胶旋涂在硅片上形成一层薄膜。接着,在复杂的曝光装置中,光线通过一个具有特定图案的掩模投射到光刻胶上。曝光区域的光刻胶发生化学变化,在随后的化学显影过程中被去除。最后,掩模的图案就被转移到了光刻胶膜上。在随后的蚀刻或离子注入工艺中,此光刻胶的图案可被转移到下层的薄膜上。这种薄膜图案化的过程经过多次迭代,联同其他多个物理过程,便产生集成电路。其具体流程如图所示。

3.2. 光刻胶下游应用较广泛,以半导体光刻胶性能要求和技术水平最高

市场上,光刻胶产品依据不同标准,可以进行分类。依照化学反应和显影原理分类,光刻胶可以分为正性光刻胶和负性光刻胶。使用正性光刻胶工艺,形成的图形与掩膜版相同;使用负性光刻胶工艺,形成的图形与掩膜版相反。

按照感光树脂的化学结构分类,光刻胶可以分为光聚合型光刻胶、光分解型光刻胶和光交联型光刻胶。光聚合型光刻胶采用烯类单体,在光作用下生成自由基,进一步引发单体聚合,最后生成聚合物,具有形成正像的特点;光分解型光刻胶采用含有叠氮醌类化合物的材料,其经光照后,发生光分解反应,可以制成正性胶;光交联型光刻胶采用聚乙烯醇月桂酸酯等作为光敏材料,在光的作用下,形成一种不溶性的网状结构,而起到抗蚀作用,可以制成负性光刻胶。

按照曝光波长分类,光刻胶可分为紫外光刻胶(300~450nm)、深紫外光刻胶(160~280nm)、极紫外光刻胶(EUV,13.5nm)、电子束光刻胶、离子束光刻胶、X 射线光刻胶等。不同曝光波长的光刻胶,其适用的光刻极限分辨率不同,通常来说,在使用工艺方法一致的情况下,波长越小,加工分辨率越佳。

按下游应用分类,光刻胶可分为 PCB(印刷电路板)用光刻胶、面板光刻胶、半导体用光刻胶。PCB 光刻胶技术壁垒相对其他两类较低,而半导体光刻胶代表着光刻胶技术最先进的水平。

PCB 光刻胶主要分为干膜光刻胶、湿膜光刻胶(又称为抗蚀刻/线路油墨)、光成像阻焊油墨等。PCB 光刻胶技术壁垒相对较低,主要是中低端产品。LCD 光刻胶包含彩色滤光片用彩色光刻胶及黑色光刻胶、LCD 触摸屏用光刻胶、TFT-LCD 正性光刻胶等产品。半导体光刻胶包括 g 线光刻胶、i 线光刻胶、KrF 光刻胶、ArF 光刻胶等。具体分类如表所示。

在不同下游应用光刻胶中,以半导体光刻胶性能最强,技术壁垒最高。随着半导体制程不断提高,所需曝光所用光线波长不断缩短,对光刻胶的分辨率、敏感度、对比度等也提出 了更高的要求。半导体用光刻胶所包含的 i 线光刻胶、i 线光刻胶、KrF 光刻胶、ArF 光刻胶对应曝光波长分别为 436nm、365nm、248nm 和 193nm,随着曝光波长不断缩短,对应半导体制程也更加先进。尤其是后续采用的沉浸式曝光极大缩短了 ArF 型光刻胶对应制程,可低达 22nm。

从表中可看到,随着时间推进,集成电路集成度增高,制程(技术水平)不断缩短,适用的光刻技术经历了 g 线光刻-i 线光刻-KrF 光刻-ArF 光刻-EUV 光刻的阶段,对应的光刻胶种类也相应发生了改变。

分种类来看,g 线光刻胶对应曝光波长为436nm,光源为汞弧灯的g 线光源,一般对应0.5um以上的半导体制程和 6 寸硅晶圆,g 线光刻胶以正性胶为主,主要以重氮萘醌为感光化合物,以酚醛树脂为基本原料。i 线光刻胶对应曝光波长为 365nm,光源为汞弧灯的 i 线光源,一般对应 0.5-0.3um 的半导体制程和 6 寸及 8 寸硅晶圆,i 线光刻胶以正性胶为主,主要以重氮萘醌为感光化合物,以酚醛树脂为基本原料。KrF 型光刻胶对应曝光波长为 248nm, 光源为 KrF 激光器,一般对应 0.25-0.13um 半导体制程和 8 寸硅晶圆,KrF 型光刻胶正性胶和负性胶均有,主要以聚对羟基苯乙烯及其衍生物、光致产酸剂为基本原料。ArF 型光刻胶对应曝光波长为 193nm,光源为 ArF 激光器,一般对应 22-180nm 半导体制程和 12 寸硅晶圆,ArF 型光刻胶为正性胶,主要以聚酯环族丙烯酸酯及其共聚物、光致产酸剂为基本原料。

3.3 光刻胶全球市场:持续增长,基本为美日公司垄断

由于半导体光刻胶主要应用于半导体制造,故半导体光刻胶市场与对应晶圆厂产能密切相关。根据 SEMI 公布数据,2018 年全球半导体光刻胶市场共 17.3 亿美元,同比增长 2.3%。自 2016 年来,全球光刻胶市场年均复合增长率为 9.23.

3.4 光刻胶中国市场:随半导体产业链向国内转移,光刻胶需求将大幅增长, 目前国产化率低,未来有望进一步发展

半导体光刻胶市场增长主要得益于下游晶圆厂产能增长,而半导体晶圆厂产能向中国转移将极大程度利好国内半导体光刻胶市场需求。根据 IC Insight 预测,至 2020 年中国硅晶圆产能将较 18 年增长 40%,将拉动半导体光刻胶市场需求大幅增长。

根据前瞻研究院数据统计,2017、2018 年中国光刻胶行业市场规模增幅分别为 10.3 ,6.1%, 2016-2018 年市场增速 CAGR 达 8.2%。

但目前中国本土光刻胶产品,主要还集中在低端 PCB 光刻胶, PCB 光刻胶市场份额高达 94.4%。排名第二的 LCD 光刻胶市场份额仅为 2.7%。半导体光刻胶市场份额仅为 1.6%。中国光刻胶产品依然以低端产品为主,半导体光刻胶国产化率水平极低。

国内半导体光刻胶领域,国产化率方面,分产品来看,较低端的 i/g 型光刻胶国产化率很低,目前国内仅有晶瑞股份的苏州瑞红子公司和北京科华微电子公司可实现量产,其中晶瑞股份拥有 100 吨/年的 i 线光刻胶生产线,科华微电子拥有 500 吨/年的 i/g 线光刻胶生产线,此外,容大感光公司也可小批量(低于 100 吨/年)生产 i 线光刻胶。

对于较高端的 KrF、ArF 型光刻胶,目前国内基本依靠进口。KrF 型光刻胶仅北京科华微电子拥有一条 10 吨/年生产线,产品现已通过中芯国际认证获得商业订单,但所占市场份额极低,晶瑞股份于 2018 年建成了一条(KrF)248nm 深紫外光刻胶中试示范线,尚未实现正式批量生产。ArF 型光刻胶目前南大光电在建一条 25 吨/年的生产线,科华微电子和上海新阳也在进行产品的研发和产业化项目。具体产品对应国内公司生产情况及国产化率如表所示。

近年来,随国内集成电路产业持续发展,国家在集成电路的重要上游材料光刻胶领域也布局了一系列相关政策。预计随着下游晶圆厂产能转移推动市场增长,国内企业突破技术壁垒实现对应产品量产,以及国家政策倾斜扶植,我国光刻胶行业将迎来新一轮的增长机遇。

3.5 建议关注公司:晶瑞股份、南大光电(略)

……

4.CMP 材料:随先进制程产能增长,需求持续增高,国内安集科技、鼎龙股份实现技术突破

4.1. 化学机械抛光简介

化学机械抛光(chemical mechanicalpolishing, CMP)是集成电路(IC)制造过程中的关键技术,通过使用化学腐蚀及机械力对加工过程的单晶硅片和金属布线层进行平坦化。它不但 能够对硅片表面进行局部处理,同时也可以对整个硅片表面进行平坦化处理, 是目前唯一能兼顾表面的全局和局部平坦化的技术。

CMP 材料主要包括抛光液、抛光垫、调节器、CMP 清洗以及其他等耗材,而抛光液和抛光垫又占 CMP 材料细分市场的 80%以上,是 CMP 工艺的核心材料。

按抛光物质不同进行分类,化学机械抛光分为氧化硅抛光和金属抛光,氧化硅抛光主要被应用于平坦化金属层间淀积的层间介质。磨料中的水和氧化硅发生表面水合作用,从而使氧化硅的硬度、机械强度等有效降低,在机械力的作用下将氧化硅去除。金属抛光与氧化硅抛光机理有一定的区别,一般采用氧化的方法使金属氧化物在机械研磨中被去除。

抛光液和抛光垫是化学机械抛光中的重要材料。抛光液是平坦化工艺中研磨材料和化学添加剂的混合物,研磨液材料主要是石英,二氧化铝和氧化铈,其中的化学添加剂要根据实际情况加以选择,这些化学添加剂和要被除去的材料进行反应,弱化其和硅分子联结,使得机械抛光更加容易。磨料方面,通常有氧化物磨料、金属钨磨料、金属铜磨料以及一些 特殊应用磨料。

抛光垫通常使用聚亚胺脂材料制造,又称聚氨酯抛光垫、抛光阻尼布、氧化铈抛光垫,利用这种多孔性材料类似海绵的机械特性和多孔特性,可提高抛光的均匀性。抛光垫上有时开有可视窗,便于线上检测。抛光垫主要起贮存抛光液并把它运送到工件的整个加工区域、使抛光均匀、去除抛光过程产生的残留物、传递材料去除所需的机械能量及维持抛光过程所需的机械和化学环境等作用。

4.2. CMP 材料下游市场:受益于晶圆产能增长和先进制程产能比例增加,CMP 材料市场需求快速增高

自 2016 年来,全球半导体材料市场持续增长,2018 年全球抛光材料市场达到 21.7 亿美元,同比增长 17.3%。其中抛光液市场 12.7 亿美元,抛光垫市场 7.4 亿美元。以中国硅晶圆产能占世界产能比例测算,2018 年中国抛光材料市场为 2.7 亿美元,其中抛光液市场 1.58亿美元,抛光垫市场 0.925 亿美元。

我们认为抛光材料市场增长的主要驱动因素有:1、下游晶圆厂产能提升;2、先进制程产能比例增高。

下游产能提升方面,CMP 抛光材料需求也将提升。假设所有产能对应的抛光液需求相等且产品价格不变, 2020 年世界抛光材料需求将达到 24.71 亿美元,中国抛光材料需求将达到 3.9 亿美元。

先进制程比例提高方面,随着硅晶圆制程工艺发展,所需抛光步骤数目增多,抛光材料的需求也会提升。比如随硅晶圆制程精度增加,所需 CMP 步骤大幅增高;存储芯片由 2D NAND 向 3D NAND 变革,所需 CMP 抛光步骤近乎翻倍。

4.3. CMP 材料市场结构:抛光液以卡博特微电子为龙头,国内安集科技实现技术突破;抛光垫以美国陶氏为龙头,国内鼎龙股份实现技术突破

目前全球抛光液及抛光垫市场依然主要为美日公司所垄断。抛光垫市场以美国陶氏一家独大,陶氏公司占据全球抛光垫市场 79%的市场份额,在细分集成电路芯片和蓝宝石两个高端领域更是占据 90%的市场份额。此外,3M、卡博特、日本东丽、中国台湾三方化学等可生产部分芯片用抛光垫。

全球芯片抛光液生产企业主要被美国卡博特、美国陶氏杜邦、美国 Versum、日本 Fujimi、日本 Nitta Haas、 韩国 ACE 等所垄断,占据全球 90%以上的高端市场份额。

抛光液中国市场方面,目前安集科技率先突破技术壁垒,实现抛光液国产化。2018 年安集科技在中国市场实现 22%市占率,全球约 2%的市占率。目前安集科技主流制程产品实现量产,抛光液产品已在 130-28nm 实现规模化销售。14nm 技术节点产品已进入客户认证阶段,10-7nm 产品正在研发中。

抛光垫方面,目前国内仍然主要依靠进口,仅鼎龙股份一家能够小批量生产 CMP 抛光垫产品。

为加速推动中国半导体抛光材料的国产化进程,近年来国家政策也在该领域持续加码。如2017 年 1 月国家发改委发布的《战略性新兴产业重点产品和服务指导目录》中包含“新一代信息技术产业——电子核心产业——集成电路——集成电路材料(抛光液、研磨液、封装材料等)”;2017 年 3 月科技部发布的《“十三五”先进制造技术领域科技创新专项规划》提出“面向 45-28-14 纳米集成电路工艺,重点研发 300 毫米硅片、深紫外光刻胶、抛光材料、超高纯电子气体、溅射靶材等光剑材料产品,通过大生产线应用考核认证并实现规模化销售”;2018 年 12 月工信部发布的《重点新材料首批次应用指导示范目录》中将“先进基础材料——先进化工材料——电子化工新材料——CMP 抛光材料”列入目录范围。

此外,大基金也对抛光材料企业,如安集科技等公司进行了投资。在政策加码和国内企业攻克相应技术壁垒的背景下,我们预计 CMP 材料行业将会迎来较快的国产替代进程和高速发展。

4.4. 建议关注公司:安集科技、鼎龙股份(略)

……

5.光掩膜:随半导体制程提高,掩膜市场迅速扩大,光掩膜加快国产替代步伐

5.1. 光掩膜:光刻工艺模板,直接影响最终芯片品质

光掩膜一般也称光罩、掩膜版,是微电子制造中光刻工艺所使用的图形母版,由不透明的遮光薄膜在透明基板上形成掩膜图形,并通过曝光将图形转印到产品基板上制造。

光掩膜板的制造基于原始设计图形,加入光学临近效应补偿,通过计算机辅助系统处理, 使用激光或电子束曝光的手法将经过修正后的设计图形移植到透光性能良好的石英基板上,最后还要经过后续蚀刻和检验修补工艺。

在光掩膜加工过程中,需要用到各类处理技术,如临近光学校正,光学数据准备等。临近光学校正,即 OPC,是 Optical Proximity Correction 的简称。如图所示,随着芯片加工尺寸越来越小,如果 Mask 直接采用芯片设计图上的方形边角图案,由于光衍射效应,在晶圆上最终将会变成圆角图案。OPC 通过改变光罩的图案形状补偿对衍射效应形成补偿,在晶圆上重现方角的原始设计图案。

MDP(Mask Data Preparation),即光罩数据准备的步骤,是将设计图案转换成 Mask Writer可以读取的数据。OPC、MDP 等软件使用过程复杂,对 CPU 硬件算力要求很高,一般需要几十人的工程团队支持,软件在成百上千台服务器上运行,从开始准备到生成 Mask Writer 需要的数据,最快也需要几天时间。

掩膜版质量的优劣直接影响光刻的质量。在芯片制造过程中需要经过十几甚至几十次的光刻,每次光刻都需要一块光刻掩膜版,每块光刻掩膜版的质量都会影响光刻的质量。光刻过程中,通常通过一系列光学系统,将掩膜版上的图形按照 4:1 的比例投影在晶圆上的光刻胶涂层上。

由于在制作过程中存在一定的设备或工艺局限,光掩膜上的图形并不可能与设计图象完全一致,即在后续的硅片制造过程中,掩膜板上的制造缺陷和误差也会伴随着光刻工艺被引入到芯片制造进程。故光掩膜板的品质将直接影响到芯片的良率和稳定性。

光掩膜的下游应用主要为平板显示、半导体芯片、触控、电路板。行业的发展主要受下游平板显示行业、半导体芯片行业、触控行业和电路板行业的发展影响,与下游终端行业的主流消费电子(手机、平板、可穿戴设备)、笔记本电脑、车载电子、网络通信、家用电器、LED 照明、物联网、医疗电子等产品的发展趋势密切相关。

5.2. 国内下游应用市场持续增长,光掩膜国产替代空间较大

作为光掩膜的下游应用,近年来,国内面板、半导体和 PCB 电路板市场均持续增长,从而拉动了光掩膜市场需求不断上行。

面板方面,根据 IHS 预测,2016 年-2025 年全球新型显示面板需求面积的复合年增长率(CAGR)预计将达 4%,到 2025 年将增长至 2.66 亿平方米。近年来我国集中建设高精度、高世代面板线为承接全球新型显示产能转移提供了良好条件,全球平板显示产业布局向中国转移的进程明显加快。IHS 预测中国大陆平板显示面板全球占比也将由 2018 年 39%增长到 2020 年 52%。

PCB 电路板方面,根据 Prismark 预测,未来几年全球 PCB 行业产值将持续增长,到2022 年全球 PCB 行业产值将达到 688.10 亿美元。

根据清溢光电招股说明书,至 2021 年亚洲将继续主导全球 PCB 市场的发展,而中国位居亚洲市场不可动摇的中心地位,预计中国大陆 PCB 行业将保持 3.7% 的复合增长率, 预计 2022 年中国地区行业总产值将达到 356.86 亿美元。

半导体应用方面,2018 年全球半导体用光掩膜产值达 40.4 亿美元,同比增长 7.7%。受益于全球半导体晶圆制造产能向中国转移,中国半导体用光掩膜市场将以较高速度持续增长。此外,随着半导体先进制程产能占比不断提高,半导体制程工艺中使用双重曝光(指在光 刻胶覆盖的晶片上分别进行两次曝光。两次曝光在同样的光刻胶上进行,但使用不同的掩模版)次数不断上升,工艺所需光掩膜数量将大幅上升,从而推动光掩膜市场需求以更高速度增长.

从生产量来看,因智研咨询最新数据仅统计到 2016 年,2011 年我国光掩膜版生产规模为0.87 万平方米,2016 年生产规模增长至 1.69 万平方米,复合增长率达到 14.2%。按光掩膜生产规模 14.2%的年均增速测算,2018 年光掩膜国内产量为 2.19 万平方米,即目前国内光掩膜国产化率仅约 20%,存在巨大的进口替代空间。

从相关政策来看,国家也在持续加码相关政策支持产业发展,如 2014 年发改委、财政部、商务部发布的《鼓励进口技术和产品目录(2014 年版)》中,提出将“TFT-LCD、OLED 面板、配套材料制造技术和专用设备的设计制造技术,3D 显示、激光显示制造技术和专用设备的设计制造技术”和“65nm 及以下大规模数字集成电路设计、工艺制造技术,65nm 及以下模拟、数模集成电路设计、工艺制造技术,SoC 芯片和关键 IP 核、新型高密度集成电路封装与测试技术,上述技术产品专用设备的设计制造技术和专用材料的生产技术” 列入“鼓励引进的先进技术”;2016 年财政部、海关总署、国家税务总联合发布的《关于扶持新型显示器件产业发展有关进口税收政策的通知》提出“自 2016 年 1 月 1 日至2020 年 12 月 31 日,对符合国内产业自主化发展规划的彩色滤光膜、偏光片等属于新型显示器件产业上游的关键原材料、零部件的生产企业进口国内不能生产的自用生产性原材料、消耗品,免征进口关税”等。

在下游市场不断扩张,国产替代化空间依然较高,以及相关政策支持加码的背景下,预计我国光掩膜行业加速国产替代,实现快速发展。

5.3. 建议关注公司:清溢光电

……

6.溅射靶材:国产化水平较高,下游市场扩张将推动行业进一步发展

6.1. 溅射靶材:PVD 工艺核心材料,主要用于半导体金属化

靶材,特别是高纯度溅射靶材应用于电子元器件制造的物理气相沉积( Physical Vapor Deposition,PVD)工艺,是制备晶圆、面板、太阳能电池等表面电子薄膜的关键材料。

所谓溅射,是制备薄膜材料的主要技术,也是 PVD 的一种。它通过在 PVD 设备中用离子对目标物进行轰击,使得靶材中的金属原子以一定能量逸出,从而在晶圆表面沉积,溅镀形成金属薄膜,其中被轰击的固体是用溅射法沉积薄膜的原材料,称为溅射靶材。

溅射靶材是半导体金属化的关键材料,就具体操作来看,首先需要利用高电压下的高速离子流,在高真空条件下产生 Ar 阳离子,来轰击不同种类的金属溅射靶材(阴极)的表面。当带能量的氩离子撞击靶材表面时,靶材的原与氩原子发生动量转移而物理性的从表面弹出,以金属蒸汽的形式引入真空反应室。最后金属蒸汽会到达晶圆表面并吸附在表面形成附着原子,靶材表面的原子将一层一层地沉积在半导体芯片的表面上,形成金属薄膜。

当金属薄膜形成后,可再通过刻蚀或 CMP 工艺,将沉积在芯片表面的金属薄膜刻蚀成纳米级别的金属线。通过金属线将芯片内部数以亿计的微型晶体管相互连接起来,从而起到传递信号的作用。

6.2 溅射靶材:细分品种多,半导体溅射靶材技术要求及纯度最高

按照靶材应用领域的不同,以及对材料纯度、稳定性要求的不同,溅射靶材可分为半导体用溅射靶材、平板显示器用溅射靶材、太阳能电池用溅射靶材、磁记录介质用建设靶材等。

其中半导体芯片溅射靶材主要使用超高纯度铝、钛、铜、钽等金属材料,用于制造集成电路。平面显示器用溅射靶材主要使用高纯度铝、铜、钼,掺锡氧化铟(ITO)等材料,用于高清晰电视、笔记本电脑显示器的制造。太阳能电池用溅射靶材主要使用高纯度铝、铜、 钼、铬和 ITO 等材料,用来制造薄膜太阳能电池。

从性能要求上来看,在所有分类中,半导体用溅射靶材的技术要求和纯度最高,价格也最为昂贵。芯片制造对溅射靶材金属纯度的要求通常达到 99.9995 以上,而平板显示器、太阳能电池分别要求达到 99.999 、99.995 以上即可。除了纯度之外,芯片对溅射靶材内部微观结构等也设定了极其苛刻的标准,需要掌握生产过程中的关键技术,并经过长期实践才能制成符合工艺要求的产品。

按照靶材金属材质的不同,溅射靶材可以分为铜靶、钛靶、铝靶、钽靶、钨钛合金靶、铝合金靶等。

集成电路使用的溅射靶材主要包括铝靶、钛靶、铜靶、钽靶、钨钛靶等。

平板显示镀膜用溅射靶材主要品种包括钼靶、铝靶、铝合金靶、铬靶、铜靶、铜合金靶、靶、钛靶、铌靶和氧化铟锡(ITO)靶材等。

太阳能电池板中较为常用的溅射靶材包括铝靶、铜靶、钼靶、铬靶以及 ITO 靶、AZO 靶(Aluminum Zinc Oxide,氧化铝锌)等。

集成电路领域,从不同材质溅射靶材的具体应用来看,铜靶和铝靶主要用于沉积导电层, 钽靶和钛靶主要用于沉积阻挡层,镍铂合金靶、钴靶、钨钛合金靶、钨靶主要用于沉积解除层。其中铜靶和钽靶通常配合起来使用。晶圆的制造技术目前正在朝着更小的制程方向发展,铜导线工艺的应用量在逐步增大,因此,铜和钽靶材的需求将有望持续增长。另外铝靶和钛靶通常配合起来使用。目前,由于在汽车电子芯片等领域需要 110nm 以上技术节点来保证其稳定性和抗干扰性的领域,故仍然需要大量使用铝、钛靶材。

6.3 半导体制造用溅射靶材市场增长迅速,全球市场竞争激烈

根据 SEMI 统计数据,2016-2018 年全球半导体芯片用溅射靶材产值从 6.7 亿美元增长至 8亿美元,CAGR 为 9.3%。

由于半导体溅射靶材市场与晶圆产量存在直接关系,以中国大陆晶圆厂产能占世界比例为12.5 计算,2018 年中国半导体溅射靶材市场约 1 亿美元,随晶圆厂产能向中国转移,2019 年中国半导体溅射靶材市场将达到 1.11 亿美元,同比增长 28.59 。

根据 SEMI 统计,半导体封测材料市场中,溅射靶材约占 2.7 ,2018 年中国半导体封测材料销售额为 197 亿美元,测算溅射靶材市场约 5.31 亿美元。

从半导体溅射靶材市场来看,目前全球半导体溅射靶材市场主要为美日公司所垄断,竞争较为激烈。其中龙头公司包括日矿金属、东曹、霍尼韦尔等。

6.4. 中国市场溅射靶材国产化率高于 30%,高准入壁垒巩固龙头优势

不同于其他研究报告中选用 2015 年数据,认为国内靶材在国内市场占有率不足 20%,我们整理了半导体行业溅射靶材两大龙头企业有研新材和江丰电子的销售数据,对 2018 年国有企业半导体用溅射靶材市占率进行了测算,认为半导体靶材领域,截止 2018 年,国内企业已市占率已超过 30%。

2018 年中国半导体溅射靶材市场分为晶圆制造和封测两个市场,合计 40 亿元,其中有研新材 2018 国内半导体溅射靶材收入为 9.83 亿元,江丰电子 2018 年国内半导体溅射靶材收入为 1.26 亿元,根据测算,中国半导体溅射靶材市场的国产化率超过 30%。此外,产品性能方面,江丰电子和有研新材的生产技术水平均较高,其部分靶材产品已经可以达到国际最先进制程的技术要求,已成功实现国产替代。

半导体溅射靶材市场增长主要得益于下游晶圆厂产能增长。预计未来随半导体产业链继续向中国转移,将推动溅射靶材市场进一步增长。

政策方面,近年来,随国内集成电路产业持续发展,国家在集成电路的重要材料溅射靶材领域也布局了相关政策进行扶持。2015 年 11 月财政部、发改委、工信部、海关总署、国家税务总局联合发布的《关于调整集成电路生产企业进口自用生产性原料、消耗品、免税商品清单的通知》规定:进口靶材的免税期到 2018 年年底结束。这意味着从 2019 年开始,日、美靶材需要缴纳 5-8%关税。该政策将极大利好国内的溅射靶材企业。

国内市场竞争方面,溅射靶材的准入门槛较高。半导体芯片制造企业对靶材合格供应商的认证过程非常漫长和苛刻,一般至少需要 2-3 年以上(《半导体芯片行业用金属溅射靶材市场分析》张卫刚 2018)。其中,要进入日、韩等国家芯片制造企业的靶材供应商,则必须通过日、韩本国的中间商或者商社来间接供应;要进入英特尔的靶材供应商,则必须通过应用材料(AM)的推荐 ;要进入全世界最大的晶圆代工企业台积电的靶材供应商,则需要通过其最终客户(苹果和华为等)的认可。溅射靶材的行业准入门槛较高,将使目前行业的龙头公司具有一定程度的先发优势。

综合来看,在下游市场持续增长,国有产品替代化率和产品水平均较高,政策向国内企业倾斜,国内市场竞争壁垒高的背景下,我们预计未来溅射靶材行业还将进一步发展,国内龙头公司,如江丰电子、有研新材将会从中获益。

6.5. 建议关注公司:有研新材,江丰电子(略)

……

7. 电子特气:半导体制造基础材料,国产进程持续推进

7.1. 电子特气:半导体制造基础材料,贯穿制造全程

电子特气指半导体生产环节中,如延伸、离子注进、掺和、洗涤、遮掩膜形成过程中使用 到一些化学气体,即气体类别中的电子气体,比如高纯度的 SiH4、PH3、AsH3、B2H6、N2O、NH3、SF6、NF3、CF4、BCl3、BF3、HCl、Cl2 等。这些气体通过不同的制程使硅片具有半导体性能,也决定了集成电路的性能、集成度、成品率。半导体生产过程中,某一种特种气 体中某一个特定杂质超标,都将导致芯片质量产生严重缺陷,严重时会因不合格气体的扩散,导致整个生产线被污染,乃至全面瘫痪。因此,电子气体是制造过程基础关键材料, 是名副其实的电子工业“血液”。

按照用途分类,电子特气可以分为硅片制造用,化学气相沉积用,光刻用,离子注入用, 刻蚀用和载气、保护气体用六种。其中化学气相沉积用又可以细分为膜形成和导体沉积两种。硅片制造主要使用高纯度的 SiH4,SiH2Cl2, SiHCl3, SiCl4,H2 等气体,化学气相沉积中还会使 用 SiH4,SiH2Cl2, N2O,O2,CO2,Si(OC2H5)4 (TEOS) 等 气 体 , 刻 蚀 中 则 主 要 使 用CF4,CF4/O2,CBrF3,CClF3,C2ClF5,SF6,NF3 等气体。

……

7.2. 电子特气:国内市场增长迅速,部分公司实现国产替代

全球集成电路用电子特气持续市场增长,目前全球电子特气行业主要为美日公司垄断。2018 年全球电子特气市场达到 42.7 亿美元,同比增长 10.3%。

晶圆厂产能向国内的转移将进一步推动我国电子特气市场实现增长。据前瞻研究院统计,2015 年我国集成电路用电子特气市场规模已达到 32.8 亿元,同比增加近 20%左右,假设增速保持稳定,预计到 2020 年,国内集成电路用电子特气市场规模将达到 81 亿元。

除半导体市场外,特种气体还可应用于显示面板、光伏能源、光纤光缆、新能源汽车、航 空航天、环保、医疗等产业。近年来随国内下游产业发展,特种气体作为不可或缺的关键 性材料,其市场规模保持持续高速发展。根据华特气体招股说明书,2010-2017 年中国特种气体市场平均增速达 15.48 ,2017 年中国的特种气体市场规模达到约 178 亿元,且预期此后 5 年仍将以平均超过 15%的年增长率高速增长,到 2022 年中国特种气体市场规模将达到 411 亿元。

随下游产业持续发展,对特种气体的性能要求也不断提高。如集成电路领域晶圆尺寸从 6 寸、8 寸发展到 12 寸乃至 18 寸,制程技术从 28nm 到 14nm 再到 7nm;显示面板从LCD 向 OLED 乃至柔性面板发展;光伏能源从晶体硅电池片向薄膜电池片发展等。作为这些产业发展的关键性材料,特种气体的精细化程度不断增强,对特种气体生产企业在气体纯度、混配精度等方面的技术要求也将持续提高。

目前我国电子特气公司产品较为单一且较为低端,在先进领域市占率不高,主要依然为美日公司占据,目前全球龙头主要为美国空气化工、美国普莱克斯、德国林德集团和法国液化空气等公司。而我国电子特气的产品性能和量产能力相对较低。据不完全统计,国内目前能提供的主要电子气体纯度如表所示。

从技术层面看,国内有些企业已经具备了生产高纯电子气体的能力,国产替代取得了一定进展,但在集成电路等高端领域的国产化率依然较低。究其原因不难发现,特种气体生产是一个系统工程,涉及到气体的深度提纯技术、痕量杂质分析检测技术、气瓶的内表面处理技术、有毒尾气的解毒处理技术等。国内的企业尽管具备生产能力,但仍存在一些问题:

(1) 国内电子气体的生产和供应商规模较小,不能为用户提供全方位的服务。和国际巨头相比,国内供应商总的来说体量较小,目前大多是通过低价竞争的方式来占领很少的市场份额。由于国内供应商竞争激烈,从而导致产品价格快速下滑,企业利润微薄,甚至亏损。

(2) 国内电子气体的质量稳定性不够。电子气体,特别是高纯电子气体,是影响电子器件可靠性和成品率的重要因素。电子信息技术的飞速发展,对电子气体的质量稳定性要求越来越苛刻。如果一种电子气体产品在集成电路制造工艺中通过验证,那么该纯度和质量要求就被锁定。芯片制造商不希望看到产品的质量有任何变化,即使是纯度的进一步提高也可能发生意外情况。所以电子材料生产过程中的任何变化,包括更换原材料供应商、生产工艺的变动等,都必须及时通知芯片制造商,根据情况决定是否重新进行验证。而国内企业生产的电子气体发生过多次质量事故,影响了芯片制造商对国内电子气体的信任度。

(3) 国内电子气体产品的包装、储运条件未能和现代电子工业的要求接轨。超高纯气体的生产和应用都要求使用高质量的气体包装储运容器、相应的气体输送管线、阀门和接口, 以避免二次污染的发生。而国内厂家为了节省成本、低价竞争,在包装、储运等方面降低要求,出现过种种问题。

(4) 分析检验技术不够。国外已研发出系统的分析测试方法和现场分析仪器,对电子气体中危害较大的杂质组分、颗粒以及金属离子等推出了多种分析仪器。而我国在“产品是生产出来的,不是检测出来的”这一指导思想下,对电子气体生产应用领域分析检测技术的研究开发工作不够重视。

目前,国内部分的电子特气生产企业和产品如表所示。

为推动特种气体这一电子关键材料国产化,国家也发布了一系列支持政策。在下游市场高速扩张,国产替代空间大,国家政策进行支持,及国内部分企业已突破技术壁垒实现国产替代的背景下,我国特种气体行业有望在未来加快国产替代步伐,实现高速发展。

7.3 建议关注公司:华特气体、雅克科技、南大光电(略)

……

8. 湿化学品:细分种类众多,部分实现国产化,未来前景广阔

8.1. 细分品类众多,贯穿半导体制造过程

湿电子化学品从种类上分,可分为超净高纯试剂和功能性材料,其中功能性材料主要用于光刻、刻蚀等环节,通过组分配比使试剂具有特定功能,种类上主要分为缓冲刻蚀液、剥离液、刻蚀液、半导体用显影液、面板用显影液和极性溶液。超净高纯试剂是控制颗粒和杂质含量的电子工业用化学试剂,按照性质可分为① 酸类:氢氟酸、硝酸、盐酸、磷酸、硫酸、乙酸② 碱类:氨水、氢氧化钠、氢氧化钾、四甲基氢氧化铵等③ 有机溶剂类:醇类、酮类、脂类、烃类、卤代烃类④ 其它类:双氧水等。湿电子化学品主要应用于半导体、光伏太阳能电池、LED 和平板显示等领域。

按照应用领域分类,湿电子化学品可以分为半导体用湿化学品、面板用湿化学品和光伏太阳能电池用湿化学品三种,而应用领域不同,对电子化学品的纯度要求也有所不同:

① 半导体领域:纯度要求较高,基本集中在 SEMI G3、G4 水平,我国的研发水平与国际尚存在较大差距。其中分立器件对超净高纯试剂纯度的要求要低于集成电路,基本集中在SEMI G2 级水平,国内企业的生产技术能够满足大部分的生产需求。

② 面板领域: 等级要求为 SEMI G2、G3 水平,国内企业的生产技术能够满足大部分的生产需求。

③ 光伏太阳能电池领域:一般只需要 SEMI G1 级水平,是目前国产超净高纯试剂的主要市场。

按下游行业的技术要求分,半导体领域对湿电子化学品的技术要求最高。整个晶圆制造过程中,要反复通过十几次清洗、光刻、蚀刻等工艺流程,每次都需要湿电子化学品进行相关处理。不同线宽的集成电路工艺中必须使用不同规格的超净高纯试剂进行蚀刻和清洗, 且超净高纯试剂的纯度和洁净度对集成电路的成品率、电性能及可靠性有着非常重要的影响.

8.2. 湿化学品下游市场增长迅速,行业主要为美日公司垄断

湿化学品下游应用市场可以分为半导体、面板和太阳能电池三大市场。总体来看,全球市场以及中国市场近年来都呈现持续增长的趋势。分市场看,随面板产业向国内转移、太阳能光伏电池装机量上升、半导体晶圆产能向中国大陆转移,我国湿化学品市场需求也呈上升趋势,且未来有望继续大幅增长。

全球市场方面,据立木信息咨询发布的《中国湿电子化学品发展调研与投资战略报告(2019 版)》显示:2018 年,全球湿电子化学品整体市场规模约 52.65 亿美元。预计到 2020 年,全球湿电子化学品整体市场规模将达到 58.50 亿美元,在全世界三大领域应用量达到 388万吨,复合增长率约 12.42 。

国内市场方面,我国湿电子化学品产量由 2012 年的 18.70 万吨增加至 2018 年的 49.50 万吨,年均复合增长率 17.61 。

我国三大应用市场湿电子化学品需求量在未来几年将有大幅度的提升。根据前瞻研究院统计,2018 年,我国湿电子化学品市场规模约 79.62 亿元,需求量约 90.51 万吨。到 2020年,我国湿电子化学品市场规模有望超过 105.00 亿元,需求量将达到 147.04 万吨,复合增长率达到 27.46 。预计三大市场需求量都有望大幅增加,面板行业需求量约 69.10 万吨, 半导体领域需求量为 43.53 万吨,太阳能市场需求约 34.41 万吨.

市场竞争格局上,目前国际上从事湿电子化学品的研究开发及大规模生产的企业主要有德国的巴斯夫公司、E.Merck,美国的亚什兰公司、霍尼韦尔公司,日本的关东化学公司、东 京应化工业、住友化学,我国台湾地区主要有台湾东应化股份有限公司、伊默克化学科技股份有限公司、台湾联仕电子化学材料股份有限公司、长新化学、台硝投资股份及理盛精密科技等,韩国主要有东友(DONGWOOFINECHEM)、东进(DONGJIN SEMICHEM)等公司。

8.3 我国湿化学品国产化率约 20 ,进口替代空间较大

目前国内湿化学品产品可满足太阳能光伏和面板产业的需求,但半导体领域国产化率仍然较低。国内 6 寸及 6 寸以下晶圆加工用的湿电子化学品,国产化率为 80%,而 12 英寸及12 英寸以上晶圆加工的市场,国产化率仅为 10%左右,整体半导体晶圆制作用湿电子化学品的国产化率在 20 左右。

目前我国 1μm 工艺技术用的化学品已经实现规模化生产,并实现了国产化;0.35μm 技术用化学品也实现了规模生产;0.18μm 技术用化学品已经完成了研究工作。目前为止, 国内技术领先湿电子化学品企业的部分产品已经达到了国际 G5 标准,如晶瑞股份的双氧水等。但大部分湿电子化学品企业的产品还处于 G2-G3 标准阶段。

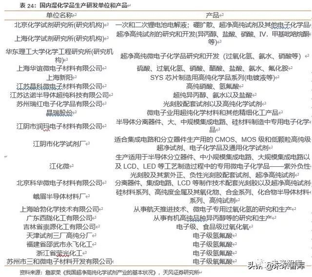
据不完全统计,我国湿电子化学品生产研发单位及对应产品如表所示。其中半导体湿化学品的龙头公司主要有江阴润玛(生产半导体分离器件、大、中规模集成电路、硅材料制造中专用电子化学品),晶瑞股份(生产微电子业用超纯化学材料和其他精细化工产品),江化微(生产适用于半导体分立器件、中小规模集成电路、大规模集成电路以及 LCD、LED 等工艺制造过程中的专用微电子化学品——紫外负性光刻胶及其紫外正、负性光刻胶配套试剂、超净高纯试剂)等。

在湿化学品领域,国家也出台了一系列相关政策。如 2016 年发布的《高新技术企业认定管理办法》中提出“集成电路和分立器件用化学品、印刷线路板生产和组装用化学品、显示器件用化学品被列为国家重点支持的高新技术领域的电子化学品。具体包括高分辨率光刻胶及配套化学品、印制电路板(PCB)加工用化学品、超净高纯试剂及特种(电子) 气体、先进的封装材料;彩色液晶显示器用化学品、研磨抛光用化学品等”,发布的《国家重点支持的高新技术领域》中“四、新材料技术/(五)、精细化学 品/1、电子化学品”将集成电路和分立器件用化学品;印刷线路板生产和组装用化学品;显示器件用化学品,包括高分辨率光刻胶及配套化学品;超净高纯试剂及特种(电子)气体;先进的封装材料;彩色液晶显示器用化学品等列为国家重点支持的高新技术领域”等。

目前我国在湿化学品加工等先进技术领域与国外仍然存在较大差距,国产化率水平较低, 但随着国家政策的加码扶持,助力湿化学品国产化,我国湿化学品领域未来国产化进程有望不断加速,产业将会迎来上升周期。

8.4. 建议关注公司:飞凯材料、晶瑞股份、上海新阳(略)

……

9. 石英:基础原料承载经济腾飞

石英是无机非金属矿物,主要成分是二氧化硅,为透明或半透明的晶体,一般为无色或乳白色,质地坚硬,常含有少量杂质成分,如铝、钾、钠、锂等。石英砂作为重要的工业矿物原料,广泛用于玻璃、铸造、陶瓷及耐火材料、冶炼硅铁、冶金熔剂、冶金、建筑、化工、塑料、橡胶、磨料、滤料等工业。

石英砂根据其 SiO2 和 Fe2O3 含量的多少分为普通石英砂、精制石英砂、高纯石英砂和超纯石英砂。

由于具有良好的透光性能、耐热性能、电学性能及化学稳定性,以高纯石英砂为原料的石英制品作为重要的基础材料被广泛运用于电光源、半导体、光伏、光通信、航天技术和军 事技术等行业。

9.1. 半导体:全球产能转移

9.1.1. 贯穿半导体制备全程

石英在半导体制备过程中,几乎贯穿整个全程。具体来看,主要包括硅锭生产过程中单晶硅长晶容器-石英坩埚;氧化(扩散)过程中的石英钟罩、石英管;光刻过程中的光掩模基板、石英环;以及清洗过程中的石英清洗箱、石英花篮、石英舟等,几乎贯穿整个半导体制备全程。

9.1.2. 几乎被国外垄断

石英材料器件作为应用于半导体设备上的核心零部件耗材,其质量直接影响到工艺效果和设备安全,故在半导体石英产业链中,取得半导体设备厂商的官方认证是最为关键的一环。当前半导体扩散设备市场中,AMAT、东京电子和 ASML 等市场占有率为 65%,几乎被国外企业垄断.

9.1.3. 半导体产能向中国大陆转移,进口替代有望加速

根据 IC Insights 发布 2020-2024 年全球晶圆产能报告指出:2020 年开始硅晶圆厂呈现逐季复苏态势,2020 年全球有 10 座新的 12 英寸晶圆厂进入量产,晶圆产能新增 1790 万片(8 英寸当量);2021 年新增产能将达到历史新高,达到 2080 万片(8 英寸当量),主要来自三星、SK 海力士、长江存储、武汉新芯、华虹宏力等。随着全球半导体产能加速向中国大陆转移,石英制品进口替代有望加速。

9.2. 光通讯:5G 时代,进口替代加速

9.2.1. 5G 将实现万物互联

5G 网络主要有三大特点:极高的速率(eMBB);极大的容量(MMTCL);极低的延时(URLLC)。

(1) 极高的速率(eMBB)-峰值速率 10Gbps。应用:高速上传下载;3D 视频,4K 甚至8K 视频流的实时播放;结合云技术,工作、生活和娱乐全都交给云;AR、VR 与游戏生活相结合;Media everywhere 改变媒体传播方式。

(2) 极大的容量(MMTCL)。应用:物联网;智慧城市;智慧家居;智慧电网;智能放牧、种植;物流时事追踪。

(3) 极低的延时(URLLC)。应用:远程医疗手术;远程驾驶;车联网自动驾驶;工业控制。

相对于 4G,5G 在流量密度、连接数密度、时延、速率等方方面面对网络进行了大幅提升。

9.2.2. 保守估计 5G 基站光纤需求为 4G 的 4 倍以上

现有的移动网络工作在相对较低的频段,中低频段具有传播性能优越、运营成本低(基站少)的特点。但中低频段的连续资源已极度匮乏,从全球频谱划分情况来看,优质的中低 频段都已被 2G、3G、4G 划分完毕。5G 只能从未被大规模应用的中高频段中获取频谱资源。相对而言,中高频段其传播性能较差,因此需要更多的基站提升覆盖密度。因此 5G 通过对基站需求倍增直接拉动对光纤的需求。在《通过 5G 之路》中,机构预测 5G 基站光纤需求将达到 4G 的 16 倍。在假设预测中,4G 基站间距为 2km,5G 基站间距为 0.5km,我们保守估计假设基站间距为 1km,则在覆盖范围不变的前提下 5G 基站光纤需求为 4G 的 4 倍。而 5G 网络需要更大的覆盖面积,需要小微基站进行补盲和室内覆盖,这更加刺激了对基站的需求,因此保守估计 5G 基站光纤需求为 4G 的 4 倍以上。

9.2.3. 到 2021 年全球光纤需求有望达 10 亿芯公里

概括来说,网络应用的发展和网络基础设施是螺旋促进的关系,符合安迪•比尔定律:光纤网络性能达到一定水平新型应用就会出现,快速消耗新增的带宽资源,进而促进光纤网络继续升级扩容。从中国互联网应用和网络基础设施的发展规律看,互联网萌芽后邮箱、新闻、QQ 等早期应用诞生;光纤到户建设启动后,优酷土豆等流媒体服务落地;3G 时代到来后,移动互联网应用蓬勃发展。运营商在政策推动下大力开展 FTTH 建设,推动中国互联网应用蓬勃发展,在高速增长的带宽压力下,运营商将有持续增长的光纤光缆需求。

参照之前 4G 投资进度,预计 5G 将在 2018 年底完成标准制定,2019 年颁发牌照,2020 年实现规模商用。2014-2016 年为全球&中国 4G 投入期,期间光纤累计需求为 11 亿芯公里,假设 5G 期间对光纤的需求是 4G 的 4 倍,预计 5G 期间对光纤的需求为 44 亿芯公里。我们以 4 年投入期估算,国外 5 年投入期(国外存在铜缆替换问题)估算,到 2021 年 5G开始规模商用时,年需光纤 10 亿芯公里。

而 2017-2019 年期间,主要为 4G 到 5G 的过渡期,参考前次过渡期光纤增速存在下滑风险,国内受中移动集采、农村宽带以及广电获牌的影响,我们认为中国增速并不会下滑仍会保持 20%左右高速增长。

首先,2015 年中移动获得固网牌照后,开始大规模投资宽带,16 年底用户数已经超越联通,未来目标超越电信,并明确表示“尽快建立宽带网络优势,增强网络承载能力”。其次,政府 2017 年工作报告要求完成 3 万个行政村通光纤,力争到 2020 年完成约 5 万个为通宽带行政村通宽带、约 15 万个已通宽带的行政村接入能力光纤化。

9.2.4 光纤预制棒年缺口 15

网络中实际使用的主要是光缆,由将多根光纤和支撑、外包保护等材料捆封在一起制成, 而光纤的上游是高纯度的光纤预制棒,由四氯化硅、四氯化锗等化工气体原料制成,形成光纤预制棒-光纤-光缆的成熟产业链。为保证光纤的传输性能,光纤预制棒纯度和一致性要求极高,对内部气泡、同心度、折射率变化等有详细的参数要求,是光纤光缆制备中的核心技术门槛。

在光纤需求的高速增长下,对光纤预制棒的需求亦将快速增长,预计到 2021 年全球光纤预制棒需求或将达到 3.3 万吨,其中中国需求或将达到约 2 万吨。而中国光纤预制棒的产量并不能满足国内需求,过去几年仍需进口约 2000 吨/年。

光纤预制棒作为光纤制作领域中的核心组件,由芯棒+外包层套管组合而成。早期生产工艺主要为一步法,目前主流的光纤预制棒制备均采用两步法,即先制备芯层,再制备外包层。芯棒主流技术路线包括管内法(MCVD、PCVD)和管外法(OVD、VAD);外包层主流技术包括套管法(早期是 RIT,后来演进为 RIC)和全合成法(OVD、VAD)。

芯棒是以高纯的四氯化硅、四氯化锗为原料,在氢氧焰或甲烷焰的作用下经高温熔融形成的具有不同折射率的高纯 SiO2。主流的四种生产工艺中,相对而言 VAD 和 PCVD 技术综合性价比较高,逐渐成为生产的主流。

而外包层生产工艺中,套管法具有投资规模小、建设周期短、生产工艺简单、流程短、产品质量高、试用尺寸范围广等优点,是最优的生产工艺。

但套管法的核心难点在于石英套管需要具有高纯度,否则将影响光纤的折射率,且不能有壁偏,否则影响光纤的同心度,进而影响融接。因制造难度较高,中国光纤预制棒生产企业短期内不得不高价进口,仅 2018 年中国进口光纤波导用石英套管达 20 亿元左右;长期内不得不将产能由套管法转向合成法。

1) 长飞:过去主要产能为 PCVD+RIC,新扩建 VAD+RIC 以及 VAD+OVD;

2) 亨通光电:过去采用 VAD+RIC 套管法,新扩建 VAD+OVD 全合成法;

3) 中天科技:始终采用 VAD+OVD 全合成路线。

9.2.5. 石英企业有望实现进口替代

目前国内石英企业经过不断的技术研发,已经开发出光纤用石英套管产品,2018 年 6 月, 石英股份发布公告称:公司利用连熔法生产工艺制备出高质量光纤预制棒用石英套管新产品获得成功,其各项指标参数符合下游光纤客户需求,已获得国内光纤生产厂家首批订单。若国内石英企业可生产出符合标准的石英套管,则有望实现进口替代。

9.3. 光伏:平价时代,单晶需求稳步增长

9.3.1. 坩埚,光伏产业链中关键元器件

石英制品在光伏产业链中的应用主要在于:1、石英坩埚-硅棒/锭生产过程中,多晶硅铸锭 炉的关键元器件,用于盛装熔融硅并制成后续所需硅锭的一次性消耗品。高纯度、高强度的坩埚,不仅可以提高拉晶的一次成品率,也是提高电池片转换效率的基础。根据应用产品可分为单晶石英坩埚和多晶陶瓷石英坩埚。2、石英舟、管、瓶、清洗槽等器件,可以有效解决电池片生产过程中的扩散、承载、清洗等需求。

9.3.2. 平价时代,光伏新增装机 CAGR 7.5

光伏发电在很多国家已成为清洁、低碳、同时具有价格优势的能源形式。不仅在欧美日等发达地区,在中东、南美等地区国家也快速兴起,根据《中国光伏产业发展路线图》预测, 中性情况下,到 2025 年全球光伏新增装机将达到 182.5GW,年均复合增速为 7.5 。

其中中国,2018 年受政策影响,国内光伏新增装机下滑至 44GW,同比下降 17%,但仍居全球首位。未来两年是进入平价上网时代的关键期,企业面临补贴拖欠、非技术成本居高不下等压力,但电力改革不断深入、弃光限电问题逐步改善等推动光伏发电环境不断优化。预计 2019、2020 年国内新增光伏市场将保持一定规模,且将在资源良好、电价较高地区出现平价项目。“十四五”期间不依赖补贴将使光伏摆脱总量控制束缚,新增装机市场将稳步上升,中性假设下新增装机 72.5GW,年均复合增速 7.4 。

9.3.3. 单晶坩埚稳步增长,多晶坩埚需求下滑

考虑到组件功率、封装损失率、硅片市占率结构变化、单位硅棒/锭切割出片量、收料率以及单炉投料量等因素,在中性情况假设下,全球单晶石英坩埚需求量稳步增长,从 2018年的 24.49 万只增长到 2025 年的 29.98 万只,CAGR2.9%;而多晶石英陶瓷坩埚,因单晶硅片市占率的提升,需求量下滑,由 2018 年的 35.08 万只,下滑至 2025 年的 12.82万只,CAGR-13.4%。其中中国单晶石英坩埚需求量由 2018 年的 9.8 万只增长至 2025年的 11.91 万只,CAGR2.8%;多晶硅石英坩埚需求量由 2018 年的 14.03 万只下滑至 5.09万只,CAGR-13.5%。

9.4. 建议关注公司:菲利华、石英股份(略)

……

(报告来源:天风证券)

获取报告请登陆未来智库www.vzkoo.com。

加载中...