新浪财经

公募基金销售费用的发展和演变 C类份额占比上升显著

新浪财经综合

关注

中国基金业协会

【编者按】销售费用模式和费用水平一直是公募基金销售监管和市场实践的重要议题。从单一的前端收费模式,到为了鼓励长期持有推出后端收费模式,再到为了加强销售渠道对投资者的持续服务而推出销售服务费,收费模式的发展和演变体现了监管和市场对销售“痛点”和发展方向的思考,而销售费用水平的不断变化,则是行业竞争加剧、被动产品蓬勃发展、市场有效性提高导致投资者对费用敏感度提高等多重因素作用下的结果。

我国公募基金发展已历经二十余年。“基金挣钱、投资者不挣钱”是行业迈向高质量发展必须解决的问题,问题的核心直指销售领域。在此背景下,推动基金销售模式变革和与之相匹配的收费机制改革,让基金销售行为遵循投资者利益优先原则,推动基金募集与投资管理专业分工,形成相互支撑的行业生态,已经成为行业共识。为此,我们系统梳理了我国公募基金销售费用的发展与演变历程,以期为后续基金销售费用机制改革完善提供参考。本文从我国目前基金销售费用总体情况及其发展、演变入手,汇总统计了基金销售费用结构、费率水平总体情况及变化,梳理了基金销售费用现行法规特点及监管规范历程。

一、当前基金销售费用总体情况

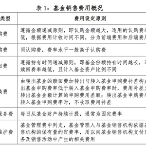
根据现行法律法规,基金销售费用主要包括认购费、申购费、赎回费、转换费、销售服务费和客户维护费,相关费用设定安排情况如表1所示。

(一)  收费模式

不同基金份额反映不同的基金销售费用收费模式,其中,A类份额代表前端收费,B类份额代表后端收费,C类份额代表收取销售服务费。该部分以2013年至2018年新成立的股票基金、混合基金和债券基金不同份额个数为基础,分析各类基金收费模式变化情况。

股票基金方面,2014年以前主动管理型股票基金均采用A类份额,2015年开始出现C类份额且占比逐年上涨,2018年升至32.81%,B类份额占比极低;被动管理型股票基金A类份额占比自2015年后开始逐渐下降,2018年降至37.29%,相应的C类份额从2015年的6.14%,上升至2018年的44.07%(详见图1)。

混合基金方面,2013年后混合基金A类份额占比下降明显,从2013年的96.34%降至2015年的67.14%后保持平稳,相应的C类份额占比从2013年的2.44%上升至2018年的30.22%(详见图2)。

债券基金方面,2015后年A类份额占比有所上升、C类份额占比总体较为平稳,A类份额占比处于63%-67%,C类份额占比稳定于30%-31%。(详见图3)。

综上,通过梳理2013年至今各类基金收费模式变化,A类收费模式始终居于主导(被动股票基金除外),但随着C类收费模式应用范围扩大,市场地位有所下降。C类收费模式2015年后总体呈现快速发展,已成为被动股票基金的主要收费模式。B类收费模式一直没有发展起来,自2016年以来占比不到1%。

(二)费率水平

不同类型基金的基金销售费率[1]水平存在差异,混合基金加权平均费率最高。以2018年当年新成立的基金为例,认购费方面,股票基金加权平均认购费率为0.87%,混合基金加权平均认购费率为0.88%,债券基金加权平均认购费率为0.43%;申购费方面,股票基金加权平均申购费率为0.99%,混合基金加权平均申购费率为1.05%,债券基金加权平均申购费率为0.59%;销售服务费方面,股票基金加权平均销售服务费率为0.36%,混合基金加权平均销售服务费率为0.40%,债券基金加权平均销售服务费率为0.28%,货币市场基金加权平均销售服务费率为0.16%;赎回费方面,除货币市场基金和ETF基金外,其他类型基金加权平均赎回费率均为1.5%[2]。

为准确刻画基金申购费率和销售服务费率变化趋势与费率分档结构,现截取各只基金最高档费率数据作为统计样本。其中加权平均费率以基金规模加权计算,费率分档结构[3]占比统计以基金个数加权计算。

1、申购费率[4]水平   

股票基金申购费率方面,主动管理型股票基金的加权平均申购费率始终维持高位,2013年至2018年的加权平均申购费率基本维持在1.5%,最高费率占绝对比例。被动管理型股票基金的加权平均申购费率在2014年大幅提升后开始保持平稳,自2014年起,加权平均申购费率基本保持在1%左右,低费率(最低费率和下分位费率,下同)占比超过50%,同时,被动管理型股票基金设置高费率(最高费率和上分位费率,下同)的情况也比较普遍,占比始终高于30%(详见图4)。

混合基金申购费率方面,随着最低申购费率的不断下调,2013年至2018年混合基金的加权平均申购费率水平呈下降趋势,由1.46%下降至1.09%。然而,从占比看,高申购费率一直占比都超过95%(详见图5)。

债券基金申购费率方面,2013年至2018年债券基金申购费率保持较为平稳态势,高费率占主要比例。(详见图6)。

综上,通过梳理2013年以来各类基金设置的申购费率的变化,主动管理型股票基金、债券基金的加权平均申购费率基本平稳,混合基金有所下降。但是,三类产品设置较高申购费率的产品数量占比始终超过90%,原因是这些产品主要以主动管理为主。被动股票基金设置低费率的占比基本保持在50%左右,较预想的低。

此外,基金销售过程中的实际申购费率由基金销售机构自主决定。2013年起监管部门取消了基金销售费率优惠折扣限制,不同基金销售渠道的实际基金销售费率存在较大差异,基金公司直销、独立基金销售机构的基金销售费用优惠折扣较大,可低至1折甚至0费率,大型商业银行为代表的传统基金销售渠道基金销售费率优惠较小,费率优惠多为5折-8折,或者不实施费率优惠。

2、销售服务费率水平

股票基金方面,2015年后,主动管理型股票基金产品逐步启用销售服务费安排,且销售服务费率呈上涨趋势,由2016年的0.36%上升至2018年的0.67%,近两年成立的产品销售服务费普遍设置在高费率区间。被动管理型股票基金,自2015年以来[5],销售服务费率呈上涨趋势,由2015年的0.14%升至2018年的0.32%,近两年销售服务费设置低费率占主要比例(详见图7)。

混合基金方面,与股票基金类似,2015年起混合基金采用销售服务费设置的产品数量增加较为明显,但最高费率较股票基金高。由于定制基金等原因,出现过0.01%的最低销售服务费。2013年至2015年混合基金销售服务费率经历逐年下滑后,2017年销售服务费率逐渐上涨至0.48%,2013至2018年低费率占主要比例(详见图8)。

债券基金方面,销售服务费率普遍设置较低,由2013年的0.39%下降至2017年的0.19%后又升至2018年的0.27%,2013年至2018年下分位费率占主要比例(详见图9)。

货币市场基金方面,2013年以来销售服务费率呈小幅下降趋势,最低费率占比高。个别货币基金产品通过持有期、持有规模设置多种份额类别,降低销售服务费率,最低销售服务费可至0[6](详见图10)。自2015年,最高费率占比逐渐减少,最低费率占比逐年增加。2018年仅1只新发货币市场基金,不对该年销售服务费率水平占比进行分析。

综上,自2013年允许各类基金全面采用销售服务费以来,股票基金、混合基金的加权平均销售服务费呈逐年上涨趋势,债券基金、货币市场基金的加权平均销售服务费呈下降趋势。

客户维护费方面,2018年末行业客户维护费共计128.49亿元,占管理费收入比例的20.96%[7](详见图11)。从历年新发产品维度来看,除货币市场基金和债券基金外,客户维护费率水平经历了上涨、下降、再上涨的趋势,主动管理型股票基金可达42%,其次为混合基金与QDII基金,分别为38%和36%。从2010年以来看,除货币市场基金和债券基金,各类产品加权平均的客户维护费一直呈上涨趋势,QDII基金最高约40%,其次为主动股票基金和混合基金,分别为34%、29%(详见图12、图13)。

图11:2010年以来客户维护费率

基金销售费用主要在《证券投资基金销售管理办法》(以下简称《销售管理办法》)和《开放式证券投资基金销售费用管理规定》(以下简称《费用管理规定》)中进行了规制。同时,《货币市场基金监督管理办法》(以下简称《货币基金管理办法》)、《公开募集开放式证券投资基金流动性风险管理规定》(以下简称《流动性风险规定》)特别对货币市场基金销售费用安排及开放式基金短期赎回费进行了专门规定[8]。基于推动形成差异化的基金销售模式、减少基金销售机构为追求基金销售业务收入诱导投资人频繁申赎行为、引导投资者进行长期投资等因素,同时考虑互联网基金销售模式特点及货币市场的流动性风险,基金销售费用相关法规内容主要呈现以下特点:

(一)取消基金销售费率限制和基金销售费用折扣规定,促进形成市场化、差异化销售费率机制

在修订发布2013年版《费用管理规定》前,2009年版的《费用管理规定》对各项基金销售费用的费率水平均进行了规定,比如认购费率、申购费率不得超过认申购金额的5%,赎回费不得高于基金赎回金额的5%,同时将销售费率优惠限于通过互联网、电话、移动通信等非现场方式实现的自助交易业务[9],并以窗口指导方式将基金销售费率优惠限定为不低于4折。

2013年《费用管理规定》全面取消基金认购费、申购费和赎回费费率相关规定,允许基金管理人在产品设计时自主采用多种收费模式和收费水平,鼓励基金销售机构根据自身服务进行差异化收费,以促进各类市场参与主体开展市场化竞争。对于同一类基金产品,由基金管理人通过基金招募说明书进行基金销售费率定价,基金销售机构则根据自身服务内容与水平自行决定基金销售费率优惠水平。

(二)放宽基金销售费用适用基金产品种类,丰富基金销售费用收取方式

2009年版的《费用管理规定》,仅允许货币市场基金及债券基金特定份额类别收取销售服务费[10],其他类型基金产品仅允许收取认申购费和赎回费。2013年《费用管理规定》全面放宽基金销售服务费适用的基金产品种类,允许各类基金采用销售服务费的收费安排,鼓励加强对长期持有基金投资者的服务。

(三)设置并提高惩罚性赎回费率,鼓励长期投资

早期,惩罚性赎回费并非强制性规定[11],由基金管理人自主决定是否采用。为避免短期交易投资人频繁交易对长期持有人利益造成损害,2013年《费用管理规定》将惩罚性赎回费由选择性规定修改为强制性规定,并区分不同类型基金产品适用不同费率水平。其中,对于收取销售服务费用的股票基金和混合基金,要求对持续持有期少于30日的收取不低于0.5%的赎回费,并全额计入基金财产;对于不收取销售服务费的股票基金和混合基金,要求对持续持有期少于7日的投资人收取不低于1.5%的赎回费,对持续持有期少于30日的投资人收取不低于0.75%的赎回费,并全额计入基金财产,对持续持有期少于3个月的投资人收取不低于0.5%的赎回费,且不低于赎回费总额的75%计入基金财产,对持续持有期长于3个月低于6个月的投资人收取不低于0.5%的赎回费,且不低于赎回费总额的50%计入基金财产;对持续持有期长于6个月的投资人,不低于赎回费总额的25%计入基金财产。

(四)引入货币市场基金强制赎回费用,补充完善货币市场基金赎回机制

2015年发布的《货币基金管理办法》借鉴美国加强货币市场基金流动性管理的监管实践,引入了货币市场基金赎回费制度,规定当货币市场基金流动性资产低于5%且偏离度为负时,为确保基金平稳运作,防范系统性风险,基金管理人应当收取1%的强制赎回费用。

(五)全面引入惩罚性短期赎回费安排,完善开放式基金流动性风险管理

2017年发布的《流动性管理规定》借鉴境外成熟市场规则,要求基金管理人强化对投资者短期投资行为的管理,规定除货币市场基金与ETF基金以外的开放式基金,要求对持续持有期少于7日的投资者收取不低于1.5%的赎回费,并将赎回费全额计入基金财产。

三、基金销售费用发展演变历程

1998年以来,公募基金经历了从封闭式基金到开放式基金的发展历程,与之相对应,基金销售费用也经历了封闭式基金固定发行费用到开放式基金多元化销售费用的发展演变。开放式基金多元化销售费用则经历了确立基金销售费用的基本框架到全面规范、基金销售费用监管体系基本成型的演变,最终形成强化底线约束、放宽基金销售费用相关管制的态势。

(一)封闭式基金固定发行费用

1997年11月14日,国务院证券委员会发布《证券投资基金管理暂行办法》(以下简称《暂行办法》),标志着我国公募基金业正式起航。《暂行办法》未对基金销售或者发行相关费用进行规定,仅在基金持有人义务条款规定基金持有人应当缴纳基金认购款项及规定的费用[12];同期发布的《基金契约样本》规定了基金单位发行价格和发行费用,并规定如是开放式基金,则需订明申购和赎回费用[13]。该阶段代表基金如表2所示。后续的封闭式基金基本沿用了基金金泰和基金开元的发行费用设置安排。

(二)开放式基金销售费用演变历程

2001年后,伴随着开放式基金发展起航,基金销售费用经历了发展起步、初步成型、全面规范和底线约束四个发展阶段,具体情况如下:

1、发展起步阶段,确立了基金销售费用基本架构

2000年10月8日,证监会发布《开放式证券投资基金试点办法》(以下简称《试点办法》),将基金销售费用划分为募集费用、申购费用和赎回费用,按照计收时点不同区分为前端申购费和后端申购费,规定申购费率和赎回费率的上限,明确赎回费在扣除基本手续费后应全额归入基金财产;允许基金选用可调整的申购、赎回费率,由基金契约和招募说明书载明收取费用的方式、条件以及费率标准[14]。其中,申购费率不得超过申购金额的5%,赎回费率不得超过赎回金额的3%。该阶段代表基金如表3所示。

另外,2003年起部分基金管理人开始推出针对前端、后端申购费用的基金销售费率优惠活动[20],优惠安排包括前端份额申购费率降低、后端份额赠送持有期(以赠送后的持有期确定后端费率)或者特定交易渠道销售费率优惠等。

2、初步成型阶段,确立了基金销售费用的计收原则和标准

2004年6月,证监会正式发布《证券投资基金销售管理办法》(以下简称《销售管理办法》),首次系统地对基金销售费用计收原则、标准进行了规范,并将认购费和申购费分离,规定基金管理人应当在基金合同、招募说明书中载明收取销售费用的项目、条件和方式,在招募说明书中载明费率标准[21],并正式引入销售服务费机制,费率水平如表4所示。同时,针对可能出现的销售费用乱象,明确规定不得以排挤竞争对手为目的,压低基金的收费水平,不得以低于成本的销售费率销售基金,并禁止募集期间对认购费打折。

2004年7月,证监会发布《关于实施<证券投资基金销售管理办法>有关问题的通知》,规定已成立或者已获核准但尚未完成募集的开放式基金,如赎回费归入基金财产的比例低于赎回费总额25%的,基金管理人应当会同基金托管人按照《销售管理办法》规定变更《基金合同》并公告实施[22]。2004年8月,《货币市场基金管理暂行规定》发布,规定货币市场基金计收销售服务费,并将销售服务费上限设定为0.25%[23]。

除法律法规规定的基金销售费用外,新基金募集发行时,基金管理人对基金销售机构的营销激励通常还包括一次性销售激励和尾随佣金。其中,一次性销售激励一般为首发规模的0.3%-0.7%,尾随佣金一般为基金管理费的10%-20%。

基金销售费率优惠方面,2005年起部分基金管理人陆续开展直销平台定投业务和通过网络、电话等自助交易方式的基金销售费率优惠活动,前端认申购费率优惠一般可以到4折或者认购、申购金额的0.6%[24]。

该阶段代表基金如表5所示。

3、全面规范阶段,基金销售费用监管体系基本成型

2009年,针对基金销售活动中泛滥的一次性销售激励现象,证监会制定发布《开放式证券投资基金销售费用管理规定》(以下简称《销售费用规定》),全面规范基金销售费用并禁止支付一次性销售激励。《销售费用规定》明确了基金销售服务费适用对象,规定前端收费模式的最高档费率应当低于后端收费模式的最高档费率,增设短期交易赎回费安排,允许基金管理人对持有期低于7日或者30日的投资人收取短期赎回费,并全额计入基金财产;允许基金销售机构对通过互联网、电话、移动通信等非现场方式实现的基金自助交易业务实行销售费率优惠;明确基金转换费安排,即按照转出基金的赎回费用加上转出与转入基金申购费用补差的标准收取费用。同时,关于销售费用分成,要求基金管理人与基金销售机构通过基金销售协议或补充协议明确申购(认购)费、赎回费、销售服务费等销售费用的分成比例[27]。

为全面禁止一次性销售激励,《销售费用规定》从法规层面正式引入客户维护费[28]机制,规定基金管理人应当与基金销售机构总部签署销售协议,依据销售机构的保有量提取一定比例的客户维护费,用以向基金销售机构支付客户服务及销售活动中产生的相关费用,客户维护费从基金管理费中列支。除客户维护费外,不得就销售费用签订其他补充协议,不得在基金销售协议之外支付或变相支付销售佣金或报酬奖励。同时,为提高信息透明度,《销售费用规定》要求基金管理人在基金半年度报告和基金年度报告中披露从基金财产中计提的基金销售服务费金额,并说明管理费中支付给基金销售机构的客户维护费总额。

2011年6月,证监会修订发布《销售管理办法》,首次引入增值服务费安排,规定基金销售机构为基金投资人提供增值服务的,可以向基金投资人收取增值服务费[29]。

基金销售机构的销售费用优惠集中于互联网、电话等营销渠道,不同类型基金销售渠道销售费率优惠呈现差异化,基金公司直销及独立基金销售机构销售费率优惠折扣较大,商业银行渠道销售费率优惠折扣相对较小,最大折扣优惠可至4折且不低于认购、申购金额的0.6%。

该阶段代表基金如6所示。

4、强化底线约束,放宽基金销售费用相关管制

2013年6月,证监会修订《销售费用规定》,全面放宽基金销售费用管制,将基金销售服务费适用基金产品类型扩大至所有类型基金产品,取消认购费、申购费、赎回费等各项基金销售费用费率最高档限制,设立强制性短期赎回费安排[32],允许基金销售机构自主实行基金销售费率优惠,取消基金销售费率优惠折扣最低4折的窗口指导限制。

2015年12月,借鉴美国加强货币市场基金流动性管理的监管实践,《货币基金管理办法》引入货币市场基金赎回费制度,规定基金管理人于特定情形时应当收取1%的强制赎回费用。2017年8月,证监会制定发布《流动性管理规定》,全面引入惩罚性短期赎回费机制,要求基金管理人强化对投资者短期投资行为的管理,规定除货币市场基金与交易型开放式指数基金以外的开放式基金,要求对持续持有期少于7 日的投资者收取不低于1.5%的赎回费,并将赎回费全额计入基金财产[33]。

2018年2月-3月,各基金管理人陆续发布公告,对基金合同有关赎回费用相关条款进行修订,补充持续持有期少于7 日的投资者收取不低于1.5%的赎回费并全额计入基金财产的规定。销售费用优惠方面,2015年下半年起,部分基金管理人、独立基金销售机构陆续下调基金销售费用优惠折扣,多数下调至1折,部分机构通过货币基金基础账户形式将基金认申购费降至0,但大型商业银行渠道基金销售费用优惠折扣相对有限,多集中于5折-8折,个别商业银行则未实行任何销售费用优惠。

该阶段代表基金如7所示。

上述对基金销售费率水平的客观展现,以及对销售费用相关法规要求及演变的客观梳理,以期无论是基金管理人、基金销售机构、投资者等基金行业参与主体,或是监管机构等政策制定主体,皆能对基金销售费用结构、模式、水平,以及基金销售的角色价值形成客观认识,为今后研究推动基金行业费率改革,摒弃销售额驱动收费模式,转为按保有量收取一笔费用,由募集管理人和投资管理人在市场竞争机制下自发形成不同水平的管理分成打下基础。

(本文由嘉实基金季立闩、汇添富基金蒋青山撰写,中国证券投资基金业协会理财及服务机构部校对)

[1]不同认购申购金额适用不同认申购费率,不同基金持有期限适用不同赎回费率。为准确反映基金销售费用水平,本报告中认购费、申购费、赎回费均为当年新成立基金最高档费率的加权平均费率,参照基金年末管理规模加权平均计算,数据来源Wind和上海证券基金评价研究中心。

[2]《公开募集证券投资基金流动性风险管理规定》第二十三条规定,基金管理人应当强化对投资者短期投资行为的管理,对除货币市场基金与交易型开放式指数基金以外的开放式基金,对持续持有期少于7 日的投资者收取不低于1.5%的赎回费,并将上述赎回费全额计入基金财产。前述情形及处理方法应当在基金合同、招募说明书中事先约定。

[3]费率分档为最低费率、上分位费率、下分位费率、最高费率四档。其中上下分位费率定义为:例如最低费率水平为0.8%,最高为1.6%,则以中位数1.2%为界,0.8%(不含)-1.2%(不含)为下分位,反之为上分位。本报告图表中最高费率占比定义为采用最高费率的基金产品个数占新成立基金个数的比例。上下分位费率占比与最低费率占比定义相雷同。

[4]认购费与申购费的费用设计逻辑基本一致,且申购费率一般高于认购费率。本报告将主要分析各类型基金申购费率情况。

[5]被动管理型股票基金2013年、2014年分别仅成立1只、2只,数据暂不做分析。

[6]2014年销售服务费为零的货币市场基金为银华活钱宝F,2015年销售服务费为零的货币市场基金有山西证券日日添利B、天弘弘运宝A、华夏收益宝B和中银机构现金管理。以银华活钱宝货币基金为例,其2014年公布的《招募说明书》显示,该基金共设置有A、B、C、D、E、F六类份额,分别适用0.25%、0.20%、0.15%、0.10%、0.05%、0的销售服务费率,如投资者持有期超过7天、14天、30天、90天的,则相应份额类别自动升级,超过180天的,自动升级至F类份额,不再收取销售服务费。

在本报告关于货币基金销售服务费率情况统计表中剔除了销售服务费率为零的样本基金。

[7]该数据包含基金管理人直销部分。由于在数据统计中难以区分直销和代销渠道,直销渠道无客户维护费,因此本报告客户维护费率数据较实际情况可能偏低。

[8]《货币市场基金监督管理办法》第13条规定,对于不收取申购、赎回费的货币市场基金,可以按照不高于0.25%的比例从基金资产计提一定的费用,专门用于本基金的销售与基金持有人服务。第17条规定,当货币市场基金持有的现金、国债、中央银行票据、政策性金融债券以及5个交易日内到期的其他金融工具占基金资产净值的比例合计低于5%且偏离度为负时,为确保基金平稳运作,避免诱发系统性风险,基金管理人应当对当日单个基金份额持有人申请赎回基金份额超过基金总份额1%以上的赎回申请征收1%的强制赎回费用,并将上述赎回费用全额计入基金财产。

《公开募集开放式证券投资基金流动性风险管理规定》第23条规定,对除货币市场基金与交易型开放式指数基金以外的开放式基金,对持续持有期少于7日的投资者收取不低于1.5%的赎回费,并将上述赎回费全额计入基金财产。前述情形及处理方法应当在基金合同、招募说明书中事先约定。

[9]详见《开放式证券投资基金销售费用管理规定》(证监会公告〔2009〕32 号)第六条至第九条。

[10]《开放式证券投资基金销售费用管理规定》(证监会公告〔2009〕32 号)第五条规定,“对于不收取申购费(认购费)、赎回费的货币市场基金以及其他经中国证监会核准的基金产品,基金管理人可以依照相关规定从基金财产中持续计提一定比例的销售服务费。”

[11]《开放式证券投资基金销售费用管理规定》(证监会公告〔2009〕32 号)第八条规定,“对于短期交易的投资人,基金管理人可以在基金合同、招募说明书中约定按以下费用标准收取赎回费:(一)对于持续持有期少于7日的投资人,收取不低于赎回金额1.5%的赎回费;(二)对于持续持有期少于30日的投资人,收取不低于赎回金额0.75%的赎回费。按上述标准收取的基金赎回费应全额计入基金财产。”

[12]《证券投资基金管理暂行办法》第三十一条:“基金持有人应当履行下列义务:(一)遵守基金契约;(二)交纳基金认购款项及规定的费用;(三)承担基金亏损或者终止的有限责任;(四)不从事任何有损基金及其他基金持有人利益的活动。”

[13]《<证券投资基金管理暂行办法>实施准则第一号证券投资基金基金契约的内容与格式(试行)》基金契约正文第四(二)规定:基金单位每份发行价格××元,其中每份面值为1元、发行费用为××元;第五(三)10.规定:申购和赎回费用:订明申购、赎回费用的标准。说明申购、赎回费用不列入基金费用,由申购人、赎回人承担。

[14]《开放式证券投资基金试点办法》第二十条:“开放式基金可以收取申购费,但申购费率不得超过申购金额的5%,申购费用可以在基金申购时收取,也可以在赎回时从赎回金额中予以扣除。开放式基金可以根据基金管理运作的实际需要,收取合理的赎回费,但赎回费率不得超过赎回金额的3%;赎回费收入在扣除基本手续费后,余额应当归基金所有。开放式基金可以选用可调整的申购、赎回费率。开放式基金收取费用的方式、条件以及费率标准应当在基金契约和招募说明书中予以载明。”

[15]《华安创新基金招募说明书》规定,认购费率分1.2%、1.5%两档:一次认购金额1万—1000万元(含1万元,不含1000万元)的,认购费率为认购金额的1.5%;一次认购金额高于1000万元(含1000万元),认购费率为认购金额的1.2%。申购费率同认购费率。赎回费率统一按0.5%收取,扣除0.1%的基金注册与过户登记服务费后列入基金资产。

[16]《富国动态平衡基金招募说明书》规定,赎回费率随基金持有时间的增加而递减,费率如下:持有1年以内(含1年)赎回的,费率为0.5%;持有期1年以上、2年以下(含2年),费率为0.3%;持有期2年以上,免收赎回费用。

[17]《华夏债券基金招募说明书》,后端收费模式即认购基金时免交认购费,而在赎回基金时再交纳,持有时间越长,后端费率越低,直至为零。后端费率按持有期分档如下:持有期1年以内,后端认购费率1%,持有期满1年不满2年,后端认购费率0.7%,持有期满2年不满3年,后端认购费率0.5%,持有期满3年不满4年,后端认购费率0.4%,持有期满4年不满5年,后端认购费率0.3%,持有期满5年以后,后端认购费率0,不收取赎回费。

[18]《金鹰成份股优选基金招募说明书》规定,申购费用采取按照申购规模和持有期限递减的后端收费模式,即投资者在申购时不支付手续费,而在赎回时收取,并随着持有期间的长短而变动。基金份额持有年限越长,规模越大,后端收申购费率越低,直至为零。以申购金额小于1000万为例,如持有期少于1年,申购费率1.5%,持有期大于4年的,申购费率为0,赎回费率为0.5%,扣除0.1%的基金注册与过户登记服务费后列入基金资产。

[19]《华安现金富利货币市场基金招募说明书》规定,销售服务费率为0.25%。

[20]以华夏基金为例,其先后于2003年4月、11月、12月针对旗下基金推出了后端份额“送一年持有期”及前端份额费率优惠活动,详见http://www.chinaamc.com/fund/002001/jijingonggao.shtml。

[21]详见《证券投资基金销售管理办法》(证监会令第20号)第四章。

[22]详见《关于实施<证券投资基金销售管理办法>有关问题的通知》(证监基金字〔2004〕106号)。

[23]《货币市场基金管理暂行规定》(证监发【2004】78号)第十条,对于不收取申购、赎回费的货币市场基金,可以按照不高于千分之二点五的比例从基金资产计提一定的费用,专门用于本基金的销售与基金持有人服务。基金年度报告应当对该项费用的列支情况作专项说明。

[24]以南方基金和华夏基金为例,2005年1月,南方基金发布《南方稳健成长基金定投计划申购费优惠的公告》,规定凡是在2005年1月6日至2005年3月31日通过定期定额业务申购本基金,此期间内扣款买入本基金的申购费率由1.6%降至1%。2005年6月,华夏基金发布《关于基金网上交易前端认购、申购费率优惠的公告》,规定通过网上交易选择前端收费模式认购、申购旗下开放式基金的投资者进行费率优惠,优惠费率不按金额分档,统一为认购金额或申购金额的0.6%。

[25]《湘财荷银行业精选基金招募说明书》规定,赎回费率0.5%,其中0.375%用于支付注册登记费用,0.125%计入基金财产。基金转换费率0.25%,由管理人收取。

[26]《博时稳定价值债券基金招募说明书》规定,不收取认购费、申购费和赎回费。基金销售人的销售服务费按不高于前一日的基金资产净值的0.28%的年费率计提。销售服务费每日计提,按月支付。销售服务费主要用于支付销售机构佣金、以及基金管理人的基金营销广告费、促销活动费、持有人服务费等。

[27]详见《开放式证券投资基金销售费用管理规定》(证监会公告2009年32号)第二章、第三章。

[28]详见《开放式证券投资基金销售费用管理规定》(证监会公告2009年32号)第十四条。

[29]《证券投资基金销售管理办法》(证监会令第72号)第四十七条:基金销售机构为基金投资人提供增值服务的,可以向基金投资人收取增值服务费。增值服务是指基金销售机构在销售基金产品的过程中,在确保遵守基金和相关产品销售适用性原则的基础上,向投资人提供的除法定或者基金合同、招募说明书约定服务以外的附加服务。

[30]《南方策略优化基金招募说明书》规定,前端认购费最高档为1.00%,后端认购费最高档为1.20%;前端申购费最高档为1.50%,后端申购费最高档为1.80%。

[31]《博时创业基金招募说明书》规定,持有期低于7日,赎回费率1.50%,持有期低于30日且大于或者等于7日的,赎回费率0.75%,续持有期少于30日的投资人的赎回费,全额计入基金财产。

[32]《开放式证券投资基金销售费用管理规定》(证监会公告2013年26号)第七条:对于除本条第三款规定之外的股票基金和混合基金,基金管理人应当在基金合同、招募说明书中约定按照以下费用标准收取赎回费:(一)收取销售服务费的,对持续持有期少于30日的投资人收取不低于0.5%的赎回费,并将上述赎回费全额计入基金财产;(二)不收取销售服务费的,对持续持有期少于7日的投资人收取不低于1.5%的赎回费,对持续持有期少于30日的投资人收取不低于0.75%的赎回费,并将上述赎回费全额计入基金财产;对持续持有期少于3个月的投资人收取不低于0.5%的赎回费,并将不低于赎回费总额的75%计入基金财产;对持续持有期长于3个月但少于6个月的投资人收取不低于0.5%的赎回费,并将不低于赎回费总额的50%计入基金财产;对持续持有期长于6个月的投资人,应当将不低于赎回费总额的25%计入基金财产。

[33]《公开募集开放式证券投资基金流动性风险管理规定》第二十三条规定,基金管理人应当强化对投资者短期投资行为的管理,对除货币市场基金与交易型开放式指数基金以外的开放式基金,对持续持有期少于7 日的投资者收取不低于1.5%的赎回费,并将上述赎回费全额计入基金财产。前述情形及处理方法应当在基金合同、招募说明书中事先约定。

[34]《新华趋势领航基金招募说明书》规定,赎回费率随基金份额持有人持有本基金的时间的增加而递减,持有期少于7日,赎回费率1.50%,少于30日,赎回费率0.75%,持有期少于1年,赎回费率0.5%,持期少于2年,赎回费率0.30%,持有期少于3年,赎回费率0.10%,持有期大于或等于3年,赎回费率为0。持有期少于30日的基金份额所收取的赎回费,赎回费用全额归入基金财产;持有期少于3个月的基金份额所收取的赎回费,赎回费用75%归入基金财产;持有期长于3个月但小于6个月的基金份额所收取的赎回费,赎回费用50%归入基金财产;持有期长于6个月的基金份额所收取的赎回费,赎回费用25%归入基金财产。

[35]《工银瑞信安盈货币市场基金招募说明书》规定,当基金持有的现金、国债、中央银行票据、政策性金融债券以及5个交易日内到期的其他金融工具占基金资产净值的比例合计低于5%且偏离度为负时,基金管理人对当日单个份额持有人申请赎回基金份额超过基金总份额1%以上的赎回申请征收1%的强制赎回费用。

加载中...