新浪财经

警惕!涉资超百亿平台跑路,又是“拉人头+高回报”套路

证券时报网

关注

原标题:警惕!涉资超百亿平台跑路,又是“拉人头+高回报”套路,高管曾说:2020年是开始跑的一年

又一疑似资金盘跑路

2月28日晚间,星钻拍卖科技有限公司(以下简称星钻拍卖)官方发布公告,宣布平台暂停运营。多位星钻拍卖的投资者向证券时报记者证实,该平台自1月5日起无法正常提现。据投资者测算,该平台投资者或达20万左右,涉及资金数以百亿计。

1、神奇的拍卖平台

“我是最惨的,不仅自己投了4万美金,还借了账号给我的上家,平台显示,我有200多个下线,在平台上交易了近300万美金。” 上海的李女士告诉记者。

据她介绍,2019年初,她的一位前同事胡姐找她喝茶聊天,要走了她的身份证号,说要帮她注册一个平台,“你不要管,反正对你只有好处没有坏处的。她当时这样跟我说。”李女士表示,以前她们一起共事时,觉得胡姐是一个非常踏实稳重的人,多年的交情让她没有戒备,爽快地交出了证件号。

胡姐给李女士注册的平台,即是星钻拍卖。

从星钻拍卖官网、经纪人宣讲等资料综合得知,星钻拍卖自称成立于2000年,注册地阿联酋,总部设在南非开普敦,成立近20年来一直与钻石打交道。2018年5月1日正式进入亚太市场,目前是“全球领先的钻石拍卖服务商、全球发展最快的钻石商务网站之一。”

星钻拍卖称自己为亚洲第一家“共享拍卖”平台,在这个平台上,大家共同出资买一款钻石,然后公司拍卖出去,利润和公司按比例分配。每个月初、月中拍‎卖2‎次钻石产品,‎拍卖后可以提现,也可以复拍,即继续投资下一期产品拍卖,对于复拍平台会有丰厚的奖励。“就这么简单,月收益约5-8%,共享模式,无风险,100%盈利,因为平台迄今还没有流拍的经历。而且这个游戏可以一直玩下去,因为钻石的价格一直在涨。”有经纪人这样告诉投资者。

从网站上看,星钻拍卖“拍卖”产品除了钻石,还有赛马、房产、基金、黄金期权合约、游艇、名车、名表等等。

2、诱人的分成制度

胡姐之所以要用李女士的证件号注册平台,是基于星钻拍卖的拉人分成制度。“要想赚大钱,还是要做市场,获得经纪人奖励。”所谓做市场,即是拉人头。星钻拍卖的经纪人奖励政策可分为7个等级。

1,初级经纪人:本人2000美金;3个直接客户净入金5000美金。

2,高级经纪人:本人5000美金;培养2组初级经纪人,净入金6000美金/组。

3,钻石经纪人:本人10000美金;培养3组高级经纪人,投资总金额达80000美金

4,一星钻石:总市场净入金达300万美金;至少3组市场,每组净入金不低于50万美金。

5,二星钻石:总市场净入金达600万美金;至少3组市场,每组净入金不低于100万美金。

6,三星钻石:总市场净入金达1200万美金;至少3组市场,每组净入金不低于200万美金。

7,经纪人大使:总市场净入金达2500万美金;至少3组市场,每组净入金不低于300万美金;手下有2组三星经纪人。

随着每个层级的上升,可以拿到下线的提成也就越高,“我的上家告诉我,达到星级以上(即1星、2星、3星、大使),基本上就是躺赚了,1星月入10-15万元,2星月入30-50万元,3星月入50-80万元,究竟能不能赚这么多?我相信是能赚的,我上家做了不到一年,买了奔驰,买了房子,还有各种奢侈品。”一位福建的投资者向记者表示。

(投资者提供的星钻拍卖分成图)

“她拿我的身份证号注册平台大概过了一个月后,告诉我,我的户头下面已经有100多个下线了,要我赶快入金,要不这些下线就都浪费了。”李女士回忆道,胡姐当时准备冲一星经纪人,按照平台规则,一星需要3条线,且每条线在平台上的投资金额不得低于50万美元,“她要三条线平均,如果两条线金额多,另外一条线低于规定金额,她也上不了星,所以放了一条线在我名下,包括她老公、父亲名下也放了一些人。”

胡姐催促她赶快入金,称目前她名下已有这么多下线,即便什么不干,每个月至少也有600元美金到账。李女士对此不了解,一直很犹豫,最后胡姐要了一张李女士的闲置银行卡,说是必须要用注册者本人的银行卡,才能提取下线的分成。

此后胡姐又多次劝说,李女士最终没有经受住诱惑,到去年底为止,陆陆续续投了4万美金到星钻拍卖平台上。“我已经帮你做好一条线了,你应该尽快把另外两条线做起来,成为星级经纪人。”胡姐这样劝说李女士,但李女士还是没有做市场。“现在我的户头里有210个下线,我一个都不认识,都是她放在我户头的。”

胡姐市场做得特别顺利,截至去年底已成为二星经纪人,手下有1000多个下线,买了房,也买了豪车,朋友圈常晒奢侈品。

在《禁止传销条例》中,明确了以下行为属于传销行为:

(一)组织者或者经营者通过发展人员,要求被发展人员发展其他人员加入,对发展的人员以其直接或者间接滚动发展的人员数量为依据计算和给付报酬(包括物质奖励和其他经济利益,下同),牟取非法利益的;

(二)组织者或者经营者通过发展人员,要求被发展人员交纳费用或者以认购商品等方式变相交纳费用,取得加入或者发展其他人员加入的资格,牟取非法利益的;

(三)组织者或者经营者通过发展人员,要求被发展人员发展其他人员加入,形成上下线关系,并以下线的销售业绩为依据计算和给付上线报酬,牟取非法利益的。

3、庞大的团队规模

2019年12月,浙江的张先生给了同事3万美金,让对方帮他在星钻拍卖开户投资,“我们关系特别好,我觉得她不可能骗我。她是很精明的人,而且已经做了半年多,所以我相信她,好像是帮我买了俄罗斯的土地项目吧。”

张先生的同事,发展了10多个下线,其中大部分是他们的同事。“我同事,是通过她上海的闺蜜接触到星钻拍卖,她闺蜜发展了1700多人,闺蜜底下五个大经纪人,2个两星的跟3个一星的,并且,她闺蜜还不是高层,闺蜜的上线还有上线,不敢想像这个团队有多庞大。”

李女士表示,她的上线是胡姐,胡姐的上线是“钱小妹”,钱小妹已经是经纪人大使,而钱小妹的上线则是一个叫“宝妈”的人,“胡姐是二星经纪人,光我在她的这个下线群就有1500人左右,不知还有没有其他群。而宝妈手下,像胡姐这样的星级经纪人,早在2019年12月初已经达到100个,当时宝妈发了朋友圈炫耀的。”

“我上线是我亲姐,她名下被上线放了14个人,但她只拉了我一个。我们群的群主是上海公立医院的护士,还没有上星,我在的那个群现在是322人,我去年十月份进群的时候群里才156人。”投资者张女士表示。

像病毒一样,星钻平台在亲戚、朋友、熟人之间相互影响,产生裂变。

有投资者表示,她通过高层侧面打听到,星钻拍卖是新加坡一个姓林的人操盘,发展了四个团队,分别是:中和(王林霄)、汇鹰(朱美霖)、新汇鹰(李梓恒)、君睿(张富军),再加上后来的宝妈团队。

多位投资者告诉记者,他们从宝妈朋友圈透露的护照信息,以及她在星钻拍卖的后台纪录,可以掌握其真实身份和所在地域。宝妈2018年8月加入星钻,星钻大使级别,投资总额84.62万美元,下线投资金额2.67亿美元,下线总数11726个。据称该截图时间是在2019年11月左右,还没有到她的最高时期。宝妈在年底曾发朋友圈,团队人数超过了4万人。但据说宝妈团队在五大团队中还不是最庞大的。

记者所在一个80多人的维权群中,有48人接龙填报投资额,粗略统计,金融已将近1300万元。有投资者测算,星钻平台涉及金额将以百亿计。

4、高超的锁盘技巧

从2019年9月、10月份开始,星钻拍卖上的收益率变高了,投资期限也变长,之前是收益率6%-10%一期产品,下半年多了很多12%以上的多期产品。

一位投资者表示,“以前都是钻石、手表,就是15天一个周期,但进入9月开始,多了8期也就是四个月的房产产品,收益率每期15%左右,8期就是120%,然后我们和公司是对半分收益,每期15%,到我们手上就是每期7.5%,一个月下来15%的收益,诱惑还是很大的。”

很多投资者都选择了高收益、时间长的产品。

2019年12月份,平台还调整了提现的政策。“比如说,5号提现汇率6.65,9号就6.75了,15号就6.85了,同样,3000美金×6.65=19950人民币,3000美金×6.85=20550人民币,这样,如果不是急用钱,就会选择不提现,放在平台上,多赚一点汇率。我就是上了这个当,导致还有10多万没有提出来。”另一位投资者表示。

这样,又有很大部分人选择了不提现。

此外,星钻拍卖还提供了很有诱惑的旅游机会,如果要参加国外旅游,账户里面就要固定保持多少美金。

在平台多重手段控制之下,很多资金被牢牢锁住。

5、巧妙的甩锅手段

到了2020年1月5日,群里交流的时候,突然发现有很多人的提现都没到账。“之前都是五天之内都到账。”

这时,经纪人表示,这是由于年底提款通道拥堵,到账慢,要拖好久。到了1月中旬,确实零星有一部分客户到账了,但总结到账客户的特点发现,几乎都是新会员,金额很小,老会员、大额提款没一个到账。

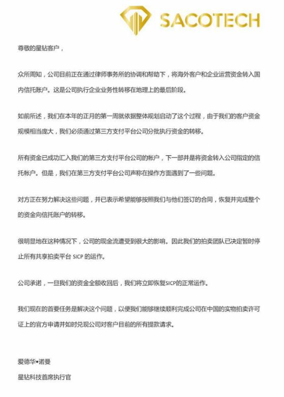
接下来,星钻拍卖又告诉投资者,因为遇到疫情,公司没有办法上班,要到2月3号才到账;2月3日还是没到账,这回给的解释是合作的第三方支付公司被政府监管,资金被冻结,得2月25日到账;但是,2月25日还是没有到账,直到2月28日出现暂停营业的公告。

在这个公告中,星钻拍卖称,从2020年正月的第一周开始,着手将国外所有的资金转到中国的信托账户,由于资金庞大,需要通过第三方支付公司分批转移,但现在第三方支付公司声称遇到了问题,因此星钻的现金流遇到了问题,决定暂停平台动作。但公告中并未透露是哪家第三方支付公司。

“他们这样是甩锅,把所有责任推给第三方支付。哪有什么第三方支付平台,我们之前入金出金都是走的私人账户,根本没有第三方。”一位投资者气愤地说到。

在维权群里,记者看到一位投资者提问:“我们的资金进的不是第三方吗?不是星钻直接收的,我都是打给某某某个人账户,我以为这样就是第三方支付呢!”

第三方支付是指具备一定实力和信誉保障的独立机构,通过与银联或网联对接而促成交易双方进行交易的网络支付模式。第三方支付机构需持牌经营,由央行监管,从央行官网公开目录可知,至今已获许可的支付机构288家,如果是持牌经营的第三方支付平台,支付出现问题,平台可以直接向监管机构举报。

支付监管从去年开始就一直保持高压态势, 2019年第三方支付行业收到监管罚单105张,罚没金额合计近1.5亿元。今年年初,央行系统对支付机构反洗钱、可疑交易监测不到位等多项问题作出处罚,近日开和银盈通两家支付机构即因此合计罚没超4000万。

有业内人士表示,星钻拍卖这种通过大量私人账户走款的方式,很可能是涉嫌洗钱的非法第四方支付平台。犯罪团伙通过网络买卖银行卡、身份证、手机卡、U盾等“四件套”,再高价出售给境内外不法分子,通过与非法博彩网站或诈骗组织对接,利用“四件套”注册网络虚拟支付账号,在资金几经流转后实现洗钱目的,然后不法分子再从中抽取佣金。

6、诡异的管理层

在相关工商注册资料中,查不到星钻拍卖的任何注册资料。星钻拍卖官网显示,首席执行官名叫爱德华诺曼,在星钻拍卖多次线上、线下活动中,爱德华诺曼均作为公司主要负责人出席, 2月28日暂停运营公告发布之后,爱德华诺曼还发了一个数分钟的视频,在各个群中流传,用以安抚广大投资者。

据官网介绍,爱德华诺曼(Edward Norman)于2012年10月加入星钻拍卖科技, 在加入星钻之前,是在zipcar做首席营销官(CMO),并带领公司2011年IPO。

众所周知,IPO的信息披露十分详细,记者在美国证交所的网站查询到了zipcar在2011年的招股文件,文件显示,zipcar的首席营销官(CMO)叫Robert J. Weisberg,并非Edward Norman。

不过,巧合的是,这家公司的首席财务官(CFO)叫Edward G. Goldfinger ,首席运营官(COO)叫Mark D. Norman,两个字各取一半,正好是Edward Norman。

有投资者向记者表示,爱德华诺曼每次录视频时,都是在酒店里,全部窗帘拉上,“感觉是请了个演员,来扮演的这个角色。”

除爱德华诺曼之外,星钻拍卖的另一位高管是联合创始人、首席运营官史丹利.何,由他直接对接五大团队负责人。

根据投资者提示,记者搜索了一个名叫“黄金皇朝”的项目,其宣称黄金皇朝金元币是全球唯一一个与黄金实体挂钩的虚拟货币,可在各电商平台上使用。经过多番对比发现,黄金皇朝资源国际亚洲区总裁何天赐,与目前星钻拍卖首席运营官史丹利.何,疑为同一人。

在搜索引擎上,可查到大量购买黄金皇朝金元币受骗的帖子,集中在2016年-2017年。

在今年1月份星钻拍卖在泰国举行的峰会上,史丹利.何发表了激情澎湃的演讲,描述了2020年星钻拍卖的种种美好前景,台下不时爆发出热烈的叫好之声。

星钻拍卖高层出席庆典活动

投资者谢先生以12万美金的投资额,换取了去往泰国峰会的机会,峰会一共5天,去了600多个人,“整个峰会让人很亢奋,很激动,峰会后我又追加了投资。感觉挺好的,我们大家都觉得挺好,偶尔也有过怀疑,觉得利润太高了,不正常。但又想,这是做拍卖的,多高端啊,咱以前也没接触过,以为拍卖届就是这么赚钱。”

星钻拍卖巴黎峰会邀请明星献唱

如今,累计在星钻拍卖投资了100万的谢先生,再回想起泰国的高端酒会、沙龙、演出,恍如隔世,“史丹利.何有一句话倒是没说错,他说,2020年,是星钻开始跑的一年,是大发展的一年。这不,一开年就跑了,真的跑了。”他自我解嘲道。

7、无言的结局

事到如今,各个投资者纷纷找上线,报警;偶尔有高级别的经纪人出来发一段语音,安抚大家,劝大家不要报警,耐心等待第三方支付平台款项到账;维权群里上演无间道,维稳的和报警的互相厮杀……

李女士已经和胡姐决裂,胡姐在她提供的银行卡上取走了13万下线的提成,李女士已经报警,她在想,如果平台上的4万美金提取不了,这13万是不是可以弥补她的损失?

张先生的同事劝说他不要报警,说会对他负责的,“可是,她拿什么负责呢?她自己的钱全投进去了,还拉了十几个下线。她负得起这个责任吗?”

是啊,拿什么负责呢?

不要轻易把钱交出去

“我的钱什么时候能回来?”

在黑平台跑路之后,投资者最关心的莫过于此。

星钻拍卖在中国运营不到两年,涉及资金数以百亿计;证券时报在2019年5月份独家报道的普顿外汇,于报道当月被三明市公安局梅列分局立案调查,据悉,该平台三年不到,在全国发展会员175.9万人,37个层级,收取资金高达1000余亿元;IGOFX平台,短短半年招收40万名会员,卷走300亿元……

这些骗术并不高超,先让你尝些甜头,再给你丰厚的佣金去拉上亲戚朋友一起来,等当资金达到一定规模便一锅端走,留下人去楼空的平台和数十万愤怒的投资者,不知去哪兑现他们的纸上富贵。

这些平台,往往会给出10%、20%、30%这样异乎寻常的高额收益率,投资的往往又是普通投资者不懂的东西,让人在眼花缭乱的新名词前失去判断力,初期兑付也很及时,骗取投资者的信任,加大投资额。殊不知,这么高的收益,如何维持下去?正所谓,你看上了他的利息,他瞄准了你的本金。

拉人头、金字塔式的分成,都是明显的传销套路,有的人不是看不懂个中奥秘,却依然抱有侥幸心理,以为只要自己跑得够快,就能赚钱离场,不会接到最后一棒。有的人为了高额提成,或无知,或自私,或贪婪,积极发展下线,不仅充当了骗子的帮凶,又成了被宰的猎物,既是受害者,又是施害者,事发后,本身一地鸡毛,还要面对亲朋的抱怨、追责。

类似这样的金融骗局反复重演,说明这个行骗模式仍然行得通,当一个平台决意跑路时,往往,他的资金已经转移走了,他的最大利益者也已经远走高飞。从以往类似案例来看,追回资金的难度十分渺茫。这也就意味着,当你把钱投入一个不正规的平台时,你就成为了一只待宰的羔羊,没有任何安全性可言。

所以,我们在呼吁监管更周全的同时,更希望广大的投资者,不要轻易把钱交出去,不要幻想一夜暴富。贪婪的开始,往往已注定悲剧的结局。

加载中...