新浪财经

【安信策略·经典重温】中国消费升级的新趋势与结构分化

新浪财经

关注

来源:陈果A股策略

原报告首发于2018年3月13日,经典回顾,以飨读者。

投资要点

■日本经验:消费结构从生存型向发展型拓展:中国目前的消费水平与日本上世纪 70-80 年代相当,因此日本在 70 年代以后的消费升级趋势 可以成为中国未来发展方向的一个很好的参照。我们研究发现随着收入的不断提升,日本居民消费结构从生存型向发展型拓展。这一时期, 家居消耗品、教育补习、保健服务、私人交通、通信、熟食等可选消 费品和饮料、甜品、女装等“她经济”成为升级的主要方向。

■我国新一轮消费升级趋势明显:目前我国新一轮消费升级正经历“量变”到“质变”的过程,生存类消费占比逐渐下降,发展类消费占比不断上升。消费结构的变化体现了社会消费需求的改变,发展类需求 正逐步成为消费的核心,人们更愿意为“健康”、“娱乐”付出相应的溢价,这也决定了教育、医疗、文娱领域为未来消费升级焦点。

■中国特有的巨大地区差异导致消费升级的结构分化:我们发现对于经济发展水平较高的省份生存类消费下降明显,居住项占比提升显著, 由于受到居住项的挤压发展类消费占比出现下降,有消费“降级”的 迹象。经济发展水平中等的省份虽然生存类消费回落相对缓慢,但居住项占比不高,发展类消费出现强劲的消费升级趋势。经济发展水平 排名靠后的省份生存类消费占比仍较高,但发展类已经开始出现提升的迹象,存在巨大的消费升级潜力。

■高收入无奈“降级”,中等收入成为消费升级主力军:经济发展较快的省份房价快速增长,使居住性支出占比在居民的消费支出占比高居不下,对消费造成了严重的挤出。消费“降级”并不简单的等同于消 费商品价格或质量的降低,而是消费回归到产品本身,追求高性价比、 重视消费背后的情感属性、共享消费等新的消费趋势开始形成。近十 年来我国城镇化建设加快,中等收入层省份在人均 GDP 不断增长的同 时城镇化率也逐年提高,具有购买力的消费群体也将不断扩大,进一步打开消费升级的空间。 

正文

写在前面的话:我国目前正在进入新一轮的消费升级进程中,这既是国内消费升级趋势的延续,也在随着社会的变迁演绎着不同的图景。诚然,消费升级作为一个大家很熟悉的概念已经被谈论了许久,但是我们希望通过本文为大家提供一个新的视角去看待消费升级这个大趋势在新时代的投资机会。

1.日本经验:消费结构从生存型向发展型拓展 

1.1. 中国目前的消费水平与日本上世纪 70-80 年代相当 

作为东亚另一个主要经济体,回顾日本消费升级的历程对于展望我国未来有着不小的价值。我们使用人均 GDP 指标考察两国在消费水平上的可比性,总体来看,中国目前的消费水平与日本上世纪 70-80 年代相当。因此日本在 70 年代以后的消费升级趋势可以成为中国未来 发展方向的一个很好的参照。

  • 消费升级总趋势:生存类消费下降,发展类消费上升 

当基本生存发展需要得到满足后,人民更多是去考虑进一步丰富自己的物质和精神生活,即发展类消费逐渐成为消费重点,主要包括医疗保健、教育娱乐和交通通信方面的消费。 

为得到长时段的消费趋势,我们研究了日本从1963 年以来的家庭年均消费,分别计算家庭 支出各个品类占总支出的比例及变动趋势,发现随着收入的不断提升,日本居民消费结构存在明显的消费升级状况,消费结构从生存型向发展型拓展。 

  • 日本消费升级:内源动力与约束条件 

具体到可比期间来看,日本上世纪 70、80 年代的国家经济状况、收入分配政策结合特定时期的消费刺激成为推进消费升级的内源动力,人口结构的变化成为消费习惯变化的重要约束 条件。

 ✓ 经济增长:日本二战后国内经济保持 20 多年的高度成长堪称奇迹:前期经济保持平均 10%的增长;1970 年代初期虽然遇到石油危机,平均仍有 5%的增长;1980 年代则为平均 4%的增长。1970-1980 年国内人均 GDP 翻了 11.4 倍,由 0.2 万美元上涨到 2.47 万美元,国民消费能力得到巨大提升。

 ✓ 分配政策:国内不断完善社会保障体系和再收入分配,通过全体国民年金和保险体制、 老龄年金的物价补贴和老年公费医疗等制度,建立低收入者和失业者的基本生活、医疗、 教育等社会救助专项措施,稳定居民消费预期。 

✓ 人口结构:老龄人口抚养比从1970 年的不足 10%上升到 1990 年的 17.5%,中国目前的老年人口抚养比大体与日本 1985 年水平相当。老年人口的增多客观上增加了对医疗 服务和保健的需求,主观上造成消费心理上的巨大改变,消费中讲求实用与节约抑制了 食品与衣着方面的支出。 

1.2. 细分类升级焦点:可选性与女性向消费品 

我们对日本历史上家庭消费支出细分项占比及变动率进行研究,借此推测我国后期的消费成长方向。

  • 食品:在外饮食与加工食品消费量增加 

食品类支出占总支出的比例(恩格尔系数)在 70 年代下降最快,进入 90 年代后降速渐缓,目前基本稳定在 25%左右的水平上。按照恩格尔系数的分级,日本已经稳居在最富裕国家行列。可比期间内,食品类整体支出比例虽然呈下降趋势,但是部分细分项目增 速明显,形成了消费升级的基本特征:基础谷物、生鲜、蔬菜市场萎靡,在外饮食(含外卖)与加工食品消费量增加。此外,在一个更长的时期内,熟食、外食、饮料、甜品和调味品消费额相较其他细分项目增量明显,从而形成了食品类支出的消费升级方向。

  • 服饰:“她”经济崛起,女性向支出明显

从支出占比的变动上来看,洋服和鞋子支出占比不断提升,传统服装——和服的支出占 比大幅下降,其他服装占比基本稳定。对占比第一位的洋服进行细分,可比期女装的支 出占比增长近 20%,完全挤压了儿童装与男装的空间。2016 年,女装在服装支出中的 占比高达 58.5%,代表了服装消费升级的主流方向。

  • 住宅:房屋租金与修缮支出基本持平 

居住支出由两项细分支出构成,即房屋租金支出与修缮支出,其中修缮支出又分为原材料费用与修缮服务费。从它们的占比变动上来看,房屋租金支出与修缮支出的比例关系基本持平,直到 2013 年,修缮支出比例提高了近五个百分点。此外,相比原材料费用, 修缮服务费上涨率加速。

  • 家用品:可选消耗品不降反升  

在家用品支出中,家庭耐用消费品占比居于首位,不过基本呈现下降态势,从 1963 年的41.3%下降至1985年38.4%再到2016年的31.7%。寝具与家政服务占比基本持平。家用消耗消费品支出不降反升,从1963 年的13.7%上升至 1985 年的15.9%再到 2016 年的 26.4%。说明具有明显可选消费品性质的支出是日本消费升级的基本方向。 

  • 保健医疗:健康理念升级,注重保健与预防  

医疗保健费用占比升级体现出健康理念上的变化,“上工治未病”——从“治病”为中心转向以“健康”为中心,注重医疗保健与事前预防。直接表现为保健服务支出占比的提升与药品支出占比的下降。从政策动力来看,日本在1960 年就实现了居民医保(国民健康保险)的全覆盖,随后通过构建以预防为主的医保服务体系、提升医药分业率(提高医生诊疗报酬、降低公定药价)、推动仿制药替代(调剂费补贴、医院 DPC 控费)等方式实现对国民医疗成本的控制。

  • 交通通信:私人交通占比强势上升 

随着私人汽车的普及和移动电话的出现,私人交通支出占比强势上升,通信支出占比明显增加。70 年代爆发石油危机,日本大力发展依赖石油较少的汽车工业,且使得日本在 1980 年一跃成为全球最大的汽车制造国,伴随着国内市场需求猛增,私人交通也成为居民消费升级方向。 

  • 教育娱乐:可选性教育支出占比增加 

20 年间,学费支出占比下降,而作为可选性消费的补习费支出保持高速增长,在教育费用中的占比明显增加。 

小结:随着经济的发展,物质的极大丰富,中国下一阶段的消费升级走向可能也会趋近于日本。当然两国的经济与社会分层状况存在明显的差异,中国的收入差距与地域差异显然更加 复杂。但是从日本的消费升级路径中,我们仍然能对中国消费升级蕴藏的市场机会做出基本判断。

✓ 可选性消费:现代化生活节奏加快、必要消费项目占比减少,如衣食住行的基础性支出:谷物、传统服饰、家居耐用品、公共交通、学费、医疗和药品等消费项。同时,家居消耗品、教育补习、保健服务、私人交通、通信、熟食和外食等方便食品等领域仍然处于 成长中的最佳时期,未来 10 年机会可期。  

✓ 女性向消费:女性受教育程度升高、消费能力增强带来“她经济”崛起,市场向取悦女性消费心理方向发展,饮料、甜品、女装等消费项将拥有极大的成长空间。 

2.我国新一轮的消费升级趋势 

2.1. 新一轮消费升级的主要特点

从历史来看,我国的消费升级共经历了两大阶段:建国初期的必须消费品满足阶段和改革开放初期的耐用消费品提升阶段。第一阶段人民生活水平普遍较低,解决温饱问题是消费的主要需求,同时我国正向工业化过渡,对轻纺工业品的消费数量有所增加。第二阶段的核心是 耐用消费品的变化,具有明显的商品标志,从 60-80 年代的老三件(自行车、手表、缝纫机) 到 90 年代的新三件(彩电、电冰箱、洗衣机),而 2000 年后我国人均 GDP 开始迅速上升, 2008 年后汽车、住房等商品消费的增加成为消费增长的主要动力。

目前我国新一轮消费升级正经历“量变”到“质变”的过程,根据国家统计局数据,全国城镇居 民家庭人均消费中,生存类消费占比逐渐下降,发展类消费占比不断上升,消费支出中居住 项呈上升趋势。消费结构的变化体现了社会消费需求的改变,发展类需求正逐步成为消费的核心,人们更愿意为“健康”、“娱乐”等付出相应的溢价。 

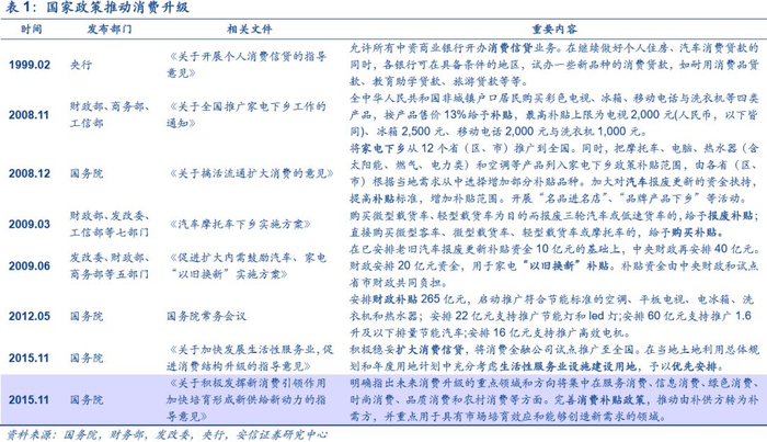
  • 政策红利推动消费升级 

在居民消费升级的背后,政策的推动也是重要的力量之一,主要的影响途径是消费补贴及消费金融相关方案的制定。2008 年国务院正式提出“发展新型消费模式,促进消费升级”的目标,“家电下乡”、“以旧换新”等政策带来了农村地区一次巨大的消费升级。2015 年的国务院在《关于积极发挥新 消费引领作用加快培育形成新供给新动力的指导意见》中明确了六大产业升级领域,同时消费信贷快速推广,助力消费升级。 中国和美国成为独角兽企业的主要贡献力量。

2.2.消费升级是长期趋势,教育、医疗、文娱领域为升级焦点 

2.2.1. 教育:可选性教育付费意愿强烈 

  •  教育行业迈入提“质”增“量”新时代

放开二胎带来的人口增量释放了大量市场需求。2016 年我国 0-9 岁人口有 1.58 亿,2017 年,我国新出生人口数 1723 万人,出生率达 到 12.43‰(国家统计局),虽然相比 2016 年有所下降,但短期来看,学前教育与 K12 基础教育阶段仍然蕴藏大量的人口红利。与增“量”并行的是教育大政关注提“质”的 政策红利,党的十九大报告指出“努力让每个孩子都能享有公平而有质量的教育”,重点提及素质教育、学前教育、农村义务教育等,透露出重要的投资信号。民促法正式开始实施,国家对民办教育从“鼓励和规范”转为“支持和规范”。民办教育迎来百花齐放的发展新阶段,有利于“可选性教育”向着优质化、特色化、个性化发展。

  • 教育理念升级下可选性教育付费意愿强烈

随着家庭收入与自身受教育程度的提升,中产阶级对于下一代的教育更加看重,突出表现在可选性教育的经济投入上。根据艾瑞咨询的调查,78.9%中产阶级家庭在子女课外教育上的年消费在 10000 元以上,60%的中产家长表示更加注重学习效果,不在乎花费或者多花费一些也可以接受。建议多关注个性化教育需求的子行业,如:STEAM 素质教育、K12 校外培训、职业教育、高端幼教、 外语培训等。从市场角度来看,以上子行业在 2017 年融资热度不减。

2.2.2. 医疗:医药创新、健康管理并行升级 

  • 供给侧:医药改革推动医疗市场扩容、用药结构升级。医药行业强监管的属性导致医药领域消费升级将受到政策的深刻影响。受益于分级诊疗、医联体建设等医改政策,基层医院有望提高医疗服务水平、加强中高端设备购进与替代,国内医疗器械市场持续扩容;药品一致性评价改革与审评审批制度改革鼓励药品创新的制度红利正在释放,制药行业整体收入及利润增速明显。新政策有利于促进原研药创新与仿制药质量提高,自主创新 药申报数目由每年平均不到 40 个增加到近 120 项(2017 年),降低医药总费用支出, 从而改善居民用药结构。

  • 需求侧:健康中国概念引发健康消费增量。同日本类似,现阶段我国居民健康理念发生极大转变,除疾病治疗外更加注重医疗保健与事前预防。从宏观层面,国家强化对于健 康生活方式的指导与干预,并积极促进健康与养老、旅游、互联网、健身休闲、食品融合,催生健康新产业、新业态、新模式。根据健康中国 2030 的部署,健康服务业总规模将在2020 年上升到 8 万亿元以上,2030 年将实现 16 亿元的总目标。从微观层面, 随着居民健康意识提升,个人对于保健、预防、营养、体检、康复、养老等健康管理需 求增加,从而推动医保范围之外的保健品行业以及第三方体检和口腔、眼科等专科医疗服务积极增长。这部分的费用由居民自行开支,不受医保控费限制,具有品牌优势的公 司有望受到消费者青睐,成为最大的受益方。此外,高端消费者不满足于普通大众医疗服务水平,对于更高层次医疗服务机构的需求也将增多,高端诊所、专科医院等新行业形式也将得到快速发展。 

2.2.3. 文娱:文娱消费内容为王、看世界更重享乐体验 

  • 发展现状:1)市场规模不断扩大:文娱产业固定投资完成额在第三产业中的比例逐年上涨,2017 年已达 8731.88 亿元。网络视频市场规模持续扩大,预计 2018 年整个在线 视频的市场规模将达到 902.4 亿元,其中移动端用户贡献突出。2016 年,中国也已经 超越美国成为全球第一大游戏市场,以精品 IP 为核心的影游联动模式受到市场给予的正向反馈。2)内容供给关注女性向:2017 年 12 月,叠纸科技的《恋与制作人》上线 以来迅速引爆,以人设和剧情为核心,营造细腻的恋爱体验,深受女性消费者喜爱。据 《2016 年中国移动游戏行业发展报告》,2016 年中国游戏玩家男女比例为 51:49,而 现象级手游《阴阳师》和《王者荣耀》两款游戏中女性玩家的平均占比也达到了 50%左右,女性游戏市场发展潜力不容忽视。

旅游出行:1)旅游不仅成为中国老百姓的必需品,也成为资本竞相追逐的蛋糕:2016 年,我国国内游达 44.4 亿人次,人均出游率达 3 次。2016 年全国旅游业实际完成投资 12997 亿元,同比增长 29%,比第三产业投资增速高 18 个百分点,比房地产投资增速高 22 个百分点(国家旅游局)。其中出境游市场持续增长达 1.28 亿人次。2)出境游客日益重视特色服务与享乐体验:住宿方面,出境游消费者首选酒店,但是游客对酒店需求更多元。同时在平台订单中,民宿紧随其后占据 13%,且 2017 年 1 月-5 月,更具特色的各色民宿的预订量同比 2016 年增长 7.21%,增长态势不容小觑。兴趣方面,骑行、 潜水、拍片、自驾、动物和美食排在出行兴趣增幅排行的前六位,消费者更加注重特色产品如日本京都和服体验、越南芽庄泥浆浴、台湾花莲赏鲸等。消费结构方面,境外购物消费大幅下滑,体现出旅游消费变得更加“理性”。事实上,这部分减少的支出转移到了享乐型消费上,数据显示 2017 年境外旅游餐饮消费增长 14%。 

3.消费升级结构分化:高产“降级”,中产崛起,低产迈入过渡期

3.1. 中国特有的巨大地区差异导致消费升级的结构分化 

虽然消费升级是个整体性的大趋势,但是中国幅员辽阔,各地经济发展的巨大差异导致了消 费升级的结构分化。我们以人均 GDP 为衡量指标,将我国 31 省及直辖市划分为五个层级, 通过对不同层级消费结构的分析,可以发现高收入层消费有“降级”现象,中收入层消费升级趋势明显,而低收入层消费正迈入升级过渡期。

  • 消费的 5 个层级

从人口来看,经济越发达的地区城镇人口占总人口的比例越高,Ⅰ级和Ⅱ级地区分别拥有约 0.5 亿和 2.7 亿的城镇人口,构成了中国高收入/高消费人群的主体结构,Ⅲ级 地区(中收入层)拥有约 1.6 亿城镇人口,同样超过了世界上绝大多数国家的人口总数,成为这一历史上最大规模的消费升级进程的重要组成部分。Ⅳ、Ⅴ级地区分别拥 有约 2.5 亿和 0.7 亿的城镇人口,昭示着本轮消费升级的巨大潜力。 

从人均 GDP 来看,将各省(市)人均 GDP 按照 10、6、4.5、4 万元的标准分为 5 层后,Ⅰ~Ⅴ级分别有 3、6、7、10、5 个省(市),各层人均 GDP 约为 11.7 万、7.9 万、5.2 万、4.1 万和 3.2 万元,各层之间差距基本都超过 1 万元,显示出各层之间 经济发展水平的较大差距。  

从人均消费支出来看,Ⅰ级和Ⅱ级地区的人均消费支出较高,分别达到 3.6 万和 2.6 万元。值得注意的是Ⅲ、Ⅳ、Ⅴ级地区人均消费支出水平差距较小,分别为约 2.1 万、 1.9 万和 1.8 万元。这或许意味着Ⅳ、Ⅴ级地区当前正处于消费升级的拐点上,未来 可能爆发出惊人的潜力。

  • 食品项:占比回落明显,Ⅰ级省份降幅最大 

食品项消费是生存类消费的重要组成部分,除中等经济发展水平的Ⅲ级省份外,其他 省份的食品消费支出都在逐年下降,呈现出食品类消费回落的趋势。其中,经济发展 水平较高的Ⅰ级省份下降幅度最大,从 2010 年的 34%大幅下降至 2016 年的 25%;Ⅳ、Ⅴ级省份的消费项回落相对较缓。总体来看,食品项消费的逐年下降呈现出整体 消费强劲的升级趋势。

  • 衣着项:占比逐年降低,V 级省份下降迅速

作为生存类消费之一,五级省份衣着项消费的占比总体上都呈现逐年下降的趋势,符 合消费升级路径。其中Ⅰ级省份衣着消费占比下降最快,占比也最低,Ⅱ级省份次之, 而Ⅲ、Ⅳ级省份的衣着消费占比相对较高,值得注意的是近年来 V 级省份衣着消费占比下降迅速。

  • 居住项:Ⅰ级省份高房价对其他消费挤出效应明显 

在五级省份中,居住项消费占比总体上都呈现提升的趋势,尤其是Ⅰ级省份受到房价高企的影响,居住占比迅速提升,在 2016 年高达 30.5%,取代食品类消费成为第一 大项消费支出。其他省份的居住类在经历 2013 年的显著提升后,占比稳定在 20%上 下。Ⅰ级省份较高的居住类消费将会对其他类消费造成挤压,使Ⅰ级省份居民经历消费降级。与之相对的是经济发展水平处于中等水平的Ⅲ级省份(重庆、湖北、吉林等) 在2014、2015和2016年的居住占比逐年有小幅降低,依次为20.9%、 20.1%和19.0%, 这意味着这些省份除居住类外的其他消费存在着升级的可能性。

  • 交通和通信项:Ⅰ和Ⅱ级省份出现明显降级

按照消费升级的规律,随着 GDP 的增长,交通和通信作为发展类消费,在消费支出 中的占比应该是提升的,Ⅲ、Ⅳ和Ⅴ级省份的表现符合消费升级的路径。但是Ⅰ和Ⅱ 级省份的交通和通信支出占比在 2013 年后经历了下降的过程,出现了明显的消费降 级迹象,这可能和降费提速和共享交通有关。 

  • 家庭用品设备和服务项:Ⅰ和Ⅱ级省份缺乏升级动力,Ⅲ级省份持续升级 

Ⅰ和Ⅱ级省份对家庭用品的消费同样出现下降的趋势,尤其是Ⅰ级省份下降幅度接近 2 个百分点,由于Ⅰ和Ⅱ级省份较早的进行了对家庭耐用品的上一轮产品升级消费, 而近年受到居住项的挤压影响,缺乏继续升级的动力,再一次印证了我们关于高收入层消费“降级”的观点。Ⅲ级省份近三年对家庭用品设备的消费略有回升,占比超过了Ⅰ和Ⅱ级省份,达到 6.3%,表明中收入层仍然有能力和意愿继续进行家电产品的 消费升级。而Ⅳ和Ⅴ级省份对家电产品的上一轮升级发生在 2010-2012 年,滞后于其他省份,2016 年开始占比也有小幅回升,可以期待低收入层的进一步升级。 

  • 医疗保健项:Ⅲ级省份升级显著 

随着中国老龄化程度的加深和人们健康、养生观念的形成,医疗保健项消费支出在五 级省份中普遍呈现逐年提高的趋势。值得关注的是,Ⅲ级省份的医疗保健项消费占比 最高,2016 年达到 8.7%,相比 2011 年提升了 1 个百分点;其次是Ⅳ级(7.6%)和 Ⅴ级(7.9%),都高于经济发展水平较高的Ⅰ级省份(7.1%)和Ⅱ级省份(5.8%);意味着在重庆、湖北等省份的城镇居民对于健康的需求十分旺盛,消费升级表现强势;经济水平排名靠后的省份升级潜力巨大,而经济发展较好的省份则虽然也表现出升级的趋势,但是受到居住项挤压,医疗保健的消费上升速度偏低。

  • 教育文化娱乐服务项:高收入层受挤压最显著,中低收入层升级空间最大 

在教育文化娱乐服务支出方面,Ⅲ、Ⅳ和Ⅴ级省份的占比都在提升,尤其是Ⅲ级省份, 2016 年比上年提高了 1.5 个百分点。其中 2016 年Ⅲ和Ⅴ级省份的教育文化娱乐服务 支出占比(12.7%)是最高的;而Ⅰ级的占比则最低(10.7%),同时经历了急速的 下降,降幅达到 4 个百分点。教育文娱类消费的快速增长符合根据马斯洛需求层次理论,人们在满足了基本生理和安全需求之后,开始追求社交、尊重和自我实现需求, 加大了发展类消费对人们精神层面的塑造和投入,因此文娱项消费会快速增长。同一时期,Ⅰ和Ⅱ级省份却经历了教育文娱消费占比的下降过程,被居住项挤出最为显著。同时,Ⅲ、Ⅳ和Ⅴ级省份消费升级的潜力也最大。

3.2.消费分层现象原因解析 

3.2.1. 高收入层消费“降级”:住房支出“挤压”消费 

住房拥有消费品和投资品的双重属性,在我国房价不断攀升的过程中,住房支出对居 民消费性支出产生了挤压效应和财富效应。从城镇居民消费性支出与住宅价格指数的趋势看,2007 年以后两者保持着负相关的关系,表明我国住宅价格的上涨对消费支出的影响中,挤出效应占主导地位。 

比较五级省份的商品住宅销售均价,我们发现Ⅰ级省份的均价在 2016 年高达 2 万元/ 平方米,同比增长 15.6%,Ⅱ级省份的均价也有 9000 元/平方米,同比增长 14.1%, 远高于Ⅲ、Ⅳ、Ⅴ级省份。以Ⅰ级省份中的北京和上海为例,购买一套 90 平方米的住宅需要 40 年的收入,并且房价的增速在近两年已经超过人均可支配收入的增长。经济发展较快的省份房价的快速增长,使居住性支出占比在居民的消费支出占比高居不下, 对消费造成了严重的挤出。 

与此同时,消费者观念经历了转变。现阶段人们的消费心态更加积极健康,消费目的不再为了彰显身份和地位,而是重视消费的实际效用。据贝恩公司的《全球奢侈品市场研究报告》显示,2017 年中国消费者全球奢侈品总消费首度出现下滑,中国消费者对奢侈品的狂热风潮似乎已将过去。攀比性和炫耀性消费开始逐渐淡出,理智消费 和品质消费特征凸显。

在高房价的挤出与消费者观念的升级共同驱动下,消费“降级”的现象由此产生。消 费降级人群的可支配收入在进行分配时,需要优先保证品质的是教育、医疗、母婴等, 可以紧缩的只能是日用品、生活娱乐以及更多精神层面的消费。消费“降级”并不简单的等同于消费商品价格或质量的降低,而是消费回归到产品本身,一系列新的消费趋势开始出现。追求高性价比,品牌意识削弱;摒弃传统的大店形式,进而对与自己的收入水平以及时间需求相对称的消费方式;不再通过大件消费获取满足感,重视消费背后的情感属性;以及放弃产品所有权,共享消费。 

  • 消费去品牌化:追求高性价比 

消费者在购买产品和体验时,做出了一种“降级”的行为,是在价格和产品的质量上回归更加理性的状态,追求高性价比,而非品牌。网易严选由于采用了 ODM 模式, 直接对接生产商,通过“无品牌”化去除了传统价值链中品牌商占有的较高的品牌溢价,以更低的价格为消费者提供同质的产品,正如口号宣扬的理念“好的生活,没那 么贵”。严选因此广受消费者青睐,上线一年间注册用户快速增长,截止 2016 年 9 月底达 3000 万,月流水达 6000 万。在严选的用户中,绝大多数是浙江、广东、江苏等Ⅰ、Ⅱ级省份的居民。同样追求性价比的米家优品、名创优品、拼多多等的快速 发展,都是消费者追求极致性价比的佐证。 

  • 消费去形式化:个人化与快餐化 

个人化:过去很多消费重视购物的形式,传统的大店通常与昂贵的费用相对应。但由于生活压力的增加,很多消费者在一个人消费的时候,为了节省时间、提升效率,不会选择去餐厅或超市,而选择便利店或者自动售卖机。便利店、自动售卖机近几年的快速普及,表明个人化消费开始成为新的趋势。 

快餐化:短平快的快餐式商业模式的兴起是消费去形式化趋势的又一种表现,例如 2017 年开始,一线城市的热门商圈密集出现像电话亭一样的迷你 KTV,占地仅 2 平方米左右,按小时和歌曲数量来计费,可以供单人或双人使用。以友唱 M-bar 为代表, 目前在全国共装机 5000 多台,覆盖约 29 个省份,每天用户增长 3-4 万人次,发展 十分迅速。据艾媒咨询数据显示,2017 年中国线下迷你 KTV 市场规模预计将达到 31.8 亿元,较 2016 年增长 92.7%,实现市场大爆发。除此之外,一线城市还出现了迷你版健身房以及简易版的站式牛排等等,都是快餐化模式的一种表现。 

  • 消费情感化:重视精神属性

生活在经济发达省份的消费者面临巨大的买房压力,由于不能从房子等大件资产中获取的安全感与满足感,转而倾向于消费具有较强精神属性的商品或服务,以此增进幸福感。人们在消费时,不再一味追求高价,而是更加注重商品或服务背后的情感属性, 寻找一些“治愈”或是“小确幸”,例如“恋与制作人”“ 旅行青蛙”等手游的迅速流行。 

2018 年初,一款名为旅行青蛙的日本手机游戏在社交网站上一夜爆红,成功登顶国内 App Store 排行榜的冠军。这款放置手游操作极其简单,玩家只需要给青蛙准备好 行囊,然后等待青蛙出门旅行,寄回明信片。这款游戏火热的背后,蕴含着当下中国 年轻一代由于客观购买能力不足与主观对消费升级的渴望的矛盾,人们希望能与游戏中 的青蛙一样随心所欲的旅行,做自己想做的事情。这与日本在上世纪 90 年代经济危机时 情况十分相似,生活在大都市的日本人每天面临高负荷的工作和巨大的经济压力,普遍出现焦虑、抑郁、厌倦等负面心理,很多“治愈系”的动漫影视作品和商品正是在这个时候大量出现。

  • 消费共享化:放弃拥有权 

当对性价比追求达到极致时,消费者甚至可以放弃产品的拥有权,这时共享经济就出现了。正如共享经济的鼻祖罗宾·蔡斯认为的,共享经济的使用者注重的是高质量低价格的服务,使用者更愿意只为资产使用的时间买单,从这一点上看,消费共享化也 是“消费降级”的表现之一。三浦展在著名的《第四消费时代》提到,日本已经进入 第四消费时代,即共享消费时代,人们通过共享,建立与他人的联系,完成了从追求 鲜明的个人化到注重社会化的演变。

而在中国部分地区,共享经济正在蓬勃发展。以出行领域为例,人们已经习惯于最后一公里使用 OFO、摩拜单车分时租赁,数据显示,单车用户 TOP10 多为广东、上海、 北京等经济发展较快的省份人群。除此之外,共享经济在其他领域也有强劲的发展, 在交通出行领域的滴滴、Uber 等叫车软件彻底改变了出租车的业态;房屋住宿领域 的 Airbnb、途家等住宿共享服务满足了人们对于住宿空间个性化、性价比的多维度要求;还有充电宝共享,咸鱼等闲置交换等生活服务领域的平台进一步便利了生活, 提高了资源使用效率。2016 年,中国共享经济蓬勃发展,市场交易额约 34520 亿元, 比 2015 年增长 103%,融资规模约 1710 亿元,比 2015 年增长 130%,参与分享经济活动的人数超过 6 亿人,比 2015 年增加了 1 亿人左右(易观数据) 。共享经济作为消费“降级”的一种趋势,不仅满足了人们对于低成本和高品质的要求,更满足了消费背后社交化的需求。

3.2.2. 中收入层崛起:消费升级主力军 

  • 人均 GDP 增长明显,为消费升级提供动力 

从全国情况来看,人均 GDP 增长较快,由 2010 年 30876 元逐步上升至 53980 元,从分层水平来看,中收入层即Ⅲ级省份人均 GDP 水平与全国情况几近一致。通过之前中日消费水 平对比的经验可以推断,与全国平均水平一致的中收入层目前正值消费升级阶段。人均收入的稳步提升促进居民消费,使得Ⅲ级省份的人均消费支出占比呈上升趋势,为消费升级提供了动力。

  • 城镇化率逐步提高, 打开未来消费升级空间 

近十年来我国城镇化建设加快,中收入层省份城镇化率在逐步提高。2016 年Ⅰ级省份城镇 化率达到 86%,而Ⅲ级省份城镇化率仅为 58%,随着《国家新型城镇化规划(2014—2020 年)》即将收尾,Ⅲ级省份将成为政策、资金的密集区,对于地产、商贸等行业发展都有一定的促进作用,从而为消费升级创造更多的机会。同时随着城镇人口数的不断增加,具有购买力的消费群体也将不断扩大,进一步打开消费升级的空间。 

  • 网络用户规模扩大,网购助力消费升级 

近十年来中收入层省份网民规模不断扩大,网民占比也在不断提高,为电商渠道的扩张打下了基础。不同地区间实体门店设点数量及可达性具有相应的差异,而网络购物的兴起打破了中收入层省份的渠道限制,加速了消费信息的传播,助力中收入层消费升级。 

总体来说,我们发现对于经济发展水平较高的省份生存类消费下降明显,居住项占比提升显著,由于受到居住项的挤压发展类消费占比出现下降,有消费“降级”的迹象。经济发展水平中等的省份虽然生存类消费回落相对缓慢,但居住项占比不高,发展类消费出现强劲的升级趋势。经济发展水平排名靠后的省份生存类消费占比仍较高,但发展类已经开始出现提升的迹象,存在巨大的消费升级潜力。 

■风险提示:1. 全球经济出现超预期波动;2.人口结构老龄化加速;3.房价继续上涨挤压消费 

加载中...