新浪财经

深度 | 捷顺科技:无人停车“一鱼多吃”生意的胜出者

新浪财经

关注

来源:一计之长

作者 | 杨思睿  执业证号S1300518090001

智慧停车行业经历互联网企业涌入,市场被快速催熟。“去杠杆”政策下资本支持力度减弱,行业呈出清趋势。公司凭借龙头、资质和资金优势胜出,新推出翻倍增长的SaaS云托管业务,正是行业致力多年的无人值守模式的兑现。卖产品向卖服务的转变,为公司迎来业绩估值双升。维持买入评级。

支撑评级的要点

云运营进入兑现期,SaaS商业模式闭环成型。智慧停车领域前期以卖设备模式为主,进入互联网停车阶段后,行业致力于无人值守的运营服务模式实现转变。公司2019年推出的“云托管”等业务是率先成功落地,可节省约75%人力成本,收入成倍增长。凭借设备、支付、渠道、技术和大客户等优势,停车云平台的闭环基本打造完成,意味着运营收入、增值服务、广告费、通道费、支付佣金等多种商业模式能够共振增长。

天花板打开,运营有望为系统厂商带来2个量级的空间增长。本身中国停车资源存在巨大缺口(预计仍有数十万停车场需求),且供需失衡(已有停车场利用率低),系统厂商面临超150亿市场。成功切入运营领域后,公司新面临5,000亿至万亿级的广阔市场,享受2个量级的提升。

行业出清格局下龙头企业受益。互联网停车为行业催熟,资本助力的创新企业涌入后停车场客户接受度培育成熟。但去杠杆政策下一级市场资金退潮,出清格局下公司作为龙头企业成为胜出者,有望收割空白市场。

城市停车存在政策想象空间,提供成长爆发性。2019年中央政治局会议和经济工作会议首提城市停车场为“新基建”重要内容,细化政策推出预期较强。公司已有15个城市项目在手,具备先发优势。

估值

预计2019~2020年净利润为1.4亿、2.0亿和2.9亿元,EPS为0.21、0.30和0.43元(微调-3~3%),对应PE为62X、44X和31X。以可比公司法和分部估值法判断目前处于低估位置,维持买入评级。

评级面临的主要风险

格局改善不及预期;政策落地不及预期;现金流压力。

目录

“云运营”打造智慧停车“一鱼多吃”生意经

    专注做好“智慧停车”一件事的领军企业

    设备龙头切入云运营:从卖产品向卖服务的转变见效

    传统市场缺口大,新业务空间再提升2个量级

互联网停车市场培育成熟,行业催化却是“出清”

    资本浪潮下,互联网模式从进场到离场的历程

    互联网停车催熟客户基础,捷顺胜出迎来收割期

城市停车场建设为下一波政策推进方向

盈利预测与投资建议

    盈利预测:传统业务拐点叠加SaaS高增长

    智慧停车“AI换人”率先落地,有助于估值提升

    投资建议:两种方法判断低估空间

风险提示

 “云运营”打造智慧停车“一鱼多吃”生意经 

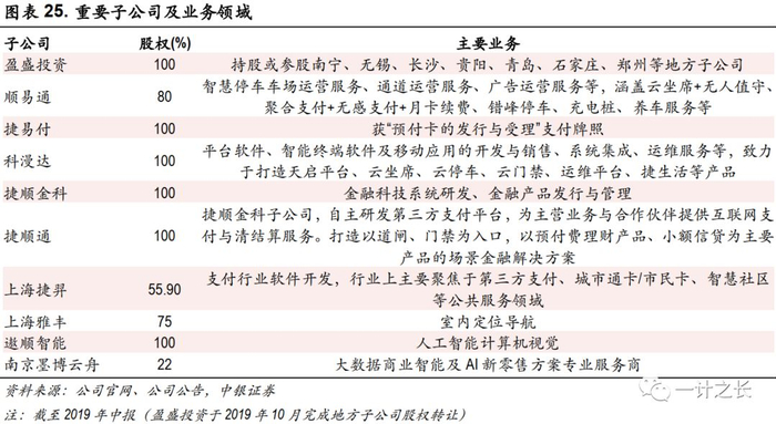
深圳市捷顺科技实业股份有限公司(简称“捷顺科技”或“公司”)是智慧停车领域龙头企业,成立于1992年,是该领域国内首家上市公司,已深耕停车系统领域28年。停车场中传统的闸口系统、新型的自动识别、计费系统和无感支付系统等都是公司的典型产品。根据公司公告数据,目前在全国市占率领先(约30%),在珠三角地区尤为突出(50%以上)。

专注做好“智慧停车”一件事的领军企业

公司是民企背景,又获互联网巨头与国资加持。公司的控股股东是创始人唐健、刘翠英夫妻,共持有41.2%的股权(截止2019年三季度)。第三大股东是深圳国资委旗下特区建发集团设立的特区建发智慧交通投资合伙企业(简称“深圳特发”),持股13.0%。2019年7月,大股东与深圳特发签署《股权转让协议》,以7.60元/股价格转让上述股份。因此,目前公司为民营控股、国资参股的公司,兼具民企活力和国资优势。

作为承担公司互联网停车业务的重要子公司,深圳市顺易通信息科技有限公司(简称“顺易通”)早在2016年获蚂蚁金服旗下上海云鑫创业投资有限公司战略入股20%(公司控股80%)。在支付、营销等领域,双方可以发挥协同效应。

从过去10年看,公司大体保持了稳定增长,收入端CAGR为15.9%水平,净利润端为11.9%(2010~2017年为16.9%)。2018年业绩出现过一次波动,主要因为创新项目在2018年仍处于投入期。其中智慧停车在大力推广、云托管“天启”平台在年末上市,均未在年内实现规模化收入。而在2019年上述业务进入产出兑现期,根据业绩快报,全年收入和净利润分别实现29.5%和49.8%的良好增速。

设备龙头切入云运营:从卖产品向卖服务的转变见效

由于公司是少数专注做好一件事(“智慧停车”)的公司,绝大部分收入来自智慧停车领域;而这个行业的盈利模式已经从“停车场赚停车费、设备厂商卖设备”的传统认知中转变出来。因此,我们首先展开介绍一下智慧停车行业创新的商业模式。

1. 传统设备商模式

首先,我们来看看智慧停车及城市停车如何赚钱。传统的商业模式就是向停车场出售设备和系统,然后随着3~5年更新周期到了再卖一次。

2. 互联网模式

互联网厂商进入这个行业后,使用赠送设备的免费战略,希望通过其它增值方式获得收入,如图表6所示。但是在To B风格的停车市场,这些商业模式存在各种瓶颈,导致依赖这些模式的企业资金处于亚健康状态。一旦进入出清阶段,就会面临巨大压力。具体讨论我们在第二章展开。

3. 云运营模式

在以捷顺科技为代表从业厂商持续深耕下,云运营时代开启,创新的智慧停车场盈利方式产生并逐渐铺开落地(图表7)。

通过比较公司目前的业务布局图,可以看到云运营业务正是公司创新业务的重要组成部分——公司业务大体可以分为停车设备系统、互联网和云停车以及城市停车场三大板块;其中,设备是传统业务,互联网与云停车分别包括互联网和云运营模式,城市停车场业务将在稍后展开介绍。

三块业务反映了一个趋势——从传统的卖产品模式向卖服务的新兴模式转变:(1)传统设备是基于停车场项目驱动的“卖产品”模式,(2)智慧停车是基于运营的“卖服务”模式(城市停车场则融合两种模式)。

通过2019年上半年的数据可以看到公司运营相关收入迎来全面规模化增长。而随着后这类创新业务的高增长,可以预见整体收入中服务收入相关占比将持续提升。

公司的云端运营目前主要有两种形式——“云坐席”和“云托管”,区别在于前者的运营主体哈爱是停车场物业,后者则是公司自己。由于停车费收入体量更大,同时对系统厂商更有激励,因此后期公司更倾向于推广云托管业务。

两种运营业务能够快速铺开落地,在于一个很直观的“卖点”,即上文提到的人力成本的节省。以深圳市一个4x车道的停车场为例:

(1)人工模式下需要配置3名收费人员,通过实行“三班倒”的管理模式实现全天候服务。统计局数据显示2018年深圳市人均可支配收入为5.7万元;一份基于25.4万样本统计的结果显示2019年市人均薪资为5199元/月;而智联招聘报告显示2019Q4市平均月薪达10,477元。综合以上,估算停车场为3人支付的年均薪资应在20万以上。

(2)公司公告的云坐席每车道每月收费为1,000~1500元,一年下来4车道费用仅4.8~7.2万元,仅为人工成本的两三成。

而在云端运营的成本方面,主要开销是云坐席人工客服的人力成本。公司公告近期可实现的单人管理车道的规模为50~60条,未来随着平台技术进一步成熟还有提升空间。因此,无论是云坐席还是云托管,对停车场运营方带来的成本开支都是显著的。

传统市场缺口大,新业务空间再提升2个量级

智慧停车运营业务以顺易通公司为主体,以“捷停车”为品牌。截至2019年12月,捷停车已在全国180多个城市实现场景覆盖,智慧联网车场12,000个,涉及车道数超40,000多条;累计用户数近1200万,线上日交易订单突破130万笔,线上日均交易金额超1,000万。

即便如此,智慧停车的传统市场空间仍然巨大(此处传统市场特指设备业务能触及的空间,主要因素是停车场规模,其他因素还包括系统复杂度、设备单价等)。

停车场缺口在数十万量级。城市对停车场的需求与汽车保有量密切相关。(1)根据发改委的数据,2015年我国大城市小汽车与停车位的平均比例约为1:0.8,中小城市约为1:0.5,而发达国家约为1:1.3。因此,保守估计我国停车位缺口达到近亿个。(2)据《2017中国智慧停车行业大数据报告》显示,2017年传统停车位数量有8,000万以上,停车位的需求数量则高达2.8亿,预测到2020年将达到3.7亿。综合两个数据,按平均每个停车场规划数千个停车位估算,停车场数量的缺口在数十万量级。

智慧停车市场规模在百亿级,增速约20%。根据产业研究院的数据,2009年为11.5亿元,到2016年增长到62亿元。预计未来几年市场规模以20%左右的速度增加,至2020年有望达154亿元。

而且,停车场资源还存在供需高度不平衡的问题。以艾瑞咨询2015年的报告数据为例,统计停车位缺口率为76%,而空置率也高达45%。所以,即使是对现有的停车场存量市场,也存在提升效率带来的增收机会。2016年以后估计覆盖率数据会有所好转,但考虑到停车场基数和缺口较大,系统渗透率预计仍然较低。

运营新业务切入万亿级市场,空间提升或超2个量级。根据产业信息网数据,我国停车收费的静态市场空间高达5,000亿元,2021年停车市场整体规模预计将达到万亿元。这意味着公司切入运营市场后,所处市场的规模在传统(智慧停车系统2020年约154亿)的基数上,大幅提升了两个量级。

互联网停车市场培育成熟,行业催化却是“出清” 

那么,这样一个空间巨大、卖点明确、技术为主要推动力的领域,为什么现在会成为投资的吸睛点?实际上,恰恰因为蛋糕的诱惑力,行业在2014~2015年之后迎来了资本的涌入,催生了诸多初创企业以互联网模式推动。但在市场被培育的较为充分时,由于“去杠杆”等政策,互联网厂商缺乏后续资金的支持而被迫离场。

一个被清场的市场就这样出现在公司面前,捷顺科技依赖设备、资金和品牌等优势呈现出胜出者的姿态。

资本浪潮下,互联网模式从进场到离场的历程

20年间,停车行业在人工管控阶段之后,大体经历了电子支付(1.0)、互联网停车(2.0)和现在的云停车平台(3.0)三个阶段。其中,互联网停车是行业进入高速发展的第一个时期。

2014年前后,随着“互联网+”和“双创”热潮兴起,大量资本涌向智慧停车领域。以初创企业、互联网企业和其他领域巨头等为主的新入场者以“互联网”打法搅乱了市场格局。

新进入者的逻辑是通过免费赠送停车场设备获取客户,最大速度扩大版图后借助互联网运营方式打造成平台型企业,并逐步发掘盈利模式。理想情况下,一个以互联网停车平台为中心的运营产业链如图表16所示。

理想之外,现实情况是互联网企业很少有自己的设备和系统能力里,所以往往都扎堆在线上服务和信息服务这一块。从中国城市公共交通协会联合清华同衡发布的《2016停车行业发展白皮书》统计了百家左右停车领域公司的业务,发现其中占主要部分的是车场信息(28%),其次是缴费支付(17%)、车位预约(12%)、停车诱导(11%)和车位分享(7%)等。

整体而言,这些企业更多是依赖“线上打线下”,以信息服务和支付服务为主。这种“缺少一条腿”的打法使得“平台型”企业的目标变得遥远,很难有互联网公司很够在物业、设备厂商面前有贯通、统筹、议价的能力。单纯靠信息服务,短时间内较难产生规模化的收入。对他们来说,这意味着从抢占市场到盈利之间普遍缺乏有效的发展路径。

同时,很多互联网停车企业缺乏较强的护城河,在同质化竞争中严重依赖融资支持。随着2017~2018年去杠杆等政策推进,股权投资市场募资难度增加,烧钱模式在出行领域渐渐遭遇后继乏力的局面,导致大量互联网打法的初创企业退出。

例如,清科研究中心的数据显示,2019年第三季度VC机构新募集182支可投资于中国大陆的基金,数量同比下降11.7%;披露募资规模的177支基金新增资本量为440.7亿元人民币,同比下降36%;平均募资规模为2.5亿元人民币。其中,VC市场人民币基金新募集数量同比下降8%,外币基金募集数量同比下降50%。2019年前三季度募资总额8,310亿,同比下降20%。

相应地,投资规模也发生明显下降。2019年第三季度VC市场共发生投资753起,同比下降38.7%;披露投资金额的575起投资事件共涉及303.92亿元人民币,同比下降了48.7%。2019年前三季度投资总额4,300亿,同比下降53.7%。

对智慧停车行业的影响也显现出来。例如,2018年相关的股权投融资呈现向头部企业和“后A”轮次集中的趋势,融资总规模逾10亿元。典型案例包括小猫停车(B轮)、停简单(阿里巴巴领投)、顺易通(蚂蚁金服战略入股)、爱泊车(B轮)、车位管家(A+轮)等。

互联网停车催熟客户基础,捷顺胜出迎来收割期

互联网停车的竞争相对来说是无序的,但面对当时极低的系统渗透率市场来说,充分地培育了停车场对智能系统的接受程度,使得这块赛道变得成熟。

本身,互联网模式对停车产业确实带来了效率提升,典型的贡献在于通过信息服务缓解供需不平衡。例如,根据第一财经商业数据中心和ETCP联合推出的《2017中国智慧停车行业大数据报告》数据显示,2017年9月的观察窗口中,互联网停车企业ETCP将其服务的商业综合体分时使用率提升了2~8%。

此外,互联网停车还在无感支付、会员增值服务等方面对停车场运营方带来便捷支持。

因此,在行业出清进程中,我们预计行业格局会逐渐演化成存在相对优势的头部企业之间的强强割据。考虑物业等地域性特征和各地政府支持力度的差别,这种稳态下的格局可能会容纳10家左右的头部企业。

捷顺科技凭借传统领域的龙头优势、上市公司的资质(包括支付资质)和资金优势以及研发投入带动的后发优势,目前呈现出赛道优胜选手的姿态。

具体来看,在云运营领域,公司公告表示因为云托管业务对企业的综合能力要求更高,目前能够提供云托管业务的厂商不多,捷顺的优势还在于(1)充分利用科技的手段来实现;(2)有“捷停车”运营能力的赋能。

在传统设备领域,互联网模式混战时期系统厂商往往向中小设备商采购低成本设备,对捷顺传统业务毛利率带来压力。但是出清后这部分影响会逐渐消除。而且,公司通过大客户路线和万科、恒大等物业龙头展开全面合作,给业务稳定增长提供保障。

当然,这对现金流会产生一定的影响。原来主要面向小B和C端客户,公司应收和现金流状况较好,净现金流量净额持续多年在亿元体量,应收占收入比重在20%以下。2018年后,大客户项目付款周期相对延长,另外面向一些客户实施分期付款优惠,叠加城市停车场和研发投入增长等因素,使得公司现金流和应收指标发生变化。随着大客户结算周期轮动、行业格局改善,两方面影响预计将被平滑,应收和现金流指标有望回稳。

除了云运营业务脱颖而出之外,还可看到公司在“智能硬件+平台软件+移动应用+清分结算+运营服务”全生态的业务布局陆续成型。互联网企业想成为的平台在捷顺体系内开始显现,智慧停车云运营闭环有望达成。

城市停车场建设为下一波政策推进方向

前文中有提到城市停车场,是近年来城市管理建设的一个重点方向。作为政府对道路停车管理的着力点,城市停车场商业模式包括设备供应、项目建设、停车运营以及交通大数据管理等。公司同样在这一领域有全产业链布局,并已有15个左右的项目中标或落地。

政府有加大政策投入的驱动力。因为城市停车场的建设能够帮助城市管理者提升城市治理水平(图表28、图表29),并能合理增加财政收入,因此我们预计这一政策方向还会持续加码。例如,CBNData数据表明2017年中国城市30%的拥堵问题与停车难有关,日常48%车辆须在车场排队。

事实正如此。2016~2019年以来,对于城市停车场的政策的推动方从住建部等部委到政治局会议、中央经济工作会议层级提升,2019年还将“城市停车场”作为“新基建”的重要内容首次被提及(图表30)。

盈利预测与投资建议 

盈利预测:传统业务拐点叠加SaaS高增长

基于以下假设,我们给出公司未来三年业务收入增长情况:

(1)设备与系统增速恢复到较早20~30%左右增速水平,考虑部分设备收入会被并入托管业务口径,因此表观上增速可能在10~20%左右。智能门禁相对停车场投入略低,因此增速自然回落。两者毛利率随着竞争趋缓而略有提升。

(2)互联网停车中通道费和交易佣金随公司覆盖停车场规模同比增长,线上广告业务按10%的年增速平稳增长。毛利率平稳。

(3)运营业务保持翻倍高增长。毛利率随平台技术发展而稳步提升。

(4)城市停车随着更多城市项目中标以及现有项目陆续建设确认收入,增速保持高位增长。毛利率随着部分城市进入运营阶段而有所提高。

费用率方面,假设:(1)预计2019年产品研发落地,因此管理费用率略有回落;(2)新业务推广期销售费用率保持较高位置;(3)研发费用率保持基本平稳。同时,后期各项占比随着收入规模增长而有微幅下降。

智慧停车“AI换人”率先落地,有助于估值提升

首先我们认为公司业务质地从卖设备向卖服务转变,尤其是“无人值守”停车场体现了“AI换人”质的变化,因此整体应该享有一定的龙头转型溢价。

我们列出几种被市场认为容易被AI率先取代的职业。停车场收费员则和收银员一职有一定相似性。而且,实现云托管运营的AI基础技术都已经接近成熟,使得落地确定性较高。

投资建议:两种方法判断低估空间

预计公司2019~2020年净利润为1.4亿、2.3亿和3.5亿元,EPS为0.21、0.35和0.52元,当前股价对应PE分别为59X、36X和24X。

可比公司估值:通过与行业内智慧停车、智慧交通等可比公司PE水平比较,捷顺科技具有行业平均估值。但从PEG方面,尚未反映公司高增速应给予的较高估值水平。

分部估值法:对运营类SaaS收入给予PS估值能更为准确合理地反映创新业务价值。采取PS/PE分部估值法。给予传统设备业务行业平均PE倍数,给予运营类收入10~15倍PS倍数,对应2020年的整体估值为105.2~116.7亿(中值约110亿),比较可知公司目前市值处于低估。

综合以上,预计公司2019~2020年净利润为1.4亿、2.0亿和2.9亿元,EPS为0.21、0.30和0.43元,当前股价对应PE分别为62X、44X和31X。根据可比公司法和分部估值法,公司目前都处于低估位置,维持买入评级。

风险提示 

1、格局改善不及预期

由于行业空间大增速高,有政策利好,未来可能对资本和新进竞争者产生吸引力,从而使得竞争格局可能出现波动。

2、政策落地不及预期

一方面城市停车场等业务受政策影响较大,另一方面参考ETC等领域情况,如果政策如期推出落地,下游需求可能有爆发性。那么,未来政策的不确定性会存在不及预期的风险。

3、现金流压力

由于大客户增加、城市停车项目中标增加,对现金流的压力预计会有所增长。如果产品和云业务产生现金流不足以支撑业务规模扩大,会影响公司发展速度。

~~~  EOF  ~~~

加载中...