新浪财经

恒大“7.5折卖房”真相:莫名的"原价"与变味的折扣

新浪财经综合

关注

  原标题:调查|恒大“7.5折卖房”真相:莫名的“原价”与变味的折扣

来源:21世纪经济报道

“按照东莞市的要求,商品房的销售价格不能低于备案价的15%,所以,不可能真的给你打7.5折的。”2月17日,针对有关“7.5折特大优惠”的询问,东莞恒大翡翠华庭的销售人员向21世纪经济报道表示。

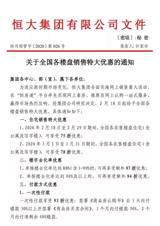
近日,“恒大7.5折卖房”的消息登上各种热搜。2月18日至2月29日期间,恒大全国各在售楼盘住宅(含公寓及写字楼)实施7.5折的“特大优惠”,共有613个楼盘参与这项优惠。

在此之前,恒大实施了“网上购房”,购房者只需交5000元定金并签订意向合同,即可以最低价格锁定这套房源,且可获得其他收益。恒大方面宣称,在2月13日到2月15日的3天期间,网上购房签约额580亿。

近几年,恒大以“率先降价”而闻名于业内。在“小阳春”、“金九银十”等重要营销节点上,恒大都是率先降价的房企。在现金流为王的房地产业,此举既能缓解资金压力,同时也启动了一场浩大的品牌营销行为。

但对此次“7.5折卖房”的质疑声也很快出现。近日,有网民以“东莞恒大翡翠华庭”项目为例,质疑部分项目促销后的价格反而高于促销前。亦有声音认为,此次促销看似声势浩大,但部分项目是“先涨价、后打折”,并无太多实质性优惠。

那么,真相究竟如何?

“线下顶线上”

2月18日,当21世纪经济报道询问“东莞恒大翡翠华庭”项目时,销售人员表示,目前参与打折活动的房源为30号楼,111平方米和121平方米两个户型的洋房,最低单价为15200元/平方米。

据了解,“东莞恒大翡翠华庭”项目曾在去年年中推出二期洋房,分别为20号楼和22号楼,最低单价为16500元/平方米,均价则在18000元/平方米左右。销售人员称,按照现在的优惠措施,同类型产品的单价将比之前便宜1000元/平方米左右。

至于价格的确定,该人士表示,这是在“原价”基础上打折的结果。项目的“原价”为两万多。去年推出的洋房价格,在“原价”基础上打了8.7折。最近的这批房源,则是“原价”的7.5折。

值得注意的是,虽然价格有所下降,但目前可选的房源并不多。该销售人员透露,目前可在网上预定的房源主要是1层到5层的较差楼层,其他房源都已被预订。

但他同时建议记者,近两天可以到项目现场来,说不定能从线上预定的房源中,协调出一些房源来,即“线下顶线上”。

该人士介绍,按照恒大此前的网上营销规定,只需5000元的定金就能锁定房源,且如果房子被人买走,原客户还会获得补偿。因此,“如果有诚意买,其他的客户会愿意让出来”。

同样是这个项目,某渠道代理人员则奉劝记者要“慎重考虑”,因为“好楼层、好户型并没有拿出来卖”。按照她获得的信息,这次参加网上销售的房源主要是“顶层、5层以下”。买好楼层的房子,不会这么便宜。

至于价格,她也表达出同样的观点,即如果真的打7.5折的话,按照东莞市的规定,售价不会获批。

按照东莞市于2016年发布的《关于新建商品住房销售价格实行备案制度的通知》,商品房销售明码标价实行一套一标,经价格备案后,商品住房实际成交价格不得高于备案价格,也不得比备案价格下浮超过15%。当实际成交价格高于备案价格或下浮幅度超过15%时,商品房网上销售系统将自动锁定交易,无法进行网上签约程序。

截至发稿时,记者并未在官网上查询到参与打折活动的30号楼的房价备案信息。销售人员称,项目的“原价”是公司定的,备案价要比“原价”低。

“价格是昨天刚定的”

位于天津蓟县的“恒大花溪小镇”项目,高层住宅的折后平均单价为7600元/平方米左右。销售人员表示,这是在9000多元单价的基础上打完折的价格。

天津恒大花溪小镇项目于2017年下半年开盘,当时高层住宅的价格在8200元/平方米到9400元/平方米不等。此后,随着临水楼栋逐渐售罄,该户型的价格也逐渐下滑。

到2019年下半年,高层住宅的单价已经降至7200元/平方米。2020年1月,该户型的均价进一步降至6900元左右。

按照这一价格,该户型在折扣后的房价,甚至低于折扣前。

那么,7.5折的折扣从何而来?销售人员表示,“是集团昨天(2月17日)刚定了一个价格,在这个价格基础上打的。”当记者问及是否属于先涨价后打折?销售人员迟疑片刻后,称“可以这么理解”。

西安恒大文化旅游城项目的定价,同样未在现有基础上进行折扣。销售人员称,目前该项目的高层住宅的单价在8100元/平方米到9500元/平方米之间,均价为9000元左右。洋房则已经被定完。

该人士称,这是在“原价”基础上打折的结果,这一产品的“原价”为12000元/平方米到13000元/平方米。

她表示,“原价”是公司定的价格,每一期产品都会在“原价”基础上打折。公开信息显示,该项目于2019年4月首次开盘时,高层住宅的最低单价为8500元/平方米。此后,项目销售价格逐渐上涨,但一直未能达到“原价”的水平。

实际优惠还是营销噱头?

2月17日至2月19日,21世纪经济报道先后询问了恒大位于长沙、重庆、成都的部分住宅和公寓产品,所得反馈较为一致:参加活动的房源有限,价格有优惠,但远未达到7.5折的折扣水平。

原本应赢得市场叫好的一项打折行为,为何变了质?

财经评论员严跃进向21世纪经济报道表示,按照“一房一价”的政策思路,全国很多城市都对商品房的定价和价格浮动范围有明确规定。目前已经明确发文的城市,规定的房价浮动范围普遍在备案价格的20%以内,部分城市则限定在10%。

他说,即使未明确发文的城市,主管部门能够容忍的价格浮动空间也十分有限。因此,在现有的市场环境下,“7.5折卖房”不可能真正存在,这只是一种营销噱头。

公告显示,截至2019年6月,恒大的总借款规模为8131.7亿元,其中一年期以内借款为3578亿元,占比46.2%。恒大在2020年的销售目标为6500亿元,比2019年提高500亿。

随着房地产市场进入下行期,2020年市场降温成为大概率事件,而新冠疫情的出现,无疑会进一步影响市场销售。多家机构预测,融资政策从紧,加之疫情下的销售萎缩,无疑会加剧房企的资金压力。

近期,融创、保利、阳光城新城控股、富力等房企纷纷启动了网上卖房措施。其手段大同小异,即通过交定金来锁定房源,并享有网上购房的折扣优惠。

严跃进同时表示,在疫情会极大影响线下销售的情况下,线上打折卖房是房企的一种积极应对策略。但购房者应区分清楚,营销噱头并不等同于实际优惠。

严跃进指出,真正让购房者认可的线上模式,必须具备几个条件:1、现房、精装和产证交付;2、反悔机制;3、看房体验;4、资金监管。此外,要想避免沦为营销噱头,在具备这些基本条件的同时,还需要给予实实在在的优惠。

加载中...