新浪财经

招商策略:关注第三代半导体材料与IGBT产业链

新浪财经

关注

原标题:【招商策略】关注第三代半导体材料与IGBT产业链——科技前沿及新产业观察周报

来源: 招商策略研究

2月13日,在小米10发布会上,小米正式发布了GaN充电器,GaN充电器在充电功率转换上相比同功率(非GaN)充电器更具优势,其充电器体积更小巧,只有传统充电器的一半体积,售价149元。实际上,早在去年10月OPPO发布Reno系列全新产品Reno Ace和OPPO K5的发布会上,已经推出了65W氮化镓超级闪充。据悉,也将会在2020年推出氮化镓快充,采用自研控制器,并且随手机(电脑)标配。我们认为,第三代半导体材料已经成功打进消费电子领域,各消费电子品牌必将快速跟进,产业链打开巨量市场空间,建议投资者关注相关投资机会。此外,随着新一代半导体材料正在加速应用、新能源汽车打开市场,新一代IGBT将加速发展,建议关注IGBT产业链。

核心观点

【本周重点关注——关注第三代半导体材料与IGBT产业链】

半导体原料共经历了三个发展阶段:第一阶段是以硅(Si)、锗(Ge)为代表的第一代半导体原料;第二阶段是以砷化镓(GaAs)、磷化铟(InP)等化合物为代表;第三阶段是以氮化镓(GaN)、碳化硅(SiC)、硒化锌(ZnSe)等宽带半导体原料为主。氮化镓(GaN)是第三代半导体材料的典型代表,法国研究机构Yole预测,到2023年氮化镓射频器件的市场规模将达到13亿美元,复合增速为22.9%。随着第三代半导体材料的崛起,基于新材料的IGBT也将站上历史舞台。IGBT主要应用领域之一的新能源汽车也已经打开市场,未来空间巨大。我们认为碳化硅基IGBT将加速发展,建议关注第三代半导体材料与IGBT产业链。

【其他科技热点追踪】新一代半导体:中国科学院上海微系统与信息技术研究所研究员欧欣课题组和西安电子科技大学郝跃课题组教授韩根全合作,在氧化镓功率器件领域取得新进展。新能源汽车、特斯拉产业链:特斯拉恢复上海工厂国产版Model 3交付,周产可达3000辆;媒体称特斯拉申请在华生产长续航版Model 3,有望达660公里;德国经济部长Altmaier表示欧盟批准德国对电动汽车进行更高的补贴,特斯拉的德国超级工厂可能会获得国家补贴。农业机械:农业农村部部署加快推进畜牧业机械化发展,力争到2025年畜牧业机械化率总体达50%以上。智能驾驶:近日,全球知名的检测、检验和认证公司德国莱茵TÜV集团向MDC智能驾驶计算平台颁发了ISO 26262功能安全管理认证证书。

【全球科技行业股指走势】1月12日,美联储主席鲍威尔出席国会参议院银行委员会听证会时,重申了对美国经济前景的信心。鲍威尔表示,目前美国经济持续扩张,失业率处于历史低位,工资同比增长,就业机会也不断增加。1月13日,美国公布1月CPI数据,同比2.5%,环比0.1%,好于预期。受此刺激,除富时100与日经225指数出现下调外,全球大多数股市普涨。由于中国新冠疫情逐渐好转以及持续宽松货币政策刺激,上周A股延续上涨趋势。

【全球重点科技公司跟踪】Facebook:Facebook收购创企Scape Technologies。后者专研AI定位技术,致力于研发超出GPS能力以外的定位精确性。T-Mobile:T-Mobile US并购Sprint获得美国联邦地区法院批准,交易金额高达265亿美元。合并后的新公司将超越AT&T,成为美国第二大通信运营商。:据路透社报道,美国检察官周四在针对的银行欺诈案中增加了商业秘密盗窃指控,进一步加剧了美国与的斗争。

【科创板企业跟踪】本周没有新增科创板企业已完成注册并公告发行安排。

【风险提示】本报告所提及个股仅表示与相关主题有一定关联性,不构成个股投资建议。

目    录

01

科技前沿及新产业观察

1、本周重点跟踪关注:关注第三代半导体材料与IGBT产业链

事件:2月13日,在小米10发布会上,小米正式发布了GaN充电器,GaN充电器在充电功率转换上相比同功率(非GaN)充电器更具优势,其充电器体积更小巧,只有传统充电器的一半体积,售价149元。实际上,早在去年10月OPPO发布Reno系列全新产品Reno Ace和OPPO K5的发布会上,已经推出了65W氮化镓超级闪充。据悉,也将会在2020年推出氮化镓快充,采用自研控制器,并且随手机(电脑)标配。我们认为,第三代半导体材料已经成功打进消费电子领域,各消费电子巨头必将快速跟进,产业链打开巨量市场空间,建议投资者关注相关投资机会。

半导体原料共经历了三个发展阶段:第一阶段是以硅(Si)、锗(Ge)为代表的第一代半导体原料;第二阶段是以砷化镓(GaAs)、磷化铟(InP)等化合物为代表;第三阶段是以氮化镓(GaN)、碳化硅(SiC)、硒化锌(ZnSe)等宽带半导体原料为主。

氮化镓(GaN)是第三代半导体材料的典型代表,相较于第一代和第二代半导体材料,第三代半导体材料能够承受更高的电压、适合更高频率,可实现更高的功率密度,并具有耐高温、耐腐蚀、抗辐射、禁带宽度大等特性,在高频、高功率的电力电子、微波射频等领域具有广泛的应用前景。法国研究机构Yole预测,到2023年氮化镓射频器件的市场规模将达到13亿美元,复合增速为22.9%。

碳化硅(SiC)因其在高温、高压、高频等条件下的优异性能,在交流和直流转换器等电源转换装置中得以大量应用。目前,我国碳化硅(SiC)在高端市场领域,如智能电网、新能源汽车、军用电子系统等尚处于发展初期。新能源汽车是SiC功率器件的主要增长点,据CASA测算,电动汽车充电桩中的SiC器件的平均渗透率达到10%,2018年整个直流充电桩SiC电力电子器件的市场规模约为1.3亿,较2017年增加了一倍多。根据IHS预测,到2025年,全球碳化硅功率半导体的市场规模有望达到30亿美元。

随着第三代半导体材料的崛起,基于新材料的IGBT也将加速发展。IGBT(Insulated Gate Bipolar Transistor),绝缘栅双极型晶体管,是一种新型电力电子器件,是工业控制及自动化领域的核心元器件,能够根据工业装置中的信号指令来调节电路中的电压、电流、频率、相位等,以实现精准调控的目的。因此,IGBT被称为电力电子行业里的“CPU”,广泛应用于工业、4C(通信、计算机、消费电子、汽车电子)、航空航天、国防军工等传统产业领域,以及轨道交通、新能源、智能电网、新能源汽车等战略性新兴产业领域。目前,业内人士普遍认为,传统硅基IGBT已经逼近材料特性极限,而第三代半导体材料碳化硅是制造IGBT更好的材料。

2月4日,全球第八大IGBT模块供应商斯达半导在A股上市。公司主营业务是以IGBT为主的功率半导体芯片和模块的设计研发和生产,并以IGBT模块形式对外实现销售。公司自主研发设计的IGBT芯片和快恢复二极管芯片是公司的核心竞争力之一,意味着国产替代的又一进步。

当前,新一代半导体材料正在加速应用,IGBT主要应用领域之一的新能源汽车也已经打开市场,未来空间巨大。我们认为碳化硅基IGBT将加速发展,建议关注IGBT产业链。

2、其他科技热点跟踪

1) 智慧城市、数字经济——上海:到2022年建设成为全球新型智慧城市的排头兵,国际数字经济网络的重要枢纽

通知提出,完善“一网通办”总门户功能,扩大移动端“随申办”受惠面,不断拓展各类服务场景,健全政务应用集群。聚焦医疗、教育、养老、文化、旅游、体育等重点领域,推动智能服务普惠应用,持续提升群众获得感。实施科技强警,再造现代警务流程,切实提高数据利用能力,推动信息新技术在大人流监测预警、城市安防、打击犯罪等领域深度应用,打造国内智慧警务标杆。推动物联传感、智能预测在给排水、燃气、城市建设领域的应用,全面提升城市运行安全保障能力。持续提升智能电网灵活性和兼容性,满足输电多样化需求。

2) 新一代半导体——我国超宽禁带半导体异质集成研究获进展

中国科学院上海微系统与信息技术研究所研究员欧欣课题组和西安电子科技大学郝跃课题组教授韩根全合作,在氧化镓功率器件领域取得新进展。这是我国(包括港、澳、台)在IEDM会议上发表的首篇超宽禁带半导体领域的论文,说明我国也成为氧化镓研究领域的重要创新国家之一。据了解,在金刚石材料掺杂技术迟迟不能突破的今天,该工作在超宽禁带材料与功率器件领域具有里程碑式的重要意义。(电子工程网)

3) 新冠特效药——美国《国家科学院院刊》发布一份研究称,吉利德公司的实验性药物瑞德西韦 (Remdesivir)在针对MERS-CoV(中东呼吸综合征冠状病毒)的抗病毒药物试验中,在动物身上(猴子)显示出了一定的成效。研究者表示瑞德西韦可能对抗击新型冠状病毒有用(每日经济新闻)

4) 新能源汽车、特斯拉产业链——特斯拉恢复上海工厂国产版Model 3交付,周产可达3000辆;媒体称特斯拉申请在华生产长续航版Model 3,有望达660公里;德国经济部长Altmaier:欧盟批准德国对电动汽车进行更高的补贴;特斯拉的德国超级工厂可能会获得国家补贴

2月15日消息,据外媒报道称,电动汽车制造商特斯拉已经恢复其上海工厂国产Model 3的交付。在此之前,由于冠状病毒肺炎疫情爆发,特斯拉停止了生产和交付。尽管疫情仍未结束,但特斯拉已经开始准备交付最新生产的Model 3。到目前为止,特斯拉报告称,目前在上海的Model 3汽车周产可达3000辆。(腾讯科技)

路透援引知情人士称,特斯拉在向中国监管机构申请,以提供国产特斯拉Model 3的一个新版本,新版本将有更长的续航里程。此前国内媒体报道称,根据从国家工信部获取到新版本国产特斯拉Model 3申报图,该车整备质量为1745kg,电机功率达202kW。由此推断出,该车正是国产Model 3的长续航后轮驱动版。(新浪)

5) 新冠疫苗——科技部生物中心主任张新民:新冠肺炎部分疫苗已到动物实验阶段

科技部生物中心主任张新民介绍,疫苗对于保障人民健康,减少疫情,具有重要的关键作用。党中央高度重视新冠肺炎疫苗的研发工作。科技攻关组成立伊始就将疫苗的研发作为重中之重的主攻方向,组织了全国优势单位进行联合攻关,加速推进疫苗研发。由于新冠病毒是一个新的病原体,疫苗研发难度比较大,周期比较长。为了确保尽早研发成功,在科研攻关应急项目中,我们并行安排了多条技术路线,包括灭活疫苗、重组蛋白疫苗、病毒载体疫苗、DNA疫苗并行推进,切实保障成功率。同时在联防联控机制框架下,积极协调多个部门,给予疫苗研发团队全方位的保障和支持,使研发工作进度更加紧凑、更加高效,并实行挂图作战,每一个工作节点精确到天。当前部分疫苗品种已经进入到了动物实验阶段,那么我们国家在重大传染病防治、重大新药创制等国家重大专项的支持下,近10多年来,我们已经形成了应对新突发传染病的能力建设方面取得了长足的进步,掌握了疫苗研发的最先进的技术,孕育了一支高水平的研发团队和疫苗生产企业。同时我们也积极的倡导国际合作,但是我们必须认识到,疫苗作为一种用于健康人的特殊的产品,其安全性是第一位的。(北京晚报)。

6) 农业机械——农业农村部部署加快推进畜牧业机械化发展,力争到2025年畜牧业机械化率总体达50%以上

近日,农业农村部印发《关于加快畜牧业机械化发展的意见》,提出统筹设施装备和畜牧业协调发展,着力推进主要畜种养殖、重点生产环节、规模养殖场(户)的机械化。到2025年,力争畜牧业机械化率总体达到50%以上,主要畜禽养殖全程机械化取得显著成效。其中,奶牛规模化养殖机械化率达到80%以上,生猪、蛋鸡、肉鸡规模化养殖机械化率达到70%以上,肉牛、肉羊规模化养殖机械化率达到50%以上,大规模养殖场基本实现全程机械化。标准化规模养殖与机械化协调并进的畜牧业发展新格局基本形成,有条件的地区主要畜种规模化养殖率先基本实现全程机械化。

7)  增强现实——Chrome 81即将迎来WebXR增强现实支持改进,预计3月中旬向稳定版通道发步

即将面世的Chrome 81将借助增强现实(AR)技术,进一步推动浏览器向前发展,这意味着开发者可借助设备的相机视图,在水平和垂直表面上正确放置虚拟对象。除了虚拟对象的构建,它还能够使用在AR世界中与真实对象展开相当便捷的增强交互。目前Chrome 81已进入Beta测试阶段,预计可在3月中旬向稳定版通道发布。

8) 智能驾驶——MDC智能驾驶计算平台通过ISO 26262车规功能安全管理认证

近日,全球知名的检测、检验和认证公司德国莱茵TÜV集团向MDC智能驾驶计算平台颁发了ISO 26262功能安全管理认证证书。该标准是全球电子零部件供应商进入汽车行业的准入门槛之一。MDC基于自研鲲鹏CPU与昇腾AI处理器,搭载自研智能驾驶OS。目前MDC已携手合作伙伴,与18家主流车企及Tier1建立合作,覆盖乘用车、商用车、特种作业车等多种智能驾驶应用场景。

9) 云计算、国产服务器、医疗信息化——叮当快药:因用户量激增50倍导致服务器宕机

叮当快药发布声明称,疫情以来用户量激增,已将服务器扩容30倍,同时尽最大努力保障疫情商品供应。2月12日上午9点后,因部分城市今日派发口罩、75%酒精、消毒液等疫情商品导致部分地区部分用户出现短时间APP功能受限,已在第一时间进行了维护。

10) 储能—教育部、国家发改委、国家能源局印发《储能技术专业学科发展行动计划(2020—2024年)》

《行动计划》提出,重点推进压缩空气储能、化学储能、各类新型电池、燃料电池、相变储能、储氢、相变材料等基础理论研究,为开发高效率、低成本、安全可靠的大规模储能系统提供理论支撑。加快可再生能源发电的并网储能技术与系统、大规模集成储能与应用、分布式储能技术及系统优化、储能技术规模化应用及管理等关键核心技术研究,形成新一代储能技术体系并推广应用。

11) 新型存储—新型磁存储器件有望解决AI“内存瓶颈”

美国和意大利研究人员10日在《自然·电子》杂志上发表研究报告称,他们开发出一种基于反铁磁材料的新型磁存储器件,其体积很小,耗能也非常低,很可能有助于解决目前人工智能发展所遭遇的“内存瓶颈”。(科技日报)

*注:此处个股仅作列示,不代表个股投资建议,具体个股推荐请以招商各行业研究为准。

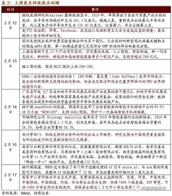
3、 上周重点科技热点回顾

4、 全球科技行业股指走势和公司动态

美联储主席鲍威尔12日出席国会参议院银行委员会听证会时,重申了对美国经济前景的信心。鲍威尔表示,目前美国经济持续扩张,失业率处于历史低位,工资同比增长,就业机会也不断增加。1月13日,美国公布1月CPI数据,同比2.5%,环比0.1%,好于预期。受此刺激,除富时100与日经225指数出现下调外,全球大多数股市普涨。由于中国新冠疫情逐渐好转以及持续宽松货币政策刺激,上周A股延续补偿性上涨。

主要股指涨幅情况:上周除富时100与日经225指数下跌以外,全球其他股指普涨,深证成指领涨。具体来看,深证成指以4.78%领涨,上证综指、恒生指数、俄罗斯RTS、圣保罗IBOVESPA、德国DAX涨幅也相对靠前,分别上涨3.22%、2.64%、2.61%、2.43%、2.15%,富时100与日经225指数下跌,跌幅分别为0.18%、0.69%。

(1)美国经济依然强势,科技板块普涨

上周美国公布的经济数据显示美国经济运行良好,2月份密歇根大学消费者信心指数初值为100.9,高于预期的99.4;1月份季调后CPI,同比增长2.5%,略高于市场预期2.4%。此外,美联储主席鲍威重申对美国经济前景的信心,并表示若经济出现意外下行,可能采取QE操作与前瞻指引来支撑经济的积极言论也增强了市场信心。在美国经济基本面良好的支撑下,上周科技板块普涨,费城半导体指数领涨。

再看美国重点科技行业上周涨跌情况,除纳斯达克生物技术指数小幅下跌外,上周美国科技行业指数普涨,费城半导体指数领涨,涨幅达3.37%。此外,纳斯达克中国科技股、标普500信息技术、标普500通信设备、标普500医疗分别上涨1.33%、0.91%、0.55%、0.34%,纳斯达克生物技术指数小幅下跌0.35%。

(2)亚太地区科技指数普涨

上周亚太地区科技指数普遍上涨,A股市场反弹尤为强劲。具体来看,半导体(申万)、电子元器件(中信)、通信(中信)指数上涨较快,涨幅分别为12.62%、9.52%、4.75%;恒生资讯科技业、台湾半导体、台湾资讯科技、台湾生技医疗指数上涨,涨幅分别为3.41%、1.81%、1.40%、0.83%,恒生电讯业指数微跌0.04%。

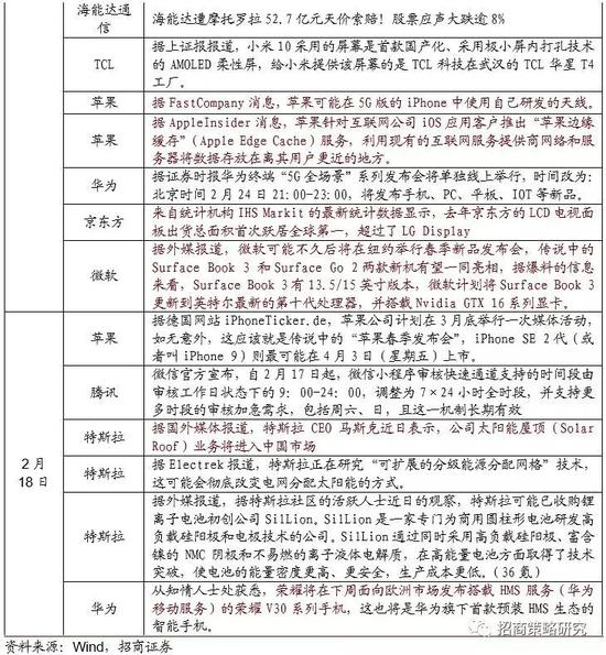
(3)全球重点科技公司跟踪

5、招商研究:科技前沿透视

(1) 招商计算机:从IaaS资本开支判断服务器拐点

在云产业持续落地过程中,对行业数据的详实跟踪探讨以及上下游的传导印证是很重要的研究。因此我们推出“云踪锦书”系列报告,定期更新完善国内外云产业数据库,洞察IaaS、PaaS及SaaS微观变化。本篇聚焦于IaaS,重点探讨IaaS资本开支及上游服务器的周期性波动及拐点。

1、服务器与IaaS资本开支强相关,Intel DCG佐证判断拐点。IaaS厂商是服务器企业的直接客户,近些年随云计算产业的快速发展也已成为它们增长的重要影响因素。从历史数据来看,IaaS厂商的资本开支增速与服务器企业营收增速显示出越来越强的相关性,因此IaaS厂商整体资本性开支变动的跟踪对判断上游服务器需求边际变化意义重大。同时,Intel数据中心业务(DCG)作为服务器行业上游,可作为判断服务器需求变化的重要佐证。

2、国内外IaaS资本开支增速19Q1-2陆续触底,预计将较快转正。国内IaaS厂商总体资本开支同比增速从18Q2开始持续放缓转负,直至19Q2迎来触底拐点,19Q3同比降幅收窄,环比明显增长。其中腾讯资本开支率先于19Q3增速转正,回升明显,我们预计行业性复苏将至。海外IaaS厂商总体资本开支同比增速从18Q1开始持续放缓转负,直至19Q1迎来触底拐点,19Q2-4各家陆续增速转正。国内IaaS产业周期较国外略滞后一个季度,行业整体呈现明显聚集性复苏迹象,IaaS厂商云收入均依旧保持高速增长,云上游服务器需求拐点将至。另一方面,Intel数据中心业务(DCG)自19Q2底部连续两个季度出现大幅反弹,指引服务器行业进入景气上行通道,IaaS厂商需求迫切。

3、国内云办公催化产业拐点加速到来,建议关注浪潮信息、中科曙光。新冠肺炎疫情致远程办公需求激增,催化推动各行业上云需求释放,国内各大IaaS厂商纷纷紧急扩容服务器,将加速国内产业拐点的到来。从长期来看,国内IaaS产业较于海外仍处于早期阶段,在全球份额仅为12.9%,依然有很大成长空间。我们看好服务器龙头浪潮信息、中科曙光等在云产业发展中持续受益,同时IaaS的快速发展也为用友网络、金山办公等应用层发展打下好基础。

风险提示:云计算产业进展不达预期;疫情负面影响的时间跨度超预期。

(2)招商计算机:再融资规则放宽,利好计算机创新型企业

2月14日,证监会发布上市公司再融资制度部分条款调整涉及的相关规则,此次新规修订主要围绕精简发行条件、优化非公开制度安排、适当延长批文有效期三个方面,同时适度放宽非公开发行股票融资规模限制,进一步减小上市公司非公开发行阻力,助力上市公司抗击疫情、恢复生产。

1、上市公司再融资适度松绑,监管政策导向进一步明确。此次再融资新规主要调整内容:一是精简发行条件,拓宽创业板再融资覆盖面;二是优化非公开制度安排,支持上市公司引入战略投资者;三是适当延长批文有效期,方便上市公司选择发行窗口。此次新规总体围绕减少上市公司非公开发行的阻力进行修改,从具体内容来看:1)对创业板公司减少发行条件限制:取消非公开发行连续2年盈利的条件,取消公开发行最近一期末资产负债率高于45%的条件;2)对非公开发行对象数量、发行规模、发行价格进一步放宽:将发行对象数量限制调整为不超过35名,将非公开发行股份数量由不超过发行前总股本20%调整为30%,将发行价格不低于定价基准日前20个交易日公司股票均价9折变更为8折;3)对非公开发行退出条件适当放松:将锁定期由36个月和12个月分别调整为18个月和6个月,并对定增股份的减持不再做任何限制。

2、利好科技创新为主的中小创企业再融资,完善相关产业布局。科技创新企业由于所处行业发展变化快,且以人的智力为主要生产力,创新业务在盈利之前往往需要大量前期投入,竞争格局相对于传统行业变化更快。从欧美科技巨头包括Oracle、SAP、赛门铁克等公司的发展历程中我们可以看出再融资无疑是科技企业构造竞争力,做强做大的重要手段。2017年2月再融资政策收紧到今已有三年,以科技创新为主的中小创企业融资受限在一定程度上影响了业务的发展。此次再融资政策放松,叠加近年来资本市场工具及监管不断完善,科技创新企业有望直接受益。从海外云计算和网安公司的发展历程来看,再融资是其业务快速扩张的重要推动因素,我们认为此次再融资新规的出台有望加快国内云计算和网安上市公司发展步伐,相关产业布局将进一步完善。

投资建议:持续重点推荐“云+安全”组合:云服务龙头公司用友网络、金山办公、广联达,网络安全领先厂商启明星辰、绿盟科技、南洋股份、深信服。

风险提示:政策支持力度低于预期;核心技术发展遭遇瓶颈

(3)招商电新:OCI韩国多晶硅产能将退出,全球份额加速向国内龙头集中

韩国OCI由于硅料成本与国内龙头差距逐步拉大,在硅料价格位于低位的近6个季度,basicchemicals部门持续亏损,群山工厂大幅计提减值。OCI公告群山工厂产能将大量转为生产电子级多晶硅,同时最大限度的降低其韩国太阳能级多晶硅料的生产。持续亏损将迫使OCI为代表的韩国硅料退出,进而减少全球近10%产能供给。同时,激烈竞争也导致国内硅料二三线企业加快退出,市场份额将向通威、大全、新特等国内硅料龙头集中,特别是通威股份,近期继续加码扩产。此外,近期由于疫情影响部分硅料运输,叠加韩国OCI硅料产能开始进入检修(后续有可能逐步退出),硅料整体供给偏紧,价格有上涨态势。总体来看,硅料行业的格局在未来6个季度将逐步向好。

1、持续亏损迫使韩国硅料产能退出。由于韩国OCI硅料成本与国内龙头差距逐步拉大,叠加“531”后多晶硅料价格大幅下降,其basicchemicals部门在过去几个季度持续亏损,群山工厂大幅计提减值。OCI公告称群山工厂在常规检修完成后,部分P1产线的产能将转为生产电子级多晶硅,同时最大限度的降低其韩国太阳能级多晶硅料的生产。OCI、韩华多晶硅料的产能产量占全球的10%左右,并且长期都是国内单晶硅片用致密料的重要供应方。如果韩国多晶硅料持续退出,将带来近10%的有效供给缺口。

2、国内硅料洗牌进行时,二三线加快退出。2018-2019年,硅料价格大幅下降,目前国内二三线硅料企业普遍亏损,主流硅料企业的老产线也已不盈利。2019年除5大厂以外的国内其他厂商出货约7-8万吨,2020年该部分有可能下降到2-3万吨,市场进一步向大公司集中。

国内优势企业竞争优势突出并坚决扩产,市场集中度加速提升。国内头部公司通威、大全、新特等具备明显的成本优势,过去两年都投建了较大规模的低成本新产能,综合的成本优势将进一步扩大。2019年,通威、特变、大全、中能、东方希望合计出货在国内占比约78%,2020年有可能提升到近90%,特别是通威股份,昨日又发布扩产计划:计划在4年内将硅料产能扩张2倍达到25万吨,如果扩产实现,将拉开与其他企业的差距。

3、硅料价格有望回升,中期格局持续向好。中期看,多晶硅料受金刚线改造的影响已经结束,需求增速接近下游装机增速;而供给方面,预计未来6个季度内,硅料格局的有效供给增加非常有限。静态看,目前多晶硅产业盈利水平降到低位,大全毛利率低于历史平均水平,瓦克、OCI、REC,EBITA/收入下降至了负数。由于疫情影响了部分硅料运输,叠加韩国OCI硅料产能进入检修(后续可能逐步退出),整体供给偏紧,硅料价格有上涨趋势。

投资建议:推荐通威股份、特变电工。关注:美股大全新能源、三孚股份(化工)、合盛硅业(化工)。

(4)招商电新:亿纬锂能——小电池业务可能达到更高的高度,动力板块将迎来收获

在万物互联的大趋势下,物联网的电池需求更丰富和强劲,而公司锂原电池规模已跃居世界第一,有最全面的电池解决方案和优秀的快速定制与响应能力,公司锂原电池业务可能在物联网大发展中实现大的跨越。公司培育的“金豆”微型锂离子电池,适合可穿戴等市场的需要,目前已成功拓展到TWS应用中,未来有望在新的更多的应用中得到突破。总体来看,公司小电池业务可能达到更高的高度。同时,公司近5年持续战略投入的动力电池板块,正在逐步进入收获期。维持强烈推荐评级,调整目标价为80-85元。

1、“金豆”电池成功应用到TWS领域,公司微型电池有望在可穿戴领域获得更多的应用。公司5年前就已经自主研发该类电池的核心设备和产品,并在已经形成较为完整的专利群。公司已切入海外主流TWS耳机品牌供应链。由于该产品更高的制备壁垒与专利问题,预计将有较强的盈利回报,并将继ETC之后接力强劲贡献。今日三星发布了新款TWS耳机Buds+,新产品单价提升20.99美元至149.99美元,新品单次充电续航达11小时,加上充电盒达22小时,较上一代提升83%和69%,新产品耳塞电池容量83mAh,较上一代提升46.6%,而耳塞电池重量仅提升5%,电池性能大幅提升。TWS是公司微型电池在可穿戴领域的一个成功应用,未来有望在新的丰富多彩的应用中获得更多的应用。

2、锂原电池将在物联网大发展的背景下上大台阶。在万物互联的大趋势下,各类物联网应用中电源需求可能随之井喷,长期看,锂原电池与小型锂离子电池将是主要的电源供应方式。公司锂原电池规模已跃居世界第一,形成了技术、工艺、工装的平台,有最全面的电池解决方案和优秀的快速定制及响应能力,公司锂原电池业务可能在物联网大发展中实现大的跨越。

3、公司动力业务开始收获。动力电池一直是公司近5年投入最大的领域,对报表影响和拖累也比较严重。在过去5-6年的发展中,公司基本实现从工业级到汽车级的积累与提升,软包电池先后突破戴姆勒、现代-起亚等国际客户,随着产线优化与爬坡,预计软包电池将逐步开始盈利。同时,公司铁锂电池已有竞争力且持续盈利,并保持产能扩张。预计动力板块2020年有望扭亏为盈,并开始产生积极贡献。

结论与建议:公司锂原电池有全球竞争力,工业消费锂离子跻身国内第一梯队,公司全面的电源解决方案能力更强,在“万物互联、无线化、锂电化”的趋势下,公司小电池将保持强劲增长,即使按持股电子烟公司经营不增长假设,公司2020年估值28倍,继续强烈推荐,调整目标价为80-85元。

风险提示:新型烟草政策波动,公司产能扩张与客户开拓低于预期。

(5) 招商通信:短期 or 长期?深度解析云视频发展机会

本篇报告认为云视频发展的基础已经夯实,云视频发展为大势所趋,短期疫情只是加速对用户习惯的培育,长期云视频解决传统视频通信成本高、覆盖面窄的痛点,加速云视频产业大变革机会的到来,看好云视频长期发展机会,维持“推荐”投资评级。

1、云视频长期发展基础已夯实,疫情加速对用户习惯的培育,有望成为云视频加速变革发展的起点。随着通信网络基础设施的成熟和5G时代的开启、云计算技术和新一代编解码技术的发展、以及智能硬件的普及,云视频发展基础已经夯实,同时硬件视频会议天然的缺陷无法适应5G时代的发展需求,我们判断云视频的发展是大势所趋,而此次疫情只是加速了用户习惯的培育,使得云视频会议加速发展的窗口期提前到来,对标非典拉动我国硬件视频会议市场进入长期繁荣期,我们认为本次疫情有望助推云视频行业加速发展。

2、中美竞争环境存在差异,Zoom模式在国内很难走通,云视频企业可以通过“云(软件)+端(硬件)”的方式从垂直行业切入,最终实现向大客户市场渗透。中美两国在用户习惯、付费习惯、竞争格局等方面皆存在差异性,我国用户没有移动视频办公的习惯,同时对纯SaaS类产品付费意愿不足,另外互联网巨头纷纷参与云视频会议市场竞争,但我国垂直行业存在大量预算刚需,且均有定制化的产品需求,巨头难以覆盖所有细分行业,同时垂直行业空间较大,我们认为云视频企业更大的机会在于云视频与垂直行业应用的结合。

3、我们认为具备优质产品能力、对细分行业理解透彻并卡位精准、拥有优质销售渠道的公司有望脱颖而出。国内云视频企业从布局和技术角度来看,差距较小,均已具备较强的竞争实力和发展基础。虽然目前云视频企业大都具备“云+端”的布局,但在技术路径选择、商业模式、销售渠道等各方面尚存在差异,不同云视频企业侧重点不同,且选择细分赛道不一致,我们认为产品能力、商业模式、销售渠道、垂直行业卡位为云视频企业核心竞争力。

投资建议:看好云视频长期发展机会。重点推荐:会畅通讯、亿联网络、星网锐捷;建议关注:二六三、齐心集团。

风险提示:5G建设不及预期、云计算发展不及预期、行业竞争加剧

(6)招商通信:5G室内频段许可正式下发,小基站建设步入全新阶段

工信部正式发布3300MHz~3400MHz 5G室内专属频段许可,加速我国5G部署和商用进程。5G时代,以超高清视频、AR/VR、智能制造、远程医疗为代表的室内应用场景流量占比有望超过80%,室内网络覆盖重要性得到凸显,规模有望显著提升。2月10日,工信部正式向电信、联通、广电三家运营商颁发无线电频率使用许可,同意三家企业在全国范围共同使用3.3GHz~3.4GHz频段用于5G室内信号覆盖,进一步推动我国5G系统部署和商用进程。

1、5G时代多种方案将继续共存,数字化室分系统易部署、易运维、高性能、大容量、多模多频等优势有望得到凸显。经测算,企业级小基站市场规模接近90亿元。基于 3G/4G 的室内覆盖技术主要分为两种:传统 DAS系统和小基站系统。目前室内覆盖仍以无源分布系统为主,但DAS系统现网无源器件无法兼容5G频段且馈线传输损耗过大,难以实现向5G平滑演进。我们判断5G室分将主要采用有源数字化产品承载,小基站易部署、易运维、高性能、大容量、多模多频的优势将在5G时期得到凸显。

2、从供给侧来看,传统小基站厂商、主设备商均已推出新型数字化室分系统,双方各有优势,均有望在5G小基站市场占有一席之地。目前国内提供小基站产品及解决方案包括传统小基站厂商、主设备商、ODM厂商等。传统小基站厂商(如京信、三维等)在小基站领域深耕多年,具有前期技术积累、客户资源、品牌等优势。但4G时期主设备商也开始发力,凭借多产品组合补贴抢占小基站市场。ODM厂商(如富士康等)由于缺乏核心技术能力,尚未形成威胁。建议重点关注主设备厂商、【瑞斯康达】 、【京信通信】(港股)、【三维通信】。

投资建议:5G规模建设开启,云计算进入实质性落地阶段,5G应用加速发展,2020年通信板块围绕“一个核心+三条主线”布局。

本周组合

  • 重点推荐:光环新网、宝信软件、星网锐捷、天孚通信、中际旭创、太辰光、海格通信、亿联网络、会畅通讯、中国联通

  •  建议关注:浪潮信息、紫光股份、烽火通信、华工科技(招商电子组覆盖)、新易盛、号百控股、数据港、光迅科技、世嘉科技、移远通信、移为通信、拓维信息、二六三、齐心集团(招商轻工组覆盖)

风险提示:中美摩擦升级、新型肺炎蔓延超预期、5G投资规模不及预期、云计算投资增速减缓

(7)招商通信:中际旭创——拟收购成都储翰多数股权,补齐电信产品线,打造全球光模块巨头

事件:

公司2月14日发布公告,拟收购成都储翰科技股份有限公司全部或部分(最终不少于51%)股份,公司与成都储翰29名股东(合计持有成都储翰56.0044%的股份)签署了框架协议,本次收购价暂定为人民币5.72亿元,全部以现金支付对价。在本次收购正式交易文件签署前,若成都储翰其他股东拟向公司出售其所持成都储翰股份,公司将根据相关条款进行收购。

评论:

1、成都储翰在低成本规模化制造能力方面优势显著,有望助力旭创在电信市场竞争实力进一步增强,电信数通双轮驱动旭创持续高成长。

2、北美云巨头资本开支持续回暖,有望带动公司业绩重回快增长轨道

3、全球高速光模块龙头,100G和400G驱动业绩增长。北美数据中心仍处于高速发展中,100G需求仍较为强劲,客户对100G等高速光模块需求仍持续增长,同时新的400G需求也不断增加,随着企业库存的不断消化,云巨头资本开支的逐步回暖,以及400G对100G的迭代,数通市场需求有望持续回暖。公司100G产品出货量保持在业内前列,400G新产品的客户认证和导入保持业内领先,公司是全球少数几个受到大客户认可的400G供应商,400G产品技术壁垒较高,公司拥有优质的芯片供应渠道、业内领先的研发团队、强劲的研发实力等,凭借优质的400G产品有望加强在北美和国内数据中心市场的龙头地位。

4、5G光模块有望成为新驱动力,给业绩带来新增长点。5G时代,运营商基站光模块速率和数量均将得到大幅提升,驱动光模块需求大幅提升,2019年有望启动5G基站建设,预计2020-2021年为建设高峰期。公司于2015年开始布局适用于5G的基站光模块产品,目前已经有前传、中传、回传全面的5G基站光模块系列产品。在5G前传光模块方面,公司取得了良好的份额和订单,并已实现批量交付,预计今年公司的出货量有望保持行业领先。我们认为公司在5G时代面临较大突破机遇,电信市场重回增长有望成为公司新驱动力。

5、全球高速光模块龙头企业,受益于5G和400G双轮驱动,维持“强烈推荐-A”评级。公司在北美和国内数据中心市场保持龙头地位,拥有优质的芯片供应渠道及强劲的研发实力,随着数通市场的逐步回暖以及400G产品供货量的提升,公司盈利能力有望逐步提升;在5G基站光模块市场,公司拥有前传、中传、回传全面的5G基站光模块产品布局,5G时代公司有望成为基站光模块主要提供商。若公司对成都储翰并购成功,有望显著提升公司在电信光模块市场的竞争能力,同时进一步加强公司在全球数据中心的竞争能力,有望成为数通市场和电信市场双市场龙头企业。我们预计公司2019-2021年净利润分别为5.18亿元、9.01亿元、13.56亿元,对应2019-2021年PE分别为86.7X、49.9X和33.1X,维持“强烈推荐-A”评级。