新浪财经

生物医药企业科创板上市不可不知的两大特殊问题

新浪财经

关注

原标题:这边风景独好?关于生物医药企业科创板上市不可不知的两大特殊问题

来源:梧桐树下V

概要:本文总结了迄今为止生物医药科创板注册审核及上市概况、上市标准选取情况,并对生物医药行业特殊的核心技术知识产权、核心技术人员以及医药产品销售真实性、合规性两大焦点问题进行了总结,在此基础上给相关企业及专业机构提出了专业建议。

一、生物医药企业科创板上市及申报概况

生物医药板块是上海证券交易所(以下简称“上交所”)科创板推出时即已确定的重点行业,《关于在上海证券交易所设立科创板并试点注册制的实施意见》(以下简称“《科创板实施意见》”)《上海证券交易所科创板企业上市推荐指引》(以下简称“《科创板上市推荐指引》”)等政策、规则予以了明确规定。[1]

在该等政策、规则推动之下,2019年8月12日深圳微芯生物科技股份有限公司的上市标志着科创板迎来了生物医药行业第一股,2020年1月23日,出现了首家按科创板上市第五套标准上市申报也是A股历史上第一家尚处于亏损而申报的上市公司泽璟制药。[2]截至2020年2月15日,从上市家数看,科创板共有18家生物医药行业上市公司,约占科创板已上市公司总数84家的20%;从申报家数看,生物医药行业企业45家,也约占科创板已申报212家企业的20%。生物医药企业以其良好的抗经济周期行业特性和业绩表现成为科创板的主力军更一道亮丽的风景。再加上包括科创板在内二级市场整体较高的市场估值使得科创板成为生物医药企业暨该行业风险投资、机构投资者投资标的理想的上市目的地。[3]但众所周知,科创板取消了核准制实行注册制并不代表就不进行任何实质审核,[4]上市申请企业是否符合科创企业定位以及其合法合规性仍然是基本的实质性要求,而且在信息披露方面大大强化了。生物医药企业科创板上市之路也并非一片坦途,路上可能也布满了荆棘、雷区以及各种“坑”,成为亮丽的风景线的背后可能有着不为人知的艰辛、苦楚或心酸以及流下过许多汗水、泪水甚至血水。为帮助生物医药企业顺利实现科创板上市,少走和避免走弯路、回头路甚至断头路,我们结合我们相关经验以及对相关生物医药企业上市案例相关问题进行了研究,供业者参考。

二、生物医药企业上市标准的选取:第一套一骑绝尘,第五套发力追赶

根据《上海证券交易所科创板股票上市规则》(以下简称“《科创板上市规则》”)的规定,申请科创板上市的企业可从五套适用的财务指标中选取一项作为适用的市值及财务指标:

根据上表可见,在科创板上市的五套标准中(其中第一套标准分为两个小类),仅第一套标准对企业的净利润设置门槛;第二至四套标准虽然没有对净利润的要求,但是对营业收入的要求较高;第五套标准对于营业收入、净利润、现金流量等均无硬性要求,但明确申报的医药企业需至少有一项核心产品获准开展二期临床试验,被称为“为生物医药企业量身定做的”上市标准。[5]当然,这仅仅是理论上。从目前实践看,选择第一套的仍然占据绝对优势,且遥遥领先于位居第二名的第五套。而目前已过会的24家企业中,绝大多数(21家)也是选择第一套标准申报的企业。

截至2020年2月15日,上交所共受理45家生物医药企业。其中,选择第一套标准申报的企业共31家;选择第二套标准申报企业4家,选择第三套标准申报企业0家,选择第四套申报企业2家,选择第五套标准申报企业8家。

数据来源:上交所科创板网站 作者统计  

笔者认为,以上情况产生的原因可能有以下两点:其一是目前申报科创板上市的生物医药企业,仍受传统A股上市对财务指标高标准严要求的风格影响,券商选择第一批推荐的科创板上市企业,也仍旧以已经具有一定业务规则、盈利能力的成熟企业为主,保证科创板早期推荐及申报的成功率;其二是,标准一是对于上市后预计市值要求最低的上市标准,而上市后预计市值具有一定不确定性,在企业财务指标同时满足多项上市标准的情况下,企业选择第一套标准申请申报更加稳妥。

就前述按第五套标准申报的8家企业泽璟制药、百奥泰、前沿生物、天智航、神州细胞、君实医药、康希诺以及仁会生物而言,除天智航为手术器械研发及生产企业外,其他7家均为创新药或创新疫苗研发及生产企业。上述八家均为2019年6月之后才进行首次申报的企业,占2019年6月之后申报的生物医药企业的比例为44.4%,可以说是后来居上。通过对这八家企业的招股说明书进行进一步研究,上述企业的相关财务指标如下:

采取第五套标准申报的企业财务指标

单位:万元

通过上表可看出,采用第五套标准申报上市的五家公司,营业收入规模较小甚至尚无营业收入,且截至2018年均为亏损状态,其财务指标均不满足第一至第四套上市标准,因此只能选择第五套上市标准。其中,泽璟制药、百奥泰均已过会并已注册生效。以首个以第五套标准成功上市的泽璟制药为例,根据其招股说明书,其2018年度净利润为-44,187.75万元。但其目前正在开发11个创新药物的23项在研项目,其中甲苯磺酸多纳非尼片(用于治疗肝癌、胃癌)、重组人凝血酶(用于止血)及盐酸杰克替尼片(用于治疗骨髓纤维化)的多种适应症已分别处于 II/III 期临床试验阶段。

根据生物医药行业特点,结合上交所目前已经披露的在审及已上市各家生物医药企业的问询意见,除所有企业上市存在的一般共性问题之外,生物医药企业科创板上市还有因其行业特质而存在的特殊性问题,主要即为核心技术知识产权及人员和医药产品销售真实性、合规性两大焦点问题:

三、生物医药企业科创板上市问询的焦点问题之一:核心技术及核心技术人员

(一) 核心技术的先进性、合法性、完整性及独立性

科创板自相关政策出台伊始,就一直坚持科技创新企业的定位,相关精神和要求在《科创板实施意见》《科创板首发办法》《科创板上市规则》《科创板上市推荐指引》等政策文件、法律法规中反复体现,要求发行人“拥有关键核心技术,科技创新能力突出,主要依靠核心技术开展生产经营”的明确要求。而生物医药企业、特别是采用第五套标准申请科创板上市的生物医药企业,许多都处于研发阶段或产业化初期阶段,重技术、重研发及轻资产是其主要特征之一。因此,在交易所的相关反馈问询中,也十分强调对于公司知识产权、核心技术的核查及披露,包括但不限于(1)公司核心技术的领先性、真实性,是否符合科创板定位;(2)知识产权(核心技术)技术来源、权属情况:

1、核心技术领先性

结合上述科创板定位的相关政策文件、法律法规的规定,《上海证券交易所科创板股票发行上市审核问答》(以下简称“《科创板审核问答》”)第九、十项问答对于如何把握申报企业是否符合科创板定位、是否具有核心技术等核心问题进行了较为详细的阐释,需考察因素包括但不限于:

(1)企业所处行业及其技术发展趋势与国家战略的匹配程度;

(2)企业拥有的核心技术在境内与境外发展水平中所处的位置;

(3)企业核心竞争力及其科技创新水平的具体表征,如获得的专业资质和重要奖项、核心技术人员的科研能力、科研资金的投入情况、取得的研发进展及其成果等;

(4)企业保持技术不断创新的机制、技术储备及技术创新的具体安排;

(5)企业依靠核心技术开展生产经营的实际情况等。

同时,发行上市审核机构根据需要,可以向科技创新咨询委员会提出咨询,将其作出的咨询意见作为审慎参考。

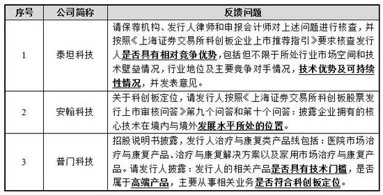
一言蔽之,科创板审核对于申报企业的“硬实力”有着明确的要求,并要求在申报文件中,明确阐述其核心技术的领先性、先进性。反映在监管问询中,交易所会直接要求发行人在申报文件中说明其技术优势、在市场中的技术地位、是否具有技术门槛等事项,这在以往的A股IPO审核中是不常见的,部分案例如下:

截至2020年2月15日,上述案例中,安翰科技已终止审理;泰坦科技经历多轮问询后,于2019年9月26日经上市委审核后未通过,并终止审理;普门科技于2019年10月10日经上市委审核通过。该三家企业均采用标准一作为申报标准,其业务具有一定规模且相对稳定,已经具备盈利能力。但从理论上而言,如果申报企业的核心技术领先性最终未得到交易所的认可,交易所存在以其不符合科创板定位的原因否定其上市申请的可能性。

建议:标的企业的核心技术领先性应当作核心关注内容,必要时可聘请专业的专家技术团队,对于企业进行更针对性技术尽调甚至鉴定,尤其关注标的企业的核心技术相关专利、技术秘密的质量及数量、研发投入占营业收入的比例、研发人员的数量及实力、核心技术获奖情况等相关指标,从而得出可靠判断。

2、核心技术来源、委托研发、合作研发

虽然申报企业知识产权的权属、法律状态一直是A股IPO的关注重点,但科创板对于申报企业的知识产权,特别是核心技术的来源情况的审核深度及广度都是前所未有的。在企业核心技术系自研的情况下,监管一般关注其核心技术人员的知识背景、从业背景(是否在原单位存在职务发明或与原单位存在知识产权的纠纷)、企业研发过程,以及核心技术人员的认定(见下文);如企业核心技术或主要技术存在:(1)合作开发;(2)委托第三方研发机构(CRO)开发;(3)受让取得;(4)被授权使用;(5)通过实际控制人以知识产权/技术出资的方式注入发行人等非自研方式取得或使用的情况,交易所则普遍关注核心技术是否权属清晰、企业是否可以长期稳定使用该等技术、是否会对企业的持续经营造成不利影响等方面,部分案例如下:

建议:(1)如标的企业的核心技术系自主研发取得的,则需要关注标的企业核心技术人员、研发人员的技术实力、学历背景、从业经验等,一方面判断企业凭借自有研发人员取得目前技术成果,是否具有合理性,另一方面需要通过访谈、函证甚至现场走访等方式,确认标的企业的核心技术人员、研发人员是否与原任职单位存在任何技术或知识产权方面的争议及纠纷,现有核心技术及知识产权的权属是否清晰、完整及独立;如标的企业核心技术存在合作开发、委托CRO开发、受让取得、被授权使用等情况的,其核心技术权属的稳定性确实相较于全部自研的不确定性更高且更易受到监管部门的关注,投资人应当重点关注相关协议文件中的知识产权归属、协议解除条件、违约责任等条款。此外,建议将标的企业丧失对核心知识产权的权属或使用权,或因核心技术及知识产权的相关争议及纠纷导致对上市产生实质性障碍的情况,作为赔偿或回购的触发条件。

(二) 核心技术人员及其认定

企业技术的研发、运用、管理端赖于人。《科创板首发办法》首次将发行人核心技术人员的稳定性、无重大不利变化规定与发行人的主营业务、控制权、董事、高级管理人员的该等要素并举而都规定为发行人申请上市的法定条件[7],拥有核心技术人员由此成为企业申请科创板必备要素,其认定及稳定性问题也由此也成为科创板监管机构审核实践中关注的主要问题。

某种程度上,核心技术人员的认定于企业而言存在两难:

一方面,如认定的核心技术人员过少,则无法对公司核心技术、研发能力有足够的支撑,发行人“科创”的成色、“科创”定位缺乏说服力;存在规避发行条件的嫌疑,容易受到监管机关的质疑与问询;此外,还会影响上市公司股权激励的对象范围。另一方面,如认定的核心技术人员过多,而由于技术人才较普遍存在的流动,则可能无法满足最近2年无重大不利变化的发行条件,对上市构成实质性障碍;被认定的核心技术人员需承担股份锁定期(如前所述,如选取《上市规则》第五套标准的需要锁三年),并出具相关承诺,可能受到其本人的抵触;此外,还会增加信息披露的范围及工作量。

根据我们的统计,自2019年3月上科创板开放注册至2020年1月底,共有116家企业的上市申请经上海证券交所科创板股票上市委员会审议通过,其中89家企业在申报过程中,都受到了监管机构就发行人核心技术人员认定问题的问询,问询比例高达76.72%。其中,34家企业受到的监管机构就该问题的问询超过两轮,上海美迪西生物医药股份有限公司(以下简称“美迪西”)更是前后就该问题受到5轮问询。[8]相关企业不可不予以高度重视。

从前述116家企业披露的核心技术人员人数来看,平均数量约为6名。其中,认定核心技术人员最多的企业是华润微电子,共认定20名核心技术人员;认定核心技术人员最少的企业是方邦电子、山石网科、金山办公以及当虹科技,均仅认定2名核心技术人员;绝大多数落在了均值6名。分布图示如下:

数据来源:上交所科创板网站 作者统计

《科创板股票发行上市审核问答》第6条规定里采用“定义+列举”的方式,首次明确了核心技术人员认定的核心规则:申请在科创板上市的企业,应当根据企业生产经营需要和相关人员对企业生产经营发挥的实际作用,确定核心技术人员范围,并在招股说明书中披露认定情况和认定依据。原则上,核心技术人员通常包括公司技术负责人、研发负责人、研发部门主要成员、主要知识产权和非专利技术的发明人或设计人、主要技术标准的起草者等。但规则并无要求有其他类似的刚性证明(比如要求企业必须是国家高新技术企业)或量化的标准(比如核心科技人员占正式员工总数的比例或合资格的发明专利的数量等等)。因此,相关规则仍比较原则而对市场主体更多具有指导意义,实际上也认定的权力交给了市场,由相关市场主体主要就是企业自己在具体实践中依据该等规则根据其自身实际情况和各种因素予以认定。

建议:综合分析科创板首发问答的上述规定以及前述116个生物医药企业申请科创板上市的案例,我们认为核心技术人员认定应当坚持相关性和重要性两个基本原则,在此原则之下,区分把握核心因素和支持因素。比如相关技术人员的工作岗位、技术贡献和企业自身生产经营相关度、重要性故构成认定核心技术人员的核心因素,而技术人员情况、技术人员的薪资水平、持股情况、从业经验、教育背景、专业资质、研发人员与核心技术人员数量的比例情况等相对而言相关性及重要性没有那么高,故可作为支持因素。企业需提高对于核心技术人员认定的重视程度,提早相关准备和布局,避免存在此不符合相关发行条件的“硬伤”。同时,为持续满足该等条件也宜及早通过激励等方式保证核心技术人员的稳定性。同时,在申报过程相关披露和反馈回复时,在选取合适论述角度、方式以说服审核机构时,更需尊重常识和客观事实,并保证披露上逻辑的一致性及合理性,避免前后之间或各项因素之间的矛盾(比如出现首席科学家、首席技术官等重要职位的人员都未被认定为核心技术人员等情况)。

从生物医药领域上市前的投资而言,需关注标的企业是否为技术团队、主要技术人员制定了足够的激励政策及激励体系,是否有能力保证公司核心技术人员的稳定性,进而保证公司技术研发的可持续性,应当作为尽职调查的主要内容之一;此外,在投资协议中,也建议将核心技术人员离职或重大不利变化,作为赔偿、估值调整或回购的触发条件。如不能保证核心技术人员的稳定任职,则企业后期申请上市审核通过可能存在较大风险。

四、生物医药企业科创板上市问询的焦点问题之二:医药产品销售及其相关活动的真实性、合规性

产品销售模式及销售的真实性、合规性是近几年生物医药行业监管的重点,由此也成为科创板审核及反馈问询的重点。[9]《首发业务若干问题解答(二)》问题21明确要求,针对发行人采取经销商销售模式的,中介机构应重点关注其收入实现的真实性,详细核查经销商具体业务模式及采取经销商模式的必要性。保荐机构、律师及申报会计师应当综合利用电话访谈、实地走访、发询证函等多种核查方法,核查发行人报告期内经销商模式下的收入确认原则、费用承担原则及给经销商的补贴或返利情况、经销商的主体资格及资信能力,核查关联关系,结合经销商模式检查与发行人的交易记录及银行流水记录、经销商存货进销存情况、经销商退换货情况。保荐人、律师和申报会计师应对经销商模式下收入的真实性发表明确意见。

在上述行业政策和监管要求背景下,上交所重点针对申报企业的经销模式、经销商合规情况、不正当竞争及商业贿赂情况、学术推广合法性等问题进行了重点反馈问询:

1、经销模式、经销商合规情况

经销商模式是目前国内药品、医疗器械企业广泛采用的销售模式,根据相关统计,目前已经在A股上市的康辰药业(603590)、大博医疗(002901)、赛隆药业(002898)等均以经销商作为主要的销售渠道,此外,迈瑞医疗(300760)、九典制药(300705)、诚意制药(603811)、美诺华(603811)、侨源股份(300646)、健友制药(603707)等上市公司也都将经销商模式作为其重要的销售方式。

自2016年开始逐步推广的“两票制”在一定程度上减少了经销环节的层级,降低了药企的销售费用,但鉴于医药企业对于经销商的现实需要,从2019年科创板申请上市的生物医药企业的申报文件可以看出,经销商模式仍然在医药销售过程中占据重要的地位。

除为了拓展客户资源,利用经销商的销售渠道的目的外,经销商也是众多药企的法律风险“隔离墙”。药品、医疗器械销售过程中,如果企业面临商业贿赂需求,使用以经销商名义进行相关活动的操作方式,在账面上抹除这方面的费用及痕迹,通过经销商模式将商业贿赂的风险转移至体外。

由于以上原因,经销模式、经销商的合规性是科创板IPO问询的重点关注问题,部分案例如下:

基于上述问询案例可以看出,科创板IPO审核会对企业经销商进行穿透式核查,除要求披露申报企业自身在销售方面的合规情况外,还需要进一步披露经销商是否存在不正当竞争、商业贿赂等违法违规情形,是否存在被立案调查、处罚或媒体报道的情况等,并要求相关中介机构明确发表意见。由于企业经销商并非由企业控制,如其经营行为存在一定法律瑕疵,或对中介机构展开的核查不予配合,导致上市中介机构无法发表清洁、明确的核查意见,可能会对IPO申报及反馈回复产生较为实质的障碍。

建议:生物医药企业的销售模式及其合规性问题应予以重点关注,主要包括:

(1)企业采用经销商模式的合理性、必要性,销售收入及销售费用的真实性;

(2)如企业大规模采用经销商模式,应当关于企业是否对于经销商的销售行为具有成熟的管理制度及管理系统,对于经销商的选任是否具备明确的标准;

(3)企业经销商是否具备进行销售的资质、许可,如药品经营许可证、医疗器械经营许可证等,如涉及境外销售的,还需关注是否有在境外销售的相关资质,包括但不限于进出口相关资质以及境外法律规定的医药产品销售资质;

(4)企业经销商的规模、信用情况、合规经营情况等,是否存在商业贿赂、不正当经营行为,或此前是否因相关行为受到过立案调查、行政处罚、监管措施或被相关媒体报道过等。

(5)企业经销商是否与公司存在关联关系,是否存在通过关联交易虚增收入的情况等。

此外,在“两票制”的政策背景以及科创板IPO上述审核背景下,我们理解,经销商模式的生存空间可能会日益压缩,通过经销商规避及隔离法律风险的方式也不会被监管机构认可。自身具备销售团队、直接客户为上选。

2、无偿捐赠、学术推广

医药企业以“会务费”、“推广费”或无偿捐赠等方式,对医院等重要客户或其人员进行资金赞助、赠送大额礼品等形式进行商业贿赂,是一种较为常见的操作方式。如2017年上海工商管理局检查总队曝光的两家CSO企业(泰凌医药信息咨询(上海)有限公司、凯西医药咨询(上海)有限公司),因资金赞助、邀请医院相关医生在学术会议过程中进行外出旅游等原因,被认定为商业贿赂,处以行政处罚。2018年5月,市场监管总局发布《关于开展反不正当竞争执法重点行动的公告》,其中医药行业的无偿捐赠、学术推广行为是核查的重点。

2015年8月国家卫计委、国家中药管理局发布的《卫生计生单位接收公益事业单位捐赠管理办法(试行)》规定,卫生计生单位可以接受公益事业捐赠,用于人员培训和培养、医学领域的学术活动或科学研究等;卫生计生单位不得接受涉及商业营利性活动、涉嫌不正当竞争和商业贿赂、与本单位采购物品(服务)挂钩、附有与捐赠事项相关的经济利益、知识产权、科研成果、行业数据及信息等权利和主张等情形的捐赠活动;捐赠方与被捐赠方应当签署书面捐赠协议。

根据对于上交所对于科创板生物医药企业申报文件的问询意见,如招股书中披露了发行人存在无偿捐赠或学术推广活动的,上交所会对该等活动的详细情况进行重点问询,部分案例如下:

建议:如企业存在无偿捐赠、学术推广等较为敏感的情况的,科创板审核将会对其进行重点关注。如涉及外资背景的,还可能涉及海外监管机构的反腐败调查。上述合规性风险贯穿风险投资始终,存在随时爆发的可能性。如企业被爆出存在商业贿赂的情形,不仅会对企业声誉产生重大不利影响,还可能造成上市的实质障碍。就投资者而言,应当对医院、科研机构等重要客户全面采用访谈、函证、现场走访的方式开展重点尽职调查,同时综合核查标的公司销售费用、管理费用、现金流水等财务指标,多角度核实确认标的公司是否存在商业贿赂等不当行为。此外,建议将标的企业不存在商业贿赂行为纳入投资文件的承诺事项,并作为赔偿、回购的触发条件。

五、总结与展望

根据相关数据统计,全球生物医药市场在近几年保持着稳定的增长,而中国的生物医药市场则以超过全球市场的增速快速发展,自2014年至2018年的年增长率达到8.1%。2020年初,新型肺炎爆发后,国家与社会层面预计也都会增加对于生物医药领域的布局与投入。中小型企业正在成为生物医药领域的主要力量。数据显示,FDA批准的大型制药公司的新药占比持续降低,中小型生物医药企业在2018年的新药批准比例已经达到68%。中小型生物医药对于全球医药市场的贡献日益重要。2019年8月26日全国人大常委会新修订通过的《中华人民共和国药品管理法》新增并完善的药品上市许可持有人制度借鉴了药品监管先进法域的经验,允许药品研发机构申请药品注册,鼓励药品创新,与科创板的政策定位不谋而合。

可以预见,在生物医药领域快速发展与科创板对于生物医药企业上市提供的政策及法律支持的双重作用下,生物医药行业发展及投融资都将继续保持良好发展态势。我们建议不管是生物医药企业自身还是此领域的风险投资基金或其他机构投资者,在对标科创板上市时,除关注企业上市过程中存在的一般共性问题之外,尚需对核心技术的先进性、合法性、完整性以及独立性和医药产品销售及其相关活动的真实性、合规性两大焦点问题在项目前期即予以高度重视并尽早在专业顾问的支持下予以解决,避免后期解决风险成本过高或甚至给科创板上市造成实质性障碍。

加载中...