新浪财经

【建投中小盘&海外】富春股份深度:困境反转,向阳而生

新浪财经

关注

来源:中信建投中小市值

概要

“技术服务+移动游戏”双主业。公司成立之初专业为三大运营商提供通信网络建设技术服务(规划设计),2014年公司启动双主业经营战略,先后收购上海骏梦、摩奇卡卡100%股权,目前游戏业务占总营收的比重约60%。

技术服务业务:

智慧城市EPC项目可迅速提升公司技术服务业务的收入规模,未来放量可期。2019年8月,公司与广东中电长城成立合资子公司中富科技,共同拓展智慧城市EPC业务,公司业务从单纯的通信规划设计向规划设计、集成、施工、软件平台开发、运维等一体化解决方案发展。

2019年是5G的商用元年,三大运营商资本开支经历了16-18年的下降后19年重回增长,拉动传统通信规划设计业务的增长。2020年1月,子公司北京通畅9689.10万元中标中国移动通信集团设计院招标项目。

移动游戏业务:

公司从Gravity获得“仙境传说RO”的排他开发授权,围绕“仙境传说”IP的手游产品开发是公司游戏业务未来最主要的驱动力,今年会有三款产品上市:《仙境传说:爱如初见》与欢乐互娱联合开发,预计2020年在海外上市发行;自研游戏《仙境传说:新世代的诞生》预计2020年海外发行;自研游戏《仙境传说:复兴H5》预计2020年国内发行。

上海骏梦与心动网络联合研发的《仙境传说:守护永恒的爱》是爆款先例,上线2年又5个月,全球总流水约32亿元,折合月均超1亿流水,2017-2019年年均为骏梦贡献约1亿人民币收入。以此为参照,2020年上线的三款仙境IP游戏值得期待,公司游戏业务板块有望实现快速增长。

2019年受行业监管环境趋严、产品上线延缓等因素影响,上海骏梦和摩奇卡卡业绩均未达预期,预计计提商誉减值约6.75亿元,全年亏损6.2至6.25亿元。巅峰时公司商誉约12亿,本次减值后公司商誉余额仅剩约2亿元,公司储备游戏充足,2亿的商誉进一步减值的可能性较低,叠加5G建设带动通信技术服务业务上行和EPC业务的增长,公司困境反转明确。

盈利预测:预计公司2019-2021年归母净利润分别为-6.22、1.30、2.12亿元,首次覆盖,给与“买入”评级,短期目标市值40亿元左右。

风险提示:游戏上线进展不及预期,通信业务市场拓展不及预期

正文

◆◆◆

1

公司介绍:“技术服务+移动游戏”双主业驱动

公司成立之初专业为中国移动、中国联通、中国电信等通信运营商提供通信网络建设技术服务,技术服务范围主要包括通信网络建设前期的规划咨询、可行性研究、勘察设计等,内容涉及无线通信、有线通信、交换通信、数据通信、通信电源、通信建筑等。

2014年公司启动双主业经营战略,通过发行股份及支付现金的方式收购上海骏梦100%股权,上海骏梦主要从事移动网络游戏的研发和运营,于2015年5月正式过户并表;2016年再次通过发行股份及支付现金的方式收购上摩奇卡卡100%股权,摩奇卡卡主营业务为移动游戏的研发和制作,2017年1月正式过户并表,至此公司游戏业务版图基本形成。

公司围绕“技术服务+移动游戏”双主业,在技术服务领域:为通信运营商、政企类客户提供规划设计服务,同时积极拓展系统集成、软件平台开发等各项智慧城市数字赋能业务;在移动游戏领域:从事游戏IP运营、研发及发行业务,重点发力海外市场,旗下游戏产品遍及中国、韩国、日本、东南亚等多个地区。截至2018年,公司营业总收入5.55亿元,同比+4.70%,归母净利5799.40万元,同比+133.86%。游戏业务自2015年开始并表,占总营收的比重约为60%。

经历并购重组,公司控股股东的持股比例持续下降。上市初董事长缪品章是实际控制人,通过福建富春投资和福州奥德合计直接和间接持有公司73.72%的股份,截至2018年,缪品章合计直接和间接持有35.62%股份,仍为公司的实际控制人。

2017年上海骏梦由于研发项目调整及海外游戏上线不及预期,未实现承诺业绩,计提3.56亿元商誉减值,导致公司2017年出现亏损,当年亏损1.71亿元;2018年受“版号暂停”行业政策的影响,公司游戏业务下滑幅度较大,摩奇卡卡计提3.18亿元商誉减值,摩奇卡卡现金和股份补偿后,2018年上市公司业绩回正(5799万元)。

2019年,受行业监管环境趋严、产品上线不达预期等因素影响,上海骏梦和摩奇卡卡业绩均未达预期,预计商誉减值计提约6.75亿元,全年归母净利润-6.2至-6.25亿元,由盈转亏。减值后公司商誉余额仅剩约2亿元,但5G建设带动通信技术服务业务上行、游戏业务随着版号审核恢复及重磅IP游戏上线,公司困境反转明确。下文,我将从通信技术服务业务和游戏业务两大方面具体展开分析。

2

通信技术服务业务

由规划设计向智慧城市EPC拓展

通信网络建设技术服务包括规划咨询、可行性研究、勘察设计等环节的技术服务,主要集中在通信网络建设的前期阶段,处于最上游,同时通信运营商向设备提供商采购各种设备,最终形成组网面对终端用户。

公司提供的通信网络建设技术服务主要是解决“建设什么样的通信网络”和“怎样建设通信网络”的问题,主要产品成果为:网络建设可行性研究报告、通信网络软硬件技术组合方案、施工图纸等项目实施指导文件。

通信网络建设技术服务的技术壁垒主要体现在通信网络建设技术服务提供商必须掌握通信运营商的网络系统,熟悉各类通信设备,精通无线、交换、传输、网管等专业知识,运营商的大部分网络设备由不同设备供应商提供,网络建设技术解决方案提供商需要掌握各家设备供应商的设备性能、参数和其他特征。

2000年以前,通信运营商的网络建设技术服务主要由通信主管部门的下属通信设计院等单位完成,通信网络建设技术服务行业随着通信行业的改革而逐步走向市场化,各地电信设计院纷纷改制为公司,成为三大通信运营商的下属子公司,进行市场化运作,专注于通信网络建设技术服务的独立第三方公司也大量出现,并得到较快发展。

根据行业惯例,在通信网络建设过程中通信网络建设技术服务(规划设计)费用一般占通信固定资产投资总额的2.5%左右,照此计算14-16年我国通信网络建设技术服务(规划设计)市场规模分别为100、113、109亿元,公司对应的通信技术服务的营收为2.02、2.18、1.75亿元,对应的市占率约为2%。

公司为国内通信技术服务行业领先的民营企业,拥有咨询、设计、勘察甲级资质,电子与智能化二级资质,服务对象包括通信运营商以及政府、公安等客户,提供有线通信、无线通信、数据交流等网络规划设计以及各类智慧城市数字赋能业务。

2019年8月,公司与广东中电长城成立合资子公司中富科技,其中公司出资510万元(持股51%),中电长城出资440万元(持股44%)。中电长城系国内优秀的智慧城市信息化服务商,双方在本次合作将发挥自身领域的资源优势,共同拓展智慧城市EPC业务,公司业务从单纯的通信规划设计向规划设计、集成、施工、软件平台开发、运维等一体化解决方案发展。

智慧城市EPC项目可迅速提升公司技术服务业务的收入规模,未来放量可期。住房城乡建设部于2012年12月5日发布了“关于开展国家智慧城市试点工作的通知”,自国家开始推进智慧城市建设以来,我国智慧城市试点数量已经接近800个。根据IDC和前瞻产业研究院的数据,2019年中国智慧城市技术相关投资预计达到228.79亿美元,同比增长14.09%。

5G带动通信投资上行,行业景气度提升

受益于5G的建设浪潮,传统的通信规划设计咨询业务有望恢复较快增长的趋势。每一次通信技术革命,将启动移动网络的升级建设,带动整个产业链的发展,2019年是5G的商用元年,6月工信部向三大运营商及广电颁发5G商用许可证,10月三大运营商正式开启5G商业应用。三大运营商资本开支经历了16-18年的下降后19年重回增长,移动、联通、电信2019H1资本开支增速分别达7.2%、90.3%和6.3%,这将拉动公司通信规划设计业务的增长。

公司客户主要是中国移动通信集团设计院及其下属分公司,2011年前五大客户中中移设计院及其子公司占据前三名,合计收入占比68.08%。2019年12月,中国移动公布了2020至2021年通信工程设计与可行性研究集中采购招标结果,采购基本规模总预算高达400.16亿元(不含税),相比2018-2019期金额增长10%以上,中移设计院依然是最大赢家,按中标份额数量计算占比约45%。

公司成立时即采取紧盯中国移动的发展策略,从中移设计院分包接单,根据招股书,公司在中移院合作单位的年终评分排名中,均名列前三名,在技术水平、项目经验、服务意识等七项指标的考核中,均名列前茅,公司与中移设计院形成了长期稳定的合作关系。

2020年1月,公司发布公告,公司子公司北京通畅参与中国移动通信集团设计院2020-2021年度规划设计服务集中采购投标,中标9689.10万元。

3

移动游戏业务

版号暂停+总量控制,行业阵痛

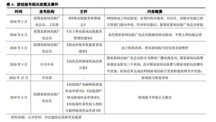
2018年3月29日,原国家新闻出版广电总局发布《游戏申报审批重要事项通知》,称由于机构改革,所有游戏版号的发放全面暂停,6月,原文化部在版号审批暂停数月后也关闭了国产网游备案通道;8月,进口游戏停止了新的备案文号更新。历经约8个月的暂停之后,游戏版号于2018年12月恢复发放,2019年4月19日,原国家新闻出版广电总局官网上线《出版国产电脑网络游戏作品申请书》等文件,标志着游戏版号申报的重启。

受网络游戏“总量调控”政策影响,版号审核重启以来获批游戏版号数目断崖式下降。2018年8月30日,国家卫健委、国家新闻出版总署等八部委发布《综合防控儿童青少年近视实施方案》,针对青少年玩网络游戏过多导致视力下降的问题提出实施网络游戏总量调控,控制新增网络游戏上网运营数量。2019年全年网络游戏审批数目为1385个,较2017年的9368个出现大幅下滑。

在游戏版号审核暂停和总量控制的影响下,国内游戏产业2018年增速明显下滑,2018年中国游戏市场规模约2144.4亿元,同比增长5.3%,增速同比下降17.7pct。全球来看,游戏市场依旧保持每年增长的趋势,2019年全球游戏市场收入预计达到1488亿美元,同比增长7.2%,2019年中国游戏市场实际销售收入2330.2亿元,增速为8.7%,较去年有所回升。

对于国内游戏企业而言,版号审核暂停的影响是巨大的,厂商不得出海寻求突破,行业洗牌过程中拥有精品游戏IP和海外市场发行能力成为关键。根据伽马数据,中国自主研发网络游戏海外市场销售收入保持增长,2019年首次突破100亿美金,近五年复合增速达20%,但近两年也出现了增速放缓的迹象,表明海外市场虽大但竞争也逐渐步入红海,我们认为,拥有精品IP加持和强大海外市场发行能力的企业更有机会在群雄竞争中胜出。

仙境传说精品IP加持,游戏业务复苏可期

在移动游戏业务板块,公司持续深化“精品游戏+知名IP”战略,目前拥有《仙境传说》、《秦时明月》、《霹雳江湖》、《三国战纪》、《射雕三部曲》等众多优秀IP,已在国内成功研发、运营《霹雳江湖》、《仙境传说:复兴》、《仙境传说:守护永恒的爱》、《新大主宰》等多款游戏产品,并将市场拓展至港澳台、越南、泰国、日本、韩国等地区。“仙境传说RO”是公司最重要的IP资源,下文我们主要围绕仙境传说展开:

上海骏梦2013年开始与Gravity合作,相继获得仙境传说RO页游和手游MMORGP和卡牌两个类型的的开发版权(大陆地区独占及排他的授权)。2016年4月,公司与Gravity续签了仙境传说RO的全版权大陆地区独占及排他的授权协议,授权期限至2021年。

《仙境传说RO》是全球网络游戏史上最经典、最成功的产品之一,曾发行80个国家及地区,全球注册用户约1亿人。2003年《仙境传说RO》端游版本登陆中国市场,同样取得了巨大成功,最高同时在线人数曾突破100万大关。

第一款RO游戏《仙境传说:守护永恒的爱》由上海骏梦与心动网络联合研发,2017年1月上线,根据证券时报网和公司新闻官网中心公布的数据:

①2017年3月1日,在中国内地公测,月流水超1.2亿元人民币,并登上AppStore畅销榜前十;

②2017年10月12日,上线中国台湾,月流水超4.5亿新台币,约合1亿元人民币,登顶AppStore畅销、免费双榜第一,Googleplay畅销榜第一;

③2018年3月14日,上线韩国,月流水超160亿韩元,约合人民币1亿元,获AppStore免费榜、畅销榜双榜第一,GooglePlay免费榜第一、畅销榜第三;

④2018年10月31日,上线东南亚地区,上线前游戏的预约人数就已突破100万,上线首日取得App Store与Google Play下载榜第一,首月流水超2亿人民币;

⑤2019年6月,上线日本,上线前全世界下载总数就已突破2400万,《仙境传说:守护永恒的爱》手游也预计将在四季度于欧洲地区上线。

下表是心动公司公告中披露的数据,《守护永恒的爱》上线2年又5个月,心动公司按照分成比例计算的收入合计约16亿元,游戏全球总流水约32亿元,折合月均超1亿流水,爆款程度可见一斑。

针对“仙境传说RO”这一IP,后续还会有三款产品上市,分别是《仙境传说RO:爱如初见》、《仙境传说RO:新世代的诞生》和《仙境传说RO:复兴H5》。

①《仙境传说RO:爱如初见》与欢乐互娱联合开发,预计2020年在海外上市发行,国内方面,腾讯独家代理,版号待定。

②《仙境传说RO:新世代的诞生》2019年共进行了3轮测试,包括5月公司内部测试、7月TapTap双端首测、以及11月TAPTAP双端二测。两次测试数据如下:

第一次测试,累计新增玩家38000多人,获得TAPTAP的游戏热门榜第12名、新品榜第3名、预约榜第5名、IOS榜第1名等的好成绩,作为首次测试,收获了6.5分以上的评价,初步达到了测试的目的。经过2个月的产品调优,第二次测试累计新增角色88000多人,新赠用户人数有了一倍以上的增加,游戏的用户留存也显著提高,在第一次的留存基础上7日留存数字提高了14.66%,TapTap评分8.2分。

③《仙境传说RO:复兴H5》2019年5月完成第一个版本并进行内测体验,预计在2020年进行正式的商业运营。

《仙境传说:守护永恒的爱》2017-2019年年均为骏梦贡献约1亿人民币收入(2019年为预计值),预计未来还将为公司贡献可观的收入;同时,三款RO游戏的陆续上市,参照《守护永恒的爱》的流水数据,上线后的表现值得期待,公司游戏业务板块有望实现快速增长。

商誉减值,风险释放,轻装上阵

受版号审核暂停和总量控制的影响,公司两大游戏子公司上海骏梦和摩奇卡卡近两年业绩出现大幅下滑。骏梦2017年由于上研发项目调整及海外游戏上线不及预期,仅实现5289万元的扣非归母业绩,远低于承诺业绩,当年计提了3.56亿元商誉减值;2018年受版号暂停的影响,摩奇卡卡仅实现3152万元的扣非归母业绩,当年计提了3.18亿元商誉减值。

对于传媒公司而言,商誉一直是悬在头上的达摩克斯之剑,大额的商誉余额是未来商誉减值的隐患。富春股份由于收购上海骏梦和摩奇卡卡,最巅峰时期2017年商誉高达12.28亿元,占净资产比重的98.63%,随着近些年的商誉减值,商誉余额逐渐减少,2020年2月3日公司发布2019年业绩预告补充回复函,上海骏梦进一步计提1.98亿元减值,摩奇卡卡计提4.57亿元,至此公司商誉余额仅剩约2亿元(上海骏梦贡献为主),摩奇卡卡商誉全部计提完毕。

参照上文我们对于“仙境传说RO”游戏的分析,我们认为上海骏梦手握仙境传说IP、储备游戏充足,未来业绩下降可能性比较低,2亿的商誉余额未来进一步减值的可能性较低。

4

盈利预测

预计公司2019-2021年归母净利润分别为-6.22、1.30、2.12亿元,首次覆盖,给与“买入”评级。

移动游戏领域我们选取三七互娱、完美世界掌趣科技作为可比企业,通信技术服务领域我们选取杰赛科技、国脉科技作为可比公司,2020年两个领域可比公司的wind一致预期PE均在27倍左右。考虑到公司2020年的业绩反转、以及2021年持续高速增长的潜力,我们给与2020年30倍的估值,对应短期目标市值为40亿元左右。

风险提示:游戏上线进展不及预期,游戏上线后流水不及预期,通信业务市场拓展不及预期。

证券研究报告名称:《中信建投中小盘&海外|富春股份深度:困境反转,向阳而生》

对外发布时间:2020年2月12日 

报告发布机构:中信建投证券股份有限公司 

本报告分析师: 

秦基栗  执业证书编号:S1440518100011

孙晓磊  执业证书编号:S1440519080005      

加载中...