新浪财经

与风行在线签署多项合作 暴风影音变相卖身

cnBeta

关注

原标题:与风行在线签署多项合作 暴风影音变相卖身 来源:快科技

暴风集团曾经市值达到了400多亿,成为上市公司的股妖王,但是这一年来公司接近崩溃,除了被抓的老板之外,其他高管全都跑了,业务也难以维持了。2月7日暴风还宣布对外合作没结果,但是今天他们宣布有重大合同签署。

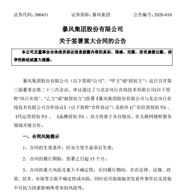
根据暴风集团的公告,暴风集团股份有限公司近日召开第三届董事会第二十三次会议,审议通过了与北京风行在线技术有限公司签署《暴风集团股份有限公司与北京风行在线技术有限公司合作协议》及附件《广告经营授权书》、《代运营授权书》、 《品牌授权书》,双方将基于各自情况,在互联网视听服务领域开展合作。

暴风表示,双方将在互联网视听服务领域开展合作,合作期限为15个月。

其中一项重要内容就是,暴风将合法拥有的暴风影音APP,暴风影音PC客户端,暴风影音广告系统运营权交由风行在线排他代运营,代运营期限为自本协议签署之日起 15 个月,从 2020 年 2 月 10 日起至 2021 年 5 月 9 日止。

在这次合同签署之前,市场上已经多次传闻暴风要卖身给风行集团,不过风行方面否认,表示“风行将独家运营暴风的系统和广告平台”,但强调不是收购形式,没有股份纠葛。

从这次的公告来看,暴风确实是跟风行达成了合作,将品牌、运营及广告等授权给了风行在线,换句话说后者确实没完整收购暴风,但获得了暴风授权接手品牌及运营。

加载中...