新浪财经

半导体国产化:靶材(附深度)

新浪财经

关注

来源:半导体风向标

吴文吉13918329416 范云浩13918329416

方闻千18717854750 骆奕扬17603002262

陶胤至:13581942812陈杭ForBetterChina

本文来自于外发报告免责和风险条款见下文

执业资格:S1220519110008

方正科技·研究框架:

显示面板周期 l 网络安全框架 l 摄像头框架 l ODM l 小米

OLED l 射频芯片 l  RISC·V l 半导体设备 l 5G l 华为深度

半导体制造l 功率半导体 l 互联网框架 l 科技蓝筹 l 5G

半导体·深度系列:

闻泰科技l 韦尔股份 l 兆易创新 l卓胜微l 中微 l 三安

北方华创 l 汇顶科技 l 紫光 l 长电 l 圣邦 l 澜起 l 京东方

立讯 l 鹏鼎 l 领益 l 大族 l 传音 l 乐鑫 l 光峰 l 华兴 l 安集

计算机·深度系列:

纳思达l 南洋股份 l 安恒信息 l 神州数码 l 中国长城

中国软件 l 金山办公 l 用友网络 l 浪潮信息 l 恒生电子

WPS l 同花顺 l 卫宁健康 l 海康 l 大华 l 金山软件 l 工富

 半导体制造材料:靶材

靶材简介及应用领域

高纯溅射靶材主要是指纯度为99.9%-99.9999%(3N-6N之间)的金属或非金属靶材,应用于电子元器件制造的物理气象沉积(PVD)工艺,是制备晶圆、面板、太阳能电池等表面电子薄膜的关键材料。溅射是制备薄膜材料的主要技术之一,它利用离子源产生的离子,在真空中经过加速聚集而形成高速的离子束流,轰击固体表面,离子和固体表面原子发生动能交换,使固体表面的原子离开固体并沉积在基底表面,被轰击的固体是用溅射法沉积薄膜的原材料,称为溅射靶材。

自19世纪中期至今,溅射镀膜技术经历了170年的沉淀与发展逐步走向成熟。溅射镀膜技术起源于国外,所需要的溅射材料——靶材也起源发展于国外。1842年格波夫在实验室中发现了阴极溅射现象,由于人们对溅射机理缺乏深入了解且溅射薄膜技术发展缓慢,商业化的磁控溅射设备直到1970年才逐渐应用于实验室和小型生产。自20世纪80年代,以集成电路、信息存储、液晶显示器、激光存储器、电子控制器为主的电子与信息产业开始进入高速发展时期,磁控溅射技术才从实验室应用真正进入工业化规模生产应用领域。近10年来,溅射技术更是取得了突飞猛进的发展。相比PVD另一大工艺真空镀膜,溅射镀膜工艺可重复性好、膜厚可控制,可在大面积基板材料上获得厚度均匀的薄膜,所制备的薄膜具有纯度高、致密性好、与基板材料的结合力强等优点,已成为制备薄膜材料的主要技术。

根据应用领域的不同,靶材的材料、形状也会有所差异。根据形状可分为长(正)方体形、圆柱体形、无规则形以及实心、空心靶材,根据材料可分为金属材料(纯金属铝/钛/铜/钽等)、合金材料(镍铬/镍钴合金等)、无机非金属(陶瓷化合物:氧化物/硅化物/碳化物等)、复合材料靶材。

集成电路、平板显示器、太阳能电池、信息存储、工具改性、光学器件、高档装饰用品等生产过程中均需要进行溅射镀膜工艺,溅射靶材应用领域非常广阔。对于靶材用量较大的行业主要有集成电路、平板显示器、太阳能电池、磁记录媒体、光学器件等。其中,高纯溅射靶材则主要用于对材料纯度、稳定性要求更高的领域,如集成电路、平板显示器、太阳能电池、磁记录媒体、智能玻璃等行业。

半导体芯片对溅射靶材的技术要求最高,价格也最为昂贵,对于靶材纯度和技术的要求高于平面显示器、太阳能电池等其他应用领域。半导体芯片对溅射靶材的金属材料纯度、内部微观结构等方面都设定了极其苛刻的标准,溅射靶材若杂质含量过高,形成的薄膜就无法达到使用所要求的电性能,并且在溅射过程中易在晶圆上形成微粒,导致电路短路或损坏,将严重影响薄膜的性能。一般而言,芯片制造对溅射靶材金属纯度的要求最高,通常要求达到99.9995%(5N5)以上,平板显示器、太阳能电池分别要求达到99.999%(5N)、99.995%(4N5)以上即可。

半导体靶材:用于晶圆导电阻挡层及封装金属布线层制作。其中在晶圆制造环节,靶材主要用于执着晶圆导电层、阻挡层以及金属栅极,而且在芯片封装环节,靶材用来生成凸点下金属层、布线层等金属材料。虽然靶材正在晶圆制造和芯片封装领域用量不大,根据SEMI的统计数据,靶材在晶圆制造及封装过程成本占比均约在3%左右,但是由于溅射靶材的品质直接影响导电层、阻挡层的均匀程度及性能,进而影响芯片传输速度及稳定性,因此靶材是半导体生产的核心原材料之一。

在晶圆制作环节,半导体用溅射靶材主要用于晶圆导电层及阻挡层和金属栅极的制作,主要用到铝、钛、铜、钽等金属,芯片封装用金属靶材与晶圆制作类似,主要有铜、铝、钛等。其中,晶圆制作导电层使用金属靶材主要有铝靶和铜靶,阻挡层使用金属靶材主要有钽靶和钛靶,阻挡层主要有两个作用,一方面是阻隔与绝缘,防止导电层金属扩散到晶圆主体材料硅中,另一方面作为黏附,用于粘结金属和硅材料。一般来说,110nm技术节点以上晶圆分别用铝、钛作为导线及阻挡层的薄膜材料,110nm以下晶圆分别使用铜,钽材料作为导线及阻挡层的薄膜材料,随着晶圆制程的缩小,未来对铜靶、钽靶以及制作金属栅极用钛靶的用量占比将不断提升。

面板靶材:主要用于制作ITO玻璃及触控屏电极平板。显示行业主要在显示面板和触控屏面板两个产品生产环节需要使用靶材溅射镀膜,主要用于制作ITO玻璃及触控屏电极,用量最大的是氧化铟锡(ITO)靶材,其次还有钼、铝、硅等金属靶材。1)平板显示面板的生产工艺中,玻璃基板要经过多次溅射镀膜形成ITO玻璃,然后再经过镀膜,加工组装用于生产LCD面板、PDP面板及OLED面板等;2)触控屏的生产则还需将ITO玻璃进行加工处理、经过镀膜形成电极,再与防护屏等部件组装加工而成。采用硅靶材溅镀形成的二氧化硅膜则主要起增加玻璃与ITO膜的附着力和平整性、表面钝化和保护等作用,MoAlMo(钼铝钼)靶材镀膜后蚀刻主要起金属引线搭桥的作用。此外,为了实现平板显示产品的抗反射、消影等功能,还可以在镀膜环节中增加相应膜层的镀膜。

光伏靶材:用于形成太阳能薄膜电池的背电级。靶材主要用于生成太阳能薄膜电池的背电极,晶体硅太阳能电池较少用到溅射靶材。太阳能电池主要包括晶体硅太阳能电池和薄膜太阳能电池,晶体硅太阳能电池转化效率较高、性能稳定,且各个产业环节比较成熟,占据了太阳能电池市场的主导地位。而晶体硅太阳能电池按照生产工艺不同可分为硅片涂覆型太阳能电池以及 PVD 工艺高转化率硅片太阳能电池,其中硅片涂覆型太阳能电池的生产不使用溅射靶材,目前靶材主要用于太阳能薄膜电池领域。

靶材溅射镀膜形成的太阳能薄膜电池的背电级主要有三个用途:第一,它是各单体电池的负极;第二,它是各自电池串联的导电通道;第三,它可以增加太阳能电池对光的反射。太阳能薄膜电池用溅射靶材主要为方形板状,对纯度要求没有半导体芯片用靶材要求高,一般在99.99%以上。目前制备太阳能电池较为常用的溅射靶材包括铝靶、铜靶、钼靶、铬靶以及ITO靶、AZO靶(氧化铝锌)等。其中铝靶、铜靶用于导电层薄膜,钼靶、铬靶用于阻挡层薄膜,ITO靶、AZO靶用于透明导电层薄膜。

光学器件靶材:使用光学镀膜改变光波传导特性。光学器件需依靠光学镀膜形成一层或多层的介电质膜和金属膜,通过二者组成的膜系来改变光波传导的特性,包括光的透射、反射、吸收、散射、偏振及相位改变,主要用到硅、铌、二氧化硅、钽等靶材。光学器件应用范围非常广泛,主要包括智能手机、车载镜头、安防监控设备、数码相机、光碟机、投影机等,高端的应用产品包括航空航天监测镜头、生物识别设备、生命科学中 DNA 测序等研究设备、医疗检查仪器镜头、半导体检测设备以及大视场投影镜头(如 IMAX)、3D打印机等仪器设备所需的光学元器件及光学镜头。

4.2 技术门槛

靶材的生产需要经过预处理、塑性加工、热处理、焊接、机加、净化、检测等多道工艺处理,塑性变形再结晶过程需要重复进行。以铝靶材为例,一般是将铝原料进行熔炼(电子束或电弧,等离子熔炼)、铸造,将得到的锭或胚料进行热锻破坏铸造组织,使气孔或偏析扩散、消失,再通过退火使其再结晶化从而提高材料组织的致密化和强度,进而经过焊接、机加和清洗等步骤最终制备成靶材。

根据靶材材料以及用途的不同,制备工艺主要包含熔炼铸造法和粉末烧结法两大技术路径。1)熔炼铸造法:高纯金属如Al、Ti、Ni、Cu、Co、Ta、Ag、Pt等具有良好的塑性,直接采用物理提纯法熔炼制备的铸锭或在原有铸锭基础上进一步熔铸后,进行锻造、轧制和热处理等热机械化处理技术进行微观组织控制和坯料成型。2)粉末烧结法:对于W、Mo、Ru等难熔金属及合金,由于材料的熔点高、合金含量高、易偏析、本征脆性大等原因,采用熔炼法难以制备或者材料性能无法满足溅射需求时,需要采用粉末烧结法制备。首先进行粉体材料的预处理,包括采用粒度和形貌合适的高纯金属粉末进行均匀化混合、造粒等,再选择合适的烧结工艺,包括冷等静压(CIP)、热压(HP )、热等静压(HI P )及无压烧结成型等。

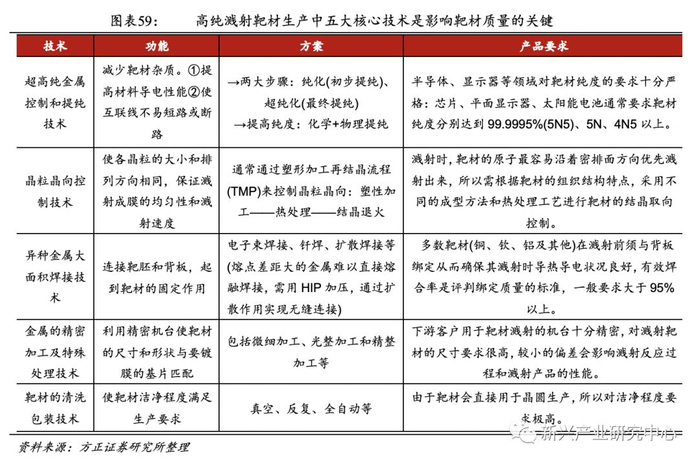
从工艺的难易程度来看,超高纯金属控制和提纯技术、晶粒晶向控制技术、异种金属大面积焊接技术、金属的精密加工及特殊处理技术、靶材的清洗包装技术是目前靶材生产过程中的五大核心技术。这五大技术在生产工艺中主要影响靶材的纯度、杂质含量、密实度、晶粒尺寸及尺寸分布、结晶取向与结构均匀性、几何形状与尺寸等,进而影响镀膜溅射效率及沉积薄膜的质量。其中,晶粒晶向控制技术主要通过塑形加工再结晶流程(TMP)即塑性加工——热处理——结晶退火来控制晶粒晶向,来使各晶粒的大小和排列方向相同,保证溅射成膜的均匀性和溅射速度,是靶材生产的核心技术。

4.3 市场规模

高纯溅射靶材全球市场规模近百亿美元,其中半导体用靶材全球市场规模约在十亿美元以上,市场规模居于平板显示器、记录媒体以及太阳能电池之后,是高纯溅射靶材的主要应用领域之一。随着移动智能终端、平板电脑、消费电子、以及汽车电子产品等市场需求的推动下,高纯溅射靶材呈现高速增长的趋势,市场规模近百亿美元。据中国电子材料行业协会统计,2015年高纯溅射靶材市场全球销售总额约94.8亿美元,其中半导体、平板显示器、记录媒体、太阳能电池销售额分别为11.4亿美元、33.8亿美元、28.6亿美元、以及18.5亿美元,过去5年半导体靶材基本保持10%以上的增速。

我们选取SEMI及面板行业龙头公司等相对客观的数据来源对全球半导体及平板显示行业用靶材市场空间进行验证,半导体靶材全球市场空间约为12-13亿美元,平板显示靶材市场规模约为27-36亿美元,与中国电子材料行业协会的统计数据基本保持一致。

1)半导体靶材市场规模估算:溅射靶材在半导体材料中占比约为3%。半导体材料主要包括晶圆制造材料和封装材料,溅射靶材在晶圆制造材料和封装材料的占比均在3%左右,根据SEMI的统计数据,2015年半导体材料总销售额达435亿美元,其中晶圆制造材料占56%,估算得到全球半导体靶材用量约为12-13亿美元。

2)靶材市场规模估算:2015年全球平板显示产值达到1480亿美元,我们根据京东方等行业龙头公司成本占比估算平板显示上游材料约占面板产值60%,平板显示材料总体市场规模约在900亿美元左右,其中靶材占比在3%-4%,因此全球面板靶材市场规模约为27-36亿美元。

根据中国电子材料行业协会的统计数据,2015年国内高纯溅射靶材市场规模约为150亿元,其中面板市场规模达70亿元,占比接近50%,远超过全球范围内面板靶材市场规模占比的35%。国内面板靶材占比较高的主要原因在于中国大陆平板显示产能在全球范围占比较高,且近年仍处于不断提升趋势。而国内太阳能电池用靶材2015年市场规模仅为7.5亿元,主要因为国内太阳能电池主要以硅片涂覆型太阳能电池为主,薄膜电池的产量较小,而且以硅薄膜电池为主,因此市场规模较小。国内半导体靶材市场规模占全球比于国内晶圆制造与封装在全球范围占比总体保持一致,预计未来将呈现快速提升趋势。

4.4 全球产业格局及主要企业

全球靶材制造行业呈现寡头垄断格局,少数日美化工与制造集团主导了全球靶材制造行业,产业集中度高。靶材行业下游的区域集聚性造就了高纯溅射靶材生产企业的高度聚集,目前全球溅射靶材研制和生产主要集中在美国、日本少数几家公司,其中霍尼韦尔、日矿金属、东曹、普莱克斯、住友化学、爱发科等跨国集团占据主导地位。根据有研新材公告数据估算,日矿金属是全球最大的靶材供应商,靶材销售额约占全球市场的30%;霍尼韦尔在并购Johnson Mattey、整合高纯铝、钛等原材料生产厂后,占到全球市约20%的份额,此外东曹和普莱克斯分别占比20%和10%。

较高的技术与客户壁垒导致日美跨国公司形成垄断优势,行业集中度高,且产业格局长期维持在相对稳定的状态。一方面溅射镀膜工艺起源于国外,对所需溅射靶材的性能要求高、专业性强,属于技术密集型产业,新进入者无论在技术、设备、人才等各方面均需要大规模投入;另一方面,靶材行业下游客户认证周期长,客户定制化程度高。在供应商与下游用户初步接触后,需要经过供应商初评、报价、样品检测、小批样使用、以及稳定性检测等评价过程,才能成为正式供应商,一般需要2-3年,且一旦成为供应商后将与下游客户保持相对稳定的关系。

主导全球靶材产业的日美行业龙头公司霍尼韦尔、日矿金属、东曹、普莱克斯等均是综合型化工、材料以及制造集团,其中靶材业务是集团旗下非常细分的业务线之一,并未有单一业务的靶材制造商。以霍尼韦尔为例,13-15年靶材所属的新材料业务部门销售收入分别为38、39、35亿美元,且仅占总营业收入的10%左右(其中靶材业务占比未披露);同样日矿金属靶材所属的金属业务收入14-16年销售收入分别为1.04、1.16、1.05亿日元,同样仅占公司业务10%左右。

目前全球市场有色金属总体供应较为充裕,但是溅射镀膜材料中的部分产品对金属材料纯度的要求较高,高纯金属成为了靶材制造的核心原材料。目前,全球范围内高纯金属产业集中度较高,美国、日本、德国等国家的高纯金属生产商依托先进的提纯技术在整个产业链中居于有利的地位,具有较强的议价能力,同时,包括霍尼韦尔、日矿金属等全球靶材制造龙头也积极向上游延伸,把控上游高纯金属生产制造环节。例如,超高纯钛属国家战略性新材料,长期以来只有美国霍尼韦尔、日本东邦和大阪钛业3家公司能生产,并对我国严格限制出口。

4.5 中国产业格局及主要企业

目前国内高纯溅射靶材产业总体表现出数量偏少,企业规模偏小和技术水平偏低的特征。国内半导体工业的相对落后导致了高纯溅射靶材产业起步较晚。受到技术、资金和人才的限制,多数国内厂商还处于企业规模较小、技术水平偏低、以及产业布局分散的状态。目前国内靶材厂商主要集中在低端产品领域进行竞争,在半导体、液晶显示器和太阳能电池等市场还无法与国际巨头全面抗衡,但是依靠产业政策导向、产品价格优势已经在国内市场占有一定的市场份额,并逐步在个别产品或细分领域挤占国际厂商的市场空间。

近年来国家制定了一系列产业政策包括863计划、02专项等来加速溅射靶材供应的本土化进程,推动国产靶材在多个应用领域实现从0到1的跨越。国家高技术研究发展计划(“863计划”)、国家科技重大专项“极大规模集成电路制造设备及成套工艺”专项基金(“02专项”)、发改委的战略转型产业化项目都将溅射靶材的研发及产业化列为重点项目。国家产业政策、研发专项基金的陆续发布和落实,表面从国家战略高度扶植溅射靶材产业发展壮大。

目前国内靶材行业已经初具规模,随着国内靶材企业的不断技术创新,在半导体、面板以及光学器件等领域出现了具备和日美跨国集团竞争的本土靶材企业。国内靶材行业龙头包括A股上市公司江丰电子、有研新材子公司有研亿金、福建阿石创、以及隆华节能旗下子公司四丰电子和晶联光电,目前已经初具规模。非上市公司中有江西睿宁、江苏比昂等公司,但总体规模偏小。

目前我国靶材龙头企业江丰电子、隆华节能、有研新材、阿石创已经分别进入国内外主流半导体、平板显示、光伏、光学器件企业供应链体系,且已经在部分企业本土产线实现中大批量供货。

1)在半导体靶材领域,江丰电子目前已经基本进入全球主流晶圆代工企业的供应体系,全球知名晶圆代工企业台积电、联电是公司前五大客户,此外罗格方德、意法半导体也均是公司客户,同时公司也是本土晶圆代工龙头企业中芯国际、华宏等的优质供应商。此外有研亿金也实现为本土芯片封测厂长电科技等的批量供货。

2)在面板靶材领域,隆华节能子公司四丰电子实现高纯钼靶材向三星 、LG、京东方、国星光电等国内外显示龙头的直接供货。此外江丰生产的用于G8.5代、G6代液晶面板的超高纯铝溅射靶材也已开始给国内液晶面板的龙头企业供货;

3)在光学器件领域,阿石创也已经实现为群创光电、蓝思科技、伯恩光学等国内光学器件龙头的批量供货。

4)在太阳能电池靶材领域,江丰电子已经为全球知名太阳能公司SunPower供货,同时SunPower也是江丰电子第四大客户。

经过多年的技术积累和研发投入,我国溅射靶材龙头企业目前已经逐渐突破国外的技术封锁,拥有了自主专利的靶材产品,目前在半导体、面板等多个领域已经初步具备和国际靶材巨头同等的竞争水平。其中,江丰电子拥有授权专利199项,基本在半导体靶材领域,其中发明专利155项、实用新型专利44项;有研亿金申请专利186项,累计授权专利121项,其中部分为半导体靶材专利;阿石创获得23项专利,其中发明专利7项,实用新型16项;隆华节能拥有19项专利,其中发明专利5项,实用新型专利14项。

江丰电子的半导体靶材产品已应用于世界著名半导体厂商的最先端制造工艺,在14/16纳米技术节点实现批量供货,同时还满足了国内厂商28纳米技术节点的量产需求,产品成功打入全球280多个半导体芯片制造工厂,成为众多世界著名芯片公司的供应商。公司成功完成国家02重大专项(300mm硅片工艺用Al、Ti、Ta靶材制造技术研发与产业化)项目验收,承担的国家重大专项(300mm硅片45-28纳米配线用超高纯系列溅射靶材)项目得到重大进展,Ta靶材、Cu靶材成功通过台积电等世界一流半导体企业评价,江丰系列产品在以台积电为代表的世界一流半导体企业的最先端工艺得到批量应用,所生产的产品直接用于iphone6、奥迪、丰田等高端终端产品。iPhone 7核心处理器A10芯片也采用了江丰电子的产品,是中国电子产品第一次应用在16nm FinFET+技术大规模集群。同时,目前主要由江丰电子供应靶材也已经成为中芯国际第二大验证通过国产材料类别。

在封装用靶材方面,有研亿金全面打破国外企业对我国先进封装材料领域内的技术封锁和垄断,成为国内该领域的龙头企业。公司初步建设成国内最大的集成电路用溅射靶材研究开发和生产基地,开发出的8-12寸线正面布线和先进封装用高纯铜、铝合金靶材,多款样品在国内外主流用户机台上正在或完成验证,部分产品已批量供货。

在面板靶材方面,隆华节能子公司四丰电子成功获得国内首条10.5代面板产线的首批高纯钼靶订单(京东方B9线),子公司晶联科技目前已通过信利半导体TFT2.5代线和京东方6代线的测试认证,成为国内首家在TFT领域获客户认可并实现进口替代的ITO靶材供应商。此外,江丰电子所生产的G6代和G8.5代超高纯铝靶材分别成功通过京东方(合肥厂)及华星光电(深圳厂)的评价,在客户端生产线实现应用。

上游金属提纯行业快速发展,高纯铝产能不断提升,同时我国目前也成为世界第三个具备低氧超高纯钛生产能力的国家。我国拥有丰富的有色金属矿产资源,但由于高纯金属制备技术落后,大部分高纯金属依赖进口。近年来,国内在高纯金属行业快速发展,以高纯铝企业为代表的如宁波创润新材料、新疆众和、包头铝业、山西关铝等。2016年,我国高纯铝产量达11.8万吨,甚至部分返销国外。现阶段,我国已成为继美日之后第三个具备低氧超高纯钛生产能力的国家。同时,部分靶材企业包括江丰电子通过自主研发和合作研发,现已经具备生产高纯度的溅射靶材用金属材料(铜纯度≥99.9999%;铝、钛纯度≥99.999%;钽纯度≥99.99%)的技术能力。同时有研亿金也具备高纯金属生产能力。

江丰电子:公司计划垂直整合产业链,大力发展高纯金属材料的提纯与制备,增加产品盈利能力。由于公司铝靶原材料“电子级超高纯铝”目前主要依赖于进口(我国每年有数千吨缺口),限制了公司铝靶的产能及盈利能力。公司计划建设的年产300吨电子级超高纯铝生产项目投入29%的资金,预计两年内达产。该项目达产后,预计铝靶可产至3万枚以上,较现在新增50%产能(2016年公司合计采购高纯铝219吨)。同时公司已经建设完成了23000平方米的高纯钛生产基地,自主设计并制造了低氧超高纯钛熔炼电解设备,完成了多枪冷床电子束熔铸设备的安装,开发了拥有自主知识产权的低氧超高纯钛提炼、熔铸及分析检测等核心技术。

国内靶材龙头企业纷纷加大对靶材其他细分领域横向拓展的力度,其中平板显示用靶材作为市场规模最大的应用领域,成为行业龙头公司的聚焦点。一方面国内面板靶材龙头企业四丰电子与晶联科技均不断加大面板靶材产能,2017年2月,晶联光电已经在洛阳开始扩产,未来三年形成200-300吨ITO靶材生产能力。另一方面江丰电子和阿石创均推出平板显示靶材募投项目,其中江丰电子计划投资1.1亿元建设年产400吨平板显示器用钼溅射靶材坯料产业化项目,项目达成预计将新增2.36亿年收入及接近5000万年利润,同时阿石创也计划总投资2.7亿元建设年产350吨平板显示溅射靶材的生产基地,实现高品质的大尺寸ITO靶材国产化,项目达产后预计年均实现利润总额近8000万元。

4.6 A股重点投资标的

重点关注国内半导体靶材龙头江丰电子(300666.SZ),公司目前正积极推进产业版图的横线与纵向延伸,向平板显示靶材以及上游高纯金属生产领域拓展。其他标的包括:1)阿石创(300706.SZ):国内光学器件靶材龙头,目前正大力向面板领域拓展的阿石创(300706.SZ);2)有研新材(600206.SH)国内芯片封装靶材提供商,在新材料业务领域拥有广泛布局;3)隆华节能(300263.SZ)国内面板靶材龙头,深耕环保节能业务。

4.6.1 江丰电子(300666.SZ)

江丰电子主营高纯溅射靶材的研发、生产和销售。公司生产的金属溅射靶材主要有四种:铝、钛、钽、钨钛靶。目前,公司的产品在半导体、平面显示以及太阳能等领域都已经有所应用,同时在超大规模集成电路用高纯金属靶材领域,公司已经成功打破了美国、日本等跨国公司的垄断格局,实现国内电子材料行业飞跃式地发展。2017年公司铝靶、钛靶、钽靶以及钨钛靶四类产品的营收占比分别为25.81%、17.6%、25.45%以及17.6%。

公司主营业务收入持续增长,业绩表现亮眼。公司2016年实现营收5.5亿元,对应归母净利润0.64亿元。公司毛利率水平一直维持在32%左右,保持了较好的盈利能力。

公司技术实力接近国际领先水平。公司拥有完整的自主知识产权体系,截至2016年12月31日,公司拥有授权专利183项,其中发明专利139项,先后承担了国家02重大专项、国家863重大专项等重要科研项目,其中在高纯金属纯度控制及提纯技术、晶粒晶向控制技术、异种金属大面积焊接技术、金属精密加工及特殊处理技术、靶材清洗及包装技术方面皆实现了重大突破,技术达到国际领先水平。

下游客户资源优质且稳定,覆盖全球主流客户。目前公司产品终端客户主要有台积电、联华电子、格罗方德、中芯国际、索尼、东芝、瑞萨、美光、海力士、华虹宏力、意法半导体、英飞凌、京东方、华星光电、SunPower 等国内外知名半导体、平板显示及太阳能电池制造企业。

4.6.2 阿石创(300706.SZ)

公司是一家综合型PVD镀膜材料生产商。公司业务集高档薄膜材料生产、研发、销售于一体,主导产品为溅射靶材和蒸镀材料两个系列。产品主要应用于光学、光通信、平板显示、触控面板、集成电路、LED芯片等领域。现阶段,公司已掌握高端PVD镀膜材料生产的关键技术,是国内少数具备旋转管靶材绑定技术的厂商。2017年公司溅射靶材、蒸镀材料、其他产品的营收占比分别为78.36%、18.4%、3.24%。

公司注重前瞻性技术的开发与储备,掌握了PVD镀膜材料研发的多项核心技术。目前公司已获得23项专利,掌握丰富的 PVD 镀膜材料制备工艺技术、多样化靶材绑定技术、背板精密加工技术,并能够提供较为全面的产品体系。其核心技术也是公司实现成本优势的基础。同时公司与京东方、群创光电、蓝思科技、伯恩光学、爱普生、水晶光电等多家知名企业建立了良好的合作关系。

4.6.3 隆华节能(300263.SZ)

公司是专业从事制冷设备研发、制造、销售的高科技企业,其核心产品复合制冷设备市场占有率高达80%,为业内龙头。2014、2016年,公司先后通过收购四丰电子以及广西晶联公司,开始全系列靶材布局,逐步向铜靶材、铝靶材、ITO靶材等领域渗透。现阶段,四丰电子、广西晶联分别在钼靶材、ITO靶材领域处于领先地位。

四丰电子是国内唯一一家高端钼靶材供应商,在钼靶材行业处于领先地位,并在研发工作上取得了多项成果。截至目前公司拥有发明专利5项,实用新型专利14项。在应用方面四丰电子成功获得国内首条10.5代面板产线的首批高纯钼靶订单(京东方B9线),并现已稳定供货。晶联光电在TFT领域实现了国产ITO靶材在TFT客户ARRAY立项的“零”的突破。公司顺利通过华星光电G4.5(测试线)测试,并新增了重庆京东方G8.5、信利半导体G5和信利惠州G4.5三家TFT客户测试立项。通过与四丰电子在市场营销方面充分发挥协同效应,逐步成为华星光电、信利、京东方的靶材供应商。

4.6.4 有研新材(600206.SH)

公司是一家集稀土、高纯金属靶材、光电材料等新材料领域业务为一体的控股公司。公司的主营业务为超高纯金属及稀贵金属材料、高端稀土功能材料、生物医用材料、微电子光电子用薄膜材料、红外光学及光纤维等新材料的研发与制备。其中,公司旗下子公司有研亿金高纯金属靶材的研发和产业化能力均处于国内领先地位,产品主要应用于半导体芯片、LED、光伏等行业。目前,有研亿金在国内已经开发了30多种金属靶材,逐步占领集成电路国内4—6英寸市场,正在进入8英寸以上市场,并形成一定的规模化生产。2017年,公司稀土材料、高纯/超高纯金属材料、光电材料、红外光学、光纤材料、医疗器械材料的营收占比分别为35.53%、31.25%、2.61%、166%、1.71%。

超纯/超高纯金属材料占有研新材收入比重约为31.25%,有研亿金盈利能力持续改善。根据公司年报披露数据,在收入规模上,高纯/超高纯金属材料业务(包含高纯金属、靶材、蒸发材料、贵金属材料等)的收入不断提升。新增产能预计今年投产,公司产能扩张后,总产能将达到19700块/年,新增销售收入4.38亿元/年,新增净利润5018万元/年。

公司在行业内具有重要影响力,产品品类广泛。十二五期间,有研亿金突破了超高纯铜、超高纯钴、超高纯贵金属等基础原材料的提纯和熔铸关键技术,解决了高性能溅射靶材合金化、微观组织控制、结构设计、表面处理、磁学性能等关键技术难题,建立了全系列超高纯材料性能评价方法和检测标准。同时,公司在集成电路先进封装用高纯金属靶材领域,通过集中攻关,全面打破国外企业对我国先进封装材料领域内的技术封锁和垄断,成为该领域的龙头企业。截止目前,有研亿金累计获得商标23个,其中“有研亿金”商标荣获北京市著名商标称号,公司申请专利186项,累计授权专利121项。

文章来源

本报告摘自《中国半导体材料产业投资手册 ——政策驱动叠加产能转移,国产替代势在必行》

加载中...