新浪财经

喜家德创始人:大疫当前 我给餐饮老板们6个忠告

正和岛

关注

原标题:喜家德创始人:大疫当前,我给餐饮老板们6个忠告(附39张PPT)

疫情肆虐,餐饮行业尤其受到重创,哀鸿遍野:“现金流只够发3个月工资”“不光得发工资,还得担心员工心理问题”;餐饮名企的大厨秒变销售,站在路边打折卖后厨食材……诸多餐饮企业面临生死关头,究竟如何渡过当下的难关?

喜家德被公认为“餐饮业的华为”,熬过2003年的“非典”,活了下来,其教训和经验对整个餐饮业有很强的参考价值。近日,我第二次采访了正和岛产业领袖塾一期学员、餐饮行业30年老兵——高德福,18年他带领喜家德一路南下,从0到580家,从黑龙江的鹤岗拓展到北京、上海。

疫情之下,唇亡齿寒,高德福为整个餐饮行业忧心忡忡,“餐饮企业能不能挺过这一关很关键,要咬牙坚持”“我对外发声的出发点只有一个,希望整个行业好”。喜家德多年来恪守“责任”文化,为此全面公开花费巨大心力构思的疫情应对“九阴真经”。这是一个餐饮老兵的苦口婆心,更是一个优秀企业、优秀企业家的担当。愿各企业齐心协力,共渡难关。

点击左下角“阅读原文”,了解正和岛产业领袖塾,系统成长向上突破!

口 述:高德福 喜家德创始人、董事长  正和岛辽宁省岛邻机构执行主席  正和岛产业领袖塾一期学员

采 写:曹雨欣

这次疫情对餐饮行业是毁灭性的打击,进入冰点期。餐饮企业能正常运转多久,很大程度上不取决于我们,而是取决于疫情。

整个餐饮业遇到的最大问题/教训是“0现金流”。餐饮企业平时一天流水几十万、甚至几百万,各餐饮创始人几乎从不考虑现金流的事情。

今年最好过的餐饮企业应该是九毛九海底捞。两家公司上市后,企业账上有现金,心里最不慌。赶上春节,挣的钱或者分红,或者开店或者进货了,没上市的企业基本都没有了现金。

疫情下,整个餐饮行业很难支撑三个月。企业支不出工资、没有钱买菜,就得关门。

现在我不愿意看到同行哭穷,否则内部员工的士气就没有了。我是对行业很有信心的,估计国家解除疫情半个月到一个月之后,餐饮行业可能会恢复到疫情前的状态,甚至会迎来报复性增长。毕竟大家都憋坏了,要出来狠吃。现在餐饮业损失的钱,可能开业两三个月就赚回来了。

所以,餐饮企业能不能挺过这一关很关键,要咬牙坚持,融资贷款也要保住现金流。

我们经历了2003年的“非典”,活下来了。当时喜家德成立第2年,有20多家门店,吃过亏。我希望大家别再吃同样的亏,尤其是想提醒很多入行不深的同行,有6个建议。

高德福

能不开业就不开业!

我最想对行业说的是,现在关店是成本最低的,不开张就是最小的损失。

一些同行不理解,认为开业是好事,只要给政策,就开门。几个餐饮企业最近拼命地在上海开店,实际上最多的时候一天才有4000元营收。这亏大了。我想让大家算算账。

从经营的角度,门店都有盈亏平衡点,盈亏平衡最关键的是人流量。

我们在2003年 “非典”时硬挺着开业,最终算下来,劳民伤财,损失大,还不如关门。这种情况下,顾客根本不敢来,开门没意义。这是人性的问题,人们害怕被感染。这一点特别关键。

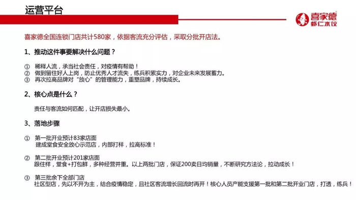
喜家德有580家店,现在只有3家店开业,还是被强制的。一个在机场,另外两家在商场。这三家店的营业额不到过去的20%,而只有达到营业额的80%,一个店才能实现盈亏平衡。像万达、华润、万科等多家房企已经宣布免商铺房租,但我们这三个店还没接到相关通知。所以我们相当于赔钱开业,也没办法。

能不开业就不开业!如此,企业才能最熬得住时间。

必须要开业:留住人才、减少库存

连锁店企业要承担一定的社会责任。停业是承担社会责任,营业、开店也是承担社会责任,前提是严格开业。

我们在不同阶段,将不同商圈的门店有计划有节奏地分三批开业:第1批预计开83家店,第2批预计开201家,第3批开余下门店。

为什么必须要开一批店?主要有两个原因:

1.留住优秀人才

有一批优秀的员工在家呆不住。如果不开店,人才不一定是流到了别的饭店,而是流失到别的行业。

其实这次大疫之后,企业能找到大机会。对于喜家德而言,如果能收割同行的人才,是捡了大便宜。

虽然自己是这么想的,但我现在的出发点只有一个:希望整个行业好,别死掉一批优秀的企业,别让优秀的人才流失。人才跑了,企业就真正死掉了。这一点也需要提醒同行。

2.减少库存,增加现金流

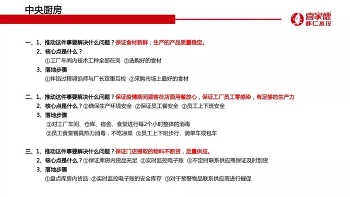
现在很多餐饮店的年夜饭取消,囤积了大量的蔬菜。如果不尽快销售,食材会不新鲜,造成成本压力,还没有现金流。于是不少同行开始在街上卖库存。开店也是为了减少库存。

喜家德一直强调“新鲜”理念,也有不少的库存,但这10余天,我们没有对外销售库存,而是完全变成了内部的员工工作餐。疫情爆发后,几千名没回家的员工都在我们提供的宿舍里,按规定不出门。等到复工的时候,这些菜估计也吃得差不多了。

稀释人流,缓解安全压力

喜家德做的所有决定都是基于责任文化。

一个企业再大的生意,不可能有国家大,也不可能有世界人民的安全大。当前疫情是最大的事情。只有疫情尽快过去,才对所有人有好处。

皮之不存,毛将焉附?企业先别考虑自己的利益,而是思考如何协助控制疫情,这是我们的第一思维。

也是坚守这个原则,发现疫情后,我们第一时间几乎关了所有的店。毕竟只要我们提供了场所,顾客来就餐就不利于疫情控制。现在疫情这么重,我们更是坚决不开店营业,原定2月10号开业,如果那天疫情还不好转,可能还会继续延迟开业。

我们开业,也能够稀释人流,缓解高人流商圈的安全压力。现在不少人陆续上班,写字楼里人多,都要下楼去吃饭。只有一两家餐饮店,它们又成了风险点。多开店,人与人之间互相传染的可能性就低了。

疫情期间,为了保障顾客的安全,我们提出主要抓好五大核心:

核心点一:在于无触点运营,无感染的机会;

核心点二:在于拉开桌间距到安全距离,我们会撤掉三分之一甚至一半的桌椅,并且顾客进门前测温和消毒双手;

核心点三:环境消毒标准到可以闻到氯的味道(让消费者看消毒记录,真不如闻到氯消毒的独特味道来的有感);

核心点四:煮熟更健康!加大热菜,加热品!减少生食!

核心点五:疫情期间食材溯源、采购地公开。

重新思考企业的商业模式和产品组合

每家企业都有自己的商业模式,不一定要赚所有人的钱。卖青菜的就赚青菜的钱;也不是所有的人都吃饺子,我就只赚吃饺子的钱。

这次疫情倒逼企业在设计商业模式的时候,考虑清楚种种事宜,包括开店的速度。喜家德特别看重人才和财务的稳健性,我们根据人才,而不是钱开店。

研究卖什么产品很关键。病毒在高温下不容易生存,现在人们不太敢吃凉了,就要多增加热的品种。

喜家德因为产品属性,从最开始推出外卖时就很谨慎。但在这个阶段,我强烈建议同行一定要加大力度研发适合做外卖的产品,这是救命稻草,不能被动地等待。

对企业而言,更重要的是利用好这个阶段,做好品牌。喜家德即使不赚钱,也绝不做损害品牌的事情,而是要继续拉高品牌对于“放心”的管理能力,持续成长。

员工安全是利益的最大化

在内部,喜家德就要先对员工负责任。

保护员工安全,没有被感染,才可以长期经营,这才是企业利益的最大化!员工一旦被感染,是企业最大的成本。

我们提出了“三好原则”:

核心点一:伙食吃好,消毒防疫管理好,提高免疫力;

核心点二:口罩带好,步行上下班,需坐车,请专车;

核心点三:尚未返回岗位的员工,继续在老家休假,先别回,错峰出行,保护好自己。

我宁可不开店,也不让员工回来。

对于一家企业,多挣点(钱),少挣点(钱),别出问题,是最大的保护。责任就是使命,找到核心点去打透,才可能高效完成使命,解决问题。这是我对责任的理解。

企业老板的承诺书是最大的定心丸

在我看来,企业负责人的承诺书是最好的定心丸。

我给全体员工写了一封承诺书:

只要大家想干,按价值观干,我们坚决不裁员;

一定将门店保留到底,合伙人承诺自己卖房卖车咬住牙也要挺过去;

保证跟着我们一起打拼的伙伴们,有工作干、有工资拿、有饭吃,不让任何一名同甘共苦的伙伴失业!

这个承诺书是工具,能稳定军心。这也是企业文化的一种体现,等于向员工表了一个态,留住员工的心是关键。大难见真情,员工很在意大难面前老板的反应,承诺书可以让员工更有归属感。即便所有的员工都感觉到行业的困难,企业也绝不会关门,也正是这样的企业值得员工一辈子追随。

我发自内心地希望中国不要倒掉这批有100-200家店的连锁企业,未来这个行业还会再更好。这批企业一旦倒了,是对整个行业的打击。

如今,餐饮行业艰难,我还是希望国家“同情”这个行业,能减免一部分税收,劳动保险、五险一金的负担都很重。

现在同行们和企业员工们需要齐心协力渡过难关,用过冬的心态,活在必将到来的春天里!

喜家德创始人高德福原本有些犹豫:要不要公开自家花费巨大心力整理的应对疫情的“九阴真经”,否则此后将面临很大的竞争压力?

最终,期待同行都能挺过疫情关卡的焦灼战胜个人的担忧。于是,我们有机会看到一个餐饮老兵带领企业备战的核心商业武器。

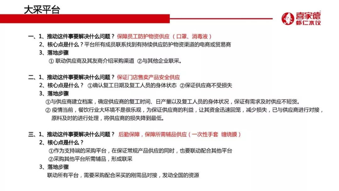
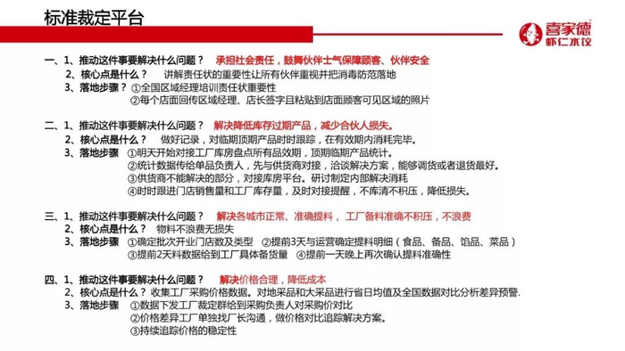
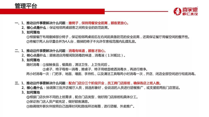
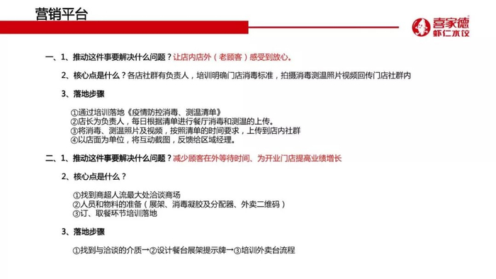
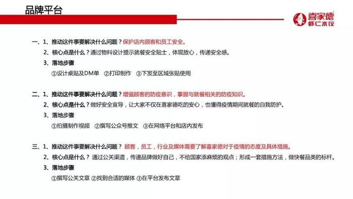
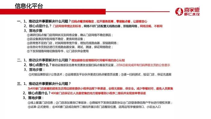
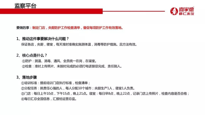
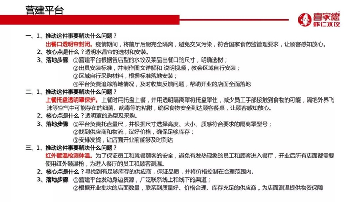
喜家德拥有580家门店,设置的平台体系相对完善,包括运营、营销、采购等19个平台。希望以下实打实的干货有助于各企业挺过疫情难关。

再次感谢正和岛岛邻高德福和喜家德!

加载中...