新浪财经

助力火神山医院火速完工的“秘密武器” | 国君建筑

新浪财经

关注

来源:国泰君安证券研究

查看国泰君安疫情研究与电话会议合集

位于武汉郊区的火神山和雷神山医院,正在紧锣密鼓的施工中。

这两处有望成为武汉新冠肺炎防疫战转折点的建筑,在官方媒体多机位24小时不间断的直播下,成为全国7000万“监工”网民的心头好。

广大网友们在见证了这两家医院的建设速度后,纷纷发出赞叹,从设计到入住预计只需要一周,而现场依然如此井然有序,这究竟是如何做到的?

▼ 火神山、雷神山医院对比

从进场到建成预计约一周

数据来源:新华网、新浪网、央视网等,国泰君安证券研究

国泰君安建筑团队分析,除了昼夜不停的施工之外,另一个强大武器也不容忽视——那就是装配式钢结构和集装箱套房。

这不是装配式钢结构第一次大显神威,但却可能是最受国人瞩目的一次。

01

火神山医院

火速建成的关键原因

火神山、雷神山医院的主体采用轻钢结构搭建,而病房则是使用特殊型钢焊接而成的标准模箱式房。

据施工方中国建筑工程总公司官网信息显示,火神山医院的设计思路,实际上是一座由各个“预制构件”组装而成的两层建筑。

一个“预制构件”相当于一个小的房间,里面包含门、窗、墙面、屋顶、地板甚至楼梯——因此也可称为组合箱式房或集装箱。

这些构件既可单独使用,也可以通过水平及竖直不同方向的组合层叠。

▼ 火神山医院病房效果图

那么,如何将这些小的构件组装到一起呢?这就要依靠装配式钢结构了。

装配式钢结构为这些小的构件提供了一个大的容器和框架,通过特殊型钢焊接而成的标准构件将箱与箱之间通过螺栓连接而成,结构简单,安装快捷。

▼ 火神山医院采用活动钢板房

▼ 雷神山医院正在开展板房吊装作业

就现场图片来看,火神山、雷神山医院均采用装配化施工方式,工业化程度较高。主要体现在以下方面:

1、构件均在工厂预制。

2、现场模块化拼装。

3、现场流水作业模式,房建、配套安装基本同步,紧急情况下采用交叉作业,因此大大加快施工速度。

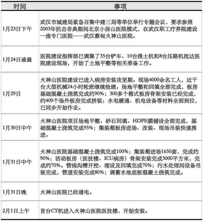
 ▼  武汉火神山医院建设非常迅速

截至2月1日首台CT机已开始安装

数据来源:新华网、新浪网、央视网等,国泰君安证券研究

02

“火神山医院”的

几大特征

传染病医院建设有其特殊要求和复杂性,跟一般的公共建筑如学校、商业楼等有明显区别,因此对于设计方跟施工方来说都有较高的要求,需要考察过往项目经验及技术能力等。

据了解,本次火神山、雷神山医院的施工由中建三局牵头完成。

中建三局是国内首批一级工程总承包和一级施工总承包资质、首批特级工程总承包资质、率先成为全国唯一覆盖十大领域业务的房建企业,综合实力强劲。

那么他们是如何来设计施工的呢?我们可以看到几个比较突出的特点:

1、总平面布局呈L型。

这样一方面可以满足更多床位,另一方面也与东侧水系保持了距离。

▼ 火神山医院平面图呈现L型

2、内部平面布局是“三区两通道”,呈中轴对称的鱼骨状形式。

传染病医院平面布局的基本要求是“三区两通道”——三区是指清洁区、半污染区和污染区,两通道是指医务人员通道和病人通道。

火神山医院的建筑平面采用鱼骨状形式,正中间一条轴是清洁区、通道和工作区,中轴两侧是病房单元。清洁区与病房单元之间是半污染区,病房单元中的病房为污染区。

病人的通道是在每个护理单元的外侧,因此病人通道与医护人员的通道是各自独立的。

▼ 火神山医院每个护理单元有50床

每4个单元为1个医疗区

数据来源:网易新闻、中信建筑设计院、国泰君安证券研究

3、医院主体为钢结构装配式施工,病房采用集装箱式箱体活动板房进行模块化拼接,箱体房为钢结构。

钢结构箱式房具备五大突出优势,非常适合作为临建产品或医院等领域的紧急用房:

1)运输方便,直接在工厂预制生产好各个构件,到现场即可直接拼装;

2)坚固耐用,抗震、抗变形能力均较强;

3)具备隔热、防潮、防水灯性能,且密封性能好,严格的制造工艺使得其可以很好地应用于传染病医院等领域;

4)活动房基于标准钢材底盘之上,可衍生出许多组合空间;

5)布局灵活、拆装方便。

4、场地整平后铺贴HDPE膜,防止污水渗入土壤作用。

03

此次医院建设

相比小汤山医院的同与不同

2003年SARS事件中建成的小汤山医院同样采取了装配式建筑,不过当时采用了混凝土和钢结构装配式的混搭。而此次的医院建设,工业化程度更高、装配化程度也更高。

▼ 火神山、雷神山医院与小汤山医院对比

数据来源:新华网、新浪网、央视网等,国泰君安证券研究

那么,装配式建筑相比传统建筑的好处到底有哪些?

▼装配式钢结构建筑

相较于传统钢混建筑具诸多优势

数据来源:中国钢结构协会、《轻型钢结构住宅》、国泰君安证券研究

而在三大装配式建筑中,钢结构将是未来的发展重点。

由于钢材重量轻、塑性和韧性好,钢结构建筑抗震性能好,此外还具有空间布置灵活、绿色环保可持续发展、自重轻承载力高、质量优良等特点。

虽然钢材耐火性能差,但是通过防火涂料以及防火板的加持,能够使得这些不利因素得以消除。

▼ 三大装配式结构优劣势比较

装配式钢结构是未来发展重点

数据来源:中国百科网,国泰君安证券研究  

我们认为,未来装配式建造方式尤其是更符合我国国情的装配式钢结构建造方式的应用场景将愈来愈多,将涵盖包括医院、学校、住宅(商品房、安置房)、工业厂房、三馆一中心等在内的多个领域。

04

2019年两大新变化

据2019年全国建筑钢结构行业大会数据,2018年全国钢结构产量0.6874亿吨,钢结构产量占钢产量的7.4%,较发达国家平均30%的比重有较大差距(欧洲、日本等已达到40%以上)。

且2018年钢结构产值占建筑业总产值仅2.87%、钢结构住宅占比不到2%,未来仍有较高提升空间。

而在2019年,”钢结构试点“、”装配式钢结构住宅技术标准正式推出”,两大重要变化正在给行业带来更强的催化剂。

3月,住建部《关于印发住房和城乡建设部建筑市场监管司2019年工作要点的通知》中提出“开展钢结构装配式住宅建设试点”,这是装配式建筑政策首次提出钢结构试点。

该政策中还提出“选择部分地区开展试点”,随后青海、四川、河南、山东、湖南、浙江、江西共七省推出《推进钢结构装配式住宅建设试点方案》。

6月,住建部发布《装配式钢结构住宅建筑技术标准》,于10月1日起正式实施,在钢结构住宅的集成设计、各大系统(结构、外围护、设备与管线、内装等)、部品部件生产、施工安装与质量验收、使用维护及管理等方面制定了详细规范,进一步扫清了发展的障碍。

该技术标准的落实使得装配式钢结构住宅领域的相关标准渐成体系,进一步扫清了行业发展的障碍,因此将加速推动装配式钢结构在住宅领域的推广与应用。

此外,生态环保、人工成本和原材料成本的不断攀升,将会使得装配式钢结构的建造方式优势日益凸显。

伴随着本次火神山、雷神山医院的视频科普推广,相信装配式钢结构建造方式的应用广度与深度都将显著提升。

查看国泰君安疫情研究与电话会议合集

以上内容节选自国泰君安证券已经发布的研究报告《建筑:从火神山、雷神山医院看装配式钢结构的应用》及公开信息,具体分析内容(包括风险提示等)请详见完整版报告。若因对报告的摘编产生歧义,应以完整版报告内容为准。

韩其成 证书编号 S0880516030004

陈   笑 证书编号 S0880518020002

责任编辑:翁   放

值班编辑:缪欣欣

加载中...