新浪财经

内蒙古牙克石农商行被罚100万:违法违规开展贷前调查

新浪财经

关注

新浪财经讯 1月17日消息,呼伦贝尔银保监分局近日公布关于内蒙古牙克石农村商业银行股份有限公司、内蒙古牙克石农村商业银行股份有限公司博克图支行的行政处罚信息。

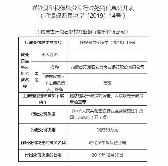
内蒙古牙克石农村商业银行股份有限公司存在违法违规开展贷前调查、未按规定开展贷后检查等的行为。

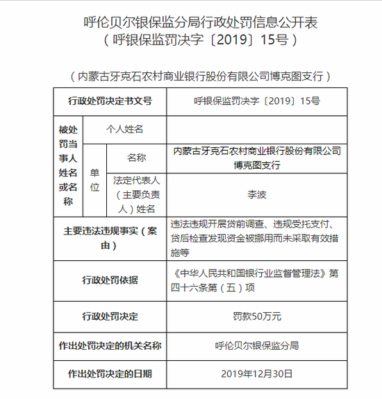
内蒙古牙克石农村商业银行股份有限公司博克图支行存在违法违规开展贷前调查、违规受托支付、贷后检查发现资金被挪用而未采取有效措施等行为。

呼伦贝尔银保监分局决定对内蒙古牙克石农村商业银行股份有限公司罚款50万元,对内蒙古牙克石农村商业银行股份有限公司博克图支行罚款50万元。

以下为行政处罚原文:

加载中...