新浪财经

【方正机械】柏楚电子深度报告:厚积薄发的激光切割控制系统龙头企业

新浪财经

关注

来源:方正证券研究

核心观点:作为厚积薄发的激光切割控制系统龙头企业,公司秉承科技创新的优良传统,借助激励到位的技术团队优势,引领激光切割控制系统进口替代。在实现社会价值同时,公司经营业绩得到了快速发展,盈利能力出色。我国激光切割控制系统市场广阔,在巩固中低功率激光切割系统市场绝对领先地位时,公司加速布局高功率和超快加工控制系统,我们判断公司具备持续高速成长的潜质。首次覆盖,给予“推荐”投资评级。

※ 激光切割控制系统龙头企业,经营业绩出色。作为从事光纤激光切割成套控制系统开发龙头企业,公司始终秉承科技创新的优良传统,掌握了激光切割成套控制系统核心技术,引领相关产品进口替代同时,实现了经营业绩快速发展:①收入规模持续扩大,2016-2018年公司营收CAGR高达41.71%,2018年提升至2.45亿元。②毛利率维持在高水平,2016-2018年公司综合毛利率分别为81.90%、81.87%和81.17%。③收入规模扩大和高毛利率共振,公司净利润快速提升,2018年达到1.39亿元,过去三年CAGR达到36.00%;同期净利率分别高达61.51%、62.31%和56.79%,盈利能力极为出色,科技创造价值得到充分体现。

※ 立足优势赛道,我国激光切割控制市场广阔。产业升级驱动激光加工应用持续提升以及存量激光设备更新换代,我国激光切割市场规模将延续较快增长态势,为激光切割控制系统市场发展提供了契机:①中低功率激光切割控制系统市场将保持稳步增长,2020-2022年国内合计市场规模超过15亿元。②高功率激光切割控制系统将成最重要的市场,预计到2022年,我国高功率激光切割总线控制系统市场规模将达到近10亿元,无论是市场规模还是行业增速均大幅领先中低功率激光切割控制系统。③此外,随着3C、汽车、半导体、显示面板等行业的快速发展,精密加工需求迅速提升,超快激光加工控制系统市场有望加速爆发。

※ 中低功率控制系统龙头地位优势明显,公司布局高功率和超快控制系统打造业绩新增长点。①中低功率激光切割控制系统领域,公司市占率约为60%,龙头地位优势显著,后续将稳步贡献业绩。②多年布局,公司已经掌握了高功率控制系统相关技术,并已经形成一定规模的销售收入。基于公司锐意进取的特质,以及在下游客户品牌效应形成等方面考虑,我们判断公司高功率产品有望复制中低功率成长路径,支撑公司业绩快速提升。②作为全球超快激光控制系统开发最具竞争力的三家厂商之一,公司掌握的超快控制系统技术水平处于全球顶尖水平,当前公司FSCUT7000精密加工系统已经小批量供货下游客户,随着后续募投项目持续加码,超快激光控制系统有望加速突破,贡献业绩增量。

投资建议:我们预计公司2019-2021年净利润分别为2.26、3.13、3.98亿元,对应EPS分别为2.25、3.13、3.98元,对应PE分别为68.65、49.40、38.90倍。首次覆盖,给予“推荐”投资评级。

风险提示

下游制造业投资不及预期,行业竞争加剧导致激光切割控制系统大幅降价,FPGA和ARM核心芯片进口风险,高功率激光切割控制系统拓展不及预期,超快精密加工控制系统拓展不及预期

1 厚积薄发的激光切割控制系统龙头企业

激光是二十世纪以来继核能、电脑、半导体之后,人类的又一重大发明。从全球激光产业发展历程看,发达国家在汽车、机械、电子、航空、冶金等领域推广使用激光加工技术,已基本完成激光技术对传统加工技术的替代,进入“光加工”时代。

受制于工业基础相对薄弱以及成本因素,我国激光产业化应用显著滞后于发达国家,但经过近几年的快速发展,我国激光产业取得长足进步,同时孕育出像大族激光、锐科激光等优质企业,而在激光切割控制系统领域,柏楚电子以惊人的发展势头引领相关产品的进口替代。

1.1   秉承科技创新优良传统,锐意进取的激光切割控制系统龙头企业

柏楚电子于2007年由上海交通大学五位毕业生在上海闵行紫竹国家高新区创办成立,是国家首批从事光纤激光切割成套控制系统开发的民营企业。

在公司十二年的发展历程中,始终秉承科技创新的优良传统,主攻激光加工技术及相关控制理论科学的研发,其自主研发的项目已先后获得国家技术创新基金项目、上海市创新资金项目、上海市软件和集成电路产业发展专项资金项目、闵行区科研项目与闵行区产学研项目等一系列技术项目的肯定。公司先后荣获“上海市小巨人企业”,上海市“专精特新”企业,“闵行区小巨人培育企业”,“闵行区研发机构”等多项企业荣誉,企业品牌形象持续提升。

受益核心技术不断突破,公司主营产品线日渐丰富,当前形成了包括随动控制系统、板卡控制系统、总线控制系统及其他相关配套产品在内的四大类激光切割设备控制系统自动化产品。

产品性能不断成熟以及企业品牌的持续提升,共同推动公司激光切割控制系统产品得到下游客户认可。公司主营产品已经进入大族激光、华工科技、亚威股份、红石激光等本土知名激光设备龙头企业,截止目前,公司已为400余家激光加工设备制造商提供成套的系统解决方案,已成为国内占有率第一的激光切割控制系统生产商。

下游客户的持续突破直接带动公司主营产品销量快速提升,占营收比重较大的板卡系统、随动系统2016年销量为8419和8555套,到2018年提升到了15292和15047套,过去三年复合增速分别高达35%和33%,发展势头迅猛。

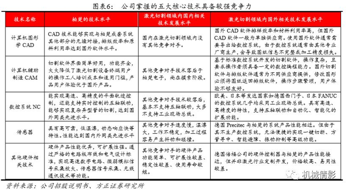
1.2   公司掌握核心关键技术,夯实竞争力重要砝码 

在科技驱动的高新技术行业,相关产品科技含量较高,掌握核心关键技术,对于企业保持稳固的竞争力,同时规避外界“卡脖子”风险至关重要,显然公司具备这样的优势。

激光切割过程所需的关键技术包括计算机辅助设计技术(CAD)、计算机辅助制造技术(CAM)、数字控制技术(NC)、传感器技术、电路板等硬件设计技术,这五大类关键技术完整地包含了整个激光切割流程,对于确保加工的精度及效率至关重要。

实际上,公司已经掌握了上述激光切割控制系统研发所需五大核心技术,更难能可贵的是,相关技术在国内国际均具有较强的竞争力。

基于上述关键技术,公司研发了包括CypNest软件、CypCut专业激光切割软件、FSCUT系列激光切割控制系统、BCS100电容调高器在内的多种软件产品,贯穿了整个激光切割过程,形成了一套激光切割整体解决方案,在实现各环节与各部件、软件与硬件良好兼容性同时,很大程度提升了公司产品的竞争力。

1.3   作为科技创新企业典范,重视对核心员工激励

我们认为公司能够从一个创业公司迅速成长为本土激光切割控制系统的龙头,离不开身后强大的研发团队。公司创始人代田田、卢琳、万章、谢淼,以及恽筱源、阳潇均为激光切割控制系统领域的专业人才,公司以此为核心组建了一支稳定、专业、高素质的研发团队。

截至2018年底公司拥有员工合计162人,①从人员结构来看,研发人员83人,占比51.23%;②从学历构成来看,硕士及以上学历39人,占比24.07%,本科及以上学历的员工占比达到了惊人的87%。

作为一家科技创新型企业典范,公司十分重视对核心管理、技术人员的激励。①唐晔、代田田、卢琳、万章和谢淼作为公司的控股股东和实际控制人,分别直接持有28.00%、21.90%、19.00%、17.00%、12.00%的股份。②2018年为进一步提高员工的积极性,公司实施了股权激励,重要管理人员以及核心技术人员胡佳、韩冬蕾、徐军、恽筱源和阳潇5名员工获得持股。

上市完成后,公司依然秉承对核心管理、技术人员的激励的优良传统,2019年12月公告了2019年限制性股票激励计划。草案披露计划对业务骨干、技术骨干及董事会认为需要激励的其他人员拟授予的限制性股票数量100万股,其中首次授予88.90万股,预留11.10万股。从覆盖范围来看,本激励计划涉及的激励对象共计48人,占公司员工总人数的24.24%(截至2019年11月30日公司员工总人数为198人),激励覆盖范围之广可见一斑。

充分的股权激励,对调动员工积极性、创造性,增强优秀管理人员和核心技术员工对公司的忠诚度至关重要,有效地将股东利益、公司利益和经营者个人利益结合在一起,充分释放公司的活力,助力公司实现快速发展。

2 经营业绩高速增长,盈利能力极为出色

2.1   随动系统和板卡系统业务驱动公司收入规模快速扩大

伴随着企业社会价值不断实现,公司收入规模也快速扩大。2016-2018年公司分别实现营业收入1.22、2.10和2.45亿元,期间复合增速达到41.71%。2019Q1-3公司实现营业收入2.78亿元,同比增速48.85%,收入规模呈现加速上升态势。

在收入构成中,随动系统和板卡系统收入占比超90%,是公司收入的主要来源。2018年经营数据显示公司随动系统占营收比例为48.79%,板卡系统业务占营收比例为42.11%,其他合计收入占比不足10%。考虑到公司于2017年推出面向高功率激光切割设备的总线系统,随着高功率产品不断突破,后续相关产品收入占比有望进一步提升。

2.2   盈利能力极为出色,ROE在A股上市企业中居于前茅

在收入规模持续扩大的同时,公司综合毛利率始终维持在较高水平。2016-2018年,公司综合毛利率分别达到了81.90%、81.87%和81.17%,甚至略高于软件行业的平均水平,主要原因有两点:①公司的核心产品激光切割控制系统和随动系统均以软件系统为核心,仅辅以少量必须的硬件设备,原材料成本较低。②此外,公司目前为中低功率激光切割控制系统的龙头,在该细分市场具有较好的议价能力,最直观体现过去三年公司主营产品的销售单价不降反升。

收入规模不断扩大和较高的毛利率共振,公司净利润快速提升,净利率表现极为出色。①2016-2018年公司分别实现归母净利润0.75、1.31和1.39亿元,期间复合增速36.00%,2019Q1-3公司实现归母净利润1.91亿元,同比增长61.81%。②进一步分析净利率发现,2016-2018年公司净利率分别高达61.51%、62.31%和56.79%,其中2018有所下降主要是因为报告期内公司完成部分高级管理人员、核心技术人员持股,股份支付公允价差增厚了当期管理费用,2019Q1-3公司净利率水平不仅重新回到60%以上,且大幅提升,达到了惊人的68.71%,科技创造价值得到充分体现。

实际上,作为科技创造价值的典范,公司如此出色的净利率水平,在制造业中极为少见,从股东回报角度看,在A股上市公司中居于前列。①公司2017和2018 年净资产收益率ROE 为93%和59%,显著高于同行的激光、软件企业。②即使在所有A 股(除 ST)三千多家上市公司中,2017和2018年公司的ROE排名也高居第4和第10。

3 激光加工应用持续提升,激光切割控制市场广阔

3.1   全球激光器需求持续提升,中国成为最大需求市场

公司所属行业为软件设计行业,细分领域为光纤激光切割设备控制系统,对应的为整个激光产业。激光器是激光加工设备的核心设备,激光器技术水平的发展是激光产业整体发展的基础,激光器的应用现状在很大程度上反映了激光加工行业的应用现状。

3.1.1   全球激光器市场呈现持续稳健增长态势

全球来看,激光器市场呈现持续稳健增长态势,材料加工成为第一大应用领域。①2013-2018年,全球激光器行业收入规模持续增长,从2013年的89.67亿美元增加至2018年的137.54亿美元,CAGR达到8.93%。②激光器用途十分广泛,材料加工成为当前第一大应用领域。2018年全球激光器行业应用领域中材料加工相关的激光器收入61.6亿美元,占全球激光器收入的44.8%,超越通讯领域成为第一大激光器应用领域,未来随着激光切割、焊接渗透率持续提升,激光器在材料加工中的应用比例将进一步走高。

从产品分类来看,随着全球工业自动化生产的推进和激光器功率的提升,激光器在工业领域的应用快速渗透,最终导致在激光器市场内部呈现工业激光器领跑激光器行业整体的局面,成为全球激光器市场增长的最大动力。根据IndustryPerspective的数据,预计2019-2023 年全球工业激光器年均复合增长率超过7%,2023年整体市场规模可达76.73亿美元。 

3.1.2   我国已经成为全球最大激光器需求市场

从激光器种类看,固体激光器平稳增长,光纤激光器增速最快,其在高功率领域取代CO2激光器的趋势已确立。目前,光纤激光器已成为金属切割、焊接和标记等传统工业制造领域的主流光源。因此以占工业激光器超过50%的光纤激光器为例,来分析中国市场对激光器的需求具有代表性。

在没有中国市场统计数据的情况下,以2018年在全球光纤激光市占率近56%的IPG作为映射,其在中国市场的业务大致可以表征中国大陆地区对光纤激光器需求量。IPG2018年在中国大陆等销售额高达6.29亿美元,占据其全球销售规模的43.10%,中国大陆市场在IPG业务中的重要地位,可以侧面反映国内市场对光纤激光器的巨大需求。

根据IndustryPerspective的数据,预计到2023年,我国工业激光器总体市场规模可达241.92亿元,2019-2013复合增速达到了8%,高于全球整体增速。

实际上,在国内对于激光器需求的持续提升刺激下,本土激光器企业取得了阶段性成果。近些年以锐科激光为代表的本土激光企业快速发展,高功率光纤激光器批量出货,市占率稳步提升,2018年锐科激光达到17.8%,较2017年提升了近6个百分点,而IPG市占率从2017年53%下降到了2018年的49%。但当前中国光纤激光器市场依然大部分被IPG等国外企业占领,国内激光企业市占率仍然具有较大提升空间。

中低功率光纤激光器国产率较高,高功率光纤激光器进口替代加速推进。①2016年低功率光纤激光器(<100W)市场已大多被国内厂商占据,市场份额高达85%,低功率光纤激光器已经实现进口替代。②中功率光纤激光器(≤1.5kW)市场国内厂商略胜一筹,2016年本土企业中功率激光器产品市占率为58.46%,超过外资品牌份额。③高功率光纤激光器(>1.5kW)由于性能、稳定性等仍存在客观差距,其大部分市场依旧被国外厂商占据,2016年国产的高功率光纤激光器市场份额约占8%,随着锐科激光等国产高功率激光器量产,2018年国产高功率光纤激光器占比已经提升到35%。由此可见,高功率光纤激光器进口替代仍将是国内激光行业发展的趋势。随着国内激光器制造商的技术进步与升级,国产激光器将逐步迈入高功率激光器市场,改变国际厂商对中国市场的垄断格局。

3.2   作为激光加工最重要应用场景,激光切割需求将持续扩张

一方面,随着我国经济的发展与国家战略的深入实施,制造业对自动化、智能化生产模式的需求日益增长;另一方面,本土激光器企业的快速发展,带动激光器持续降价,共同推动了本土激光加工应用的提升。

根据中国激光产业发展报告,2010-2018年我国激光装备销售收入始终维持在两位数的增速,2017年我国激光设备收入已达495亿元,同比增速为29%,2018年在下半年需求放缓的不利局面下,全年市场销售总额仍然到达605亿元,同比增长22%。

在激光加工众多应用场景中,激光切割因不接触物体、无切头磨损、切割速度快、具有适应性和灵活性,可提升加工效率,降低加工成本,提高工件质量等优点,正逐步取代传统机床加工,被应用在更广泛的领域。

根据Ofweek产业研究院数据,我国激光切割设备(光纤+CO2)销量,有2013年的2700台快速提升到2018年的34000台;就市场规模而言,2017年我国激光切割市场规模达到203亿元,占中国激光设备市场41%,由此可见激光切割已经成为激光加工最重要的应用细分领域。

除了制造业转型带来的激光切割新增需求,市场上存量的激光切割设备开始逐步进入更新换代,预计中国激光切割领域市场规模仍将延续较快增长态势。根据Industry Perspective 预计到2023年,中国激光切割设备总体市场规模达403.69亿元。

我国激光切割设备需求持续提升,为激光切割控制系统市场规模快速扩大提供了契机。

运动控制系统是自动化机械的核心。运动控制系统一般由控制器、功率放大器与变换装置、电动机、负载,及相关的传感器等部件组成。控制器下达指令后,驱动器将其转化为能够运行电机的电流,驱动电机旋转,带动工作机械运行,同时,电机上的传感器经过信号处理将电机的实时信息反馈给控制器,控制器进行实时调整,从而保证整个系统的稳定运转。

简单的来说,一个完整的激光切割流程包括绘制加工图纸、生成加工的机床代码和执行切割任务三个步骤。整个切割过程中涉及图形编辑、工艺设置及具体加工工艺选择、运动控制、切割头和激光器等外设控制、加工控制、切割头与切割部件之间焦距控制及随动等各环节,最终完成零件、装配体的加工。

同样,激光切割控制系统是激光切割设备的关键功能部件,作为激光切割设备的大脑,激光控制系统通过集成CAD、CAM、NC关键技术,涵盖包括排版、切割、数控、调高传感等各个流程,形成一套激光切割整体解决方案,各环节与各部件、软件与硬件均可实现良好兼容。激光切割系统决定了设备的精度、效率,是不同品牌设备形成差异化的重要环节。由此可见我国激光切割设备需求持续提升,为激光切割控制系统市场规模快速扩大提供了契机。

3.3   中低功率控制系统市场稳步增长,高功率+超快领域加速爆发

3.3.1   中低功率切割控制系统市场步入稳步增长阶段

中小功率激光切割设备发展态势良好,逐渐取代传统的接触式加工机床,叠加市场上存量设备持续性更新换代需求,将进入稳步增长的阶段。

根据《激光行业研究报告》,中低功率激光切割设备配套运动控制系统未来的需求量呈现上升趋势、单价呈现小幅下降趋势,预计2019-2022年中低功率激光切割控制系统对应市场规模4.67、4.98、5.09和5.15亿元,2020-2022三年合计市场规模超过15亿元,总体市场空间保持稳步增长。

在中低功率激光切割控制系统领域,本土企业基本实现了进口替代,公司市场份额约为60%,行业龙头地位明显。①在中低功率市场,国产激光运动控制系统已占据中国市场的主导地位,其中业内前三家企业(柏楚电子、维宏股份、奥森迪科)市场占有率约为90%。②公司在中低功率领域的相关技术水平已达到国际领先,其生产的中低功率产品在稳定性、可靠性、精度、速度、易用性等各方面均具备明显优势,市场占有率约为60%,优势十分明显。由此可见,随着中低功率激光切割控制系统市场稳步提升,公司相关业务仍将持续增长。

3.3.2   激光加工高功率化趋势驱动高功率控制系统需求快速提升

从趋势上看,伴随着激光切割加工应用场景的不断扩大,激光切割设备也朝着高功率化发展,高功率激光切割控制系统需求将快速提升。

同样以光纤激光器为例,全球光纤激光器呈现功率持续提升的发展趋势。①数据显示,2016年和2017年全球高功率光纤激光器销售额分别为8.33和12.68亿美元,增速均超过40%,高于光纤激光器整体需求增速。②从龙头企业IPG的销售结构上看,公司2018年高功率连续激光器销售额9.09亿美元,占公司营业收入比重高达62.30%,高功率激光器成为最重要收入构成。此外,在2018年中国激光行业增速放缓情况下,IPG高功率激光销售增速高于中低功率连续光纤激光器,足以说明光纤激光器朝着高功率的趋势发展。

随着国产化激光器的功率逐步提高,价格逐步下降,中低功率和高功率的分界线将不断上升,许多本土中低功率激光设备的制造商正在逐步进入高功率激光设备制造领域。

在价格方面,高功率激光切割总线系统的售价将随着相关技术的成熟和竞争程度的加剧而呈现小幅下降趋势,但售价仍高于中低功率控制系统。总体来看,高功率激光切割总线控制系统未来的市场规模将随着需求的释放而呈现较大幅度的增长,预计到2022年,高功率激光切割总线控制系统销量超过2万套,对应市场规模将达到近10亿元,无论是市场规模还是行业增速均大幅领先中低功率激光切割控制系统,由此可见激光切割控制系统的主要市场还是在高功率。

不同于中低功率激光切割设备选择选择板卡形式的控制系统为主,高功率激光切割设备对切割性能的要求相对较高,倾向选择总线控制系统,总线系统开发难度大,且投入成本较高。在高功率激光切割控制系统领域,当前国际厂商依然占据绝对优势,为中国市场主导者,国产激光运动控制系统仅占据约10%的市场份额。实际公司已经在高功率控制系统领域有所布局,并形成了一定规模的销售,而10%的市场份额也近乎为公司所占据,看好公司在此领域的发展前景(在下文4.1章节作详细探讨)。

3.3.3   精密加工需求提升,超快激光控制系统市场有望爆发

随着3C、汽车、半导体、显示面板等行业的快速发展,对玻璃、陶瓷、OLED等材料的微精细加工要求越来越高。超快激光精密微纳加工通过高能束的激光脉冲打断材料的分子键,将材料直接气化,从而实现了对脆薄性非金属材料的冷切割,不仅提升了效率,也提高了良品率,得到了快速发展,其中最直接的印证就是超快激光市场增长速度是整个激光设备市场增长速度的两倍。

在众多下游应用领域中,仅从手机全面屏和手机3D玻璃盖板两个超快激光精密微纳加工应用的主要领域来看:到2020年,超快激光精密微纳加工系统的市场规模将达到约4.5-10亿元。若叠加其他下游行业对超快激光精密微纳加工技术的需求,超快激光精密微纳加工系统未来的市场前景广阔。

从技术门槛上看,超快激光精密微纳加工控制系统在轨迹控制的速度和精度要求、激光打点要求、视觉定位的精度要求、特殊工艺支持、多目视觉要求、无限幅面振镜系统要求等方面存在较高的技术要求,技术门槛较高。实际上,在国际激光加工科技前沿的超快激光精密微纳加工技术领域,公司目前已经掌握超快激光控制系统技术,是全球超快激光控制系统开发最具竞争力的三家厂商之一,后续有望加速突破贡献业绩增量(在下文4.2章节作详细探讨)。

4 布局高功率和超快控制系统打造业绩新增长点

在上文章节中,我们对公司各产品所处的细分市场做了详细分析。中低功率激光切割控制系统市场延续稳步增长,公司龙头地位优势显著,后续将稳定贡献业绩。高功率激光切割控制市场空间大且增速快,超快激光加工控制系统受益3C、半导体等需求带动将加速爆发,公司在高功率以及超快控制系统领域的拓展将是公司未来业绩的重要增长点。

4.1   高功率控制系统有望复制中低功率成长路径

公司高功率控制系统有所成果,在国内市场处于绝对领先。①公司已经拥有了进入高功率激光领域所需的必要技术,近几年,高功率业务领域也实现了良好的销售收入,2019年1-5月收入1011万元,同比增长83.35%。②就行业地位而言,公司目前已成为国内第一的高功率激光切割控制系统生产商,高功率产品的技术指标和使用性能均为国内领先水平,国产高功率激光切割控制系统所占据的10%市场份额也几乎全部为柏楚电子所占有。

基于公司锐意进取的特质,以及在下游客户已经形成的品牌效应等方面考虑,我们判断公司高功率产品有望复制中低功率成长路径,实现快速发展:

①公司具有锐意进取的特质,持续推进高功率产品研发。为了进一步做好高功率领域的技术积累,基于中低功率领域的技术优势,发行人搭建了6KW高功率激光切割的实验平台,并利用实验平台的相关设备积极推进高功率领域的技术研发。

②公司高功率激光切割控制系统客户和中低功率客户存在明显重合度,公司在中低功率产品在下游客户已经形成良好的口碑,树立了品牌形象。公司可以利用其通过中低功率市场的良好声誉与合作厂商建立的良好关系,大力推广总线系统。

③另外,从公司IPO 募投的项目来看,募集资金扣除发行费用后,将投资于“总线激光切割系统智能化升级项目”、“超快激光精密微纳加工系统建设项目”、“设备健康云及MES系统数据平台建设项目”、“研发中心建设项目”、“市场营销网络强化项目”,具体情况如下:

公司总线激光切割系统智能化升级项目主要将提升产品的控制精度、加工效率及无故障运行时间等指标,项目投产后将显著提升高功率激光切割系统的产能,在实现加速高功率切割控制系统进口替代的社会价值同时,推动公司现有产品结构的优化,进而最终推动公司业绩进一步提升。

4.2   掌握全球顶尖超快激光控制系统技术,呈现良好发展势头

公司超快控制系统技术水平处于全球顶尖水平。公司目前掌握的超快激光控制系统技术,配合超快激光器,已经达到了300mm/s的速度下任意轨迹的1um间距均匀打点的水平,目前全球仅有以色列ACS、美国AEROTECH和柏楚电子三家运动控制企业可达到该技术水平。

2019年5月公司推出FSCUT7000精密加工系统,该系统可用于玻璃盖板,LCD屏及OLED柔性屏的成丝切割。自该产品推出至今仅1个月的时间,已实现10套产品的销售,合计销售收入53.30万元。此外,大族激光、圣石激光等客户也已开始试用公司FSCUT7000精密加工系统,在超快精密加工系统领域表现出良好的发展势头。

从IPO募投项目看,随着募投超快激光精密微纳加工系统建设项目投产,进一步拓宽公司的下游市场,提升自身竞争力同时,打造新的业绩增长点。

5 投资建议

我们预计公司2019-2021年净利润分别为2.26、3.13、3.98亿元,对应EPS分别为2.25、3.13、3.98元,对应PE分别为68.65、49.40、38.90倍。首次覆盖,给予“推荐”投资评级。

6 风险提示

下游制造业投资不及预期,行业竞争加剧导致激光切割控制系统大幅降价,FPGA和ARM核心芯片进口风险,高功率激光切割控制系统拓展不及预期,超快精密加工控制系统拓展不及预期。

文章来源

本报告摘自方正证券2020年1月13日已发布的《柏楚电子:厚积薄发的激光切割控制系统龙头企业——公司深度报告》

张小郭  执业证书编号:S1220518120001

加载中...