新浪财经

5G创新深度研究报告:硬件、应用、流量(90页)

新浪财经

关注

来源:未来智库

(获取报告请登陆未来智库www.vzkoo.com)

一、5G 全面带动科技产业创新

1.1 近十年一遇的技术升级

我们创新性地提出科技行业创新周期模型:一个完整的行业创新周期可以分为创新期、渗透期和稳定期。

1)创新期:为行业周期的初始阶段,行业驱动因素为新品研发导致的 ASP 提升。由于短期内渗透率较低, 故本阶段对公司的业绩增厚并不明显,但行业估值出现明显回升,研发驱动型的企业最先受益。

2)渗透期:随着技术成熟和成本下降,创新产品的产业化水平逐步提升,虽然新产品 ASP 下降,但在新 品渗透率快速上升以及换机周期缩短的推动下,企业在经营上仍然体现为量价齐升,业绩快速释放,估值进一 步上行,其中扩张能力强的进取型企业有望表现最佳。

3)稳定期:行业整体技术进步放缓,集中度开始提升,客户对供应链的管理加强,成本控制/精细化管理 能力较强的企业获得更大份额,同时由于行业增速下降,整体估值下移。

从历史上看,每一轮科技产业创新周期均主要由通信代际升级驱动,历时 5-8 年。我们认为 2017-2019 年为 4G 时代的稳定成熟期,而进入 2020 年,运营商加速投入 5G 网络建设,科技软硬件有望在运营商、品牌厂等 推动下,迎来新一轮创新周期。

从产品以及应用场景来看,iPhone 11 在材料、设计以及交互方式上领先创新(包括高频材料、3D 光学等), 本质上是 4G 向 5G 过渡期的提前探索。预计 2020 年安卓阵营将继续推出多款 5G 手机,成为 5G 终端的起点, 而苹果则将在 2020 年推出 5G 版本的 iPhone,且 VR/AR、智能汽车等新型终端有望放量,带动 5G 终端渗透率 大幅提升。而带有创新配置的终端保有量不断积累,也将使 AI、VR/AR 等新兴应用场景具备更大的推广可能, 有望再次看到应用与硬件之间的相互促进和良性循环。

1.2 5G 商用已进入全方位冲刺阶段,预计 2020-2023 年开启新一轮换机潮

5G 标准、运营商、芯片、终端进展加快。2019 年,4G LTE 网络已进入十年部署的后半程。随着 LTE-A 和 LTE-A Pro 网络的建设,通信网络已从 4.5G 逐渐过渡到 Pre-5G 时代。随着许多 5G 网络使用 NSA 模式启动, 大多数新终端将同时支持5GNSA与SA模式,通信网络的升级将极大提高用户体验,拓展应用场景。根据Ericsson 预测,全球移动数据流量正快速增长,预计 2017 年至 2022 年的 CAGR 将超过 40%,预计到 2019 年底全球 5G 签约用户数量将达到 1300 万,5G 部署初期的终端数量已经超过 LTE 部署初期的终端数量。5G 网络的升级将极 大的提高网络速率,从而促进高清视频、VR/AR 等高流量需求的应用。此外,5G 还将在物联网和关键任务服 务上扩展应用场景。

5G 网络标准和规范正逐步完成,预标准的 5G 商用部署将更早启动。5G 标准由 ITU、3GPP 等通信行业组 织制定。2019 年 6 月美国加州 3GPP RAN#84 会议公布了 5G 标准最新时间表(Rel-15/16/17)及 Rel-17 工作方 向。目前 3GPP 已提前完成 5G NR 标准,ITU 将提交 5G 提案,而 IMT-2020 规范将于 2020 年完成,部分运营 商可在 2019 年实现商业部署。全球来看,美国四大运营商已宣布于 2018 年底至 2019 年中提供 5G 服务,韩国、 日本、中国于 2019 年部署早期 5G 网络,而 5G 网络大规模部署则将于 2020 年启动。我们认为,5G 商用将分阶段影响电子行业。从商用阶段来看,5G 网络标准先行,芯片其后,终端的研发测试最后。目前阶段,运营 商、终端厂商、芯片厂商已经进入原型测试密集期,5G 商用进入全方位冲刺阶段。

全球 5G 进展快速,中国市场稳中有进。韩国动作迅速,充当业界先锋。截至 2019 年 10 月,韩国 5G 用户 数量已经达到 350 万,5G 基站已达 9 万座。KT 预计 2019 年底 5G 服务将覆盖 85 个城市,覆盖地区人口达总 人口的 80%。美国 5G 方案激进。Verizon 于 2019 年 4 月推出毫米波(主要为 28GHz) 5G 手机服务,计划在 2019 年底前完成 30 个城市的 5G 信号覆盖。日本借助奥运会契机推进 5G 战略。2019 年 4 月,NTT Docomo、KDDI、 Softbank 和日本乐天取得 5G 频谱资源,预计 2020 年正式商用,通过 5G 方式实现高清视频直播,同时提出“超 智能社会 Society5.0 战略”。中国市场稳中有进。2019 年 10 月正式开放 5G 商用,三大运营商同时部署 50 个 5G 商用城市,到 2019 年底总计建成 14 万座 5G 基站,投资达到 420 亿元,目前技术以 NSA 单模为主,需求 以 eMBB 为主。

5G 终端商用进入冲刺阶段,2020 年将是 5G 商用爆发年。根据 Ericsson 报告,智能手机、路由器、CPE、 平板等终端的 5G 商用进展将分阶段推进。最早的 5G 商用终端以固定无线设备(FWA)和数据连接设备为主, 包括 CPE 和路由器等网络设备,这类终端将为 5G 网络提供流量入口。手机方面,业界于 2019 年推出支持中频 段的 5G 商用机,预计 2020 年推出支持毫米波的 5G 商用机。另外,5G 将为更多行业提供新用例,预计 2020 年将首次商用支持工业监控的超低延迟 5G 物联网模组。网络连接量方面,5G 商用早期阶段的渗透率较低,但 随着网络和芯片的成本降低,以及终端设备的价格降低,预计 5G 终端将于 2020-2023 年迎来快速增长,预计 2023 年全球将有 10 亿个支持 5G 增强移动宽带的终端设备。

5G 商用将缩短换机周期,预计 2020-2023 年开启新一轮换机潮

回顾历代通信终端升级历史,我们发现在新一代通信终端首次投入使用后的第 2-5 年是其增长最快的时期。 2008 年 3G 手机首次商用,手机终端进入互联网时代,文字、图片和基础互联网服务成为消费者关注热点。在 其后的 2009-2012 年间, 3G 手机渗透率快速提升, 2012 年渗透率达到最高值 73.9%。2010 年 4G 手机首次商用, 手机终端进入互联网+时代,更高速度和无处不在的网络连接使视频、互联网服务、O2O 成为消费者关注热点。2011-2014 年间,4G 手机渗透率快速提升,2014 年渗透率达到 37.9%。我们认为,换机潮的本质是网络应用生 态的完善和服务体验的提升,其背后动力则来自运营商、设备商、终端商、芯片商和配套厂商的协力创新。

后 4G 时代换机周期延长,而 5G 将缩短换机周期。据 IDC 统计,2014 年以来,换机周期不断延长,内部 原因在于手机质量提高和寿命延长,外部原因在于 4G 所能承载的应用创新和服务创新逐渐饱和,而非革命性 的局部创新难以刺激用户换机需求。随着 5G 商用加速,高清大视频、VR/AR、海量物联和无人驾驶等创新应 用和创新生态的兴起,应用和服务体验创新必将大幅提升用户体验,对现有 4G 内容有着巨大颠覆。我们认为, 2019 年是 5G 手机创新元年,5G+AI+折叠屏创新将燃起新一轮换机需求,eMBB、uRLLC 与 mMTC 陆续落地, 缩短 5G 智能手机换机周期。由于 2019 年处于 5G 预商用阶段,技术和服务尚在摸索阶段,因此 5G 手机出货量 有限,2020 年 5G 智能手机将加速放量,我们预计 2020-2023 年将开启新一轮换机潮。

龙头厂商积极推进,国产厂商先拔头筹。2019 年 12 月,高通公布 2020 年 5G 手机合作公司名单,包括华 硕、富士通、谷歌、HMD(诺基亚)、HTC、LG、摩托罗拉、一加、OPPO、三星、夏普、索尼、vivo、小米、 中兴等。除苹果等基于商业角度考虑 2019 年不推 5G 手机,其他手机厂商都在加紧推进,国产厂商包括华为、 荣耀、中兴、小米、OPPO、vivo、一加等均加紧 5G 手机推进,在 2019 年推出首批 5G 手机。截至 2019 年末, 已发布的 5G 机型有三星 Galaxy S10 5G、Galaxy Note10+ 5G、华为 Mate30 X 5G、荣耀 V30 Pro 5G、OnePlus 7 Pro 5、OPPO Reno 5G、vivo iQOO Pro 5G、小米 9 Pro 5G 版、Mix 3 5G 版、中兴 Axon 10 Pro 5G 等。预计 2020 年将发布的 5G 手机有苹果 iPhone 12、华为 P40、三星 S11 5G、OPPO FindX2 5G、vivo X30 5G、小米 10 等。

1.3 5G 带动细分市场增长,看好 AR/VR 新应用

5G 网络/应用体系及其对下游行业的带动。5G 应用围绕四层体系展开,从终端智能化,到网络高效化,到 信息数据化,最终与传统行业紧密融合、孕育基于 5G 的新兴信息产品和服务,重塑产业发展模式。5G 通信模 块使得传统终端拥有强大的感知能力、反馈能力、以及操控能力,在新兴终端上实现智能交互。网络层面,5G 高容量、大连接、低延时特点,可在 eMBB、uRLLC、mMTC 等多种场景下应用,实现端到端海量信息传输。强大的数据传输能力使得 5G 和大数据、云计算等前沿科学深度结合,进一步释放人工智能在各个行业领域的 潜力,而这些计算和分析为 5G 应用提供了平台型的解决方案。最终,终端、网络、数据的革新将驱动传统领 域往智能化数据化的方向发展,实现万物互联。

5G 可实现增强型移动宽带、海量物联网、关键任务型服务三大类服务,将极大扩展无线通信的应用场景。 (1)增强型移动宽带(eMBB)基于 5G 中频和毫米波频段,将实现更广更快的无线连接。(2)海量物联网(MIoT) 基于 5G Sub-1GHz 频段,借助早期的物联网和机对机通信技术,在低功耗和低成本要求下,将为数百亿台终端和数万亿连接提供无线支持。(3)关键任务型服务(MCS)基于 5G 毫米波频段,将以高可靠、超低时延的网络连 接支持高安全性、高可用性应用。根据 IHS Markit 估计,2035 年 5G 在全球创造的潜在销售活动将达 12.3 万亿 美元,约占 2035 年全球实际总产出的 4.6%,并将跨越多个产业部门。

5G 生态是一个有机整体,但 5G 三大频段具有不同应用场景和电子系统设计。5G Sub-1GHz 频谱较窄,可 较好满足低功耗、低成本,并且网络速率较慢的物联网应用。5G Sub-6GHz 是当前 LTE 网络向 5G 网络的扩展 延伸,适用于高清视频、VR/AR 等需要更高网络速率的应用场景。5G 毫米波通常应用于短距离高速传输,适 用于车联网、自动驾驶、医疗机器人等大带宽低时延应用场景。5G 生态基于 5G 物联网、Sub-6GHz、毫米波技 术的并行发展,与此同时三大频段之间的连接将 5G 整合为一个有机整体。另外,对于手机等终端射频系统, 5G 物联网和 5G Sub-6GHz 的电子封装大致维持 3G/4G 时代的结构模组,即分为天线、射频前端、收发器和基 带四个系统级封装和模组。对于 5G 毫米波频段,天线、射频前端和收发器则将整合成单个系统级封装。

5G 将成电子行业长期增长引擎,看好 VR/AR、汽车电子、物联网电子等细分市场。根据 IC Insights 数据, 2019 年全球电子元器件产值将达到 1.68 万亿美元,同比增长 3.5%。就应用市场而言,汽车电子、通信电子、 工业/医疗电子将是 2019 年和未来 3 年增长最快应用市场。5G 细分行业方面,智能手机以流量入口地位将是 5G 首选平台。此外,VR/AR、车联网、自动驾驶等新应用也将受益 5G 技术的成熟。我们认为汽车电子、VR/AR、 物联网电子将是 5G 优先受益行业,有望带动上游相关配套的电子元器件市场。

5G 加速 VR/AR 应用,带动下游电子元器件成长

VR/AR 通过虚拟现实增强用户体验,在游戏、影音、教育、展示、营销、测绘、导航等应用上极有前景。而 VR/AR 与低时延和高速率的 5G 网络的结合,可以进一步拓展其交互性和沉浸式体验,有望被各行各业的通 用型应用广泛使用。根据 ABI Research 预计,VR 在未来几年将不断普及,到 2022 年,VR 用户将达到 2.56 亿, VR 市场规模也将超过 600 亿美金,此外 VR/AR 未来将不断融合。随着 VR/AR 市场兴起,对应电子元器件的 需求亦将释放,处理器、存储器、PCB、摄像头、OLED、声学器件、光学器件、传感器等的需求将实现增长。例如,对于 VR 显示屏,AMOLED 以其特有优势正加速替代传统液晶屏,VR/AR OLED 需求量将在 2017-2021 年实现 112%的年均复合增长。对于 VR/AR 和 AI 应用的传感器,2017 年市场空间约为 970 亿美元,2017-2022 年市场空间将实现 11%的年均复合增长,2022 年 VR/AR 和 AI 应用的传感器市场空间可达 1600 亿美元。

1.4 5G 商用助推硬件创新,零组件龙头公司持续受益

2019 年为 5G 创新元年,而 2020 年则是 5G 爆发年,随着产业成熟度提升,初期价格过高的问题逐步解决, 5G 设备渗透率进入快速提升阶段,围绕 5G 硬件升级的电子零组件龙头有望持续受益,业绩弹性逐步显现。目 前来看,5G 手机的配置变化主要来自射频(射频前端/天线)、光学(摄像头)、材料(机壳/PCB/散热)等。

我们最为看好射频前端芯片、天线、高频高速材料/PCB、光学等细分领域。经过对部分公司 5G 业务收入 弹性测算,我们重点推荐卓胜微、信维通信、立讯精密、生益科技、深南电路、沪电股份、三环集团和顺络电 子。其中立讯、深南、沪电、三环、顺络到 2020 年均有 40%以上的收入弹性(5G 业务相对于 2017 年收入规模)。从 5G 业务的纯度来看,2020 年深南、沪电、三环的 5G 业务占比有望达到 30%+。此外,由于新业务利润率较 高,我们判断生益、深南、沪电等公司的利润有望表现出比收入更大的弹性。

二、5G 硬件:5G 创新带动电子元器件和模组充分受益

2.1 射频:半导体增长最快子行业,本土公司潜力巨大

射频前端是高技术、高壁垒、高价值的核心芯片,市场空间大、行业增速高,但也是目前国产薄弱环节。 射频前端是通信设备核心,具有收发射频信号的重要作用。射频前端通常包括滤波器/多工器、PA、射频开关、 LNA、天线调谐、包络芯片等一系列分立芯片,以及以射频封装为存在形式的射频模组。随着手机频段数量和 射频前端复杂度的不断增加,手机射频前端的模组化率不断提高,射频模组日益重要。

数据需求爆发、通信技术升级、终端设计创新等因素正推动射频前端需求和价值的快速提升,未来几年射 频芯片有望迎来 14%年均复合增长。根据 Yole 数据,2017 年手机射频前端市场为 160 亿美元,预计到 2023 年 增长到 352 亿美元,未来 6 年复合增长率达 14%,是半导体行业增长最快的子市场。

滤波器是射频前端增长最快的细分市场,市场空间将超 200 亿美元,5G 加速高端滤波器占比提升。根据 Resonant 预测,滤波器市场价值将从 2018 年的 90 亿美元增长到 2025 年的 280 亿美元,市场空间 7 年内翻三倍, 年复合增长率高达 18%,成为射频前端体量最大增长最快的细分市场。滤波器未来市场空间巨大,尤其是高端 滤波器市场需求将持续旺盛。我们预测,5G 滤波器市场空间将在 2020 年后逐渐打开,到 2022 年占比 22.63%。随着 5G 技术的发展和普及,未来高达百亿美元价值的滤波器潜在市场空间静待开拓。

美日厂商在滤波器行业寡头垄断,强者恒强。在射频滤波器领域,日美企业在经历数次并购整合后,呈现 寡头垄断竞争格局。其中,主打性价比的 SAW 滤波器仍然是市场需求的主力,目前 SAW 滤波器被日本 Murata、 TDK、Taiyo Yuden 等垄断,市场份额超过 80%;其中,Murata 有 7 成营收来自中国,产能处于供不应求状态。而高端 BAW 滤波器的主要供应商是美国的 Broadcom、Qorvo,两者合计占据超过 95%份额。国外厂商已充分 享受智能手机红利期,在经过长期迭代和经验积累后,已在诸多技术环节取得明显优势。

国产滤波器厂商整体实力较弱,低端滤波器 SAW 只占全球 1%-3%,高端 BAW 滤波器全球占比基本为零。 国产滤波器厂商主要分为三类:一类是中国电科集团下属科研院所,包括中电科 26 所、55 所,以军工国防市 场为主,民营市场为辅;第二类是本土滤波器上市公司,包括卓胜微、信维通信、天通股份、麦捷科技、三安 光电等;第三类是非上市公司,包括好达电子、诺思微系统、中科汉天下等。目前滤波器市场被美国、日本垄 断,高端滤波器国产化率近乎为零,低端只占全球 1%-3%。国内仅 26 所、55 所产品相对高端,进入华为供应 体系。当前正处 4G 向 5G 的升级换代期,国产滤波器厂商若能把握机会,依靠成本优势切入市场,并在中低端 市场挤出国际大厂后向中高端产品线扩展,便有望实现滤波器的国产突破。上市公司建议关注卓胜微、信维通 信、天通股份,卓胜微的滤波器业务与原业务体系高度协同,信维通信、天通股份的滤波器业务则具有 IDM 优 势。

PA 市场稳定增长,美日厂商暂时主导 PA 市场。PA 为射频前端第二大市场,2023 年市场规模有望达 71 亿 美元,年均增长率7%;其中5G频段增加是PA 价值提升核心因素。市场格局方面,美日厂商Skyworks、Broadcom、 Qorvo、Murata 等占据 PA 市场主要份额,其余厂商市占率较小。其中,4G PA 市场规模较大,被射频巨头瓜分。低阶制式领域如 2G、3G、3.5G PA 虽然国产厂家占较大份额,但市场空间狭小,竞争激烈,利润空间低。

国内 PA 产业已形成产业链闭环,初具规模,但高端 PA 尚显不足。目前国内 PA 设计公司数量较多,覆盖 2/3/4/5G PA 领域,但真正能量产出货的 PA 公司主要集中在红海竞争的中低端 2/3G PA 领域。PA 设计方面,中 端 PA 以唯捷创芯、飞骧科技为主,低端 PA 以中科汉天下为主,4/5G PA 则有初创公司慧智微、锐石、芯朴科 技等。晶圆代工方面,台湾稳懋公司凭借给 Broadcom、Qualcomm 代工 PA 占据行业主要地位,厦门三安集成 也正逐步引领大陆第三代半导体代工。我们认为,随着 5G 商用不断推进,传统 4G 中高端市场将逐渐降级为中 低端市场,为国产厂商抢占份额创造了良好机遇;设计领域关注唯捷创芯、汉天下,代工领域关注三安集成。

5G 加速射频开关需求增长,未来 4 年全球射频开关市场有望翻倍。根据 QYR Electronics Research Center 统计,2011 年以来全球射频开关市场持续增长,2018 年全球市场规模 16.54 亿美元,预计 2023 年市场将达 35.6 亿美元,2018-2023 年复合增长率达 16.55%。据我们测算,2019-2023 年智能手机出货量从 16 亿增长到 18 亿, 射频开关单机数量从 6 个增长到 14 个,平均单价从 0.16 美元降至 0.12 美元,对应市场将从 2019 年的 15.4 亿 美元增至 2023 年的 30.2 亿美元,年均复合增速高达 18%。

美日厂商合占射频开关市场近 80%份额,卓胜微率先实现国产突破。射频开关龙头公司包括美国的 Skyworks、Qorvo、Broadcom 和日本的 Murata 等,4 家公司合计占据全球射频开关市场份额的 77%,其射频开 关产品覆盖高端机型,比如苹果 iPhone X/XS Max/XR、三星 Galaxy 系列、华为 Mate 系列等。卓胜微作为全球 第五大、国内第一大射频开关公司,产品以中低端机型为主,目前已取得全球 5%市场份额,率先实现国产突破;并且随着与客户合作的加深,其份额有望继续扩大。射频开关领域,看好卓胜微开关份额扩大和模组业务扩展。

5G 将促使市场格局洗牌,部分国产厂商有望突破。我们认为,5G 重新洗牌射频前端市场。Sub-6GHz 领域 国际龙头率先调整战略,看好占高端芯片的 Broadcom、一体化战略的 Qualcomm、受益中国市场的 Murata,对 Skyworks、Qorvo 在中国市场的表现持审慎观点。而在毫米波领域,目前仅 Qualcomm 走在市场前列,MTK、 Samsung、海思则仍在探索。

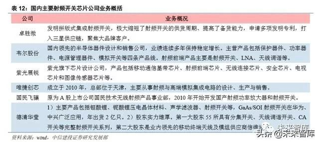
产业升级之际,国产厂商有望顺势突破。尽管射频前端在高端市场完全被国际厂商垄断,但在中低端市场 领域,国产厂商近几年的进步令人瞩目。随着中国消费电子市场和 OEM 厂商的发展壮大,国内涌现出一批具 有竞争力的射频前端厂商,包括处理器厂商华为海思、紫光展锐等,也包括滤波器、PA、射频开关等领域的射 频器件厂商。这些厂商依靠成本优势切入中低端市场,并在挤出国际大厂后迅速向中高端产品线扩展。

我们认为,5G 到来之后,4G 时代的中高端市场将降级为中低端市场,部分国产厂商仍将利用上述策略在 这一领域抢占份额。此外,国产厂商若能较好地把握射频前端模组化趋势,基于现有技术资源提供完整的射频 系统解决方案,则有望全面进军高端市场。例如可提供基带和射频前端的紫光展锐,以及提供包括天线在内的 射频方案供应商信维通信。此类厂商的产品线具有高度的协调性,客户黏性提高将为其带来综合竞争力的显著 提升。我们看好国产射频开关龙头卓胜微、化合物半导体制造龙头三安光电、射频方案平台厂商信维通信,射 频器件厂商韦尔股份、天通股份、麦捷科技,非上市公司建议关注紫光展锐、中科汉天下、飞骧科技、唯捷创 芯、好达电子、中电 26 所、中电 55 所等。

2.2 天线:受益 5G 高频高速和小型化趋势,材料升级带来价值提升

2017 年苹果首次在 iPhone X/8/8Plus 中使用 LCP 天线,开启 LCP 在电子设备的商用热潮。传统天线软板 使用 PI 基材,而 iPhone X 使用 LCP 基材(液晶聚合物)天线,可提高天线的高频高速性能并减小空间占用。价值量方面,iPhone X 单根 LCP 天线约 4-5 美元,2 根合计 8-10 美元;iPhone 7 PI 天线单机价值约 0.4 美元, 从 PI 天线到 LCP 天线单机价值提升约 20 倍。我们认为,iPhone X 首度使用 LCP 软板意义重大,可解读为苹果 为 5G 的布局和验证;对于电子行业层面,LCP 软板正成为高频高速和小型化趋势下新的软板技术浪潮。

随着高频高速应用趋势的兴起,LCP/MPI 将替代 PI 成为新的软板工艺。5G 趋势下,通信频率和网络带宽 越来越高。为了适应网络和终端的高频高速趋势,传统 PI 软板作为终端设备的天线和传输线,正在遭遇性能瓶 颈。而基于 LCP 基材的 LCP 软板凭借在传输损耗、可弯折性、尺寸稳定性、吸湿性等方面的优势,既可用于高 频高速数据传输,也可用作高频封装材料,因此成为高频高速趋势下传统 PI 软板的绝佳替代工艺。此外,随着 MPI(改质 PI,一种改良的 PI)技术的成熟,MPI 的综合性能也在 15GHz 以下频率范围内接近 LCP。

LCP/MPI 软板替代 PI 软板和同轴电缆,可实现更高程度的小型化。空间压缩趋势下,手机厂商对小型化 天线模组和连接器/线的需求越来越强烈。LCP/MPI 软板相较 PI 软板具有更好的柔性能力,可以自由设计形状, 因此能充分利用手机中的狭小空间,具有更好的空间利用效率和弯折可靠性。此外,对于天线传输线应用,LCP 软板相较传统同轴电缆方案可进一步提高空间效率。LCP 软板拥有与同轴电缆同等优秀的传输损耗,并可在 0.2 毫米的 3 层结构中容纳若干根同轴电缆,从而取代肥厚的同轴电缆和同轴连接器,具有更高的空间效率。

LCP 可实现射频电路的柔性埋置封装,具有更高价值,有望成为 5G 射频电路的最佳封装方案。LCP 封装 由两种不同熔点的 LCP 材料构成,高熔点温度 LCP(315ºC)用作核心层,低熔点温度 LCP(290ºC)用作粘 合层,多层之间埋置无源器件和有源器件,并以金属通孔互联构成多层电路结构。例如,村田已开发出可集成 MLCC 和射频前端的 LCP 多层基板产品 MetroCirc。我们认为,LCP 从软板到封装模组已经发生质的变化,其 产品属性已从早期的天线和传输线扩展至具有模组封装能力的柔性载板,产品附加值将得到大幅提升。

高频高速和小型化趋势下,LCP/MPI 将全面替代传输线。LCP/MPI 软板具有和传输线同等优秀的高频性 能,因此有望凭借更优的空间效率替代天线传输线。目前,村田制作所和住友电工均已推出兼有天线传输线功 能的 LCP 天线,苹果亦已在 iPhone X/XS 中商用兼有天线传输线功能的 LCP 天线。我们认为小型化需求下,LCP 软板对天线传输线的替代是未来趋势;苹果示范效应下,安卓阵营亦有望采用兼传输线功能的 LCP 天线。

短期需求确定,长期增长无忧,LCP/MPI 市场进入快速增长期。我们看到,LCP/MPI 软板的应用不限于 终端天线和 3D Sensing 摄像头软板,其本质是小型化的高频高速软板。从小型化的高频高速软板的逻辑来看,LCP/MPI 软板的应用包括天线、摄像头软板、高频连接器/线、高速传输线、显示面板软板、SSD 软板、COF 基板、通信电缆、毫米波雷达、高频电路基板、多层板、IC 封装、u-BGA、扬声器基板等细分领域,将深度受 益 5G 频率和带宽提升及 VR/AR 等大容量通信需求。我们认为,LCP/MPI 软板短期受益于 iPhone LCP 天线渗 透提升;2018-2020 年间,受益于 MIMO 提升对天线的增量需求,及安卓阵营对 LCP/MPI 天线、高速传输线的 替代需求;2020 年后,LCP/MPI 有望成为主流,受益于 5G 市场对小型化高频高速软板和 LCP 封装模组的需求。

iPhone LCP/MPI 天线市场率先爆发。IDC 预测,2017-2021 年智能手机出货量将从 15.17 亿部增长到 17.43 亿部。我们估算,2017-2021 年手机 LCP/MPI 天线渗透率将从 6%提升到 25%,市场空间有望从 3.7 亿美元提升 到 29.2 亿美元,年均复合增长 57%。另外,2018 款 iPhone XS/XS Max/XR 各使用 3/3/2 个 LCP 天线,渗透率继 续提升。价值方面,iPhone XS/XS Max/XR LCP 天线每根 2.5-4.5 美元,单机价值 6-10 美元。综合考虑 2019 年 部分 LCP 天线替换为 MPI 天线,以及 MPI 天线可能集成 dock 软板,2019 款 iPhone LCP/MPI 天线单机价值约 8 美元,2017-2019 年 iPhone LCP/MPI 天线市场空间为 3.66、8.75、11.20 亿美元。

LCP/MPI 天线价值主要在软板,模组约有 3-4 成价值含量。细分市场方面,我们估计 LCP 模组环节的天 线价值约占 30%,软板环节价值约占 70%。再对软板成本进行拆分,按照 LCP 树脂材料和铜箔各占软板成本 15%;另外,MPI 材料成本为 LCP 材料成本 70%,并且 2019 年 LCP/MPI 天线出货占比为 1:1。我们测算,2017-2019 年,iPhone LCP/MPI 模组环节价值量可达 1.10、2.63、3.41 亿美元,软板价值量可达 2.56、6.13、7.79 亿美元, LCP/MPI 材料价值量可达 0.38、0.92、1.02 亿美元,铜箔价值量可达 0.38、0.92、1.19 亿美元。

产业链日趋成熟,大陆厂商迎来机会,立讯率先切入。苹果 LCP/MPI 天线产业链初步形成:1)材料环节, LCP 树脂/膜仍为产业链难点之一,我们判断 20 年将延续村田主供格局。2)软板环节预计形成分散供应趋势, 但由于 LCP 天线需要特别的材料、配方、设计、制程、设备与测试方案,并且 LCP FCCL 存在高温液化问题, 因此软板厂商面临困难的学习曲线。目前产业链仅有村田与嘉联益,20 年鹏鼎(MPI)等厂商有望扩大机会。3) 天线模组环节,村田已确认退出,我们判断除安费诺以外,苹果已引入立讯精密,且未来不排除培养鹏鼎等公 司。从份额看,模组环节我们判断立讯已替代村田成为 iPhone LCP 天线主供。软板环节,预计仍以村田为主。

产业链日益完善,大陆公司有望受益。随着 5G 商用加速,LCP/MPI 需求持续扩大,国内产业链日益完善。目前,国内厂商已在 LCP 天线、LCP 封装模组、LCP 连接器/线、LCP 多层板、LCP 软板等领域布局研发和扩 展。LCP 商用进展上,目前立讯精密已打入苹果天线模组供应,我们看好立讯精密 LCP 天线模组份额提升。从 长期来看,立讯在 LCP 传输线/连接器等新应用亦有受益机会。信维通信的 LCP 业务从材料到封装全线布局, 亦有望迎来新的成长机遇。信维的多层 LCP 不仅可实现单根或多根传输线一体化设计,并可实现集成天线的射 频前端。我们看好公司“前端材料+中端设计和整合+后端制造”的一体化解决方案和其带来的成长机遇。

2.3 散热:工艺升级散热市场快速增长,国内厂商追赶势头强劲

手机元器件密度和能耗密度不断提升,工艺升级推动单机散热价值提高。智能手机集成度进一步提高,单 位空间内的功耗日益增加,主要热源包括处理器芯片、PCB 和主板元器件、面板、电池、相机、LED 等,其产 生的大量热量影响用户体验与手机正常工作。随着处理器晶体管和主频大幅增加导致性能和能耗提升、小型化 导致堆叠封装密度提升、5G 新增 Sub-6GHz 和毫米波频段导致射频前端功耗增加,高效手机散热方案日益重要。随着 5G 散热需求增加和散热工艺升级,预计散热单机价值有望提升到 1%-1.5%,单机价值达 20-25 元。市场空 间方面,2018 年全球手机热管理市场约 14 亿美元,预计 2018-2022 年手机散热市场年均复合增速高达 26%,2022 年达 35 亿美元市场规模。

四种材料满足手机多样化的散热需求,VC 和石墨烯片成未来发展方向。由于不同场景对材料体积、效率、成本要求不同,散热系统需要综合热传导、热对流、热辐射等散热原理,采用多种散热材料,目前手机散热主 要方案是硅脂、石墨、热管和 VC。硅脂制成的导热界面材料既可以贴合发热和散热部位以提高导热效率,又可 以起到绝缘减震的作用,由于接触面积小用量少,单机价值量相对有限。相较于金属材料,石墨具备更高导热 系数、高比热容和低密度等优异性能,其中石墨烯热导率更高,但工艺难度较大。热管与 VC 均是基于液体气 液转换的二相流原理进行热交换的结构,结构原理类似但结构复杂度和散热效果不同,VC 较热管散热效果好 1 倍左右,成本高 2 倍左右。传统的石墨片+导热胶的作用是传递,无论从材料性能和面积堆叠上都遇到瓶颈,热 管/VC 产品在 PC、基站、服务器等传统高功耗电器上应用广泛,散热效果极佳,小型化后应用到手机上前景广 阔,目前主流 5G 机型采用 VC 液冷+多层石墨片,高端系列已经率先采用石墨烯片散热。

高端市场国外垄断,台系厂商 VC 优势明显。目前全球导热市场已经形成稳定竞争格局,高端市场被富士 高分子、贝格斯、固美丽等海外公司垄断,富士高分子在高端热界面材料市占率超过 60%;贝格斯产品线齐全, 涉及行业广泛;固美丽在导热相变化材料具有技术优势,导热石墨膜片的主要厂商是日本松下、美国 Graftech、 日本 Kaneka。以双鸿、台达、超众、泰硕为代表的台系厂商 VC 优势明显,月产能存量和增量均超过陆系厂家。

受益 5G 换机潮与散热工艺升级,国内厂商追赶势头强劲。中国大陆厂商起步较晚,海宝电子、桐林电子 等大陆资深散热厂商在热管领域经营多年,在超薄管上斩获订单,但 VC 领域尚无批量生产能力。中石科技、 飞荣达和碳元科技等厂商在中低端导热界面材料、石墨材料方面有一定产品积累,铜管和 VC 布局力度突出, 具有自主研发能力并获得下游终端客户认证,成功进入三星、华为等供应链。5G 时代将带来巨大的换机需求, 加上国产替代趋势,将大幅拉动国内散热产业增长。我们预计在 5G 换机潮与散热升级大背景下,本土产业链 的成本优势和政策支持为国内散热厂商营造了良好的竞争机遇,建议关注飞荣达、中石科技、碳元科技。

2.4 屏蔽:电磁屏蔽需求旺盛,细分领域国内厂商异军突起

手机性能提升与 5G 通信技术提高对电磁屏蔽材料性能的要求。电磁兼容性(EMC)指某电子设备既不干 扰其它设备,同时也不受其它设备的影响,是衡量产品质量最重要的指标之一。电磁屏蔽利用屏蔽体对电磁波 进行反射和吸收,独立系统内的各个干扰源,减少电磁干扰造成设备性能下降与电磁波污染。未来 CPU 性能提 升、屏占比提高、电池容量加大、无线充电、多摄等减少了手机净空区域,元器件之间电磁干扰现象更加严重;5G 传输速率、效率与信号强度显著提升,MIMO 技术使得 5G 手机天线数量比 4G 手机实现数倍增长,5G 和 4G 天线共存对手机内部使用的屏蔽材料性能、屏蔽器件结构提出更高要求。

单机价值上涨+渗透性提高,电磁屏蔽材料市场空间广阔。市场较 4G 而言,5G Massive MIMO 技术的大量 使用增加了对频谱效率、传输速率和通信质量的要求,未来需要更多电磁屏蔽材料料号与更先进工艺,推动单 机价值上涨。由于电磁屏蔽广泛存在于各种用电器中,下游应用场景广泛,主要用于笔记本电脑、通讯机柜、 手机等领域,带来器件和材料的巨大增量需求,渗透性逐渐增强,市场空间广阔。全球 EMI 屏蔽材料市场规模 过去几年的年均复合增长率约为 4.89%;预计 2021 年市场规模将达到 78 亿美元,2016-2021 年 CAGR 将提升 至 5.39%。到 2023 年,5G 手机的渗透率进一步提升,届时电磁屏蔽市场的增长率将提高到 6%左右。

美日企业占据上游环节,国内企业加快进军材料领域步伐。国内企业电磁屏蔽产业链上游是金属与非金属 基础工业原材料;中游是基于原材料加工的电磁屏蔽材料厂商与基于电磁屏蔽材料的电磁屏蔽器件厂商;下游 是终端设备厂商。中游环节加工可以分为电磁屏蔽材料与器件独立生产与“采购-材料-器件”垂直一体化的经营 模式。电磁屏蔽材料生产环节更为接近上游,稀缺材料技术壁垒较高,获得认证的厂商较少,毛利率水平一般 高于电磁屏蔽器件生产环节,该环节主要被国外企业垄断,例如 3M、莱尔德、顾美丽。国内方邦股份、飞荣达 及乐凯新材等企业通过技术积累部分厂商已经形成自主品牌,并在下游终端客户中完成认证,进入电磁屏蔽材 料领域,其中飞荣达研发占营收比重稳定在 5%左右,高于 2018 年全行业平均水平 3.42%,发明专利 33 项,实 用新型专利 84 项,已在电磁屏蔽材料及器件、导热材料及器件行业形成自主的研发、设计和应用等竞争优势, 与国外先进技术差距缩小。我们认为在国产替代趋势下,飞荣达凭借着较强的技术实力与快速反应能力能够获 得更多机会,建议关注飞荣达。模切方面,领胜电子和安洁科技等国内厂商已经利用本土供应链的成本优势与 自动化能力形成了较大的规模优势。

FPC 增长带动电磁屏蔽膜放量,方邦股份打破海外公司垄断电磁屏蔽膜格局。电磁屏蔽膜是 PCB 和 FPC 的重要组成材料,高频高速化的 FPC 对电磁屏蔽膜轻薄性、耐弯折性、接地电阻、剥离强度等性能要求较高, 工艺技术复杂。长久以来,电磁屏蔽膜领域被日本拓自达、东洋科美把持,拥有超 70%的高毛利率。方邦股份 是国内电磁屏蔽膜行业龙头,在电磁屏蔽膜方面出货能力全球第二(市占率 19.60%)。盈利能力强,毛利率超 过 70%,净利率超 40%。产品目前大量应用于华为、小米、OPPO、VIVO、三星等知名终端品牌产品。目前针 对 5G 时代高频信号传输的极低插入损耗电磁屏蔽膜已经进入试产阶段。在电子产品轻薄化、小型化、轻量化 和高频高速化的发展趋势驱动下,FPC 对电磁屏蔽膜的功能要求除原有更高的电磁屏蔽效能外,还需要有效降 低信号传输的损耗,我们认为,某种程度上,FPC 市场增长直接决定 EMI 市场增长。目前全球 FPC 产值整体呈 上升趋势,2017 年全球 FPC 产值为 125.2 亿美元,同比增长 14.9%,占印制线路板总产值份额由 2016 年的 20.1% 上升至 2017 年的 21.3%。预计方邦股份依靠在电磁屏蔽膜、极薄挠性覆铜板、超薄铜箔等高性能电子材料的核 心技术与 FPC 市场放量的利好前提下,有望继续延续强势的市场地位与较高的盈利能力,建议关注方邦股份。

2.5 光学:5G 终端加速渗透,持续推动光学创新及 ODM 占比提升

光学升级成为 5G 手机差异化创新的重点,需求增长明确

2020 年,以华为为代表的安卓厂商将纷纷通过推出 5G 手机争夺份额。11 月底开始,各安卓阵营手机厂商 的 5G 手机价格档位纷纷下沉到 2000-3000 元,进入性价比和份额争夺阶段。在手机市场份额博弈阶段,摄像头 最能够增强消费者体验的功能组件,成为产品差异化创新的重点。

手机摄像头迎来从单摄→双摄→三摄/多摄的技术变革,双摄开始向中低端机型渗透,三摄/四摄在中高端 机型的渗透率也迅速提高。2019 年各大手机厂商发布的旗舰机型均搭载了三摄或四摄的方案,主流配置 4000/4800 万主摄+广角+长焦(潜望式)+景深/微距+TOF 摄像头。手机厂商在摄像头高像素、多摄像头、超大 广角、超长变焦等特性上纷纷推出创新性能,并配合以积极的营销,加强消费者市场教育,推动出货量增长。

根据 Counterpoint 的预测,全球三摄渗透率在 2021 年将达到 50%。根据 Yole 的预测,2020 年的部分主流 旗舰手机将采用前三(含 TOF)后四或后五(含 TOF)的摄像头配置方案。三摄及四摄的加速渗透将进一步推 动光学创新升级,为光学产业链提供业绩增长动能。

TOF 摄像头将加速渗透,VR/AR 成为主要应用场景。安卓旗舰机型在 2019 年开始应用后置 TOF 摄像头, 苹果 2020 年下半年新机将搭载 TOF 摄像头。2019-2020 年,前置 3D Sensing 在面部识别领域的应用渗透较慢, 仅有少数高端机型会搭载前置 3D Sensing,由于成本居高不下,除了解锁之外的应用场景有限。苹果 TOF+AR 的设计将推动基于 3D Sensing 方案的 AR 应用爆发,并进一步推动安卓机型的 TOF 加速渗透。

TOF(Time of Flight)即计算光/红外线的反弹时间,来计算事物和信号发射源之间距离的一种技术,而目 前在手机上用的技术多为红外线。TOF 相机的工作原理是连续拍多张图像,再根据图像不同的激光相位,最终 还原深度信息。可以说,TOF 是手机摄像技术的进一步提升,围绕着 TOF 技术,VR、AR、MR 的时代将到来。典型的 TOF 应用包括:Animoji、AR 测量、背景虚化、3D 试衣、AR 游戏、全息影像交互、体感游戏。

相比于结构光方案,TOF 摄像头结构相对简单,主要配件成本相对低廉;TOF 摄像头功耗相对较低;适用 于动态场景,适合远距离 AR/VR 应用。我们重点看好 TOF 摄像头的市场前景以及产业链机会。

成本方面,预计 TOF 和结构光的 BOM 成本大约为 12-15 美金和 20 美金。相比之下 TOF 更具有成本优势。iPhone X 的结构光技术的解决方案包括三个子模块(点投影仪、近红外摄像机和泛光照明器+接近传感器),而 TOF 解决方案则将三个模块集成到一个模块中,芯片的成本大约占到整体 BOM 的 28%-30%。

TOF 产业链的主要玩家包括 TOF 传感器芯片厂商、模组厂商、算法厂商即 VCSEL、DOE 等元器件厂商。其中 VCSEL(垂直腔面发射激光器,面射型激光)是 TOF 技术方案所采用的光源;DOE(衍射光学元件)用 来使发出的光保持均匀,准确测距。两者是 TOF 的核心元器件。TOF 传感器芯片市场由国外厂商占据主导地位, 如三星、索尼、松下、ADI、Intel 等。TOF 模组厂商舜宇光学、欧菲光、立景创新、丘钛科技等。

5G 时代,车联网&ADAS 为车载摄像头模组市场提供了广阔的空间。无人驾驶将是 5G 网络的重要应用。车联网(V2X)和 ADAS(高级驾驶辅助系统)是无人驾驶的过渡,也是传统汽车主要升级研发方向,预计到 2025 年车联网产业将达到万亿元规模,渗透率高达 65%。

摄像头是 ADAS 核心传感器,未来随着车联网的普及和 ADAS 配置率的上升,单车搭载摄像头数量不少于 4-8 个,为摄像头模组提供了广阔的市场,预计 2020 年车载摄像头模组出货量约 8000 万,国内约 3500 万。

CMOS 图像传感器:摄像头价值量最高的部分,市场空间持续增长

手机摄像头的工作原理,简单描述,就是景物通过镜头生成光学图像,投射到 CIS 传感器上转化为电信号, 经过模数转换后转化为数字图像信号,在 DSP 中加工处理,在屏幕上显示出来。手机摄像头的主要部分包括:镜头,音圈马达,滤光片,图像传感器,连接器,FPC 板,支架等。其中,价值量最大的为 CMOS 及镜头。CMOS 成本占比 45%-50%,镜头占比约为 19%。

CMOS 是摄像头市场的重要组成部分,它的作用是利用光电器件的光电转换功能,将感光面上的光像转换 为与光像成相应比例关系的电信号。以产品类别区分,图像传感器产品主要分为 CCD、CMOS(CIS)两种, CCD 是集成在半导体单晶材料上,而 CMOS 是集成在金属氧化物半导体材料上,工作原理没有本质的区别,他 们在市场上相互竞争又相互补充。

CCD 传感器具有较好的图像质量、抗噪能力和设计灵活性,更适合于对相机性能要求非常高而对成本控制 不太严格的应用领域,如天文、高清晰度的医疗 X 光影像和其他需要长时间曝光,对图像噪声要求严格的科学 应用。CMOS 具有成品率高、集成度高、功耗小、价格低等特点,图像品质方面也基本达到 CCD 的水平。CMOS 更适合应用于要求空间小、体积小、功耗低而对图像噪声和质量要求不是特别高的场合,如大部分有辅助光照 明的工业检测应用、安防保安应用、和大多数消费电子产品的摄像头应用。由于 CCD 的成本较高,在智能摄像 头市场,目前 CMOS 传感器占据主导地位。

CMOS 传感器的价值量在整个摄像头模组中最高,根据 Yole 的数据,全球摄像头模组(CCM)市场空间 2018 年 271 亿美金,其中 CMOS 传感器(CIS)市场空间为 123 亿美金,占整个摄像头模组市场价值的 45%。到 2024 年,随着车载应用、机器视觉、人脸识别与安防监控的快速发展,以及多摄像头手机广泛普及,CMOS 图像传感器市场规模将继续不断扩大,达到 208 亿美金,年均复合增长率达到 9.2%。CMOS 厂商主要包括索尼、 三星、韦尔股份(收购豪威科技)。

光学镜头:技术升级及产能挤压下将出现供不应求局面,利好二三线厂商

受益于智能手机摄像头升级,未来手机镜头市场保持平稳增长趋势,2020 年增速 5%。但由于良率提升以 及降低成本的需求,4p 及 5p 的手机镜头平均单价呈现下降的趋势。苹果 2020 年从 6p 转为 7p,7p 良率较低, 对于产能的占用较高,因此 6p 也会出现供不应求的局面。

由于引入竞争和降低成本的需求,以及二线厂商的技术追赶,苹果及安卓供应链均呈现集中度下降的趋势。瑞声科技在 2017-18 年凭借 4p 镜头导入三星,目前在中端机型 5p 镜头加速渗透,与主要安卓厂商华为、OV、 小米均有合作,未来逐步导入 6p 镜头。另外,联创电子等镜头厂商也有机会逐步提升在安卓厂商中的份额占比。大立光、玉晶光、舜宇光学、瑞声科技、联创电子等厂商将受益。

摄像头模组:行业洗牌基本完成,龙头厂商迎来盈利回升期

2018 年,摄像头模组厂商毛利和 ASP 承压,2019 年 H2 开始回升。2018 年,由于资本大量进入导致行业 供需不平衡。光学厂商及半导体封装厂商大量进入,仅大陆地区的摄像头模组厂商就多达 100 余家,一线模组 厂商纷纷扩产,导致竞争激烈,单价较低。下游智能手机需求下滑,头部手机厂商份额占比提高,压制模组厂 商利润。终端厂商对于双摄/多摄模组采取分拆采购,提升低端模组采购比例,进一步压缩厂商利润。

2019 年行业洗牌基本完成,毛利稳定在 8%-10%左右。双摄/多摄对图像处理算法要求较高,需要大厂对 上下游的资源整合,潜望式摄像头及 3D Sensing 对技术要求高,行业门槛提高随着手机市场的进一步萎缩,小 厂商出局,龙头模组厂商将迎来盈利回升期。欧菲光、舜宇光学、丘钛科技、立景创新等厂商将受益。

2.6 ODM:5G 手机 ODM 比例将提升,迎来市场新机遇

目前在全球智能硬件产业链中,代工模式已经非常普遍。全球手机的设计制造有三种模式,第一,OEM 品 牌厂商自己研发,自己生产或者找代工厂生产;第二,品牌厂商找 ODM 企业研发和生产,有时候 ODM 企业的 产能跟不上,也需要找外面的代工厂进行组装生产;第三,品牌厂商找 IDH 购买主板,自己生产或者找代工厂 生产。随着品牌厂商的崛起,白牌手机萎缩,IDH 模式逐渐向 ODM 转型。目前手机品牌厂商,如华为、OV 和 小米等集中资源自研中高端旗舰机型,一般将成本和质量稳定性要求较高的机型,如千元机和 ODM 合作开发, 并交 ODM/EMS 代工生产。2018 全年智能手机 ODM 出货量超过 3.5 亿部,占全球市场出货量 24%,EMS 出 货量 4.6 亿部,占全球市场出货量 44%。

2018 年全球传统智能硬件 ODM+EMS 制造模式由富士康和华勤领先,它们年出货量都过亿部。华勤在全 球传统智能硬件 ODM 业务中占据龙头位置,闻泰和龙旗紧随其后。随着下游以消费电子、网络通讯、汽车电 子等为代表的细分电子产品市场发展迅速,创新技术层出不穷,ODM/EMS 行业存在巨大的市场需求。ODM/EMS 处于行业的中游,需要与上游供应商、下游品牌商建立长期稳定的供应链合作关系,通过对整个供应链的资源 整合、关系协调和流程优化,实现供应链各成员的共赢。

目前各手机厂商均有较高的 ODM 比例,主要集中在中低端机型。小米的 ODM 占比最高,约为 75%左右, 小米的机型主要集中在中低端,ODM 模式能够有效地提升运营效率,降低研发成本。华为自从 2017 年开始降低 ODM 比例,仅仅将畅享等机型交由 ODM;三星由于在大中华区份额下降较大,削减成本诉求强烈,因此增 加了 ODM 比例。

由于 5G 差异化频段特性以及手机厂商降成本诉求,ODM 比例将提升。2020 年,随着 5G 手机的推出,国 内安卓厂商的竞争格局将更加激烈。一方面,对于整体市场空间来说,5G 会有一定的拉动作用,但明年国内市 场仍然是存量的份额博弈阶段。以 HW 为代表的安卓厂商将纷纷通过推出 5G 手机,并采取较为激进的商务策 略,争夺份额。

另一方面手机厂商的盈利面临压力,主要受到部件成本上升驱动:5G 手机性能要求高,设计及制造工艺复 杂,产业链成熟度较低,目前整体成本还比较高,各厂商的 5G 手机毛利压力较大。运营商取消补贴及渠道酬 金,渠道和零售店更加依靠厂商留利:运营商取消补贴对于部分渠道来说,影响非常严重,同时由于线下渠道 面临较大的线上分流,因此手机厂商将更多地增加对渠道的补贴和支持。手机厂商的毛利压力较大,面临较为 强烈的降成本诉求,带来 ODM 厂商的占比可能会进一步升高,ODM 比例将得到提升。

另一方面,由于 5G 的全球频段存在较大差异,不同地区运营商采用的频段具有较大差异。未来各个区域 的 5G 手机支持的频段也将存在非常大的差异,手机厂商将高度依赖于 ODM 厂商的设计能力。进一步推动 ODM 厂商的占比提升。闻泰、龙旗、华勤等 ODM 厂商将受益。

三、5G 应用:5G 驱动 VR/AR、云游戏、超高清视频率先落地

3.1 VR/AR 产业全景初探

VR/AR 发展史回顾:从热炒,低谷,到复苏

2012 年,谷歌推出了 Google Glass 的 AR 眼镜产品,其后 Oculus 被 Facebook 以 20 亿美金收购,并推出 VR 头盔。VR/AR 概念进入市场视野,被认为是替代智能手机的下一代终端形态。Facebook 和微软先后进入 VR/AR 市场,包括 Sony、三星、HTC 等多家大厂开始推出相关的硬件产品,2015-2016 年 VR/AR 市场热度达 到高点。但到了 2016 年下半年,由于商业模式,以及网络、硬件和内容上的瓶颈都没有突破,资本输血式的发 展模式并不能够持续,行业开始进入寒冬。

按 Gartner 的新兴技术成熟度曲线(Hype Cycle), 2018 年 VR 从曲线中消失,意味着虚拟现实技术历经热 炒、低谷,已逐步成熟,AR 仍处于泡沫破灭的低谷期,有待技术的突破和发展。随着 5G 建设的进行,新产品 和新技术的不断成熟,VR/AR 再度获得高度关注,产业和投融资市场以一种更为理性的角度去看 VR/AR 产业, 并寻找商业模式最先打通的场景,积极推动产业链各环节的商业共赢和发展壮大。

VR/AR 投融资趋势:资本回归理性,投融资聚焦内容及硬件设备

……

3.2 VR/AR:谁将是那个“杀手级”的应用?

随着技术的日趋成熟、“双 G”部署加速的背景下,VR 逐渐在以视频、游戏、直播为主的娱乐应用领域落 地,并在以教育培训、营销等为主的 B 端垂直应用领域得到发展。根据赛迪发布的《2018 年 VR/AR 市场数据》, 在中国 AR/VR 行业应用结构中,按销售额计算,游戏应用市场规模 28.6 亿元,占比 35.7%,其次为视频和直播, 占比分别为 20.3%和 11.2%。在 2B 市场中,房地产、工程、教育、医疗领域名列前位。展望未来,预测 2021 年游戏应用市场规模可达 206.4 亿元,占比 37.9%;视频类市场规模可达 116.5 亿元,占比 21.4%;直播类可达 64.3 亿元,占比 21.4%;教育应用可达 50.6 亿元,市场占比 9.3%。若按内容结构分析,2018 年国内 VR/AR 市 场消费级内容占比 66.5%,企业级占比 33.5%,虽然目前消费级内容占据较大比重,但我们认为企业级市场将 在未来几年得到迅速发展。根据赛迪预测,2021 年企业级内容占比可增长至 45.5%。

回顾今年以来 VR/AR 投融资市场,从投融资环节来看,相比于全球 VR/AR 资本市场,内容环节成为吸引 国内 VR/AR 投融资增长最快环节。2019 年 1-10 月内容环节获得投融资额为 30.6 亿元,相比 2017 年同比高增 83.2%,为各环节第一。其中,从内容领域细分来看,游戏和教育领域始终是内容环节投融资的热点,但同时 VR/AR 内容呈多样化发展趋势。2019 年 1-10 月游戏、教育、营销、医疗和视频投融资占比分别为 16.8%、 11.3%、 5.3%、5.1%和 1.2%。其他领域投融资相比 2017 年同比增长近 10 个 PCT,体现了 VR/AR 内容由聚集单一应用 逐渐转向多样化的发展趋势。

根据信通院在《5G 应用创新发展白皮书》中的 VR/AR 应用成熟度曲线,基于 5G 的 Cloud VR 巨幕影院、 Cloud VR 直播、Cloud VR 360°视频已处于应用成熟期,等 5G 普及后即可规模化应用;5G 网络下的 Cloud VR 游戏、教育、电竞馆、营销等处于高速发展期,未来 1-2 年有望成为主流;VR/AR+垂直行业以及 VR 社交处于 探索期,有较大的市场潜力,有望中长期创造较大价值,随着 5G 覆盖的完善逐渐成熟。

文娱领域:VR 直播、VR 游戏有望率先落地

VR 直播:5G 大带宽特性促进 VR 直播发展,看好体育赛事、演唱会领域 VR 直播

根据赛迪《2018 年 VR/AR 市场数据》,在 VR/AR 行业应用结构中,2018 年直播市场规模为 9 亿元,2021 年 VR 直播的市场规模将达到 64.3 亿元,市场占比为 11.8%。VR 直播即通过在广播电视采集制作过程中采用全 景摄像技术对内容进行录制,将虚拟内容创作、视频内容拼接和编解码等,并使内容在设备上呈现,让观众获 得人与内容场景互动的体验。与传统直播差异在于:1)沉浸感强:VR 直播提供 180°或 360°全景视角;2)画 面立体,趣味性强:通过近眼 3D 显示让画面更立体且真实,使得观众有“身临其境”的体验,趣味性强;3)主动性强:可实现更多交互,用户可以自由选择任意角度,跳出了传统 2D 平面视频的视角框定,由体验者主 动选择想观看的内容,而非被动接受内容。与传统直播不同,VR 直播对于网络的要求较高,通常要求大带宽 上行和下行网络,传统视频承载网络方案难以满足。但随着千兆宽带入户(10G PON 光纤接入技术为基数的千 兆接入时代)与 5G 规模化部署,网络传输带宽将优化,使得 VR 直播普及。

从生产内容方式来看,VR 直播主要有两大分类,一是 PGC(Professional Generated Content,专业生产内 容),如体育赛事、综艺节目、新闻事件、教育培训、产品营销等;二是 UGC(User Generate Content,用户生 产内容),如网红直播、户外直播、生活直播等。近年来 VR 在以体育赛事、综艺节目等为主的 PGC 领域不断 试水,得到快速发展。

• 在体育赛事领域,NextVR 是全球最早实现高品质 VR 直播的公司,并与 NFL、NBA、PBC 超级拳击冠军 赛等众多重量级赛事形成全面合作关系,和福克斯体育(拥有众多体育赛事转播权)建立了长期合作机会;2017 年,微鲸 VR 联合体奥动力、飞猫影视,VR 直播 2017 年中超联赛;2018 年,美国电视网 NBC 与英 特尔合作,借助 TrueVR 技术,对韩国平昌冬奥会进行了超过 50 个小时的 VR 直播。英特尔 TrueVR 技术 在每场比赛中,采用多个摄像机点位拍摄,打造交互的 360 度虚拟环境。观众可以自由选择多个视角来观 看比赛,营造真正的沉浸式体验。

 在演唱会/综艺节目领域,2016 年王菲“幻乐一场”演唱会在上海召开,该演唱会现场门票售价约 3000~7800 元,门票售罄,票价被炒作至数十万一张。该演唱会采用了 VR 360°视频进行直播,根据后台统计显示, 近 9 万名观众使用 VR 直播方式进行在线观看本次演唱会。用户需要付费 30 元购买兑换码才能观看 VR 直 播,为演唱会额外创收 264 万。此外,2017 年,中央电视台举办的春节联欢晚会通过兰亭数字首次实现 VR 直播,用户下载央视客户端就可以观看 VR 版春晚,此后 3 年央视连续进行了 VR 直播。

……

整体而言,我们认为演唱会、体育赛事 VR 直播本身具有将强的“粉丝效应”,可以突破现场座位的限制, 解决热门比赛及活动门票供不应求的现象,并可以让用户自由选择视角和回放时机,拓宽收视群体。此外,与 VR 视频制作高成本、长周期相比,体育赛事及演唱会等综艺活动具有定期性,且一般都设置有直播,仅需在 现场添置 VR 直播设备,可以有效解决内容不足和成本过高(相对 VR 视频)的难题。

VR 游戏:追求“沉浸感”、庞大的用户基数、较强用户粘性等特点推动 VR 游戏落地

VR 内容中游戏一直是备受用户青睐的重要领域,VR 游戏按照使用设备的不同大致可以划分为 VR 线上游 戏和VR场地游戏。VR线上游戏需要用户使用PC端或者主机端配套VR头显等设备来获得出色的沉浸式体验, 目前的目标客户群体主要面向重度玩家或专业游戏爱好者,而 VR 场地游戏提供商需要搭建 VR 展台等体验设 施供用户游玩,而用户无需自己额外配套相应 VR 设备,主打广阔的大众需求,因此对用户硬件需求并不高。

根据赛迪《2018 年 VR/AR 市场数据》研究成果,中国 VR/AR 行业应用中游戏领域占比始终领跑整个应用 环节。2018 年中国游戏领域市场规模为 28.6 亿元,占比达到 35.7%,赛迪预测 2021 年市场规模增长至 206.4 亿元,该占比将会扩大至 37.9%。同时游戏领域市场增速不容小觑,2018 年全球 VR 游戏市场的价值为 103 亿 美元,展望未来,IMARC Group 预测该市场到 2024 年将达到 402 亿美元,在 2019-2024 年期间的复合年增长率 为 25.5%。目前涉足 VR 游戏领域的公司既有创业型公司,传统游戏转型 VR 游戏的厂商,也有各大游戏巨头 的积极参与。

目前 PC 端主流 VR 线上游戏搭配使用的头显来自 Oculus Rift(Rift CV1、Rift S)、 HTC Vive(Vive Pro)、 Valve Index 和 WMR,主机端 VR 线上游戏头显主要使用索尼的 PSVR,这些 VR 设备价格最便宜的是平价版 WMR 299 美元,除此之外,高端 PC、PS4 平台以及其他 VR 游戏配套设备如控制器、追踪基站等也价格不菲。

Steam 平台作为 PC 端目前 VR 内容最多,且最为优质的国际性内容平台,截止 2019 年 10 月共有 VR 独占 应用数 3804 个,相比 2018 年 1 月 2285 个增长了 66.15%,VR 游戏在所有 VR 应用中保持在 80%以上,因此其 VR 月活跃用户数可以作为 VR 线上游戏人数的缩影。根据 steamspy 的数据,除了 2017 年 11 月和 2018 年 2 月 两次月活跃数明显下滑外,VR 月活跃用户数所占比例整体呈现稳定上升格局,在 2019 年 6 月突破 1%大关后 增长势头不减,于 9 月创造历史最高纪录 1.09%。

VR/AR 体验店:落地速度快,但“赚钱”不易

娱乐类的2B场景主要为各类VR/AR主题体验店或者电子竞技馆。2018年全国VR线下体验店规模达到20.9 亿元,同比上涨 99.0%,预计未来增速会显著下降。但是目前看来,受客流量、内容、整体体验水平、民众对 VR 认知等多因素影响,很多虚拟现实线下体验店盈利情况并不乐观。另一方面是消费者在体验 VR 的过程中, 缺少类似于电影或网吧等的社交互动性,难以与共同来体验的好友交流,进一步影响了体验店和竞技馆的接受 度和盈利能力。我们认为 VR/AR 体验店是“轻量级”的内容,有望提升消费者对 VR/AR 的初步认识,且目前 落地速度较快,但是盈利能力仍有待观望。

B 端企业级应用:教育、培训类场景市场潜力大,有望最先落地

在 2B 市场,VR/AR 存在高度定制化的特点,使其一方面存在需求较为稳定且可较早实现盈利的特性,另 一方面存在难以规模化推广的难题。和 2C 场景不同,2B 应用的规模普及最重要的因素是“商业价值可衡量”, 即要让客户看得到清晰的“商业价值”,如可否降低运作成本、提高工作效率,或是具有良好的投资回报率。我 们认为在 B 端市场,教育、培训、营销类领域具有较大的市场空间及目标用户,VR/AR 技术与垂直行业的结合 能够解决目前存在的一部分痛点,商业模式相对清晰,将首先落地。

VR 教育/培训:高成本、高危险、传统方式无法呈现领域有望首先普及

教育是 VR B 端市场最先落地的应用领域之一,市场潜力大、目标用户多、政策支持力度大的特点驱动资 本密集投向教育培训领域。整体而言,VR 在教育培训领域的应用可以分为 K-12 基础教育、高等教育和企业培 训:

1)基础教育/高等教育

VR 在 K-12 基础教育的应用有利于结合虚拟现实沉浸式教学的体验,解决课堂教学中的抽象、困难的知识 点,让学生有“身临其境”的体验,有效改善传统教育存在学生主动性、积极性不足等问题,充分结合 VR 沉 浸性、交互性、空间性的特点,可以提高学生兴趣,通过直观的画面了解抽象知识并加以记忆。在高等教育领 域,VR 教育在医学、化学等需要重复进行实验,以及考古、设计等需将抽象知识具体场景化的学科领域将发挥 价值,VR 实验室、VR 设计工坊等方面部署能够打破实验教学的场地、费用等限制,积极推动 VR 在科研创新 中应用。

目前国内外在 VR 教育领域布局的厂商较多,其中布局 K-12 基础教育领域的商家最多,且多数拥有小规模 的试用案例,具体如下:

……

2)企业实训

VR 在企业实训/职业教育领域的应用通常需要定制化的方案,我们认为其在高成本、高危险领域将首先落 地。首先,在石油、电力等领域,员工培训经常需要重大且昂贵的硬件设备、较大的场地,造成员工的培 训费用高,VR 则可帮助企业解决硬件设备及场地问题,有效提高培训效率;其次,在消防、化工、医疗、 航空航天等领域,员工在真实环境下实训存在较高危险系数,而 VR 可有效在虚拟环境下通过沉浸式的教 学让学员能够有“身临其境”的感觉,同时避免实训风险、降低操作成本,提高教学质量。目前 VR 在航空 航天、安防教育培训领域已有落地应用;以航空航天为例,目前空军已有小范围试用针对战术飞行训练系 统,主要是将学员的初步(基础)的培训会通过 VR 模拟机运行,以节省成本。该类方案通常为定制化, 价格在百万区间,可有效解决教师人力成本和实训的成本,避免实训风险。我们认为企业在高成本、高风 险领域实训成本及风险过高,可以先让学员在 VR 中熟练操作,反复不断练习,以降低成本。此外,对于 火灾演练、紧急情况应对演练等培训,出于安全的原因无法还原真实场景,学员训练一般缺乏真实感和紧 张感。在虚拟的世界中可以营造真实的灾难现场。

VR 营销:弥补传统媒体被动营销模式,引导用户消费

VR 营销可弥补传统媒体被动的形式,让用户从被动接受到主动体验,以更清晰地了解产品,让用户切身感 受产品优势。同时对于商家而言,VR 营销能够获取客户的数据(通过合法的途径),有助于进行更进一步的用 户分析。目前,VR 在房地产、汽车、网上购物等领域已经展现出独特价值。目前最为大众熟知的 VR 看房,已 经被大多数第三方平台采用,如安居客和贝壳网等,能够用较好的沉浸感展示出房屋各个方位的细节,具有 3D 空间结构图和平面户型图,还具有标尺功能,大大减少了租户或买主的看房成本,用户好评度较高。

3.3 云游戏:游戏通向云端之路

5G 将会助推云游戏的产业格局变更。云游戏产业链有以下几个核心环节:

 上游:游戏开发商、云计算厂商和软硬件厂商。上游厂商拥有云游戏核心技术,在云游戏开发、技术 支持等方面有着优势。作为云游戏内容提供商,国外游戏巨头任天堂、育碧、EA 等均可提供云版 3A 游戏,国内的腾讯、网易、完美世界等也是有实力的云游戏开发商。云计算厂商主要是拥有 IDC 资源, 负责提供算力和存储相应的服务,主要为 IaaS 公有云平台,例如 Google Cloud、Microsoft Azure、阿 里云、腾讯云、华为云等,游戏是其云计算服务中的一个领域。软硬件厂商主要提供 CPU/GPU 硬件 与软件配套解决方案。

 中游:云游戏平台、通信运营商。游戏云平台是云游戏运营商,负责将游内容和 IaaS 公有云对接,在 移动云游戏平台和 PC 云游戏平台两大赛道上均有很多平台,也是众多初创公司切入云游戏业务最多 选择的角度。除了一般的游戏内道具付费之外,云游戏平台主要收入来源来自订阅收入。在 5G 时代 下,通信运营商除了向云游戏平台提供 5G 通信传输服务支持,通过数据和流量服务变现收入外,也 在逐步进入云游戏平台以及游戏内容开发领域。

 下游:终端集成厂商,包括移动手机、PC、主机、OTT 盒子。在主机领域传统三巨头微软的 Xbox、 索尼的 PS 以及任天堂的 switch 三足鼎立,移动端各种手机、平板厂商以及 PC 传统厂商联想、戴尔、 华硕、惠普等均向用户提供终端支持。

与传统游戏不同,云游戏有望打破“高端游戏+高端设备”的模式,游戏的搭载平台不会限制用户的选择, 拥有最优质的游戏体验将会是玩家最关心的,有望对产业链的参与者带来直接的影响:对游戏内容开发商而言, 云游戏将降低开发门槛,让更多的初创公司能够参与其中;对于硬件厂商而言,云游戏降低对于端侧硬件性能 的要求,有望吸引具备云计算或游戏内容生产能力的硬件厂商入局,行业竞争加剧,传统硬件厂商的话语权或 下降;由于云游戏对底层网络建设及资本投入的高度依赖,云服务厂商依靠自身优势有望成为下一代新的平台 商。

3.4 韩国运营商的尝试

……

韩国经验对中国启示:运营商注重内容领域布局,VR 云游戏有望成为 5G 最先落地应用场景

5G 商用进程加速,解决部分 VR 痛点

 全球 5G 商用进程加速,韩国 5G 部署及 5G 用户渗透率在运营商的推动及政策支持下超预期发展,国 内于今年 6 月提前发放 5G 牌照,10 月 5G 手机销售 249 万部,环比增加 402%,预计 11 月销量可观。2020 年中国三大运营商表示拟在 2020 年实现 5G 覆盖所有地级市。5G 网络高速率、低时延的特性适 合承载 VR/AR 业务,并大幅提高用户体验,可以有效解决 VR/AR 目前所存在的渲染能力不足、终端 移动性等痛点。

运营商在内容端的参与度有望加深,推动 VR/AR、云游戏落地

 在提速降费持续推进、4G 投资成本未完全收回、5G 盈利模式尚不清晰的情况下,运营商对于 5G 的 巨额资金投入面临压力。我们预计未来 5 年中国市场 5G 的投资将达 1.2 万亿,全球投资总额有望达 3-4 万亿水平,为此运营商需寻要找新的盈利模式,有效提高 ARPU 值。

 在 3G/4G 时代,运营商主要扮演管道角色,主要提供网络;5G 时代,我们认为三大运营商逐步将在 内容领域布局,例如中国移动入股芒果超媒,成为其第二大股东,并自建咪咕影视、咪咕快游等内容;中国电信通过控股子公司积极布局以 VR、云游戏为重要组成部分的 5G 内容领域,并与 LG U+签订 VR 内容引入和 VR 直播合作协议;中国联通自建沃视频,并与爱奇艺等在 MR/VR/AR、超高清视频 等领域达成合作。放眼海外,以 LG U+、KT、SKT 为代表的韩国运营商极其重视 VR/AR 及云游戏等 5G 应用内容并纷纷布局。我们认为运营商有望进一步参与 5G 场景/应用领域,有效推动以 VR/AR、 云游戏为核心应用的 5G 内容领域落地。

 自从韩国 4 月推出面向个人消费者的 5G 套餐以来,月均用户流量提升约 3 倍,其中超过一半的应用 由 VR/AR 视频贡献。我们认为在中国市场,VR/AR、云游戏应用同样能够撬动运营商 ARPU 值的提 升,无论是消费者市场或是 B2B/B2G 市场,围绕 VR/AR、云游戏的内容有望为运营商带来新的商业 机会,因此运营商也会积极的推动 5G 应用的发展以吸引用户。

提供差异化 5G 内容的运营商将具备优势

 中韩市场同样存在一个有所区别的特征:韩国运营商为了能够迅速吸引 5G 用户,为消费者提供了不 同方式的购机补贴。补贴方式包括设备补贴,以及给零售商和代理商的佣金。在一些零售店中,运营 商补贴叠加上运营商给渠道商的 600,000 韩元(折合 3600 人民币)的返利,用户甚至可以几乎免费 获得 5G 手机。同时运营商在套餐中捆绑 VR 头盔,购置最高价值 5G 套餐的用户甚至可以免费获得 VR 设备,以吸引用户体验沉浸式的媒体服务。高额的补贴费用是韩国 5G 用户渗透率迅速提高的原 因之一,而目前中国三大运营商推出的 5G 个人套餐资费在 128-599 区间,尚不包含大幅度的终端补 贴,套餐之间价格无明显差异,我们认为未来能够提供差异化 5G 应用内容的运营商将在下一阶段的 市场份额拓展中具备优势。

四、5G 流量:以史为鉴,5G 流量爆发将带动数据中台加速发展

4.1 3G/4G 带动移动互联网流量爆发,数据分析公司快速成长

受益于 3G、4G 网络带来的移动互联网的普及,全球数据流量得以大幅增长,在流量爆发的浪潮下不仅诞 生了一批伟大的互联网公司,数据分析公司也在该浪潮下快速成长。

从全球视野来看老牌美国数据分析类公司在移动互联网爆发的几年中收入增长有明显改善,例如 2010 年开 始全球移动互联网流量开始快速增长。根据思科报告,2011-2016 年全球移动流量从 0.6EB/月增长至 10.8EB/月, 年复合增速达到 78%。在此期间美国顶级数据分析公司例如 Tableau、Splunk 等公司收入情况都有明显变化,营 收增长速度都基本保持在 50%以上。

从国内视角来看中国移动流量同样呈指数级上升趋势,2013 年至 2018 年移动互联网接入流量从 12.7 亿 GB 上升至 711 亿 GB,平均每户移动接入流量从 0.13GB 上升至 4.42GB。在此期间数据分析类公司同样得到了快速 发展,例如东方国信 2016 年收入是 2011 年的 7.1 倍,复合增速达到 48.2%。

在此期间,不仅传统数据分析公司的营收情况受益明显,也诞生了一批新的优秀的数据公司。中国公司例 如极光大数据、每日互动、同盾科技等;美国公司例如 Looker、DOMO、Cloudera 等。

4.2 5G 流量爆发将带动数据中台加速发展

5G 时代的数据量将继续保持高速增长,未来将从两个维度实现:

1)单用户使用流量将大幅提升,例如根据韩国运营商统计,韩国移动用户月平均5G移动数据使用量为24GB, 是 4G 用户平均使用量 9.1GB 的 2.6 倍,是整体市场平均值 7.4GB 的 3.2 倍,预计如果 5G 应用完全普及后,用 户月均使用流量将会更多;

2)移动终端将从以 C 端手机为主拓展至应用范围更广的 B 端(如工业互联网等),预计 2020 年蜂窝类 (2/3/4/5G、NB-IoT、eMtc)物联网连接数量将达到 20.7 亿个,是 2014 年的 37 倍。

云计算巨头资本开支持续增加,加码数据中心建设迎接流量增长

全球云计算市场规模稳定增长,中国增速快于全球。2018 年全球公有云市场规模达到 1363 亿美元,同比 增长 23%。中国云计算整体市场规模达 963 亿元,同比增速约 39%,其中公有云市场规模约 437 亿元,同比增 长 65%,领先全球增速。

在资本开支层面,全球云计算、互联网巨头厂商的资本开支一直保持增长趋势,Facebook、Amazon、Alphabet、 Microsoft 在 2016-2018 年的 Capex 总和增速为 29.65%、27.94%、62.74%,保持快速增长。在 2018 年 Q3 云厂 商 Capex 增速阶段性放缓,主要是由于:1)消化前期大量采购,去“库存”;2)移动互联网流量红利见顶,Facebook 等巨头增速趋缓。从中长期看,我们仍对云计算厂商 Capex 保持乐观态度,虽然由于去“库存”导致阶段性放 缓,但整体基数一直处于上升趋势,且我们认为 Capex 已触底反弹。实际上 2019 年 Q2 部分厂商 Capex 复苏迹 象出现,Q3 回暖愈发明显。亚马逊、微软、谷歌、IBM 和 Facebook 三季度资本开支同比增长约 16%。其中, 亚马逊三季度的 Capex 为 47 亿美元,同比增长 40%;微软 FY2020 Q1 用于构建固定资产的资本开支达到 34 亿 美元,同比略下滑;谷歌 Capex 达 72 亿美元,同比增长 28%;Facebook 资本支出同比上升 6%,IBM Capex 同 比下降,但环比回升。

国内方面,BAT Capex 总规模相比海外巨头较小,但一直处于高速增长态势。2018 下半年开始增速下降, 国内需求同样进入缓和期。2019 年第三季度,三家 Capex 总和虽同比仍下滑,但环比增长 45%,回暖趋势明显。其中,腾讯的资本开支数据同比增速已经开始回正,Capex 金额达到 66.32 亿,同比增长约 11%,超出市场预期。阿里 Q3 资本开支达到了约 92 亿人民币,同比下滑 21%,但环比增长超过 50%,回暖趋势明显。结合海外云厂 商的业绩披露,我们认为国内厂商回暖趋势将愈发明显,Q4 有望实现同比回暖。

数据中心是云计算的核心基础设施,云计算需求的增长驱动巨头加码数据中心。从海内外数据中心的建设 情况能看出,各大巨头都在为数据爆发做准备。全球而言,超大型中心数据(根据 Synergy 的标准,超大型数 据中心需要拥有几十万至上百万台服务器)在明显增加,2016-2018 年数量分别为 300、390、430 个。截至 2019 年 Q3,超大型数据中心总数增至 504 个,自 2013 年初以来增长了两倍。美国依然引领云和互联网数据中心市 场(40%),但 EMEA 和亚太地区的增长率最高,中、日、英、德、澳的市场份额合计占 32%。在超大规模运 营商中,亚马逊和微软在过去 12 个月里新增了最多的数据中心,占新增总量的 50%以上,谷歌和阿里巴巴是第 二活跃的运营商。在国内,除阿里外,腾讯、华为等巨头也都在中国范围内各自布局大型数据中心。

4.3 云计算巨头分别加码数据中台,看好传统软件龙头公司向数据中台转型

我国云计算渗透率仍然较低,目前以云基础设施层建设为主

从发展阶段来看,中国云计算发展水平较北美仍有较大差距,云计算渗透率的提升空间广阔,主要表现在 几个方面:1)中国 ICP 资本开支与北美相比仍然有较大差距,三大互联网厂商 BAT 占比仅占全球 10.14%,未 来中国云计算渗透率有较大提升空间,根据 Gartner 在 2018 年的预测,2018 年我国云计算渗透率约 10.9%,预 计到 2021 年云端迁移率将增长至 20.7%;2)从收入规模来看,国内云厂商巨头阿里云与全球巨头亚马逊仍存 在较大差距,2019 Q2 阿里云的营收仅为 AWS 的 1/7;3)从超级数据中心占比看,Synergy Research Group 数据 显示 2018 年全球超级数据中心数量北美占 40%,中国仅 8%,差距同样较大。

从云计算结构构成来看,全球市场结构中以上层应用 SaaS 为主,中国公有云市场以基础设施 IaaS 层为主, PaaS 有望成为云计算增长最快的细分市场:

 IaaS:在全球公有云市场,IaaS 2018 年的市场规模达 325 亿美元,占比 24%,同比增长 28.46%,预 计未来几年市场平均增长率将超过 26%;在中国,IaaS 依然占据公有云的主要份额,2018 年 IaaS 市 场规模达 270 亿元,占比 62%,同比增长 82%,增速远超全球水平;

 PaaS:2018 年全球 PaaS 市场规模达 167 亿美元,占比 12%,同比增长 23%,其中数据库管理系统需 求增长迅速,随着大数据应用的发展,用户需求明显增加,信通院预计未来几年的复合增长率有望超 过 30%,2022 年达到 126 亿美元的市场规模;中国 PaaS 市场规模为 22 亿元,占比 5%,同比增长 88%。虽然 PaaS 层规模较小,但是我们认为随着企业数字化转型和 5G 规模化商用,企业对大数据、游戏和 微服务等 PaaS 产品的需求将持续保持高增长态势;

 SaaS:2018 年全球 SaaS 市场规模达 871 亿元,占比 64%,同比增长 21%,预计 2022 年的增速有望下 降至 13%,其中 CRM、ERP、办公套件是主要服务类型。在中国,SaaS 市场规模达 145 亿元,占比 33%,同比增长 38.9%,增速较为稳定。

IaaS 层利润率较低,巨头纷纷加码利润率较高的 PaaS 业务

IaaS、PaaS、SaaS 为云计算的三种交付方式,IaaS(基础设施即服务)指通过互联网获得计算、存储资源, 服务商不参与后续操作系统、中间件和应用程序的开发,以 AWS 为例,主要产品包括 EC2(云主机)、EBS(块 存储)、RDS(数据库)和 S3(对象存储)。IaaS 公有云前期由于需要大规模资金、技术、管理与服务投入,因 此一般情况下由资金、技术实力雄厚的巨头参与。从整体格局来看,全球及国内的公有云市场行业格局基本已 定:国际市场上,亚马逊、微软、谷歌占据绝对主导地位;在国内市场,阿里、腾讯、中国电信(天翼云)、AWS、 华为位居前五,2019 年 H1 占据总体 75.3%的市场份额。由于 IaaS 服务同质化程度高,行业竞争激烈,IaaS 供 应商开始陷入成本和价格的压力,CDN 等服务价格已到低点,不同厂商提供产品的价格趋近(不同厂商产品价 格如下图所示),国内云厂商仍处亏损状态,因此我们认为 IaaS 层是云计算利润率较低的环节,各巨头通过 IaaS 获取客户后必定要通过提供 PaaS 和 SaaS 的服务提升其云业务的整体利润率水平。

SaaS(软件即服务)指通过互联网提供特定的软件产品,包括通用型管理软件以及行业垂直型应用,SaaS 存 在市场规模大、行业集中度低、市场及其分散的特点,因涉及领域众多,一家公司很难将产品做到专而全。

PaaS(平台即服务)服务起到承上启下的作用,供应商提供的对平台的技术支持服务、平台应用系统的开 发和优化等一系列服务。PaaS 层虽然市场规模相较 IaaS 和 SaaS 较小,但因为技术门槛较高,且对用户的附加 值高,所以其利润率高于 IaaS 业务。相较于分散度极高的 SaaS 业务,PaaS 服务差异化程度高,利于提升客户 粘性。随着微服务、Devops 等新技术的崛起及“中台概念”的流行,巨头 IaaS 厂商加强 PaaS 布局,另一方面 SaaS 厂商则开始向下沉淀,PaaS 受到海内外巨头的青睐。Gartner 数据显示 2017 年全球 PaaS 市场规模为 114 亿美元,微软、Salesforce 以及 Amazon 处于第一梯队,其中 Amazon 占比约 20%,Salesforce 占比 15%。在 PaaS 平台众多功能中,数据业务是 PaaS 平台最重要的功能之一,近年来各云计算巨头纷纷加码,例如谷歌于今年 6 月以 26 亿美元的价格收购数据分析软件公司 Looker,将其并入 Google Cloud,以强化数据处理、数据展示的那 个全流程服务,巩固其在数据分析领域的地位;全球最大的 SaaS 企业 Salesforce 于今年 6 月以 157 亿美元的全 股票交易收购数据分析巨头 Tableau。

数据中台将替代 4G 时代的数据仓和数据湖成为 5G 时代云计算巨头 PaaS 业务的核心

随着数量的增加,对数据分析的需求也在发生改变,截至到目前,绝大多数数据分析需求主要通过数据仓 和数据湖来解决,我们认为数据中台将在 5G 时代扮演重要角色,数据中台与数据中台和数据湖相比,更加深 入业务,更能提升企业经营效率。

传统企业的数据仓主要是以 TD,Oracle,IBM/DB2 等传统数据库为主,但其处理数据的能力有限,一般数 据容量不超过 1TB,应用时如要实现跨数据集或数据域处理需要花费较长时间(因为关系型数据库关联数据非 常耗时),传统的数据仓主要是报表输出未出,主要满足业务决策层的需求为主。

近年来数据湖的概念逐渐流行,其核心理念是尽可能将所有数据都存储起来,汇总各个数据源的数据方便 以后的数据分析和查询。但是数据湖里面的数据复杂程度较高,以非结构化数据为主,因此使用起来比较困难, 需要数据治理、数据清洗各种程序才能将数据变得易用,使得数据湖看似可以通过数据分析提高决策效率,实 际应用更加耗时,实际上并不能承担企业智能化的使命。

数据中台最早由阿里于 2015 年提出,主要功能是在数据湖的基础上将数据治理、清洗、分析等步骤形成一 套较为标准化的程序,在这个过程中直接与业务人员对接,使得业务人员都可以通过数据赋能,从而衍生出更 多的数据业务产品。

企业具备建设数据中台动力,看好传统软件龙头公司向数据中台转型

面对宏观内外环境的压力与挑战,传统企业的生存难度增加,存量博弈中考虑运用企业级服务实现降本增 效,在 5G 时代,数据红利将会渗透的传统企业,如何利用好数据将会是传统企业未来发展的关键。4G 时代的互联网公司对数据的使用就是最好证明:我们知道 4G 时代,C 端用户主要是数据的生成者,而互联网巨头依靠 掌握 C 端流量优势,非常成功的实现了数据变现,比如蚂蚁金服通过用户在支付宝的消费以及淘宝的消费情况, 形成了一套自己的征信体系,使得蚂蚁金服累计放款 3 万亿,2018 年不良率只有 1.3%。

传统企业搭建数据中台将从两方面增强自身的竞争力:1)以前数据是业务的副产物,业务人员基于行业经 验和流程建立业务系统,数据主要用于监测业务和洞察规律,业务流程迭代慢。现在企业不仅希望内部业务之 间互通,也考虑接纳企业外的服务,与外界打通服务接口;2)通过数据中台驱动业务中台,利用业务中台组件 重构业务系统,并且逐步做到数据自动分析、智能化分析、自动给出结果,指导业务。

目前参加数据中台的企业分为三部分:1)云计算巨头例如阿里、腾讯、华为等;2)传统软件龙头:例如 用友网络、金蝶国际、恒生电子等;3)围绕云计算龙头产业链的初创公司例如博云、巨杉等。我们认为这三大 阵营之间的关系是互补而非竞争,传统细分行业软件龙头公司具备不可替代性,主要原因有:

1) 云计算巨头在资金、技术积累、资源等方面具备优势,例如阿里早在 2015 年就开始在公司内部使 用数据中台,该平台无论是人工智能、数据分析、工具支持等都是业内最完善的,但是由于目标 客户是传统企业,因此必然会有大量定制化项目,而云计算巨头的人员成本较高,因此在承担企 业数据中台建设时主要负责标准化较高的部分,定制化项目将会分包给人力成本相对较低的公司;

2) 传统企业由于其在自身的细分行业领域深耕多年,具备丰富的行业经验是云计算巨头所不具备的, 因此在数据中台涉及到业务层面时必然绕不开传统企业提供的数据中台,例如用友开发的 IUAP、 金蝶开发苍穹都是基于 ERP 业务的数据中台。

五、投资建议

2020 年运营商加速投入 5G 网络建设,5G 标准、运营商、芯片、终端进展加快,预计 2020-2023 年开启新 一轮 5G 换机潮。终端品类增加,材料结构升级,射频前端、LCP/MPI 软板、散热、电磁屏蔽、光学和 ODM 等 产业链龙头持续受益量价齐升逻辑。人机交互方式也将迎来革命,5G 网络 eMBB、mMTC、uRLLC 依次推进, 大带宽特性首先落地,VR 有望成为最先落地的 5G 应用场景。VR 将先在 C 端娱乐应用领域落地,并在教育培 训、营销 B 端垂直应用领域得到发展。5G 数据流量爆发亦将带来软件行业持续火热,我们认为数据中台将在 5G 时代扮演重要角色,数据中台更加深入业务,更能提升企业经营效率,传统细分行业软件龙头公司具备不可 替代性。

……

(报告来源:中信建设证券)

获取报告请登陆未来智库www.vzkoo.com。

加载中...