新浪财经

央企重组:农化巨头先正达集团出世 宁高宁任董事长

中国证券报

关注

1月5日,两大化工巨头同时传出重磅消息——中国化工、中化集团官网同时发文称,两化集团农业资产合并,合并形成的新公司命名为先正达集团,董事长、总经理为宁高宁。

市场也给新农化巨头先正达集团了“见面红包”。

1月6日上午,此次合并涉及的4家上市公司——中化集团旗下的中化化肥(00297.HK)、扬农化工(600486.SH)、荃银高科(300087.SZ)和中国化工旗下的安道麦A(000553.SZ)纷纷上涨,其中荃银高科封住“一”字板。

来源:Wind

据悉,此次“两化”集团农业资产合并涉及三大块内容——中国化工旗下先正达股份公司(Syngenta A.G.)100%股份、安道麦股份有限公司74.02%股份以及中化集团下属农业板块主要资产。

根据财新的计算,以2018年年底为基准日,三大板块总资产在2000亿元左右。

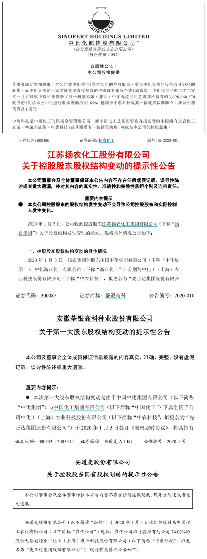
1月5日,此次合并涉及的四家上市公司中化化肥、扬农化工、荃银高科和安道麦A均已发出公告。

来源:公司公告

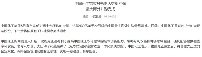
2017年6月,中国化工集团公司宣布,完成对瑞士先正达公司的交割。收购金额达到430亿美元,这也成为截至当时中国企业最大的海外收购案。自此,美国、欧盟和中国“三足鼎立”的全球农化行业格局形成。

彼时的资料显示,先正达公司有超过250年的历史,总部位于瑞士巴塞尔,是全球第一大农药、第三大种子的高科技公司,销售收入900亿元,净利润84亿元,农药和种子分别占全球市场份额的20%和8%。

长期以来,全球农化行业第一梯队呈现“六巨头”格局,分别是先正达、孟山都、拜耳、陶氏、杜邦和巴斯夫六家跨国公司。

当时这一笔“中国最大海外并购”落地,引发国际国内从舆论到业界的强烈关注。

上市公司公告也显露了先正达集团(前称“中农科技”)的家底。中农科技成立于2019年6月,注册资金100亿元,位于上海自贸区,中国化工集团的全资子公司中国化工农化有限公司持有其99%股份。

来源:荃银高科公告

2018年6月,中国化工董事长任建新宣布退休,中化集团董事长宁高宁兼任中国化工董事长和党委书记。这被外界认为是“两化合并”的前兆。

2019年9月,宁高宁公开表示,中化集团和中国化工正在大力推进两化合作,但就合并一事并未公开表态。

如今,2000亿元的农业资产合并进入先正达集团,董事长、总经理由“两化集团”一肩挑的宁高宁出任。原中国化工集团董事长任建新的“5年-10年内在中国和新兴市场国家再造一个先正达”的豪言壮语正在实现。

先后执掌华润集团、中粮集团的宁高宁,是中国商界最耀眼的明星之一。此次宁高宁出任董事长、总经理,先正达集团的未来值得期待。

编辑:叶松

加载中...