供应链金融创新发展报告2019
新浪财经
来源:未来智库
(获取报告请登陆未来智库www.vzkoo.com)
供应链金融不是一个新的话题,我国的供应链金融发源于 90 年代的贸易金融,在经历了多年的发展之后,已经形成了相对成熟的理论框架和业务模式。但是近年来,云计算、大数据、物联网、区块链、人工智能等新技术的不断突破发展,大量金融科技公司的涌现,为银行等金融机构、核心企业、物流公司等从事供应链金融业务的主体提供了新的视角和新的助力,也同时带来了市场和业务层面的新的不确定性:
(1)供应链金融市场的发展出现了哪些变化?供应链金融的生态体系如何?
(2)构筑供应链金融平台应该具备哪些能力?现有的供应链金融平台都有哪些类别,各具备什么样的特点?
(3)金融科技究竟如何赋能供应链金融?具体而言金融科技将给供应链金融市场带来哪些具体的改变?供应链金融未来的发展趋势如何?
本报告在总结供应链金融基本概念、行业发展现状、业务模式概况的基础上将主要聚焦以上问题进行进一步深入探讨。
一、供应链金融行业全貌
1.1 供应链金融
1.1.1 供应链金融概念
供应链金融是一种集物流运作、商业运作和金融管理为一体的管理行为和过程,通过整合供应链上的资金流、信息流、物流、商流,联合供应链中的各类主体及外部服务企业,共同实现快速响应链上企业的资金需求,最终实现共同的价值创造。
供应链、供应链管理、供应链金融三者的相互关系如下:
1) 总体上看,供应链是供应链管理、供应链金融的作用对象,供应链的运营过程中天然包含了商流、信息流、物流和资金流,四流的流动。
2) 从定义范畴来看,供应链管理包含供应链金融,供应链金融诞生于供应链管理中各环节的资金错配需求,是供应链管理的一个有机组成部分;
3) 从发展路径来看,供应链金融是传统供应链管理的延伸,相对于传统供应链管理供应链金融要求更高程度的四流合一的信息整合和跨节点协同;
4) 从最终效果来看,成熟的供应链管理有利于供应链金融的顺利开展,高效的供应链金融增强整个供应链的竞争力,提升供应链管理的整体效果。

1.1.2 供应链金融特点
供应链金融被银行等金融机构视为扩展深耕企业客户的有利抓手,是因为它与链上企业日常业务结合紧密,具体体现在其事件驱动、闭合式运作、自偿性、连续性的四大特点上。

从融资功能层面来讲,供应链金融与传统金融相比具有以下几个方面的不同:

解决好对小微企业和民营企业的贷款、信贷支持和金融支持,是金融供给侧结构性改革的重要组成部分。供应链金融能有效缓解信贷配给中的中小企业融资不足问题,是其在我国被关注的主要原因之一。
供应链金融之所以在服务中小企业方面具备优势,主要在于:
以对整个供应链信用的评估替代对授信企业(主要指中小企业)单一企业的评估,提高了中小企业信用评估准确性。对授信企业(主要是中小企业)的信用评估不再强调企业所处的行业、企业规模、固定资产价值、财务指标和担保方式等要素,转而强调企业的单笔贸易真实背景和供应链主导企业的实力和信用水平。由于供应链金融业务的开展实际上建立在对供应链的物流、资金流和信息流的充分掌握基础上,因此,以此方法评估出的中小企业的信用水平一般会比用传统方式评估出的要高。
封闭性、自偿性和连续性的业务特征,使得供应链金融的风险可控。封闭性是指银行通过设置封闭性贷款操作流程来保证专款专用,借款人无法将资金挪作他用;自偿性是指还款来源就是贸易事件自身产生的现金流;连续性是指同类贸易行为在上下游企业之间会持续发生,因此,以此为基础的授信业务也可以反复进行,即呈现单笔小额、短期、持续滚动的特征,因而在风控上也会更具可控性。
1.2 供应链金融的发展环境
供应链金融的发展离不开与之息息相关的社会环境影响因素,政策因素可以驱动也可以是规制,经济因素和产业环境因素与行业发展的需求面和支撑条件息息相关,技术因素可以驱动发展的利器也可能带来新的挑战,以下将供应链金融发展的环境从政策环境、经济环境、产业环境和技术环境四个方面展开分析。
1.2.1 政策环境(略)
1.2.2 经济环境
(1)我国金融业供给总量充足,但存在供给侧结构问题
据国家统计局公布的数据,2018 年我国金融业增加值占 GDP 的比重为7.68%,比 2015 年的 8.44%的历史峰值有所下降。但跟历史过往相比,仍然处在一个相对高的水平。相较而言,2017 年美国金融业增加值占 GDP 的比重为7.5%,并且近十年这一数据也没一年超过 8%。可见,我国金融总量供给是充足的。从金融机构数量来看,除六大国有银行外,还有数千家遍布各地的中小商业银行,金融服务供给相对充裕。
虽然金融供给总量充沛,却存在内部结构的不均衡现象。首先是金融市场结构不均衡,银行为主的间接融资比重远高于直接融资。再者,现有银行体系内部供给结构不均衡,对中小微企业的供给不足。最后是产品与服务的结构不均衡。银行总行是产品与服务的设计者,各地分支机构往往难以根据各地经济特点做适应性改造,常常造成产品单一、同质的现象,难以精准满足实际市场中不同规模级别和不同行业业务特点的客户差异化需求。
(2)中小微企业虽具重要经济社会功能,但融资难融资贵问题持续存在
近年来小微企业发展迅速,在经济发展中发挥着非常重要的作用,小微企业是发展的生力军、就业的主渠道、创新的重要源泉。截至 2017 年末,我国小微企业法人约有 2800 万户,个体工商户约 6200 万户,中小微企业(含个体工商户)占全部市场主体的比重超过 90%,贡献了全国 80%以上的就业,70%以上的发明专利,60%以上的 GDP 和 50%以上的税收。
央行和银保监会发布的《中国小微企业金融服务报告(2018)》显示:从服务覆盖面上看,截至 2018 年末,小微企业法人贷款授信 237 万户,同比增加56 万户,增长 30.9%,但是贷款授信户数仍仅占小微企业法人总户数的 18%;从贷款余额上看,截至 2018 年末,我国小微企业法人贷款余额 26 万亿元,占全部企业贷款的 32.1%,但其中,单户授信 500 万元以下的小微企业贷款余额仅 1.83 万亿元,普惠小微贷款余额 8 万亿元。以上数据说明了小微企业在融资中的弱势地位,其所获得的融资支持与其国民经济地位之间的差距。
根据清华大学 2018 年发布的社会融资成本指数显示(具体见下表),当前我国社会融资平均成本为 7.6%。但是资金成本较低的银行贷款、企业发债、上市公司股权质押等渠道是央企、上市公司等大型企业主要享有的,对于大部分中小微企业而言,银行贷款的可获得性并不高,而更多的依靠保理、小贷公司、网贷等资金成本较高的方式获得融资。
3、中小企业的弱势地位,导致实际生产运营中面临严峻的资金约束
国际信用保险及信用管理服务机构科法斯集团自 2003 年开始开展中国企业支付调查。根据对 1500 家企业(其中近 60%的企业为年度营收小于 5000 万人民币的中小型企业,90%为私营企业)的调查,科法斯发布了最新的《中国支付状况调查 2019》。报告显示,2018 年企业提供的平均信用支付期限(赊销期限)从 2017 年的 76 天增至 86 天,这数据在 2015 年为 56 天,近年来持续攀升。从结构来看,提供超长平均信用支付期限(超过 120 天)的企业占比近几年持续显著增加,2018 年该比例为 20%,2017 年为 12%,而在 2015 年该比例小于 5%。即使如此,仍有 62%的企业遭遇了支付逾期,其中 55%的企业遭遇超长支付逾期(超过 180 天)的数额超过了企业年度营收 2%(科法斯认为很可能使企业现金流遭遇困境的情况)。从不同行业来看,汽车和交通行业的平均信用支付期限最长,其次是建筑和能源。排名最末的行业分别是化工、零售和农业食品。
中小企业因为在供应链中处于弱势地位,实际生产运营中的运营资金不断被挤占,在经济增长放缓和国内去杠杆的大势下更为突出,中小供应商不得不提供更长的信用支付账期,从而自身遭遇现金流困境的可能性大幅增加。
1.2.3 产业环境
我国供应链管理发展的不够成熟,供应链体系尚未完整建立,造成了整个供应链效率管理效率水平较发达国家偏低。2010-2018 年,我国社会物流总费用从 7.1 万亿元上升至了 13.3 万亿元,社会物流总费用占 GDP 的比率虽较几年前有所下降,但仍高达 14.8%,远高于欧美国家的 7%~8%的水平。
金融领域,一方面银行等金融机构面临国家对金融机构助力实体经济特别是小微企业发展要求的现实压力,另一方面发力 B 端企业金融市场是众多金融机构的重要战略选择。互联网及移动互联时代,互联网给生活和业界带来了巨大变化,人们见证了大、小巨头(BATJ—百度、阿里、腾讯、京东;TMD—头条、美团、滴滴)的顺势崛起,也亲历了移动支付全面渗透给生活带来的便利。在金融服务领域,移动支付 C 端入口被 AT(阿里、腾讯)二分天下,网络效应带来的市场垄断,使得一众金融机构有心无力。为避免重蹈覆辙,在 B端企业金融市场抢先发力占据属于自己的一席之地是银行等金融机构的不二选择。
近年来,以大数据、云计算、人工智能等为代表的金融科技的发展,改变了传统金融的信息采集、客户触达、风险控制的手段和方式。在新的形势下,银行业为了保持竞争力,一方面必须要夯实其数字化能力基础,另一方面需要升级服务理念,积极主动推进金融服务与各产业链的融合,为企业客户提供更优的服务体验,避免 C 端支付市场被 AT(阿里、腾讯)完胜的尴尬局面重现。
供应链金融,成为了银行等金融机构发力 B 端金融业务的重要抓手和业务切入点。
1.2.4 技术环境
大数据、人工智能、5G(移动通信)、云计算技术合称“大、智、移、云”共同构成了万物互联时代的新型基建设施体系。大数据、人工智能对供应链金融的风控和决策提供重要支撑,大数据建模可对借款人或借款企业资质事先筛查和精准画像。由于与最初始的数据采集和流通直接相关,5G 作为新型基建的底层技术,支撑整个信息产业的未来发展。云计算大大降低了供应链金融该体系内企业数字化线上化的成本,让各类服务触手可及。
物联网与供应链金融的结合主要是通过传感技术、导航技术、定位技术等方式,在仓储和货运环节来控制交易过程,提高终端交易的真实性。
区块链技术具有分布式数据存储、点对点传输、共识机制、加密算法等特点,为供应链金融核心企业应付账款的快速确权提供了便利,同时减少了中间环节,交易数据可以作为存证,中间环节无法篡改和造假,并且可以追踪溯源。区块链技术的这些特点与供应链金融的业务环境天然契合。
综合上述各类技术的共同发展突破,将推动整个社会进入万物互联的产业互联网时代,最终也推动供应链金融自身服务模式的智能化变革。
1.3 供应链金融的发展阶段
我国供应链金融起步比较晚,1998 年,深发展银行(现平安银行)在广东地区首创货物质押业务,国内供应链金融由此起步。此后,我国供应链金融的发展大致可以划分为四个阶段,从“M+1+N”的传统供应链金融 1.0 阶段,到线上化、平台化、智能化的 2.0、3.0、4.0 阶段。不同的发展阶段在主要业务特征、主导力量和风险控制方面呈现出显著不同,具体见下表。
总体来说,目前我国处于供应链金融发展的 3.0 阶段,未来随着工业 4.0 或者产业互联网时代的到来,供应链金融也将逐步进阶到 4.0 时代。值得注意的是,供应链金融发展的每一阶段之间并不存在明确的分界线,是行业逐步进化的过程。
1.4 供应链金融的发展特征
1.4.1 市场规模
根据鲸准研究院的预测,2020 年中国供应链金融市场规模将达 15.86 万亿,未来发展空间可期。随着现有参与者及新加入者深度渗透市场,未来供应链金融将迎来快速发展期,预计 2022 年有望达到 19.19 万亿规模。
1.4.2 竞争格局
我国供应链金融的参与主体类别众多,包括:供应链管理服务公司、物流企业、产业核心企业、银行等金融机构、各类金融科技服务企业等,各类主体都从各自优势领域切入,当前呈百家争鸣争相布局态势。
根据万联供应链金融研究院和中国人民大学中国供应链战略管理研究中心联合发布的《2019 中国供应链金融调研报告》的数据显示:
主体多元化:供应链管理企业、B2B 平台和外贸综合服务平台三类合计占比到达 51.66%,它们共同优势在于不仅参与或服务产业供应链的部分交易环节,且具备相应的链内整合和连接能力。银行、保理、基金、担保、小贷、信托等持牌经营的金融机构作为流动性提供者,占比为 25.12%。另外,大数据 +AI 类、区块链类、物联网类服务商借助于金融科技的优势,为供应链金融生态的拓展和增值提供赋能,占比为 9.6%。
服务客户数量有限:超过 65%的供应链金融企业服务的客户范围相对有限,客户数量在 500 家以内,42%的客户数量在 100 家以内。这一方面可能是因为 B 端服务产业壁垒高,不少企业起步选择基于自己更加熟悉的特定行业深耕细作,另一方面也同时受限于国内商业信用环境相对较差的、金融科技应用还不够成熟,真正数量上占主导的微利企业尚未被有效的金融服务所惠及。
业务融资规模偏低:绝大部分的供应链服务企业的融资规模在 50 亿以下,占总量的 65.82%;其中不乏总规模不足 1 亿以下的初创型机构,占总量的14.56%。24.05%的企业为融资规模在百亿级以上,其中有 43%的企业为银行机构及金融机构。总的来说供应链金融融资规模分布较为分散,小型供应链金融服务机构的融资总量与大机构的融资总量差距悬殊,融资总量的差异很大程度上也对应着融资成本的差异。小型机构在融资成本、规模劣势的情况下需要有自身独特的差异化服务优势(包括但不限于:科技优势、数据优势、行业深耕优势等)才能在行业中安身立命。
利润贡献偏低:74.19%的企业,供应链金融业务利润贡献率低于 25%,30.32%的企业该贡献率甚至低于 5%。这一方面可能是因为开展供应链金融的企业多为多元化经营,专注供应链金融的机构较少;另一方也反应了大多数企业的供应链金融业务仍处于探索阶段,投入部署期,目前盈利能力有限。
1.4.3 业务特点
大多数业务目前仍高度依赖核心企业的信用传递和动产监控,而非企业自身信息不对称的降低或事件本身透明度的提升。根据《2019 中国供应链金融调研报告》的数据显示:
从业务模式类型看,应收账款业务占据绝对优势,有 83.1%的供应链金融服务企业开展了应收账款融资业务。其次是存货/仓单质押融资,开展比例为67.9%;其次为订单融资业务,开展比例为 66.8%;此外企业开展预付款融资的比例为 57.6%;企业开展纯信用贷款的比例为 38%。对比 2018 年调研数据来看,各主要业务类型占比均有提高,一定程度上反应了从业企业的提供业务模式日趋多样化。
银行和自有资金依然是主要资金来源。从供应链金融业务的资金来源数据看,有超过 85%供应链金融服务商的资金来源含有银行资金;有 63%的企业资金来源包括企业自身或股东,这两类资金来源成本可控,息差空间可观。部分企业融资渠道包括保理公司、资产证券化、小贷及其它非银金融机构,相对而言,资金成本较高,且存在一定的融资风险。
多重风控手段并用,但目前仍对核心企业高度依赖。需要核心企业高度配合的风控措施占比尤为突出,包括:核心企业提供承诺回购、调剂销售(60%,位列第 1)、核心企业确权(59%,位列第 3)等,这在一定程度上反应了现有供应链金融业务对核心企业的高度依赖;对应供应链金融业务的闭合性和自偿性,资金定向支付(60%,位列第 1)、回款账户监管(58%,位列第4)等措施也被广泛采用。与金融科技相关的风控措施也得到了越来越多的重视和使用,49%的企业利用信息化管理系统实时掌握相关数据、48%的企业利用数据进行智能分析预测风险、分别有 34%和 25%的企业利用物联网技术动态掌握相关数据和利用区块链对数据进行增信。
金融科技利用广度提升显著,应用深度有待进一步提升。对比万联网 2019年和 2018 年的调研结果显示,大数据与 AI、云计算、区块链的应用广度都有显著的增长,分别增加了 22%、14%和 8%。但就应用的深度和效果来看,大部分的企业认为数据的应用还处在布局投入和早期探索阶段,就调研数据显示61.93%的企业认为大数据起到了一定的辅助作用,仅有 18.71%的客户认为大数据与结构化风控起到同等作用。
二、供应链金融业务模式
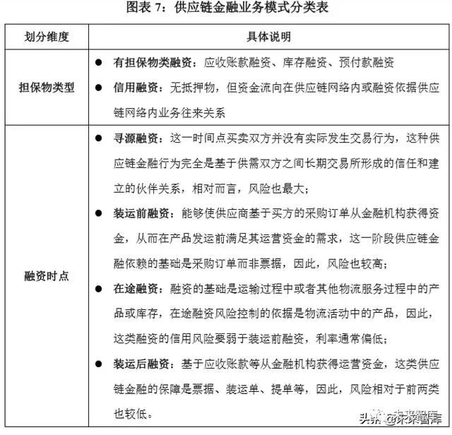
2.1 业务模式分类
供应链金融的具体业务模式多样,本文从两个维度对业务模式的类型进行划分,担保物和融资时点。前者从传统金融的视角出发,后者从业务流程的视角出发,具体见下表。

2.2 典型业务模式
本报告主要基于担保物类型的划分维度对供应链金融的业务模式展开介绍。
2.2.1 应收账款融资
应收账款融资模式是指企业为取得运营资金,以卖方与买方签订真实贸易合同产生的应收账款为基础,为卖方提供并以合同项下的应收账款作为还款来源的融资业务。1应收账款融资主要应用于核心企业的上游融资,通常需要发货来实现物权的转移促使合同生效,同时也需要告知核心企业,得到核心企业确权。企业运用应收账款融资可以获得销售回款的提前实现,加速流动资金的周转。此外,无须提供传统流动资金贷款所需的抵质押和其他担保。在无追索权的模式下,企业可以实现资产出表,优化资产负债表,缩短应收转款的周转天数,实现商业信用风险的转移。应收账款融资包含以下模式:保理、保理池融资、反向保理等。
(1)保理
保理,是卖方将其现在或将来的基于其与买方订立的产品销售或服务合同所产生的应收账款转让给保理商,由保理商向其提供与此相关的账款催收、管理、担保及融资等一系列服务的综合金融服务方式。在此模式下,担保物通常是买卖双方形成的商业票据,供应商既是信用保证提供者也是融资受益方。

(2)保理池
保理池,一般指将一个或多个具有不同买方、不同期限以及不同金额的应收账款打包一次性转让给保理商,保理商再根据累计的应收账款情况进行融资放款。
保理池模式有效整合了零散的应收账款,帮助融资企业免去多次保理服务的手续费用,简化了多次繁杂的流程,有效提高了融资效率。同时,由于卖方分散,不易同时发生不还款的情况,可一定程度上降低客户授信风险。但该模式对保理商或银行的风控体系提出更高要求,需要对每笔应收款交易细节进行把控,避免坏账风险。

(3)反向保理
反向保理又称买方保理,是由债务人发起业务申请的保理。供应链保理商与资信能力较强的下游客户(买方)达成反向保理协议,主要针对下游客户与其上游供应商之间因贸易所产生的应收账款,为上游供应商提供一揽子融资、结算方案。与一般保理业务区别主要在于信用风险评估的对象变成了供应链核心企业的买家。因此,在反向保理中,融资担保物是买方(核心企业)提供的票证,信用保证提供者是买方,供应链金融的受益者是买方支持的供应商。

2.2.2 库存融资
库存融资又被称为存货融资,主要是指以企业库存的货物进行抵质押进行的融资。该模式更适用于存货量大、库存周转慢的企业。对于货品类别而言,考虑到货品质押的管理和价值波动风险,标准品(价值更易评估)、能够识别到件的物品(防止货品被恶意掉包造成损失)更适用于采用该模式。在该模式下,通常会引入第三方物流对抵质押品实行监管。
库存融资能帮助企业释放库存占用的资金,加速资金的周转速度,帮助企业平衡保证生产销售稳定性与提高资金流动性和利用效率的需求。
库存融资包括现货融资和仓单融资两大类。现货质押又分为静态质押和动态质押,仓单融资里又包含普通仓单和标准仓单。
(1)现货融资
静态抵质押授信是指客户以自有或第三人合法拥有的动产为抵质押,银行委托第三方物流公司对客户提供的抵质押的商品实行监管,抵质押物不允许以货易货,客户必须打款赎货。此项业务适用于除了存货以外没有其他合适的抵质押物的客户,而且客户的购销模式为批量进货、分次销售。利用该产品,客户得以将原本积压在存货上的资金盘活,扩大经营规模。

动态抵质押授信是静态抵质押授信的延伸产品。银行等机构可以对客户抵质押的商品价值设定最低限额,允许在限额以上的商品出库,客户可以以货易货。该模式适用于库存隐定、货物品类较为一致、抵质押物的价值核定较为容易的企业。对于企业而言,由于可以以货易货,因此抵质押设定对于生产经营活动的影响相对较小。
(2)仓单融资
仓单质押是以仓单为标的物而成立的一种质权,分为标准仓单质押和普通仓单质押。
标准仓单质押授信是指客户以自有或第三人合法拥有的标准仓单为质押的授信业务。标准仓单是指符合交易所统一要求的、由指定交割仓库在完成入库商品验收、确认合格后签发给货主用于提取商品的、并经交易所注册生效的标准化提货凭证。该模式适用于通过期货交易市场进行采购或销售的客户,以及通过期货交易市场套期保值、规避经营风险的客户。
普通仓单指客户提供由仓库或第三方物流提供的非期货交割用仓单作为质押物,并对仓单作出融资出账。该模式对出具仓单的仓库或第三方物流公司资质要求很高。
从目前市场情况来看,在存货融资过程中,通常供应链企业为避免因市场价格波动或其他因素导致库存积压,在库存环节进行融资的情况较少,更多是在采购或者销售阶段结合整体供应链条环节紧扣对库存进行控制,在交易的不同环节整合运用多种方式来进行融资风险控制。

2.2.3 预付款融资
预付款融资,是银行等金融机构代买方向卖方支付全额货款的一种融资方式。实务中,预付款融资类产品主要用于核心企业的下游融资,即主要为核心企业的销售渠道融资,其担保基础为买方对卖方的提货权。预付款融资包含两种主要业务模式:
(1)先票/款后货授信
银行给买方(下游渠道商)融资,在买方交纳一定比例保证金的前提下,银行预付采购款项给卖方(通常为核心企业),卖方按照购销合同以及合作协议书的约定发货给银行指定的仓储监管企业,货物达到后设定抵质押作为银行授信担保,然后仓储监管企业按照银行指令逐步放货给借款的买方,此即为所谓的未来货权融资或者先票/款后货融资。
在产品销售较好的情况下,库存周转较快,资金需求多集中于预付款阶段,预付款融资时间覆盖上游排产以及运输时间,将有效缓解了流动资金压力,货物到库可与存货融资形成“无缝对接”。同时,该模式因为涉及到卖家及时发货、发货不足的退款、到货通知及在途风险控制等环节,因此买方对卖方的谈判地位也是操作该产品的重要条件之一。

(2)担保提货(保兑仓)授信
担保提货(保兑仓)授信,是指在买方交纳一定保证金的前提下,银行贷出金额货款供买方向卖方(核心企业)采购,卖方出具金额提单作为授信的抵质押物,但在该模式下卖方(核心企业)不再发货给银行指定的物流监管企业,而是本身承担了监管职能,按照银行指令逐步放货给借款的渠道商。随后,买方分次向银行提交提货保证金,银行再分次通知卖方向客户发货,通常情况下,卖方出具回购承诺和承担相应的发货不足退款责任。该产品又被称为卖方担保买方信贷模式。
对银行而言,将卖方和物流监管合二为一,在简化了风险控制维度的同时,引入卖方承诺,实际上直接解决了抵质押物的变现问题,进一步降低了风险。在该模式下,卖方(核心企业)被深度绑定。
实务中,保兑仓的运用通常有相应的产业贸易背景,比如:
(1) 客户为了取得大批量采购的析扣,采取一次性付款方式,而厂家因为排产问题无法一次性发货;
(2) 客户在淡季向上游打款,支持上游生产所需的流动资金,并锁定优惠的价格。然后在旺季分次提货用于销售;
(3) 客户和上游都在异地,银行对在途物流和到货后的监控缺乏有效手段。保兑仓是一项可以让买方、核心企业和银行均受益的业务。
2.2.4 信用融资
供应链中的信用融资模式,没有确定的抵押物基础,是以供应链网络内各方长期业务往来所积累的信任为依托。对于银行等资金方而言,由于没有抵押物,在风控上更加依赖供应链网络内交易行为的数据化、可视化,业务流程上对资金流向闭环的设计和控制,以及从业企业对于所服务行业的具体业务的隐性认知。供应链金融中的信用融资的运用没有具体交易环节和主体的限制或倾向,具体应用模式因各场景而异,更多的依赖于供应链自身的数据化、可视化程度,随着科技手段的深化和整个社会征信体系的完善,信用融资模式未来将得到更为广泛的运用。与信用融资相比,前述三种业务模式都属于有抵押物基础上的融资行为,与传统的企业融资方式存在一定的相似性。
订单融资是一种比较典型的供应链金融中的信用融资模式。订单融资是供应商为了采购原材料或者组织生产向银行等金融机构申请所需资金,银行则根据供应商的信用决定是否向其授信。在这种模式下,信用的提供方和融资的受益方都是供应商。
订单融资的另一种延伸的业务模式是买方保证的订单融资,这在实务中也比较常见,它与纯粹的订单融资的不同之处在于信用的提供方在买方。在这种模式下,通常买方为核心企业,买方的信用保证能为供应商(通常为中小企业)带来更高效的融资和更优惠的利率条件,但这种模式不能视为基于数据的纯信用融资,因为其本质上也涉及核心企业的配合,也利用了核心企业的信用溢出。
其它的信用融资方式通常要与具体场景结合来看。顺和同信在物流行业针对物流小微企业/司机的“经营贷”是典型的信用融资产品。该产品的授信对象是物流小微企业或司机,贷款用途是其日常经营性垫资。顺和同信通过和场景方合作,获取场景方的全面经营数据支持,主要依据 C 端资质数据和 B 端经营数据作出授信决策。
2.3 模式比较与创新
应收账款融资、库存融资、预付款融资和信用融资是供应链金融的典型业务模式。以下从抵押物性质、主要服务对象、相对优势方、风控重点依据等方面对以上几类业务模式进行了比较分析,见下表。

以上不同类的业务模式对应的企业交易流程的主要环节不同,下图从交易流程的角度串联了几种不同的业务模式。

基于具体行业领域深耕的供应链金融服务企业,往往也会提供串联供应链中各交易流程各环节的整合产品服务体系。
以顺和同信为例,该公司深耕物流行业,开发了适配产业链多场景的丰富的产品体系,如图表 16 所示。围绕核心企业顺丰速运,顺和同信为其上游采购商提供应收账款融资;针对下游的经销商提供订单预付款融资,同时基于顺丰的仓、配、监管能力,订单预付款融资可以与仓押监管的库存融资无缝对接;基于网点的经营数据,顺和同信为其打造信用类贷款方案。

实务中,对比几种模式,运用最广的是应收账款融资的模式。该模式更多依靠核心企业配合与信用,对物流的把控要求更低,对其它辅助环节的依赖程度低,存货融资和预付款融资都涉及对物的监管和对财产的保全,增加了不少风控环节。对比信用融资中的订单融资类业务,应收账款融资仅涉及支付环节,涉及环节少不确定性少。
从发展潜力来看,中国中小企业应收账款占资产比重为 32%,而据推算用于支持融资的应收账款仅占存量的 18%左右,未来潜在增长空间巨大。
虽然供应链金融的基本形态只划分了四类,但是在实务中结合不同产业的特征可以发展形成差异化的创新业务模式和具体产品形态。
三、供应链金融生态体系
供应链金融通常需要多个参与主体的协作推进,各参与主体/利益相关方就共同构成了供应链金融的生态体系。对生态体系的分析,可以充分把握供应链金融的体系构成、功能定位、未来趋势前瞻。
3.1 供应链金融生态体系概览
通过对供应链金融的行业全貌梳理、业务模式分析,可以描绘出供应链金融的生态体系大致如下:

供应链金融生态主要包含以下几大类主体(见上图):
(1)资金方,主要是银行等金融机构;
(2)供应链上核心企业、上下游企业(中小企业为主)、物流企业、电商平台,共同构成了产业生产运营核心链条;
(3)供应链管理服务公司、金融科技企业、供应链金融基础设施方(各类信息化基础服务商等)为产业链上各主体提供服务;
(4)监管机构、行业协会是产业发展的重要环境因素,在生态中发挥监督引导作用。
如前所述,目前我国供应链金融主要处于平台化阶段,对于平台化的供应链金融生态体系,我们也可以从具体角色功能角度对主体进行划分,具体见下图。

交易方、平台提供方、风险管理方、流动性提供方构成了平台化阶段供应链金融服务生态的四大主角,环境影响方为一大配角。
交易方是指供应链上的具体业务买卖双方或多方。由于买卖双方通常不是一手交钱一手交货,在供应链网络中强势的一方具有较高的议价能力,为了保持自身现金流的充足,会通过多种方式占用供应链网络中的资金,于是就形成了其上游的应收账款,下游的预付账款等多种类型资产,与此同时其对手方需要将此类资产变现就形成了供应链网络中的融资需求。所以,供应链网络中的融资需求方往往为交易方中的弱势方,以广大中小企业为主。
平台提供方,主要是为参与供应链金融的各个主体提供一个互动的场所,在交易方和金融机构之间充当中介作用。为了让各方能够高效达成交易,一方面,平台提供方需要有效聚合各类资料、数据、信息,为供应链金融提供决策依据,形成平台建立的价值基础;另一方面,平台提供方需要建立合理的互动合作和利益分配机制,帮助各参与主体达到合作共赢,形成平台可持续发展的粘性基础。
风险管理方,主要是利用平台方所提供的各类相关数据,对其进行分析给出结果,同时对其涉及的真实交易过程,资产状况进行监控,管理和控制融资过程中可能发生的风险。
流动性提供方,在狭义的供应链金融范畴内,流动性提供方提供贷款融资。在广义的供应链金融范畴内,金融服务提供方的概念会更加准确,它可以提供包括贷款融资在内的与之适配的其它现金管理、理财、投资等多种金融服务整合的综合金融服务解决方案。虽然风险管理方提供了分析结果,但决策还得自己做,因为一旦风险发生,最终承担风险损失的往往是流动性提供方。所以流动性提供方也应具备风控技术与能力,并且还要有根据交易情境和交易方的具体情况设计业务模式和产品的能力。
环境影响方,包括制度环境和技术环境两个主要方面。监管机构、行业协会等主要影响制度环境。供应链金融发展进入平台化阶段,线上线下业务将进一步融合,5G、物联网、大数据、云计算、人工智能、区块链等信息技术的发展将进一步推动供应链金融业务的发展、创新与变革。许多社会主体在开发应用新技术时也有意无意的充当了供应链金融的环境影响者,包括科研机构、基础设施服务商、金融科技公司等。
以上所说的四大主角一大配角是从功能角色的角度进行的划分,在实务中,对于一个具体的主体而言,因其资源禀赋和能力的不同,可能同时承担多个不同的角色。比如,供应链上的核心企业主导的平台生态中,核心企业可能既是交易方、平台提供方,同时,可能凭借自己对行业内的隐性认知和信息优势,进一步输出风控能力,成为风险管理方;甚至成立金融子公司,担任流动性提供方的角色。
平台提供方是整个生态的核心角色之一,由于充当平台提供方角色主体的资源与能力的不同,在产业链中所处位置的不同,由其建立和发展起来的供应链金融平台生态,所能吸引的资源、提供的具体业务模式、产品、风控都会呈现出很大的不同。因此,下文我们将聚焦供应链金融平台建设能力架构和供应链金融平台类型展开具体分析。
3.2 供应链金融平台能力解构
供应链金融是以产业供应链管理为基础的金融行为,本质上是依托供应链运营,开展金融业务,同时借助金融科技,结合金融业务创新和管理,在加速整个供应链资金流动效率的同时,也推动产业供应链的发展,提升产业供应链的总体效率和竞争力。这一理解包含了以下几层含义:
(1)基础环境差异。供应链金融以产业供应链运营管理为基础,产业供应链运营管理水平高低、现有产业供应链数字化程度高低、未来数字化的难易程度和成本的高低都会对该产业的供应链金融产生重要影响,是供应链金融发展的基础环境。
(2)场景诉求差异。金融活动的开展是针对产业供应链的具体业务进行的,不同产业不同环节的具体业务以及不同类型的参与主体都会对金融服务产生不同的痛点和价值诉求。
(3)服务扩展创新。供应链金融的目的旨在优化整个产业的现金流,让利益各方以较低的成本实现更高效的生产运营,因此,供应链金融不仅仅是目前我们在实务中最常见的融资借贷服务,还应该包括更广义的金融服务和服务组合。这也是参与其中的银行等金融机构在供应链金融业务中利用自身优势实现产品和管理创新的立足点。
(4)实务交织关联。高效的供应链金融服务可以与产业供应链运营管理形成相互促进的良性循环,不仅解决资金问题,还能帮助提升产业供应链整体竞争力,二者在实务层面紧密相关,相互影响,不可分开看待。
(5)科技助推前提。供应链金融发展到平台化是金融科技助推的产物,继续往前进一步向智能化进阶,更是离不开行之有效的金融科技的运用和创新的推动。但是,云计算、大数据、人工智能、区块链等大多数科技运用的前提是数字化。具体场景业务活动的数字化,是大数据、人工智能等的数据基础。对于供应链金融来说,如何推动产业供应链参与方的数字化,谁来承担产业数字化的成本是首先需要思考的问题。否则,供应链金融将无法跳脱原来传统金融依靠主体财务信息和不动产抵押、担保的业务局限。
基于以上业务层面对供应链金融的解读。本报告梳理总结了供应链金融平台建设的能力架构,如下图所示。值得注意的是:(1)这些能力可以是平台提供方自身的优势所在,也可以平台提供方从能够撬动的合作伙伴资源处整合到平台上的能力。(2)这是一个相对理想状态的,比较完备的能力体系框架。这一方面意味着,在技术和成本经济的现实考虑下,实务中从业企业可能并不具备全部能力,但是完全可以以某一点为切入点先行开展业务,后续在摸索中逐步成长和完善。比如目前有不少金融机构首先选择搭建的应收账款链票据平台。另一方面也意味着,如果企业具备了建设供应链金融平台的相对完备能力体系,这些大部分能力具备可迁移性,最典型的基础功能层的业务数字化能力、数据清洗整合能力、技术安全能力都可以帮助企业在别的以数字化为基础的金融服务中取得优势,比如小微企业数据平台构建业务等。

供应链金融平台建设能力架构总体分为基础功能层和业务服务层。
3.2.1 基础功能层
基础功能层主要强调在技术层面有效实现产业供应链的业务数字化和信息整合。基础功能层一般包括四种能力,具体如下:
(1)产业场景解构能力
由于供应链金融平台需要为所有产业链成员提供信息和集成服务,因此需要了解产业链成员的业务结构、业务特征、业务流程和业务风险,包括但不限于整个供应链的技术研发、物资采购、产品生产、分销物流、各类服务的分布状况、相互之间的关联和联动特点,从而进一步掌握具体业务环节的资金流动特性,各利益主体的诉求和痛点。这是帮助各类产业链成员相关业务有效数字化的前提。
(2)业务数字化能力
在对产业具体业务场景解构的基础上实现业务的数字化。这一能力强调几个方面:(a)是否将关键业务节点信息真实有效的反应到了平台数据层面;(b)实现这一数字化的成本,包括时间成本和金钱成本是否可以控制在经济可行的范围内。
(3)数据清洗整合能力
数据的集成、清洗、整合,是从业务层面对数据进行解析,为智能化决策提供支撑的重要前提。
(4)技术安全能力
技术安全能力是指平台技术稳定性、防攻击的能力。技术安全是平台构建的基础。
基础功能层的(1)(2)(3)项能力方面,前一项的有效实施程度都会影响后一项实现的难易程度,前一项能力越强实现的越好,后一项层面的实现难度就会相应的降低。最终基础功能层几项能力在平台对外展现的服务特性上,需要实现可靠性、开放性、标准化的平衡,如下图所示。

可靠性是指平台作为供应链金融各个参与主体互动的承接场所,需要在系统稳定性、平台技术安全性上有着较高的标准和要求,才能获得各参与方的信任,承载在此基础上的各种功能。
开放性是指平台应有开放式的系统架构设计,能够实现内外部的灵活对接,使内外部成员能够使用其建立自身的供应链金融体系或模块,从而实现连接各类参与主体的全面开放生态。
标准化是指平台需要对接和集成产业供应链各成员的信息系统,在此基础上需要转化为统一、标准的信息格式,以便下一步整合利用。
3.2.2 业务服务层
业务服务层主要强调在金融服务层面有效实现产业供应链的资金的高效流动,从而促进整个产业供应链的提质增效。业务服务层一般包括如下四种能力:
(1)解决方案设计能力
解决方案设计能力是为产业供应链各方提供与其具体业务场景相适配的金融服务解决方案。
解决方案设计能力首先与平台的场景解构能力相关,深入理解产业供应链业务、流程和资金流动特点;再者,这需要平台本身或者能够整合的资源方,具备丰富的金融服务产品体系,才能为企业客户提供多样化选择的可能性。
(2)风控管理能力
风控管理能力是根据平台上整合的结构化和非结构化信息,监控并管理金融服务中潜在的风险。风控管理能力与以下几个方面要素息息相关:
(a)平台所能获取和整合的数据信息的相关性、真实性、丰富性,数据的分析建模、运用与控制,这里的数据信息不仅包括供应链运营的信息还包括了客户企业和关联方的其它信息,如:行业资质、历史违规行为等;
(b)与解决方案设计相关的对业务结构的合理设计,即采用各种手段或组合化解可能存在的风险和不确定性,包括业务闭合性、交易流程的收入自偿导向、与企业运营管理流程结合的动产监管措施等;
(c)与具体客户企业所在产业供应链深度相关的行业隐性认知,这些行业隐性认知能够帮助平台突破传统的企业财务信息的表象局限,提前发现一些与行业特性高度相关的隐藏风险点。
(3)渠道服务能力
渠道服务能力是通过互联网化的渠道,快捷有效和客户达成沟通,做好终端支持和服务的能力。
(4)业务安全能力
业务安全能力是指平台上各相关参与主体的账户安全、数据安全、服务安全等,这是业务顺利开展的基础和保障。
业务服务层的各项能力相关关联,一定程度上相互影响,在平台整体对外展现的服务特性上,需要实现穿透适配、动态快捷和微服务化。
1)穿透适配,是指金融产品的设计,一方面要穿透到整个企业甚至产业供应链的运营中,挖掘整个产业链的各个层级企业的联动需求,形成产业闭合,达到产业链的穿透适配;另一方面要综合考虑产业供应链某一节点单个企业的融资、现金管理、理财、保险等多方面需求,以综合性金融服务解决方案的方式达到单个节点的产投适配。

2)动态快捷,是指供应链金融平台需要快速构建适时的风控能力与客户交互能力。包括:(a)动态的风控和授信策略,实现融资额度的实时更新和管理,银行账户接口实现及时放款到账;(b)全线上操作与交互,当企业客户需求或状况发生变化时,快速响应企业客户需求。
3)微服务化,是指供应链金融平台需要对接多个金融机构的多样金融产品,既要达到差异化的穿透适配,又要实现动态快捷的管理和响应,唯有对金融产品进行微服务化解构,标准化封装,然后在具体场景中进行穿透适配的组合设计输出。
3.2.3 平台化配套
在前述八大能力的基础上搭建了供应链金融的基础设施框架,但要使供应链金融业务真正能够持续有效运转起来还需要相应的状态和条件配套。
(1)闭环,是指平台要力争实现产业供应链的业务流程闭环。
(2)可视,是指平台要力争实现信息流、商流、物流、资金流的四流合一和可视化,提升各参与方之间的信任,降低协作成本。
(3)协同,是指平台上各参与方的协同,要建立各方协作运行的规则,包括配套的正向激励和负向处罚措施。
(4)分配,是指需要建立平台上各参与主体之间合理的利益分配机制。
3.3 供应链金融平台类型解析
根据供应链金融平台生态所整合的主体环节的不同,本报告将供应链金融平台体系大致划分为“两横一纵”的三个大类,如下图所示。

3.3.1 横向行业整合平台
横向跨行业平台是指横向跨多个行业形成的平台。此类一般是在特定条件下形成的,可以分为如下两种类型:
第一大类横向跨业平台是基于交易或服务信息优势形成的横向跨业平台。这类平台的主导方,通常是实体产业链中的交易参与方,或者与之有着紧密关系的生产性服务提供方。常见的有以下几类参与主体主导的供应链金融平台:
(1)B2C 电商企业主导的平台,比如:京东、苏宁推出的供应链金融服务;
(2)物流企业或供应链管理服务公司主导的平台。这里的物流企业或供应链管理服务公司主导的平台主要指依托其服务的行业客户优势,为客户所在行业提供供应链金融服务的平台。(另有专注于为物流产业提供供应链金融服务的平台属于下述垂直产业平台。)比如:怡亚通的供应链金融服务平台;
(3)信息软件服务商主导的平台。比如:用友的供应链金融服务平台。
对于 B2C 电商企业,它们作为平台提供方的优势在于以下几个方面:
(a)本身有参与产业供应链的交易环节,具备一定产业知识和产业客户积累(主要针对具有自营业务的电商);
(b)在其之前发展业务的历程当中已经积累的大量产业供应链相关的数据信息,锁定了平台上的支付和交易,并且是作为主要力量推动了关联环节的信息化,这也就成就了其产业话语权和影响力的一部分;
(c)对于不少大型电商平台而言还进一步拓展了自有的仓储物流体系,进一步提升了平台与产业供应链的交互深度,拓展了平台可整合的信息维度和风控监管的手段。简而言之,类似阿里、京东、苏宁这样的典型电商企业,切入供应链金融成为了其业务发展到一定阶段后水到渠成的事情,也拥有过别的平台难以企及和复制的优势,最主要是因为这类平台在前期电商业务发展的过程中已经踏实的投入做了“苦活”“累活”把交易、数据、甚至仓储物流的基础设施建起来了。
对于物流企业或供应链管理服务公司而言,其主要优势在于参与客户交易过程积累起来的产业知识和产业客户资源,还有与物流仓储相关风控监管优势。
对于信息软件服务商而言,最重要的优势还是在于对产业供应链各环节数字化和数据打通集成方面,和服务的企业客户资源的积累和触达。
第二大类横向跨业平台,主要是基于区域产业集成优势而形成的。常见的主导方为地方政府、行业协会等有影响力和公信力的第三方。比如:宁波保税区主导的供应链金融平台、互联网金融协会推出的供应链金融平台等。这类平台的优势主要在于参与方协同机制上,第三方的加入和推动,有可能借助第三方政府或相关组织的公信力,充分调动区域内更多的资源,比如协调打通辖区内的各公共部门相关数据;出具配套的正向或负向激励措施,比如地方政府辖区范围内的财政奖励、税收优惠、产业园区优惠等,对潜在参与主体形成更强驱动力。
3.3.2 纵向垂直产业平台
纵向垂直产业平台,是基于某一具体产业链深耕发展的供应链金融平台。这类平台的主导方可以是多样的,但最常见的主导方是核心企业。当然主导方也可以是银行等金融机构、金融科技服务公司主导,以其资金优势、或技术服务优势为切入点选择特定产业进行深耕提供服务,但在这过程中会不可避免的与所选定产业的核心企业发生合作或联系。同时,主导方也可以是专注具体产业的 B2B 电商,其优势在于对具体产业的理解和相关交易数据的积累。
以上类型的划分只是从所整合主体环节角度的粗略划分,划分方法和以上所讨论的情况并不完备,实务中具体参与主体搭建的平台情况会更为复杂。对于大多数具备一定实力和优势的参与主体而言多多少少都会有一颗“主导”的心,但是实务中很少有企业能同时具备科技、信息、资金(或金融服务)、产业认知的多方面资源与优势,同时,由于在供应链金融和社会科技发展的不同阶段,不同因素的重要程度或作用方式也会发生变化,平台自身的整合范围也会发生拓展或变化。
3.4 供应链金融平台发展之路
除了按照平台的整合行业来划分,供应链金融平台的发展还可以按照主导方来分类,如核心企业主导、银行主导、金融科技公司主导等。
3.4.1 核心企业主导型供应链金融平台
核心企业,一直以来被视为开展供应链金融业务的依托。所谓核心企业,顾名思义,即指在供应链网络的组织形态中居于核心地位,通过共同利益所产生的凝聚力把相关企业(与“核心企业”相对应,以下称“节点企业”)整合起来吸引在自己周围的主导企业。实务中,核心企业往往是整个供应链网络的组织者、管理者和协调者,具体而言它往往扮演着供应链中的信息交换中心、物流中心和结算中心的角色。
在目前阶段,无论核心企业是否为平台提供方,对于一个供应链金融生态而言,以核心企业为依托开展业务具有以下几方面的好处:
1、核心企业信用背书。利用核心企业相对节点企业的更高信用,以核心企业信用,为整个产业链整体信用做背书。在应收账款融资模式中所涉及的重要环节“核心企业确权”就是这一点的典型表现。
2、核心企业带来的批量的融资客户。这里主要强调“量”,即依托核心企业平台可以快速触达大量具有融资需求的节点企业,
3、核心企业对节点企业隐性能力的识别。这里主要强调“质”,在建立良性的推荐或合作机制的基础上,依靠核心企业对本行业节点企业隐性能力的识别,其推荐引入的客户本身会更有质的保证。相对于传统金融机构基于资产、核心企业信用等显性资源作为评估识别融资对象的标准,核心企业因为对本行业的运行特点有更深的认知,基于长期的交互合作,核心企业对于中小节点企业是否在其所在环节具备竞争优势具有更准确的判断,所以可以突破显性资源的约束,使更多具备隐性资源的优秀中小节点企业获得融资机会。
4、核心企业带来的风控助益。数据方面,核心企业掌握了大量节点企业相关的提货数据、存货数据等业务相关硬核数据,这些数据对融资风控非常重要,这些数据的动态变化是风控预警的重要依据。行为方面,核心企业的业务经营管理流程与供应链金融业务流程在实务中交织关联,核心企业的配合行为,比如“辅助控货”,“承诺回购”等本身就是重要的风控手段。生态影响力方面,核心企业不仅能增加整个供应链金融生态的粘性,更重要的是它对供应链网络的影响力能形成对节点企业机会主义行为的一定约束力。当核心企业与该供应链金融生态深度绑定利益高度相关时,节点企业为了保持其与合作伙伴关系的连续性,一般不会做出机会主义行为。
对于核心企业直接作为主导方,搭建供应链金融平台,开展供应链金融业务而言,首先,它天然具有以上所提及的几个方面的优势;再者,作为主导方,核心企业会深度参与,其原有经营管理业务和供应链金融业务的协同作用凸显。
专题一:核心企业开展供应链金融业务(海尔案例)
……
3.4.2 银行主导型供应链金融平台
银行等金融机构主导建设的供应链金融平台,可以从自身积累的某些核心企业客户所在的产业切入,借助核心企业的力量拓展其上下游客户和业务,通过一段时间的积累和打磨,整个平台的技术和业务能力更加成熟之后可以再拓展接入更多的产业,于是就从一开始的垂直产业平台发展到了跨业平台。最开始的这种跨度是依据客户资源去引导跨越,发展到后续更成熟的阶段,更理想的状态是平台技术和金融微服务的标准化输出,由产业生态的合作伙伴去基于具体产业和业务场景做适配性差异化组合,这与开放银行的理念不谋而合。
但是,要能做到这种程度,让产业中的核心企业心甘情愿作为“配角”参与的,也就只有少数大行能有这样的资源实力。实务中,撬动一个产业的核心企业,让其积极参与配合在实务中已实属不易,要做到撬动更多的产业核心企业配合就更是难上加难。这是从业者的共识,供应链金融中的优质的核心企业本质上是一种稀缺资源,正所谓“一核难求”。因此,对于包括金融机构在内的非核心企业从业主体而言,在总体资源有限的条件下如何选择合适的产业迈出供应链金融的第一步也是首先需要考虑的问题。以上说的是金融机构能够撬动核心企业资源紧密合作的情况,与之相对的另一种情况是产业供应链并没有被深度整合,有些银行的供应链金融平台还在沿用传统的授信和风控思维,而只是把线下的流程搬到了线上而已。
专题二:金融服务灵活创新-中小银行比较优势
……
3.4.3 金融科技公司主导平台化
金融科技公司主导建设的供应链金融平台,其优势在技术、信息,在金融资源(主要是银行)和产业供应链资源(主要是核心企业)方面更需要通过合理的合作机制接入适合的合作伙伴才能撬动整个供应链金融的生意。当然如果发展顺利,它也可以从一个产业做起,逐步扩展到其它产业,但是这发展扩张的道路注定不容易,除非技术优势所带来的利益达到足够高的程度,比如能以足够低的成本和足够高的效率解决不同产业链的数字化和数据信息整合的基础的关键的问题,比如它足够高效的助力核心的风控管理等。因此对于金融科技公司而言理解金融科技赋能供应链金融的逻辑,在重点问题上发力突破对自身发展尤为重要。
四、金融科技再造供应链金融
供应链金融虽然是立足于产业供应链基础上的金融服务,与实体经济紧密交织关联,相较传统金融业务在信用评估手段和风控手段上具有一定优势,但是当众多企业和金融机构等涌入该领域,各参与主体的资质良莠不齐,一旦不能有效组织和管理,出现信息不对称,违约和“爆雷”的事件也会层出不穷。
今年 7 月前后,多起供应链融资风险事件曝光。第三方财富管理机构诺亚财富旗下上海歌斐资产管理有限公司发行的 34 亿元人民币产品,为承兴国际控股关联方提供供应链融资,此案件系精心策划、酝酿多年的诈骗案件。紧随承兴系之后,福建闽兴医药有限公司的应收账款融资被爆涉及造假,包括中原证券、国联信托在内的多家金融机构,均被卷入其中,涉及资金规模可能超过 22亿元。
现阶段供应链金融发展,仍伴随着各类风险点和实务上的痛点,但近年来5G、物联网、云计算、大数据、人工智能、区块链等技术的发展和应用突破,使大家对金融科技赋能供应链金融,走向更加成熟和智能的未来充满期待。
4.1 供应链金融风险
供应链金融的风险可以分为三个层面:
(1)宏观层面,外部环境风险。在供应链金融活动中,宏观层面的经济制度、经济周期、产业政策、技术变化、甚至自然、文化等变化都有可能通过影响产业供应链运营活动而改变从业企业的融资情境和要素。
(2)行业层面,供应链网络风险。这里主要是指供应链网络中,各个参与主体在供应链网络的交易互动过程中所产生和传递变化的风险。这种风险的成因可能包括以下几个方面:在分工细化的趋势下,企业非核心功能外包,供应链网络中各企业之间的分工合作广度和深度都有所加强,使生产、分销、物流过程中的所有权界限变得模糊;供应链中企业的过度反应、不信任和扭曲等复杂行为,造成混乱效应;供应链结构惯性和反应迟钝,所带来的冲击。
(3)企业层面,供应链金融融资主体的风险。这包括了主体的财务性资质、主体的资源和能力、在行业中的位置和影响力、主体的历史信用情况、主体的盈利和业务运营状况等客观因素方面,也包括了与参与主体的有限理性,潜在的机会主义行为相关的道德风险。
从目前实务中供应链金融出现的问题看,主要表现为几类风险事件类型,这包括3:
(1)三套行为,即通过虚构交易行为和物流行为实施套利、套汇和套税。套利、套汇是指利用利率或汇率的波动,制造虚假的贸易和物流赚利差和汇差,或在银行利用大量存贷和流水来转的银行的低利率再贷出去;套税是指利用货物与票据之间的不一致来赚得相应的税收利益。
(2)重复和虚假仓单,即开具虚假仓单或者重复质押仓单骗取资金。融资方与仓储服务提供方恶意串通,将他人的货物或者对同一批货物重复开立多张仓单,同时向多个金融机构重复质押获取贷款。例如,曾经震惊全国的“上海钢贸案”、“青岛港骗贷事件”等就是属于这种情况。
(3)自保自融,即通过关联方进行担保或者实施动产监管,骗取资金,近年来,最典型的案例是“广东纸浆案”。
(4)一女多嫁,是指凭借供应链业务或资产,多渠道套取资金,放大融资风险。
以上各类风险事件虽然表现各异,但是问题的共性还是聚焦在供应链金融业务中的贸易背景真实性和涉及的相关资产的透明性上,即更多的与参与企业主体的欺诈行为识别和道德风险相关。
目前供应链金融业务的亟待解决的痛点体现在以下几个方面:
(1)产业供应链数字化。产业供应链网络极其复杂,涉及的参与主体众多且各异,各个主体所处位置和诉求的不同、自身资源与能力的不同、运营管理水平的不同,因而其发展积累的业务数字化水平和能力不同,其在现有状况下实现进一步数字化的成本和效率不同。数字化是运用科技手段赋能供应链金融的前提和基础,企业是否有足够的动力和能力,承担数字化的成本,完成必要环节流程的数字化,是金融科技助力供应链金融首先要面对的问题。
(2)信息孤岛的存在。供应链网络环节众多,企业间信息割裂无法互通,或者信息集成整合的时间成本、资金成本、信任成本高昂,导致信息孤岛的局面可能在较长的一段时间内持续存在。
(3)产业链信用传递困难,产业信息透明度差导致信用跨级传递困难。
(4)国内供应链网络内部治理的不清晰,运营管理水平的缺陷,以及各类金融科技技术规模应用的水平和成本的约束,造成贸易场景验证,履约风险控制的方法手段有限或相应的成本高昂。
(5)国内营商环境缺陷,大部分中小企业的信用历史不完善,导致道德风险频发。
4.2 金融科技赋能
大数据、人工智能、5G(移动通信)、云计算技术合称“大、智、移、云”共同构成了万物互联时代的新型基建设施体系。
由于与最初始的数据采集和流通直接相关,5G 作为新型基建的底层技术,支撑整个信息产业的未来发展。物联网主要是通过传感技术、导航技术、定位技术等方式,在仓储和货运环节来实现相关环节和物品的线上化、可视化。云计算大大降低了供应链金融该体系内企业数字化线上化的成本,让各类服务触手可及。大数据、人工智能对供应链金融的风控和决策提供重要支撑,大数据建模可对借款人或借款企业资质事先筛查和精准画像。区块链技术具有分布式数据存储、点对点传输、共识机制、加密算法等特点,供应链金融核心企业应付账款的快速确权提供了便利,同时减少了中间环节,交易数据可以作为存证,中间环节无法篡改和造假,并且可以追踪溯源。区块链技术的这些特点与供应链金融的业务环境天然契合。
综合上述各类技术的共同发展突破,将推动整个社会进入万物互联的产业互联网时代,最终也推动供应链金融自身服务模式的智能化变革。
4.2.1 供应链金融与物联网
物联网与供应链金融的结合主要是通过传感技术、导航技术、定位技术等方式,在仓储和货运环节来实现环节线上化、可视化,控制和动态管理交易过程,提高终端交易的真实性,甚至在异常情况出现时,实现及时预警。
首先,物联网的可视跟踪技术极大提高了供应链金融的运营效率,并能有效控制风险。除了可视跟踪之外,物联网还有利于商业银行加快数字化供应链金融平台建设,从而提高 IT 系统柔性服务水平。此外,物联网能够辅助金融机构对企业进行信用调查、加快贷款审批速度、提升贷后管理效率、监控质押物保管状态,并进行动态管理。
在传统的库存融资的供应链金融业务模式中,银行往往需要雇佣第三方监管公司对质押物(动产)进行监管,这首先会增加银行成本;再者,监管的质量和准确性取决于监管公司的管理能力和现场监管人员的履责程度;最后,银行还会同时面临重复抵质押、押品不足值、货权不清晰、监管过程不透明、预警不及时等一系列风险。综合利用物联网相关技术,能够有效实现对动产的识别、定位、跟踪、动态监控,有效解决全过程中的信息不对称。当物联网在供应链金融业务中普及运用时,首先银行无需将动产质押物运送至指定仓库进行第三方监管,动产的动态信息实时接入银行的系统;再者,银行可从时间、空间、物理状态等维度全面感知和监控质押动产的存续状态和变化,提高风控精细化水平;最后,对质押动产的任何未经许可的操作,银行可以及时获得预警信息,从而通知相关人员及时采取干预行动,降低可能的损失。
4.2.2 供应链金融与大数据、人工智能
根据麦肯锡公司的定义,大数据是“超过了典型数据库软件工具捕获、存储、管理和分析数据能力的数据集”,这一数据集的典型特点是数据量大(Volume)、数据类型繁多(Variety)、数据增长快(Velocity)以及数据经分析处理后具有很大价值(Value)。
大数据对于供应链金融的变革主要体现在信息的收集与分析方面,人工智能在供应链金融领域的应用,是以大数据为基础。
首先,大数据极大的拓宽了供应链金融服务者所关注和使用的信息维度,供应链金融平台可以接入和整合相关主体的交易历史与交易习惯等信息,并对交易背后的物流信息进行跟踪,全面掌控平台上相关主体的交易行为,并通过这些信息给相关主体以融资支持。
再者,大数据所整合的过程动态信息,极大提升了可用数据量级,能够帮助降低供应链金融业务成本,提高贷后管理能力。比如,能够帮助金融机构从源头开始跟踪押品信息,更容易辨别押品的权属,减少实地核查、单据交接等操作成本;通过对原产地标志的追溯,帮助金融机构掌握押品的品质,减少频繁的抽检工作;金融机构与核心企业的信息互动,甚至可以实现押品的去监管化,节约监管成本。
在多维、动态、海量信息的基础上,大数据和人工智能能够提升客户画像能力,实现精准营销和智能风控。通过引入客户行为数据,将客户行为数据和银行资金信息数据、物流数据相结合,得到“商流+物流+资金流+信息流”的全景视图,从而提高金融机构客户筛选和精准营销的能力,提升智能风控决策水平。
以顺和同信为例,依托底层的物联网、大数据、人工智能等技术,该平台能够整合和接入了各供应链金融参与主体的合作方的场景内数据、社会化数据等多维海量数据,并在此基础上建模分析,实现涵盖贷前、贷中、贷后的全流程风控管理,最终体现为服务终端线上化操作、秒批秒贷、随借随还的极致体验,如图 23。
4.2.3 供应链金融与区块链
区块链是点对点通信、数字加密、分布式账本、多方协同共识算法等多个领域的融合技术,具有不可篡改、链上数据可溯源的特性,非常适用于多方参与的供应链金融业务场景。
互联网信息技术升级使得大部分信息数据传递都可电子化和无纸化,生物识别技术可以提高企业主和融资代表人身份确权的效率和精准度,大数据建模可对借款人资质事先筛查和精准画像。所有这些,都为以区块链为核心的供应链金融创新提供了技术上的准备和支持。

在此基础上,区块链分布式账本技术、加密账本技术、智能合约技术等,为解决供应链金融中的问题提供了新的解决方案。
首先,区块链分布式账本技术可提高供应链中数据的真实性。参与到供应链条中的核心企业、供应商、金融机构等,可以利用区块链分布式账本技术,及时共享供应链中的交易数据、应收数据、应付数据、电子账单流转数据,同时通过加密账本技术设置相应权限,只能是有权限的企业看到相关数据,有效地保护隐私。
其次,区块链智能合约技术锁定核心企业应付账款,将有效传导信用。区块链智能合约技术是一个能够自动执行事先约定合约条款的系统程序,即预先设置好程序,在运行过程中根据内外部信息进行识别和判断,当条件达到预先设置的条件时,系统自动执行相应的合约条款,完成交易,可有效缓解现实中合约执行难的问题。以物融资为例,完成交货即可通过智能合约向银行发送支付指令,从而自动完成资金支付、清算和财务对账,提高业务运转效率,一定程度上降低人为操作带来的潜在风险与损失。目前智能合约开发平台主要有:区块链智能合约系统(IBM)、Corda 智能合约平台(R3 联盟)、超级账本Hyperledger(Linux)、以太坊智能合约平台等。
最后,区块链核心技术帮助核心企业信用自由流转。在传统供应链金融模式下,若没有借助金融机构的信用,应付账单便无法拆分流转,只能原额背书或贴现。区块链技术的运用,使得供应链上多级供应商都能共享核心企业的商业信用,因此,基于核心企业付款承诺签发的电子应付账单,便可实现自由地流转。一级供应商收到电子应付账单后,可持有到期收款,也可将电子应收款拿到金融机构进行融资,还可以流转给二级供应商。如果单笔电子应付账单金额较大,还可自主拆分成多张电子应付账单,流转给多个二级供应商。
4.3 科技赋能路径
随着物联网、云计算、大数据、人工智能、区块链等技术的发展,供应链金融业务活动也呈现出与金融科技相关技术高度融合的发展趋势,使得供应链运营基础上的金融活动也变得日益高效和智能。
4.3.1 科技赋能发展方向
总的来说,科技赋能供应链金融呈现出以下几方面的特点:
(1)整合化。单一技术往往只涉及单一节点的单一方面改进、效果有限。云计算、大数据、人工智能、物联网、区块链等基础技术整合运用,同时进一步结合边缘计算、AR/VR、图像识别等通用性技术形成综合性的工具套件式解决方案,共同发挥作用。
(2)场景化。任何技术都不能脱离具体使用场景而发挥作用,针对具体场景和流程的拆解和需求解读,最终形成针对场景的定制化技术和业务解决方案;
(3)协同化。供应链金融作为供应链管理的有机组成部分不能脱离供应链管理单独寻求最优解决方案,技术应用应综合考虑企业的生产运营各个方面来协同寻求整体最优。
4.3.2 科技赋能晋级阶梯
具体的,在科技赋能供应链金融的过程中,可能呈现出以下几种层级递进的状态:
(1)交易场景数据化
科技与供应链场景深度融合,实现各供应链环节的进一步数据化、线上化。
通过技术手段让交易的单证、交易的资产能够做一个真实性保证和真实反应,实现从物理世界到数字世界的真实映射。
(2)交易过程可视化
通过把整个的供应链交易的过程链条数字化可视化,包括真实性交易场景的还原,交易资产的持续监控,然后更加全面和动态的反映供应链的实际运行状态。在此基础上,相关参与主体之间的信息不对称和信任成本被大大降低,金融科技承担了传递产业信用的媒介作用。
(3)供应链条智能化
在更加多元化的供应链金融网络生态中,包括了产业供应链的交易方、流动性提供方、风险管理方等多方角色主体在内,各个主体不仅能够有效地触达信息数据,还能与生态网络进行深度的数据信息交互,信息的广度、深度、实时性都将大幅提升。
供应链金融的各个主体链接的生态呈现出松耦合的状态,供应链金融网络生态将呈现出,预见性、智能化的特点,在此基础上重构和变革供应链运营和金融服务模式成为可能。
专题三:金融科技企业赋能供应链金融(顺和同信案例)
……
五、供应链金融未来展望
在政策加持和金融服务实体经济,普惠金融的大势下,供应链金融是一块巨大的蛋糕,越来越多的企业投身其中,希望分得一杯羹甚至掌握“切分蛋糕”的大权。金融科技的发展,为供应链金融产业生态重构优化注入了“活水”,随着物联网、云计算、大数据、人工智能、区块链等技术的运用和突破,供应链金融产业生态中各主体之间的相对关系有望被重新勾勒,这种变化具体来说,体现在以下几个方面:
5.1 产业垂直化深耕,重点突破
产融结合,产业垂直深耕是供应链金融的重要突围策略。供应链金融的核心和基础是产业,不同产业的主体特征、生态、周期、资金流动特征等不尽相同,这就决定了不同产业的供应链管理流程差异巨大,也就很难有一个市场主体能够跨域巨大的产业鸿沟,形成具有普适价值的供应链管理模式。因此,在垂直领域的深耕是未来供应链金融发展的重要方向,横向发展很难形成规模化,只有在纵向市场的深度垂直才有可能利用甚至化解核心企业对行业的控制力,从而在纵向市场形成一种良性的生态和平台。未来供应链金融的突围方向,可以先走纵向垂直化,再走横向规模化的道路。这就需要包括金融科技企业在内的新兴公司能够深度下沉,真正吃透目标产业的商业模式和运营逻辑,在此基础上提供“滴灌式”的供应链金融服务解决方案。
5.2 跨学科技术融合,构建平台
资源驱动变为技术驱动,科技赋能深化,“核心化”与“去核心化”在竞争中融合,供应链金融平台主体生态化的未来可期。“核心化”模式下核心企业拥有整合资源的独特优势,短板可能是在金融科技领域的积淀和技术创新的能力;“去核心化”模式下金融科技企业的技术资本无疑是强项,但对产业的理解和把握不及核心企业的敏感和嗅觉。对于“去核心化”模式来说,是指我们不再需要依赖于核心企业的信用支撑,而是利用大数据、区块链等技术,显著降低供应链交易中的验证成本和信息不对称难题。所谓“去核心化”并不是意味着核心企业不再参与供应链金融产品的交易中,而是核心企业不再作为构建生态的控制者,甚至某些环节的确权可以抛开核心企业,它将只是作为一个信息提供者和资产管理者的身份出现,这种模式下,更多的企业能够参与到供应链金融产品的设计中,比如平台类企业运用大量的交易数据、物流类企业运用海量的物流数据,都能作为有效的切入点来建立“去核心化”的生态。无论“核心化”还是“去核心化”,两种供应链金融平台的发展模式赖以生存的基础都是运用金融科技的能力,尤其是运用金融科技提升供应链管理效率的能力。短期内很难说两种模式谁将取得决定性的胜利,但不可否认的是两种模式都会在供应链金融领域迅速布局、抢占先机,最终的结果取决于运用金融科技的能力和对供应链的理解,从这个角度来看,两种模式有可能在竞争中走向融合,在平台化基础上的主体生态化成为未来趋势。在供应链金融平台生态中,单一主体无法占绝对优势,各主体发挥各自专业优势各司其职,相互依存,供应链金融平台生态复杂动态变化,但系统趋于稳定。
5.3 金融服务后台化,协同创新
金融服务综合化与灵活创新结合。这表现为以下几个方面:首先,供应链金融服务自身更加综合,不再局限于融资服务,而是和保险、理财、现金管理等企业金融服务一起,以综合金融解决方案的方式呈现;再者,供应链金融作为供应链服务的一项被整合,配套服务被同步提供,最终体现为供应链运营的整体效率的提升;最后,在金融服务综合化的基础上,拥有灵活的机制和快速的反应能力和创新能力会独具优势,提供面向具体业务场景的综合金融解决方案。
5.4 监管体系层次化,合规运营
地方政府、行业协会等极具影响力的第三方将发挥重要作用。政府、金融机构与企业之间的数据互联互通,可打破数据孤岛;行业协会可推动行业数据互联互通,助力行业发展与金融科技解决方案的结合,建立合规运营的行业秩序。
(报告来源:同盾科技)
获取报告请登陆未来智库www.vzkoo.com,搜索下载“供应链金融”。