新浪财经

柳传志退休 联想集团正闯关

新浪财经综合

关注

原标题:柳传志退休,联想集团正闯关

来源:钛媒体

2019年12月19日,联想控股发公告宣布董事长柳传志退休。这位创业始于1984年的第一代企业家,在历经35年奋斗后终于告别商业舞台,回顾正常家庭生活。

在这35年内,中国商业经历了改革开放初期的激情与彷徨,也见证了加入WTO之后的巨大机遇和挑战,也面临2008年至今经济危机之后地缘政治的一系列变化和挑战。

在联想的35年中,也从早期的代理商、到独立品牌再到投资、农业为一体,有联想控股和联想集团以及神州数码为代表的多家上市公司矩阵,与此同时,联想也是也是一家优势和问题都极为明显的企业,看衰者,质疑者,批评者从未停止,在此,我们也有必要对其进行更为详细的梳理和评价。

联想的老牌对手今何在?

联想以销售PC电脑起家,在创业之初,其主要对手有IBM、联想、宏碁、惠普、戴尔,康柏等,彼时在微软的冲击之下,行业实现了电脑软硬件的分离,降低了“攒机“成本,这也成为当年行业兴起的一大重要因素,从此时开始,电脑业由早期的技术驱动,转为劳动密集型行业。

联想创业之初为AST电脑代理商角色,其后推出联想汉卡,又在1990年开设工厂,转为电脑制造和销售,这一切也是上述行业转型的结果。

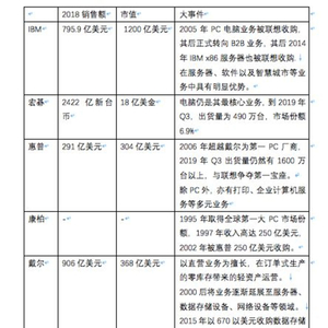
为方便对比,我们整理了联想不同阶段对手的相关信息,见下图

若从市销率看,当今PC业的资本议价能力着实下降不少,2001年康柏电脑被惠普收购时,市销率在0.6左右,联想收购IBM的PC业务时,虽然对方年销售额达100亿美金,市销率虽然较低,但IBM每年需提7%的服务费和将近2亿美金的采购收入,获利仍然颇丰。

再看现在,坚守PC业务的宏碁和戴尔市销率在0.3左右,联想集团则不足0.2,专心做企业级客户的IBM和多元化发展的惠普则拿到了过1倍的市销率。

PC企业销售业绩对市值的权重 在降低。

从行业发展路径来看,在这30年中,老牌PC厂商正在进行如下调整:

其一,由企业PC向个人PC再向企业级转变的过程,如IBM将个人业务出售给联想,将主要精力放在企业级产品的研发和销售上,而联想也由早期的针对企业级销售向个人消费市场扩张,其后又通过云计算和数据服务等业务,重新重视企业级市场;

其二,由于PC市场整体的饱和,地域性中小企业无全球供应链以及规模效应优势之下,开始将业务逐渐出售给头部企业,行业在一段时间也由劳动密集型转为资本密集型。

其中,联想对PC业务则相对执拗,迄今为止,在全球多地进行PC企业的收购,稳坐行业第一把交椅,虽然通过收购摩托罗拉意欲大手笔进军手机业务,但由于中国市场惨烈的低价竞争,联想恐被盈利所累,在2017-2018年财报中明确表示“手机业务要专注维持利润率”,在运营商渠道红利中,“中华酷联”四大品牌除华为外几乎都退出一线市场,联想手机业务趋于保守。

究竟是何种因素产生了当下的联想,抑或是,当下的联想的气质与基因又有何种因结下的果呢?

联想几大关键时刻:FM365、收购以及全球化融合

若联想自己书写历史,可能会强调2008年奥运会、全球化收购为代表的高光时刻,而我们则希望由“走麦城”做引子来了解更多面的联想。

2000年,借互联网第一轮热潮,联想推出FM365.com,由于资本对互联网概念的高度追捧,使柳传志感到:“实打实地做,或许来不及”,在与基金经理们打交道中,柳传志又发现:市值高估,本来做不成的事情可能做成,一是,怎样以最低成本融最多资金,二是足够的资金可以收购更多的网站。

这可谓是联想第一次大手笔的多元化转型,在资本以及国内高歌猛进的PC业务的支持之下,形成“接入-FM365-垂直网站”的战略布局。

借互联网概念,在港交所发股8500万股,融资28亿元港币,给FM365投资一个亿,又以3537万美元收购了财经网站赢时通的40%股份,出资5000万元,以50%的股份与新东方合作成立新东方教育在线,同时,北大附网、国旅等垂直企业都纳入联想的互联网盘子中。

这貌似是一盘好棋:通过新兴的互联网概念从股市融资,以资本为主要工具,展开垂直业务布局,最终再反馈到资本层面,可谓良性循环。

其后坏消息其后也接踵而至,新东方遭遇了ETS事件(被指非法使用托福、GRE相关资料),赢时通又未如愿拿到券商网站资格,垂直旅游网站也直接放弃。

FM365在选择合作伙伴时,选择了美国在线,对方实质想借联想的捆绑条件,为自己打开中国市场,彼时联想电脑内嵌上网账号,为用户提供拨号上网服务,其后宽带建设跟上,该模式收益迅速降低,与美国在线的联盟也无太大意义。

这个失败的结局,对联想产生了以下影响:

1.对资本层面的运用越发熟练(包括收购IBM的PC业务),即便最终的结果是失败的,但有港交所融到的28亿元港币,对原有PC业务现金流起到了隔离作用,这项业务的失败并未影响到联想的业务根基。

2.自此之后,联想的基因越发“卖硬件”,杨元庆在担任联想集团CEO之后对销售体系也进行了大刀阔斧的改革,在自有销售与经销商分利的问题上,探索出了适合中国国情的分销模式,即便是以直营为企业特色的戴尔,在进入中国之后,也开始进入国美等卖场,放弃了原则。

在“卖硬件”方面获得比较优势之后,联想此后多年在服务性或者新业务的培育中相对缓慢,在4G手机发展之初靠运营商资源手机大卖,但随着国内手机市场竞争的白热化,联想事实上退出了中国市场的竞争,仅借其后收购的摩托罗拉手机,在美洲市场尚有一定规模。

3.FM365也是联想早期可以摆脱硬件公司对市盈率、市销率这两个指标的束缚的机会,放弃之后,盈利性成为联想必须考虑的问题,这也是其后在中国手机市场进入价格战阶段之后,缺乏新概念的联想选择“专注维护利润率”的主要原因。

当然关于其失败,我们也认为这是对自己原有路径的依赖,彼时互联网门户商业模式有付费的美国在线和免费雅虎两种模式,联想希望通过PC内置上网,将ISP和门户进行串联,实现硬件向软件导流,且可以靠收上网服务费盈利,但对随后国内宽带市场的发展潜力估计不足,与其说是一个业务的完结,不如说是选择了一种行将结束的商业模式。

2001年FM365业务告一段落之后,PC业务重新回到绝对的中心地位。

2002年IBM曾向杨元庆发出被收购邀请,但考虑到此时的IBM的PC业务尚有40亿美元净资产,联想无资金实力收购,柳传志前期对收购也是持极为审慎的态度。

在2003年,联想内部开始达成共识:聚焦PC,保留手机,放弃其他业务。国际化成为必须要考虑的问题。

在2005年,联想最终以12.5亿美元的价格收购了IBM的PC业务,获得think这一明星品牌,其中6亿美金是通过股票支付,从此时开始,联想逐渐形成“收购市场带来销售增量,并放大市场占比,在资本市场获得溢价,进而获得收购资金”这一收购模式。

甚至在收购案中,高盛的佣金也只收一半,两年后根据联想集团股价涨跌比例收取。

在2011年收购德国个人消费电子企业Medion中,共计6.7亿美金,20%是以股权支付,在收购日本企业CEC时,也通过发新股融资1.75亿美元。

股市在此成为联想的重要融资渠道,即,业绩的好坏可影响股价,也直接对融资成本产生影响,欲稳定股价,则又通过收购提高全球PC市场占比,通过收购获得全球供应链的规模优势,以此稳定市场和规模优势。

在收购过程中,国际化的融合是相当受考验的。

收购IBM之后,柳传志否定了当时美国和中国双中心的提议,实行美国中心制,且中方团队集体“降一级”,柳传志退出管理层,杨元庆担任董事长,美国人则任CEO。

这很大程度确实消解了收购后美方团队对中方的不信任感,稳定团队,实现平稳过渡,但在现实操作中又并非如此。

外来CEO由于缺乏主人公精神,在唯KPI论中,第二任CEO阿梅里奥就会通过各种财务手段来提振结果,如降低产品服务成本预提,以此最终提高利润收益。

此外,在人事问题上阿梅里奥与联想老人刘军、王晓岩等都发生过激烈矛盾。

2009财年,受金融危机影响,联想亏损2.26亿美元,内因加外因,彼时的联想集团承担着巨大的压力。

其后,柳传志复出联想集团董事长,杨元庆继续担任CEO。

在国际化的融合过程中,联想错过了手机业务的发展最初机会。

虽然早在2002年通过收购厦华手机,成立联想移动,2005年还曾创下国产手机第一,全市场排名第四的成绩,但在2005年之后,国家放开手机牌照,山寨手机肆虐,价格竞争尤其激烈。

阿梅里奥决定出售联想移动,最终在杨元庆的周旋之下,联想控股联合弘毅投资为首的私募基金,以1亿美金收购联想移动,这是当时最好的结局。

在2008年,苹果正跃跃欲试改变未来手机格局之时,联想手机业务却惨遭出售,错过了手机发展的一大良机,其后又上马了乐phone系列,但仍然是运营商的定制款,而早在北京奥运会时,新华社记者就已经用联想手机从珠峰发布照片了。

外来管理团队的内耗,直接使联想丧失了从2G到4G过渡的关键节点。

联想为何做不好手机业务?

联想2018年销售额达到510亿美金,市值622亿港币,小米为1749亿港币,市值2530亿港币,双方虽然市盈率相差不大,但市销率差距显然可见。

智能手机在过去的高增长过程中,资本市场对小米给予了较高的认可,但联想则相反,全球PC市场规模的饱和已并非秘密,市场定价相对保守。

联想虽然错过了2008年最初的手机发展机会,但其后通过与运营商合作,以联发科的入门低价手机为切入,成为“中华酷联”阵营之一。

但为何会有如今的局面呢?

对于以联想为代表的PC厂商而言,在经营中具有通过供应商、经销商账期之间的时间差来获得丰沛的现金流的特点。

以戴尔早期为例,其现金转化周期(库存周转天数+应收账款周转天数-应付账款周转天数)在2002-2006年基本围绕在-40天,也即,企业的规模优势对上下游合作企业具有极强的谈判能力,获得40天左右的账期差,降低企业运营的现金压力。

联想亦是如此,我们整理了2011-2019财年联想集团的现金周转周期,见下图

从上表中看,联想的现金周转周期有逐渐劣化的趋势,原因有:其一,加大并购之后,库存陡增,库存周转周期也会放大,影响整个现金周转效率;其二,在PC增速逐渐变缓之后,联想对经销商的吸引力在削减,应付账款账期也会随之调整。

在2019财年,联想库存周转期为30天,在2012财年该数字仅为12天。

联想高层大多出身于销售,在早期PC市场的数次战役中也均承受了压力且打赢了胜仗,形成了强大的线下经销体系,但在2011年之后,线上的权重逐渐加大,这对原有的分销模式造成了一定冲击,加上PC市场的逐渐饱和,经销商向高流通的手机转移,联想在最初的手机又采取以加盟商为主的销售策略,经销商流失率相对较高,联想通过调整账期来加强经销商的凝聚力,应付账款账期从2011年的80多天降到2019财年的50天左右。

当手机行业告别运营商模式,进入“直营+经销商”两大模式并存之后,小米和vivo和OPPO开始展现实力,成为市场的最大收割者。

在手机的竞争中,价格成为关键点,如小米公开表示硬件利润不会超过5%,要通过互联网收入来补贴硬件,曾连续多年亏损。

作为一家老牌硬件制造和销售类公司,在资本市场对联想未能完全扭转“定性”之前,联想手机若以亏损换市场,对市值管理显然不是好事,如前文所言,联想在海外的一系列收购都有靠发股或发债为代表的募资行为,股价高低会直接影响融资成本,这也是个必须考虑的问题。

在2014年财年,联想集团税前盈利尚有10亿美元,但到2016财年,该数字为亏损2.77亿美元,也就在2016年,联想集团股价曾相当时间徘徊在5港币左右。

虽然在2014年收购了摩托罗拉,附带2000个专利,但彼时国内市场已经进入了价格竞争阶段,为稳定总利润率,稳定短期市值,“专注维护利润率”成为无奈选择。

截至到目前为止,摩托罗拉手机的主要市场仍然集中在美洲市场,且多是与当地运营商合作,根据Counterpoint数据,联想在美国手机线下市场共有8%的市场份额,在苹果、三星和LG之后。

专注美国市场,在中国本土进行事实性的放弃,在很大程度上削减了亏损,稳定了股价,在PC市场有一定回暖的行业利好下,成为联想近期表现的基础,但若无新的概念和故事,此后联想集团还能否稳定大局,这又是要考虑的。

柳传志退休,联想控股已经是一家在农业、新消费等领域不断投入的投资公司,相较于联想控股的多元化投资,联想集团则仍然是一家偏向硬件的企业,后者需要在新的时间点注入新的概念和理念,这是杨元庆需要慎重考虑的。

柳传志回归家庭,杨元庆要带领联想集团继续闯关。

梳理如此之多,不妨汇集一句话:联想是值得尊敬的企业,他的国际化、资本运作的手段都值得学习和研究,当然他的问题也值得警惕。

以上部分信息摘自李鸿谷的《联想涅槃》一书

加载中...