新浪财经

中国人保寿险大连旅顺口2宗违法 2任支公司老总遭罚

中国经济网

关注

原标题:中国人保寿险大连旅顺口2宗违法 2任支公司老总遭罚

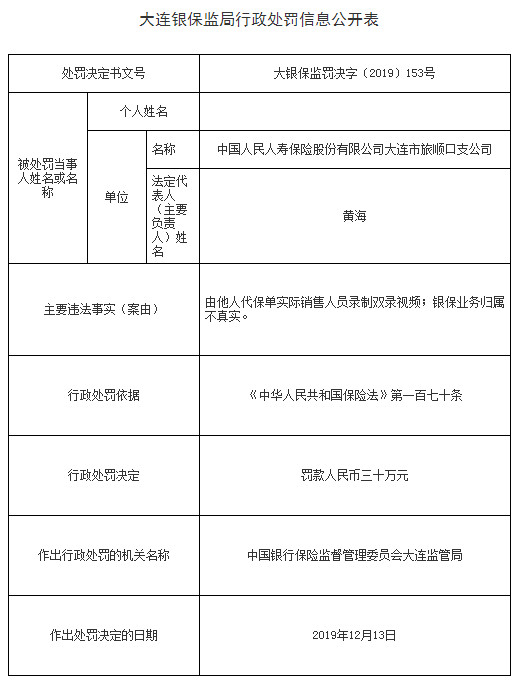
中国经济网北京12月24日讯 银保监会网站今日公布的大连银保监局行政处罚信息公开表(大银保监罚决字〔2019〕153号)显示,中国人民人寿保险股份有限公司大连市旅顺口支公司存在由他人代保单实际销售人员录制双录视频;银保业务归属不真实的违法行为。根据《中华人民共和国保险法》第一百七十条的规定,中国银行保险监督管理委员会大连监管局对其处以罚款人民币三十万元。

大连银保监局行政处罚信息公开表(大银保监罚决字〔2019〕165号)显示,中国人民人寿保险股份有限公司大连市旅顺口支公司银保业务归属不真实,黄海对于其任职期间的上述违法行为负有管理责任。根据《中华人民共和国保险法》第一百七十一条的规定,中国银行保险监督管理委员会大连监管局对其处以警告,并罚款人民币一万元。

大连银保监局行政处罚信息公开表(大银保监罚决字〔2019〕165号)显示,中国人民人寿保险股份有限公司大连市旅顺口支公司由他人代保单实际销售人员录制双录视频,银保业务归属不真实,穆道畅对于其任职期间的上述违法行为负有管理责任。根据《中华人民共和国保险法》第一百七十一条的规定,中国银行保险监督管理委员会大连监管局对其处以警告,并罚款人民币五万元。

中国人民人寿保险股份有限公司(简称“中国人保寿险”)是经国务院同意,中国保险监督管理委员会批准,由中国人民保险集团公司(简称“中国人保”)为主发起设立的全国性寿险公司。公司总部设在北京,注册资本88亿元。主要经营人寿险、健康险、意外险、人身再保险和投资业务。中国人保为第一大股东,持股71.08%。

当事人黄海现为中国人保寿险大连市旅顺口支公司负责人兼法定代表人。2018年7月26日,中国人保寿险大连市旅顺口支公司变更负责人,由当事人穆道畅变更为当事人黄海。

《中华人民共和国保险法》第一百七十条规定:违反本法规定,有下列行为之一的,由保险监督管理机构责令改正,处十万元以上五十万元以下的罚款;情节严重的,可以限制其业务范围、责令停止接受新业务或者吊销业务许可证:

(一)编制或者提供虚假的报告、报表、文件、资料的;

(二)拒绝或者妨碍依法监督检查的;

(三)未按照规定使用经批准或者备案的保险条款、保险费率的。

《中华人民共和国保险法》第一百七十一条规定:保险公司、保险资产管理公司、保险专业代理机构、保险经纪人违反本法规定的,保险监督管理机构除分别依照本法第一百六十条至第一百七十条的规定对该单位给予处罚外,对其直接负责的主管人员和其他直接责任人员给予警告,并处一万元以上十万元以下的罚款;情节严重的,撤销任职资格。

以下为原文:

加载中...