【平安冷链物流专题】旧时王谢堂前燕,飞入寻常百姓家——冷链物流,改变生活
新浪财经
来源:平安研究
此为机械/交运/医药/大消费团队联合报告
摘要
食品冷链:冷链物流发展与食品全产业链变革共振。食品是冷链物流最主要的下游运用。食品行业和冷链物流将在三个层面产生共振:1)需求端的消费升级是底层逻辑,自发的、润物细无声式的改变消费者偏好及购买行为,消费升级下低温肉奶需求正加速释放。同时,便利生活、餐饮崛起拉动冻品消费。2)终端餐饮零售业态的变革:生鲜电商、餐饮零售一体、连锁餐饮中央厨房等新零售业态的崛起快速推动冷链物流发展。3)产业链上游格局剧变:非洲猪瘟常态化下,政策引导集中屠宰、冷链流通,而屠宰集中度快升推动冷链布局。
医药冷链:增长动力强劲,高门槛利好行业龙头:医药冷链物流是继食品冷链之后下一个明星品类。医药冷链运输的产品主要包括疫苗、生物制品、生物药、诊断试剂等。随着这几类药品的持续扩充,以及监管趋严,我国医药冷链远期空间大,增长动力强劲。据我们测算,2018年我国医药冷链物流市场规模约为130亿元(未测算第三方医药冷链数据),行业增速预计约为15%,且具有持续成长性。医药冷链行业门槛较高,前期投入大,且需要一定的客户基础支撑新业务的获取,医药流通行业龙头公司先发优势明显,未来集中度偏向行业龙头。
冷链物流:行业快速发展,巨头加速布局:2018年我国冷链物流市场规模达3035亿元,同比增长19%,预计2019年和2020年分别增长24.5%和24.3%,冷链物流处于快速发展时期。目前我国冷链物流以食品冷链为主,行业集中度低,2018年百强企业市占率仅为13.8%。随着国家支持冷链物流相关政策的连续发布,越来越多的资本关注冷链物流行业,京东、苏宁、顺丰等电商巨头和快递巨头加速布局冷链物流领域。
冷链物流设备:竞争格局趋向集中,商用展示柜有望诞生大市值公司:2018年我国速冻设备、冷库设备、冷藏车、冷藏集装箱、商用展示柜市场规模分别为25亿元、70亿元、45亿元、74亿元和130亿元。速冻设备、冷库设备和商用展示柜具有良好的成长性。竞争格局方面,四方科技已经成为国内速冻设备龙头,大冷股份和烟台冰轮是国内冷库设备双龙头,中集集团是全球冷藏车和冷藏集装箱龙头,海容冷链是国内商用展示柜龙头。冷链物流设备竞争格局趋向集中,商用展示柜行业空间大、成长性好,国内领先企业市占率仍有非常大的提升空间,有望诞生大市值公司。
投资建议:冷链物流改变着我们的生活,食品冷链、医药冷链共同推动行业发展。1)医药冷链随着药品扩充以及监管趋严,集中度偏向大中型企业,建议关注九州通、华润医药、国药控股和上海医药。2)冷链物流行业集中度较低,建议关注布局多年,已经成为全国最大冷链运输企业的顺丰控股。3)冷链物流设备中商用展示柜潜力大,龙头企业集中度仍有提升空间,建议关注国内商用展示柜龙头海容冷链。
风险提示:1)国家政策风险。我国冷链物流标准体系还不完善,政策方面的不确定性将给行业发展带来风险。2)宏观经济风险。如果人均收入水平降低,对冷链的需求也会减少,影响行业发展。3)竞争加剧风险。如果冷链物流或冷链物流设备企业竞争加剧,将对行业内公司盈利能力造成冲击。4)药品安全风险。如果药品运输过程中出现由于保存温度不佳导致的药物失效或变质,将会对冷链公司带来巨大的信誉或赔偿风险。

01
食品冷链:冷链物流发展与食品全产业链变革共振
冷链物流泛指产品在生产、贮藏运输、销售,到消费前的各个环节始终处于规定的温度区间,以保证产品质量、减少过程损耗的一项系统工程。冷链物流可以分为食品冷链物流、医药用品冷链物流、化工品冷链物流等。冷链物流将过去难以跨越距离的生鲜消费、医药流通变为可能,它正悄悄的改变着我们的生活。

冷链物流下游需求中以食品为主,食品又分为农产品、禽肉、乳制品等细分产品,根据《制冷技术》数据,食品冷链占冷链物流的比重接近90%,是冷链物流最主要的运用。

本章我们主要从食品产业链快速变革的视角探讨冷链物流发展的驱动因素:1)需求端的消费升级是底层逻辑,自发的、润物细无声式的改变消费者偏好及购买行为,消费升级下低温肉奶需求正加速释放。同时,便利生活、餐饮崛起拉动冻品消费。2)终端餐饮零售业态的变革:生鲜电商、餐饮零售一体、连锁餐饮中央厨房等新零售业态的崛起快速推动冷链物流发展。3)产业链上游格局剧变:非洲猪瘟常态化下,政策引导集中屠宰、冷链流通,而屠宰集中度快升推动冷链布局。
1.1 消费升级释放低温肉奶制品需求,便利生活+餐饮崛起拉动冻品消费
消费升级推动消费者深层次需求变化,更营养、更健康、口感更佳的低温产品受消费者欢迎。若将马斯洛需求理论应用在食品饮料领域,消费者的需求可大致划分为5个层次,第一层生理需求,即满足温饱;第二层为安全需求,要求食品不含有毒的成分;第三层为营养需求,关注食品营养成分的含量及特点;第四层为感官需求,涉及产品包装、香味、口感等;第五层为情感需求,产品成为消费者生活和情感的寄托。

根据国际惯例,人均GDP达到10,000美元左右时,消费需求增长将从生存型、数量型向发展型、享受型转变。2018年我国人均GDP已经高达9,771美元,进入消费升级的重要窗口期,消费者对食品的需求也遵循马斯洛需求理论逐渐改变,升级至第三、第四层次需求,价格敏感性下降,营养、感官需求的觉醒。低温食品虽售价偏高,但一般保质期更短,口感相应更佳、营养也相对更丰富,是消费升级的重要方向。低温食品在储存、运输、销售过程中需要全程冷链,低温食品的需求蓬勃增长也推动了冷链物流的进一步发展。
1、消费升级下低温肉奶需求释放
1)冷鲜肉逐步替代热鲜肉:冷鲜肉又称排酸肉,在冷链环境下经历了较充分的解僵成熟过程(加工、流通和零售过程中始终保持在0-4℃),微生物繁殖受到抑制,肉质细嫩,滋味鲜美。而热鲜肉是最传统的市售猪肉,是半夜屠宰、清晨供应上市的新鲜肉,其生产简单易行,但口感和风味较差,食品安全难以保证。行业长期趋势是质嫩味美、营养价值高的冷鲜肉取代没经过冷却排酸、易污染的热鲜肉。当前,热鲜肉凭借加工简单、价格便宜的优势占据50%以上市场份额,虽冷鲜肉占比正逐步提升,但较发达国家90%的比重仍明显偏低,随着消费升级激发需求,冷鲜肉需求有望快速增长。
2)更健康和更美味推动休闲卤制品成为零食新宠:与其他零食品类相比,休闲卤制品散装保质期多数为3天,MAP包装可延长至5-7天。休闲卤制品运输、售卖均在低温环境中,较短的保质期使得产品口感更好且更营养,完美契合新时代消费者渴望新鲜、健康的休闲零食的需求;且辣味和嚼劲带来更强快感,上瘾性提升消费粘性。休闲卤制品受益零食健康化、高端化升级的趋势,长期实现双位数稳健成长。

3)更具营养价值的低温奶正逐渐崭露头角:低温奶和常温奶在生产工艺上存在根本区别,低温奶采取巴氏杀菌法,保留了生乳本身各种天然活性物质和酶的高活性,有助于维护肠道菌群生态平衡、提高人体免疫功能等,并最大限度保留了牛奶的营养成分和纯天然风味。常温奶采取超高温灭菌法,酶的活性基本被破坏,对人体有益的微生物也全部被消灭,对营养成分的破坏更为明显,对蛋白质、钙、维生素的保留均低于低温奶,因此低温奶的营养价值优于常温奶。低温奶需冷链保存及运输、运输半径有限导致终端价格偏贵。随着人均收入提升,消费者对低温奶的偏好正逐渐提升。
4)奶酪需求正快速爆发:1公斤奶酪一般由10公斤原奶浓缩发酵而成,营养成分优于其他乳制品,主要消费于西餐及儿童零食。在发展早期,由于居民消费能力不足,奶酪需求增长较为缓慢,但随着人均收入提升,推动西式餐饮文化加速普及、儿童零食消费升级,奶酪无论是B端还是C端需求均表现旺盛,推动整体消费量保持接近20%的增长速度。

2、便利生活+餐饮崛起拉动冻品消费
速冻食品稳健增长,食品冷链物流需求加速释放。速冻食品指通过急速低温(-18℃以下)加工出来的食品,具有保持原有品质、不易腐败的特点。速冻食品在运输和仓储过程中需持续保持低温,只能通过冷链体系进行运输,一直是食品冷链的主力产品。随着生活水平提高和节奏加快,速冻食品因其便利性广受欢迎,近年来行业销售收入处于稳健增长阶段。2018年我国速冻食品行业销售收入达1,149亿元,是2010年的近3倍。

目前我国人均速冻食品年消费量不足10千克,仅为日本的一半,欧洲和美国更是分别高达35千克和60千克,以此判断速冻食品仍有较大增长空间。其中速冻火锅料(主要由速冻鱼糜+速冻肉类组成)受餐饮火锅行业快速发展的刺激,连续多年保持双位数的同比增长。我们认为,速冻食品行业特别是速冻火锅料的发展,将提持续升对冷链运输的需求,利好冷链运输和储藏设备行业的发展。

1.2 生鲜电商爆发式扩容,冷链物流贯穿全产业链
受需求端消费升级和便利生活趋势的影响,零售端也开始革新自身物流体系,涉足新零售例如生鲜电商、餐饮零售一体、连锁餐饮中央厨房等领域的零售企业开始重视冷链物流体系的建设,冷链物流对零售行业的重要性不断提升。其中,生鲜电商对冷链体系建设的促进作用最为明显。
网购品类不断扩张,生鲜电商规模和占比快速提升。近年来,随着人们消费能力的增强和互联网普及率的提升,尤其是随着移动支付的兴起,电子商务已经成为许多人的主要购物方式。人们的网购商品逐渐由3C数码家电、服装、化妆品等发展到鲜花、蔬果等生鲜产品,我国生鲜电商发展迅速,2018年市场交易规模约为2045.3亿元,同比增长56.3%,占生鲜整体市场比例已超4%。

生鲜电商正处于资本加速进场时期,扩张脚步仍将持续。2009年资本市场开始关注生鲜电商;2009年~2013年这5年间,一共完成6.2亿元融资;2014年~2018年,生鲜电商完成融资总金额达249亿元,其中2016年、2017年、2018年连续三年融资额均超过50亿元。

目前生鲜电商在产品的物流运输上存在以下痛点:1)标准化程度低:生鲜产品来源分散,产品供应不稳定且易腐烂、易损耗,在流通环节需要全程冷链运输,同时又由于标准化程度低,导致损耗成本高。美欧日等发达市场中,生鲜冷链损耗率小于5%,但国内损耗率大于20%。2)冷链体系不完善:冷链物流体系不完善,设施不足、利用率低。美日易腐食品(果蔬、肉类、水产品等)的冷链流通率(在物流过程中采用冷链物流的比重)大于95%,国内目前均不足50%。3)投入和产出差距大:冷链要求的专业管理和资金投入水平远高于一般物流高,但终端用户分散,配送及包装成本高。

冷链体系可形成有效竞争力,生鲜电商积极搭建冷链。生鲜购买为高频次的即时性消费,消费者对生鲜送达的时效性和新鲜度提出高要求,不断考验生鲜零售商的物流水平。生鲜电商冷链物流成本占比达20%-40%,若在冷链部分有所突破,或是生鲜电商与竞争对手拉开差距的最佳选项。因此,各生鲜电商或重金投入自建冷链体系,阿里巴巴旗下盒马鲜生、生鲜电商每日优鲜为其中代表;或者也可寻求具备完善冷链运输和仓储体系的第三方进行长期合作,如顺丰、京东等。

生鲜电商物流规模快速增长,冷链需求总量随之提升。生鲜电商对冷链运输需求节节攀升,同时也推动了整个食品冷链产业的发展。根据易观智库数据,生鲜电商物流行业近年来保持50%以上的年增长率,2013年生鲜电商物流规模尚不足40亿元,2018年行业规模已达674亿元。据中国物流与采购联合会信息,2019年我国食品冷链物流需求总量预计达到2.35亿吨,同比增长24.3%。

1.3 政策引导集中屠宰+冷链流通,屠宰集中度快升推动冷链布局
1)政策引导“运猪”向“运肉”转变,集中屠宰、冷链流通、冷鲜上市
在非洲猪瘟常态化下,政府加快引导健全现代生猪流通体系:“运猪”向“运肉”转变,加快建立冷鲜肉品流通和配送体系。国务院办公厅2019年9月出台《关于稳定生猪生产促进转型升级的意见》,提出“健全现代生猪流通体系”的重要任务:
顺应猪肉消费升级和生猪疫病防控的客观要求,实现“运猪”向“运肉”转变,逐步减少活猪长距离跨省(区、市)调运。加强大区域内生猪产销衔接,生猪主销省份要主动与主产省份建立长期稳定的供销关系,实现大区域内供需大体平衡,除种猪和仔猪外,原则上活猪不跨大区域调运。
推行猪肉产品冷链调运,加快建立冷鲜肉品流通和配送体系,实现“集中屠宰、品牌经营、冷链流通、冷鲜上市”。冷链物流企业用水、用电、用气价格与工业同价,降低物流成本。加强猪肉消费宣传引导,提高冷鲜肉消费比重。

我国猪肉产销布局不均衡,17省供给缺口合计1098万吨。我国生猪产区和销区布局极不均衡,如猪肉消费大省广东,估计18年消费量约669万吨,但猪肉产量仅282万吨,缺口387万吨需从外省调入,估计全国17省供给缺口共1098万吨。其中缺口前五的省份合计807万吨,均为销区东南沿海省份,消费水平较高,对冷鲜肉接受程度更高。预计未来2-3年内将加速推动当地冷链物流发展。

2)屠宰行业集中度有望快速提升,规模屠企加快布局冷链物流
当前我国生猪屠宰集中度较低,且规模屠企并不具备竞争优势。由于:1)热鲜肉消费为主匹配农贸为主的渠道结构,导致了生产热鲜肉的小屠企更具价格优势;2)开工率低导致无法发挥规模效应;3)行业规范、管理制度不完善,小屠企生产成本更低;4)地方保护限制渠道网络拓展,均导致我国屠宰行业集中度较低,且规模屠企并不具备竞争优势。从屠宰量分布来看,屠宰行业份额高度分散,双汇市占率仅1.8%;规模以上定点屠宰市占率30.5%。定点屠宰企业市占率仅44.8%,仍有50%以上的市场被私屠滥宰所占据。

在此格局下,“养殖->屠宰”长距离从产区调活猪到销区,“屠宰->零售”短距离无冷链运输热鲜肉。
1) 生猪产业链上养殖到屠宰环节主要是以猪贩子为媒介、全国各地长距离调运生猪为主;
2) 屠宰到零售环节,是以热鲜肉为桥梁,将众多屠宰端的小屠企、私屠滥宰与零售端的农贸市场连接,配送方式主要以无冷链传统运输热鲜肉为主。
往后看,政策引导健全现代生猪流通体系、消费觉醒+现代餐饮和零售崛起,上下游外力共同推动屠宰行业横向整合。
1) 从养殖-屠宰的流通看:后非瘟时代,政府加大力度清除私屠滥宰及不规范的小屠企,有利于加速大屠企对小场的横向整合。
2) 从屠宰-零售的流通看:随着消费升级,终端消费意识提高,上线城市的冷鲜肉消费占比或将得到较快提升。渠道方面,随着电商新零售布局、社区生鲜店崛起、屠宰企业的终端门店布局、餐饮连锁化程度提高、中央厨房的崛起,我们预计未来在上线城市或将逐步转向由冷链配送的冷鲜肉为桥梁,连接规模屠宰场与现代终端。屠宰行业的集中度提升,意味着其生产和销售环节规模效应得以发挥,从而加速对冷链物流的布局。
02
医药冷链:增长动力强劲,高门槛利好行业龙头
2.1 我国医药冷链物流成长空间可观
医药冷链有望成为冷链物流未来发展中最为强劲的细分品类。药品流通指药品从出厂到医疗机构或零售药店之间经历的一系列运输储存环节。根据米内网数据,2018年我国公立医院、基层医疗机构、零售药店三大终端的药品销售额为1.73万亿元,同比增长6.3%。冷链流通是药品流通中重要组成部分,也是药品流通中最具前景的业务分支。需要冷链运输的医药领域产品包括:疫苗、生物制品、生物药、诊断试剂等。2018年我国需要冷链运输的药品销售额约1100亿元,其中疫苗占比最大,为43%。按照医药冷链运输的费用率为12%来测算,我国医药冷链市场规模约为130亿元(未统计第三方医药冷链数据)。几大品类药品的持续扩容将带动医药冷链行业的增长,未来几年行业增速预计接近15%,且具有持续性。

1)疫苗:二类疫苗带动行业整体持续增长
我国人用疫苗市场规模约450亿元,其中政府免费提供的一类疫苗占60%,主要用于儿童。随着新生儿数量的下降,一类苗预计销量将有所波动,但国内二类疫苗具有较大发展空间。疫苗行业总体将在二类苗的带动下持续增长,预计未来几年的行业增速在10%左右。二类疫苗的增长来源主要是:
国内人群接种二类疫苗比例低,成长空间大。比如流感疫苗,国内仅有2%的人群接种,而美国的接种率达到38%。此外,HPV 9价疫苗、多联疫苗近年来增长迅速,甚至出现供不应求的状况。
二类疫苗审评审批的加速。近年国内一大批二类疫苗上市,且多个重磅品种尚在申报过程中,上市后将带来疫苗行业的加速增长。

2)血液制品:终端推广空间大,血液制品持续增长
血液制品的主要品种包括白蛋白、静丙、凝血因子类、以及特殊免疫球蛋白。白蛋白类由于终端市场相对成熟,增速稍低。静丙、凝血因子、特免类产品将维持较高增速,市场空间可观。预计血液制品行业的增速在5%-10%。

血液制品增速较高的几个品种分别是:
静丙:国内市场规模第二的血液制品品种,其适应症包括原发性和继发性免疫球蛋白缺乏症、自身免疫性疾病。由于价格高以及临床推广不足的原因,之前在国内的病种选择和临床科室运用有限,未来存在较大拓展空间。目前国内价格为国外的60%左右,具有提价的可能性。长期来看,随着进一步的临床推广,静丙将维持较好的增速。
凝血因子类:主要品种是治疗血友病的凝血因子Ⅷ。预计我国现有8万血友病患者,由于价格的原因,仅有40%的患者接受持续治疗,且只采用了最低用药标准。随着经济的发展以及未来医保可能进一步覆盖,凝血因子Ⅷ有望迎来快速释放期。
特免类产品:包括破伤风免疫球蛋白、人狂犬疫苗免疫球蛋白、乙肝疫苗免疫球蛋白等,这些品种基数较小,有望维持较高增速。
3)生物药:药品迎来密集上市期,终端增长提速
我国生物药预计总市场规模约为300亿元。生物药由于治疗效果好、副作用低,是未来医药行业发展的大方向。近年美国FDA批准上市的创新药中,生物药占比已超过一半,国内获批上市的新药也展现出类似趋势。2018年600家样本医院生物技术用药销售规模67.3亿元,同比增长26.7%。多数生物药用于肿瘤治疗,随着肿瘤人数的持续增加,将推动生物药市场规模维持增长,预计生物药行业增速在20%左右。

2.2 监管趋严,推动行业加速发展
除行业自身需求推动以外,我国医药冷链物流近年来政策趋严,驱动行业进一步发展。我国对于医药冷链物流一直有明确的政策规定,不过早年在执行过程中并未严格遵守。众多中小型配送商完全不具备冷链运输条件,仅仅依靠冰袋冰箱降温,成为药品安全的极大隐患。直到2016年“山东疫苗事件”曝光,引起各单位对疫苗以及医药冷链运输的重视。国家陆续出台了多个规范药品流通环节的文件;各流通公司也积极响应,例如国药物流专门成立了冷链事业部。
随着疫苗“一票制”以及监管趋严,这两年我国医药冷链运输规范性得到极大提高,规模也相应增大。以我国医药商业协会的数据为例,其941家样本医药物流企业的冷藏车数量从2016年的1879家增长到2019年的2856家。预计未来医药冷链运输范围将进一步扩大。


2.3 行业门槛更高,龙头公司先发优势明显
医药冷链相对于食品饮料冷链,技术要求更高,尤其是对全程温度控制更加严格。为了保证药品整个流通过程始终处于特定温度区间内,医药冷链运输具有严格的操作流程。验收入库的时候需要检测温度,查看记录仪数据,合格后才验收;发货配送中实时监控温度,若有异常,需立刻通知司机。

此外,医药冷链对信息化要求更高。根据中国医药商业协会医药物流数据库中的941家医药企业的物流资源数据,我国医药冷链企业中,90%以上的企业配备了运输温度自动监测系统、仓库温度自动监测系统、在途GPS定位,60%以上的企业配备了运输管理系统、仓库控制系统和仓库管理系统。

医药冷链行业门槛高,前期投入大,且需要一定的客户基础支撑新业务的获取。国内医药流通龙头布局较早,具有先发优势。国内大中型医药流通企业如九州通、上海医药等在医药冷链配送方面已颇具规模,未来行业集中度偏向龙头公司。建议关注九州通、华润医药、国药控股、上海医药等行业龙头。
03
冷链物流:行业快速增长,巨头加速布局
3.1 冷链物流市场前景广阔,行业集中度有待提升
我国冷链物流市场一方面由食品冷链、医药冷链需求增长所驱动,另一方面受政策的持续支持,市场前景广阔。根据中物联冷链委和艾媒咨询数据,2018年我国冷链物流市场规模达3035亿元,同比增长19%,预计2019年和2020年分别增长24.5%和24.3%。冷链物流属于综合性行业,其中冷链运输、冷链仓储和其他服务(库内操作、打包和贴标等服务)分别占比约40%、30%和30%。

我国冷链物流发展迅速,但行业集中度非常低。2018年我国冷链物流百强企业冷链业务营收同比增速达53%,但行业集中度较低。2016-2018年,百强企业冷链业务市占率分别为9.2%、10.2%和13.8%。集中度偏低导致市场无序竞争,价格体系混乱,空驶率高,行业集中度有待提升。

美国冷链物流仓储前五强冷库容量占到美国63.4%,集中度高。相比而言,我国尚没有一家可以面向全国的冷链仓储巨头。我国冷链物流行业集中度偏低,主要有两个原因:1)我国冷链企业多为区域性企业,业务单一,没有规模效应。2)我国冷链行业分工体系发展不充分,限制行业发展效率。
首先,从中国物流与采购联合会的统计数据来看,我国90%的冷链企业是区域性的,大部分企业仅在特定领域运输部分产品,没有规模效应,导致行业集中度偏低。

其次,与发达国家相比,我国冷链行业分工体系的发展尚不完善。美国冷链物流市场的分工非常明确,各方参与者各司其职、环环相扣,运输方只负责提供运输卡车及司机,将货物运送到指定地点;仓储方只负责在确定时间进行卡车卸货,将货品存放到指定温度的冷库中;维修公司只负责根据求救电话进行抢修;冷链平台则需要负责联系以上各家公司,从而完成整个冷链链条的节点连接。相比之下,我国冷链物流行业专业化的分工体系尚未形成,大部分企业提供一揽子服务,即所谓综合供应链服务,浪费了部分储藏和运输资源。
2018年我国冷链物流TOP5分别为顺丰速运、希杰荣庆、京东物流、上海郑明和漯河双汇物流。顺丰速运冷链业务进展迅速,2015年尚未进入行业前五,2016-2018年排名分别为第五、第二和第一。

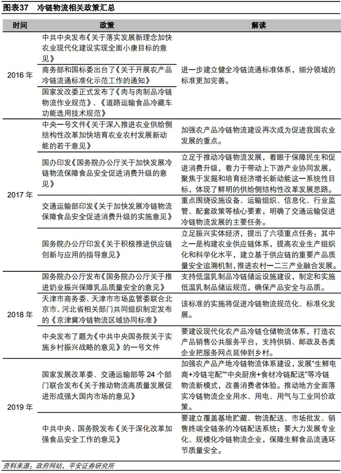
3.2 政策逐年加码,行业发展持续享受政策红利
近年来,冷链物流发展迅速,备受关注。我国高度重视冷链物流发展,冷链政策密集发布:

总结来看,我国出台的冷链相关政策主要分为三类:
1)加快冷链物流体系建设的相关政策。这类政策主要是制定冷链物流的相关标准和规范,细分冷链物流领域,促进冷链物流的标准化发展。
2)便利冷链物流快速发展的相关政策。这类政策主要是从税收、供电、基础设施配置等方面为冷链物流的进一步发展提供便利。
3)促进农副产品流通的相关政策。这类政策与农产品、乳制品等农副产品相结合,为促进农产品供给侧改革,提高农副产品质量而制定的与冷链运输相关的具体政策。
近年来冷链政策发布频率越来越密集,意味着冷链物流越来越受到国家政府的重视,随着各种利好政策的发布,冷链运输必将迎来新的机遇。
3.3 巨头争相布局冷链物流
冷链物流市场的竞争者可以分为四类,分别为:由传统物流企业转型,生产商自建自营的冷链部门,专业冷链服务商,国外冷链巨头联手国内企业设立的合资企业。纵观国内冷链服务商,共有仓储型、运输型、城市配送型、综合型、供应链型、电商型和平台型七种模式。

目前,我国电商巨头和快递巨头加速布局冷链物流领域。京东、苏宁和顺丰动作较大。
1)京东:借助自营电商优势,抢占冷运版图
京东是国内自营电商龙头,积极布局冷链物流。2016年1月,京东成立了生鲜事业部,经营全品类生鲜产品,包含海鲜水产、水果、蔬菜、肉禽蛋品和速冻品等。2017年7月,京东宣布在冷链领域与日本物流巨头雅玛多签署战略合作协议。这是京东物流首度与国际物流巨头合作。
京东的冷链物流产品有纯配服务、仓配服务、原产地生鲜产品服务、B2B服务四种模式。

京东在冷链物流方面的投入包括:
自建仓:在仓储方面,截至2019年12月,京东物流已在10个城市(沈阳、北京、郑州、武汉、上海、南京、杭州、西安、成都、广州)建成13个冷链仓,B2C网络覆盖超过300个城市,仓库日均订单处理能力达百万件。京东仓库覆盖深冷(-22℃以下)、冷冻(-18℃,主要储存阿根廷红虾、跑步鸡等)、冷藏(0-4℃,主要放置水果、蔬菜、奶制品等)、控温(10-15℃;16-25℃)四大温层。
协同仓:除了自营的冷仓,京东还和部分供应商之间合作建立了协同仓,仓库由供应商在原产地建立,但其中应用的管理系统、作业流程、培训工作和物流冷链相关配套基础设施则由京东提供,通过缩短中间环节,实现产地直发,48小时送达。
冷链设备:除了完善的冷库配置,京东还配置了温控在-18℃~10℃区间的冷藏车,升级至第四代材料规格符合美国FDA标准的智能保温箱,以及可以进行严格的温控检测及追踪、保证各温层生鲜商品在流转过程中新鲜度的控温设备。
2)苏宁:自建冷链仓,布局冷链行业
2018年起,苏宁大力进行多城市冷链仓布局。截至2018年12月,苏宁物流全国冷链仓达到46座,全国覆盖范围达到179城。
电商平台为了加快生鲜配送速度,苏宁采用的做法是布局“前置仓”——将生鲜提前配送至合作的便利店,从而更快速地将产品送达用户手中。“苏鲜生”精品超市和苏宁小店都是苏宁新零售布局中的项目。
“苏鲜生”是一家O2O线上线下互通的精品超市,除常规商品外,“苏鲜生”精品超市内还设有餐饮专区、鲜花专区和水产特色区。消费者可以在线下单,覆盖范围内即可享受服务。凭借苏宁物流冷链物流体系,超过80%的订单可以在24小时内送达。另外,用户通过线上下单,苏鲜生店周围可实现3公里范围内半小时配送。“苏鲜生”精品超市还得到了苏宁云商集团的会员、客服及物流方面的支持。截至2019年10月,苏鲜生已经在全国开设了14家门店,分布北京、成都、广州等7个城市。与苏宁的“苏鲜生”模式类似的还有阿里的“盒马鲜生”、京东的7-FRESH、永辉的超级物种。
苏宁小店是全部采用自营模式的O2O购物平台,苏宁小店的商品分为快消品和生鲜两类,生鲜产品主要来源于国内最大生鲜电商易果生鲜。苏宁小店支持线上线下两种方式购物。截至2019年6月底,苏宁小店及迪亚天天自营店面合计5,368家,迪亚天天加盟店42家。与苏宁小店模式类似的有京东便利店、天猫小店。

3)顺丰:依托快递布局,发力冷链运输
顺丰是一家直营制的快递龙头企业,除了传统的快递业务,顺丰的新业务包括时效业务、经济业务、重货业务、冷运业务、国际业务、同城配业务。2018年度冷运业务收入达42.4亿元,同比增长84.9%,增速仅次于同城配业务,是顺丰新业务中的强势板块。

截至2018年末,顺丰控股冷运网络覆盖104个城市及周边区域,其中有食品冷库51座(运行面积23.7万平米)、冷藏车672台,食品运输干线121条(贯通东北、华北、华东、华南、华中核心城市)。顺丰的冷链运输主要集中在生鲜、医药两个业务板块:
生鲜:顺丰控股围绕鲜花、水产、水果、肉类等若干生鲜子行业,聚焦行业客户需求,制定集销售、物流、金融、数据、科技、品牌等于一体的行业综合解决方案。其中在物流运输方面,顺丰控股发挥端到端的全程可追溯的常温+冷链物流服务能力,克服生鲜品类对物流运输条件、物流时效等方面的严格要求,助力上游产地端将商品快速分销至全国各地。顺丰在生鲜食品行业服务客户有麦当劳、双汇、顶新等。
医药:顺丰医药致力于成为中国最有价值和最有影响力的医药健康供应链服务提供商。针对医药行业的特殊监管要求,顺丰医药取得了GSP认证及第三方物流许可。顺丰医药已具备强大的物流基础设施和网络能力,医药运输网络覆盖全国132个地级市,基本覆盖了全国大部分重点地区。顺丰医药拥有五大闭环物流供应链服务能力,包括不限于干线运输、城市配送、医药仓储、C端派送、医药临检等。依托强大的信息技术和顺丰控股各板块资源联动能力,面对医药流通两票制的改革,顺丰医药和行业标杆客户一道探索出仓网布局、库存及物流管理、流通渠道及分销等一系列综合解决方案。医药行业服务客户有哈药集团、华润三九、赛诺菲制药、广药集团等。
04
冷链设备:竞争格局趋向集中,商用展示柜潜力大
4.1 家用制冷设备成熟,商用设备仍有发展空间
制冷设备指在工厂组装的、由一个或多个间室组成的、具有一定容积和结构、使用自然对流或强制对流、消耗一种或多种能量以获取冷量的隔热箱体。制冷设备可以分为家用制冷设备和商用制冷设备两大类,家用制冷设备包括家用的冰箱、家用冷柜等;商用制冷设备包括冷藏车、冷藏集装箱、商用展示柜等,主要用于冷链物流环节。

制冷设备上游竞争充分,下游商用领域仍有成长空间。制冷设备行业上游为原材料和零部件,下游为家用市场和商用市场。
1) 上游原材料包括钢材、异氰酸酯、组合聚醚等材料。其中异氰酸酯、组合聚醚属于化工材料,是石油的衍生产品,市场竞争充分。钢材市场竞争同样充分。公司对上游原材料供应商的议价能力强。若大宗商品价格发生大幅波动,设备制造环节的材料成本将受到影响。
2) 上游核心零部件主要是压缩机和电机。国内压缩机供应商包括美芝(美的控股)、凌达(格力控股)、海立等品牌。电机供应商包括威灵、凯邦、卧龙、大洋、芝浦等。制冷设备所用的压缩机和电机行业总体产能稳定,竞争格局稳定。
3) 制冷设备下游包括家用市场和商用市场,商用市场增长动力强于家用市场。

根据产业在线数据,2018年,我国制冷设备市场空间达1873亿元,其中家用制冷规模为1357亿元,占比72%;商用制冷规模为516亿元,占比28%。我们认为,以家用冰箱和冷柜为代表的家用制冷设备市场整体空间大,行业趋向成熟,市场规模总体稳定,未来动力主要为存量更新以及海外出口。商用制冷设备主要用于食品冷链物流领域,未来仍有较大的成长空间。

商用制冷设备是冷链物流的核心设备,我们称作为冷链物流设备。食品冷链是冷链物流的典型代表,占比近90%,食品冷链通常分为食品生产加工、贮藏、运输和终端销售四个环节。每个环节均有对应的制冷设备,如生产加工环节的速冻装置、贮藏环节的冷库、运输环节的冷藏车和冷藏集装箱,以及终端销售的商用展示柜等。

4.2 冷链物流设备竞争格局趋向集中,国内诞生多个细分领域龙头
随着我国冷链物流产业的快速发展,我国冷链物流基础设施和冷链物流设备规模不断扩大。中冷联盟发布的2019版《全国冷链物流企业分布图》数据显示:预计2019年我国冷库容量约为4600万吨,冷藏车保有量为13.2万台。

冷链物流四大流通环节拥有的核心设备包括:速冻设备、冷库设备、冷藏车、冷藏集装箱,以及商用展示柜。我们通过分析各设备市场空间和竞争格局,挖掘其中的投资机会。
1)速冻设备:市场空间约25亿元,四方科技为国内龙头
速冻设备指能够在短时间内冻结大量农产品、水产品、牲畜等产品的冻结设备。速冻设备通常分为空气循环式、接触式、喷淋式和浸渍式四类。

中国制冷学会曾测算2015年我国速冻设备市场空间达到18.8亿元,我们判断2018年市场空间达到25亿元,近几年年均复合增速约10%。
目前我国速冻设备市场主要分为三个梯队。第一梯队为国外品牌,包括瑞典Frigoscandia、加拿大Aero Freezer、以及冰岛Marel。这类产品定位高端,品种单一,在国内销量较少。第二梯队为国内领先企业,包括四方科技、烟台冰轮和大连冰山。该梯队产品专注于中高端领域,具有竞争优势。第三梯队为国内众多中小企业,产品低端,竞争力较弱。

2)冷库设备:市场空间约70亿元,大冷股份和烟台冰轮国内领先
冷库是冷链物流最主要的贮藏设施。冷库按温度可以分为高温、中温、低温和超低温库。高温冷库适宜果品蔬菜类保鲜;中温冷库适合冻结后的食品冷藏;低温冷库适合冻结水产、禽肉类食品的冷藏;超低温库适合鲜品冷藏前的快速冻结。冷库使用方包括三类:1)餐饮企业;2)食品及药品或者工业产销企业;3)线下或线上零售企业。
冷库主要设备包括压缩机、冷凝器、蒸发器、电磁阀、膨胀阀、温控器等。通常将压缩机、换热器、管阀件、制冷剂等核心部件的“集合”称为冷凝机组,是冷库最核心的设备。根据产业信息网数据,2016年我国冷库设备市场空间约60亿元,我们测算2018年市场空间约70亿元,行业进入平稳增长阶段。

我国冷库设备主要外资和合资品牌包括拜尔制冷、海尔开利、松下冷机、约克冷冻,国内两大龙头为大冷股份和烟台冰轮。

3)冷藏车和冷藏集装箱:合计市场空间约120亿元,中集集团占据绝对领先地位
冷藏车和冷藏集装箱主要用于冷链运输环节。根据中冷联盟的数据,2018年我国冷藏车销量约3.7万辆,按照每辆价格12万元测算,市场空间约45亿元。
从冷藏车企业来看,第一梯队为中集车辆、河南冰熊、河南新飞、河南红宇,占有了近70%的市场;第二梯队品牌为北京晨光、北京北铃、镇江飞驰、河南松川以及镇江康飞,占据了20%的市场份额;第三梯队是其他特种车改装厂,如河南澳柯玛、安徽开乐、河北御捷马等企业。

冷藏集装箱属于特种集装箱,具有良好的隔热,且能维持一定的低温要求。冷藏集装箱主要用于冷却或冷冻货物的储藏和运输。中集集团是全球冷藏集装箱龙头,2018年中集集团冷藏集装箱销量为16.8万标准厢,合计实现收入50.2亿元。2018年中集集团国内收入和国外收入占比分别为88%和12%,假设冷藏集装箱收入构成和全部收入构成相同,则2018年中集集团国内冷藏集装箱收入为44.2亿元。我们按照中集集团国内市占率为60%来测算,2018年我国冷藏集装箱市场空间约74亿元。

除中集集团外,冷藏集装箱生产商还包括胜狮货柜、中集安瑞科和四方科技。

4)商用展示柜:市场空间近130亿元,海容冷链是国内龙头
商用展示柜主要用于冷冻食品、生鲜食品的展示,分为商用冷冻展示柜、商用冷藏展示柜、商超展示柜、商用智能售货柜等。

我们认为,商用展示柜行业主要有4大增长动力:1)下游为消费行业,消费升级推动冷饮冷食消费需求逐年上升,商超便利店加速开店。2)商用展示柜平均3-5年更换,存量市场的扩大促进更换需求增长。3)下游客户积极开拓海外市场。4)零售模式创新如智能无人售货机等带来新的增长点。

根据产业在线数据,2018年我国商用展示柜市场空间近130亿元,预计2023年达到244亿元,2018-2023年的CAGR为13.4%。

海容、海尔、澳柯玛、海信是主要生产企业,海容在冷冻展示柜市场规模最大。商用展示柜海外生产企业包括:AHT、LIEBHERR、IARP、Epta、Uğur等公司,国内生产企业包括海尔、澳柯玛、海信、松下(大连)、凯雪冷链、海容冷链等公司。目前海外公司在国内供货较少,国内市场主要由国内公司竞争。国内有影响力的冷柜生产企业包括海容、海尔、海信和澳柯玛。其中海容冷链在冷冻展示柜市场上规模最大,未来有望成长为国内商用展示柜绝对龙头。

4.3 商用展示柜行业有望诞生大市值公司
从市场空间来看,速冻设备、冷库设备、冷藏车、冷藏集装箱、商用展示柜分别为25亿元、70亿元、45亿元、74亿元和130亿元,速冻设备空间较小,商用展示柜空间最大。从成长性来看,速冻设备、冷库设备和商用展示柜具有成长性(约10%),冷藏车和冷藏集装箱具有周期性。从竞争格局来看,速冻设备龙头为四方科技,冷库设备龙头为大冷股份和烟台冰轮,冷藏车和冷藏集装箱龙头为中集集团,竞争格局趋向集中,龙头公司市占率高。商用展示柜最贴近终端消费者,市场空间超过百亿,为细分领域空间最大的产品,未来仍将有良好的成长性。2018年国内商用展示柜龙头海荣冷链市占率仅为9%,未来仍有较大的提升空间,商用展示柜行业有望诞生大市值公司。

05
投资建议
冷链物流改变着我们的生活,食品冷链、医药冷链共同推动行业发展。
1)医药冷链随着药品扩充以及监管趋严,集中度偏向大中型企业,建议关注九州通、华润医药、国药控股和上海医药。
2)冷链物流行业集中度较低,建议关注布局多年,已经成为全国最大冷链运输企业的顺丰控股。
3)冷链物流设备中商用展示柜潜力大,龙头企业集中度仍有提升空间,建议关注国内商用展示柜龙头海容冷链。
06
风险提示
1)国家政策风险,我国冷链物流标准体系还不完善,相关政策还不健全,有效监管不足,政策方面的不确定性将给冷链物流行业发展带来风险。
2)宏观经济风险,如果人均收入水平降低,对冷链的需求也会减少,影响行业发展。
3)竞争加剧风险。如果冷链物流或冷链物流设备企业竞争加剧,将对行业内公司盈利能力造成冲击。
4)药品安全风险,如果药品运输过程中出现由于保存温度不佳导致的药物失效或变质,将会对医药冷链公司带来巨大的信誉或赔偿风险。
评级说明及声明
股票投资评级:
强烈推荐 (预计6个月内,股价表现强于沪深300指数20%以上)
推 荐 (预计6个月内,股价表现强于沪深300指数10%至20%之间)
中 性 (预计6个月内,股价表现相对沪深300指数在±10%之间)
回 避 (预计6个月内,股价表现弱于沪深300指数10%以上)
行业投资评级:
强于大市 (预计6个月内,行业指数表现强于沪深300指数5%以上)
中 性 (预计6个月内,行业指数表现相对沪深300指数在±5%之间)
弱于大市 (预计6个月内,行业指数表现弱于沪深300指数5%以上)
公司声明及风险提示:
负责撰写此报告的分析师(一人或多人)就本研究报告确认:本人具有中国证券业协会授予的证券投资咨询执业资格。
平安证券股份有限公司具备证券投资咨询业务资格。本公司研究报告是针对与公司签署服务协议的签约客户的专属研究产品,为该类客户进行投资决策时提供辅助和参考,双方对权利与义务均有严格约定。本公司研究报告仅提供给上述特定客户,并不面向公众发布。未经书面授权刊载或者转发的,本公司将采取维权措施追究其侵权责任。
证券市场是一个风险无时不在的市场。您在进行证券交易时存在赢利的可能,也存在亏损的风险。请您务必对此有清醒的认识,认真考虑是否进行证券交易。
市场有风险,投资需谨慎。
免责条款
此报告旨为发给平安证券股份有限公司(以下简称“平安证券”)的特定客户及其他专业人士。未经平安证券事先书面明文批准,不得更改或以任何方式传送、复印或派发此报告的材料、内容及其复印本予任何其他人。
此报告所载资料的来源及观点的出处皆被平安证券认为可靠,但平安证券不能担保其准确性或完整性,报告中的信息或所表达观点不构成所述证券买卖的出价或询价,报告内容仅供参考。平安证券不对因使用此报告的材料而引致的损失而负上任何责任,除非法律法规有明确规定。客户并不能仅依靠此报告而取代行使独立判断。
平安证券可发出其它与本报告所载资料不一致及有不同结论的报告。本报告及该等报告反映编写分析员的不同设想、见解及分析方法。报告所载资料、意见及推测仅反映分析员于发出此报告日期当日的判断,可随时更改。此报告所指的证券价格、价值及收入可跌可升。为免生疑问,此报告所载观点并不代表平安证券的立场。
平安证券在法律许可的情况下可能参与此报告所提及的发行商的投资银行业务或投资其发行的证券。
平安证券股份有限公司2019版权所有。保留一切权利。