【平安债券深度】票息之选——永续债之热点问题讨论
新浪财经
来源:平安研究
摘要
引言:近年来,随着一系列降杠杆政策的出台,越来越多的企业将永续债作为优化资产负债结构的重要途径,永续债供给量大幅增长。本篇拟梳理近期永续债投资的热点问题,为永续债投资保驾护航。
永续债税收如何处理?根据财政部税务总局64号公告,发行人和持有人在永续债利息的税务处理方法上保持“对称”,永续债只向发行人或投资人一方收税。实践中发行人、投资人付税两种模式均有,且未被市场有效定价,存在投资机会。
如何看待有担保的永续债?永续债担保主要为了提高评级,满足投资者入池标准。但永续债的担保条款不保“展期”,永续债发行人若实质违约但行使递延权利,可能影响担保函的保护效力。在极端情况下,可能存在担保人逃避担保责任的风险。综上建议含担保的永续债按照永续债主体信用定价。
次级属性的永续债应该如何定价?次级属性仅在发行人破产清偿时发挥作用,对于投资高等级永续债而言,由于发行人破产清算的概率极低,可以近似作为普通永续债看待,赚取条款价值,但是高等级次级永续债和普通永续债的利差正在被市场消化。
永续债递延展期的前兆有哪些?永续债本息递延分为两种情况:1)发行人本身信用风险不大,但永续债条款设计问题导致发行人递延后的融资成本更低。这种情况应注意规避 “条款坑”,票面利率分段且前期不跳升的条款是引起永续债展期的主要条款。2)发行人爆发信用风险,无法全额赎回永续债,实则更接近违约。关注存量债券价格、发行人基本面、其他信用风险事件等方面找到线索。
关于银行永续债,投资者需要了解的事:1)银行永续债是创设于2019年初的新品种,具有信用风险低、票息高、流动性差、期限长的特点。2)监管鼓励银行发行永续债,主要希望协助银行补充一级资本。3)投资银行永续债可能面临流动性较差、弱资质银行递延展期等问题。4)2019年以来,银行二级资本债递延明显增多,此类风险恐持续发酵。
CBS和永续债搭配意味着什么?1)CBS是央行护航银行永续债、支持银行补充资本的配套工具,为一级交易商提供流动性,但无法出表和转移信用风险。2)CBS并非QE,但通过MLF抵押可能增加基础货币投放,提高公开市场操作的灵活性。3)CBS无法解决商业银行互持永续债带来的资本扣除问题。配置银行永续+CBS,本质是大行出售资本给小行,不增加银行体系整体资本量,无法有效解决银行缺资本难题。
风险提示:1)永续债展期规模超预期,使得该品种出现整体的大幅抛压。2)强AAA永续债出现实质信用风险,面临破产清算,永续债清偿顺序位于一般债权之后。3)永续债政策和会计准则出现重大不利于投资人的调整。
引言
近年来,随着政府有关部门《2018年降低企业杠杆率工作要点》、《关于加强国有企业资产负债约束的指导意见》以及《关于进一步支持商业银行资本工具创新的意见》等一系列的降杠杆政策出台,越来越多的企业将永续债作为优化资产负债结构、降低企业成本、缓解企业融资压力的重要途径,这为相关工具和市场的持续快速发展提供了契机。同时,永续债作为一种兼具债券和权益属性的工具,其票息相对普通信用债有优势,成为低利率环境下市场关注的配置焦点。截至2019年11月末,永续债的存量规模接近25593亿元,占存量信用债的比重为13.03%,已成为不可忽视的投资品种。本篇拟梳理近期永续债投资的热点问题,为永续债投资保驾护航。
01
永续债所得税向谁收?机会在哪里?
永续债只向发行人或投资人一方收税。根据财政部税务总局2019年4月16日发布的《财政部税务总局关于永续债企业所得税政策问题的公告》(2019年第64号,以下简称“64号公告”),发行人和持有人在永续债利息的税务处理方法上保持“对称”,即如果发行人将永续债认定为股,永续债利息收入可以作为权益性投资收益免征所得税,但永续债利息支出不得税前扣除。如果发行人将永续债认定为债,永续债持有人取得的利息收入需依法纳税,发行人的利息支出可在其企业所得税税前扣除。
实践中发行人、投资人付税两种模式均有,发行人付税、投资人免税尚未有效体现在定价中。新发行的永续债分为发行人付税和投资者付税两种类型,二者在定价中应该体现票息*25%的价差,但目前市场似乎并未有效定价。例如11月27日发行的19豫城投MTN003和11月28日发行的19青岛城投MTN003,二者均为AAA评级,两个主体同为4.30年久期的公募债估值相差10BP,若二者税收条款一致,我们粗略认为新发行的3+N年信用债估值应该大致相差10BP。事实上,19豫城投MTN003为投资者付税,而19青岛城投MTN003为发行人付税,考虑税收后二者实际定价相差111BP。


02
如何看待有担保的永续债?
永续债担保主要为了提高评级,满足投资者入池标准:2019年,市场上发行的有担保条款的永续债共17只,担保后取得增级的债券共13只。因永续债的权益属性,大部分机构入池标准较一般债券更严格,因此永续债担保主要为了取得更高的债项评级,以满足投资者入池标准。

永续债的担保条款不保“展期”。目前市场上把永续债到期赎回视为正常,到期后的本息递延,尽管在法律层面不构成违约,但在市场上仍被视为“准违约”。永续债的担保函表述通常为“提供不可撤销的连带责任保证担保,承担保证责任的期间为本次永续债券的注册额度内发行的永续债券存续期间及该主债务履行期届满之日起****内”,这意味着遵循永续债条款的本息递延并不在担保函的保护范围内。
永续债发行人若实质违约但行使递延权利,可能影响担保函的保护效力。一般永续债的条款使得发行人可以无限制递延本金和利息而不构成违约。此时若发行人存在其他债务逾期、实际上无法偿付永续债本息,投资者仍无法主张担保人履行担保责任,因为根据相关条款,该永续债并未违约。在极端情况下,可能存在担保人逃避担保责任的风险。
综上,担保条款对投资人的保护效果有限,建议含担保的永续债按照永续债主体信用定价。

03
次级属性的永续债应该如何定价?
19年财政部新规发布以来,次级永续债发行越来越多。2019年1月30日,财政部发布《永续债相关会计处理的规定》,明确清偿顺序在一般债权之后(次级属性)作为永续债计入权益的条件之一。2018年8月以来,红豆、中铁建、华能等发行人试水次级永续债,截至2019年11月末,该类永续债成功发行19支(包含2018年末发行的18越秀MTN007)。


AAA次级永续债具备票息价值,但次级条款的价值在迅速被市场price in:次级属性仅在发行人破产清偿时发挥作用,对于投资高等级永续债而言,由于发行人破产清算的概率极低,可以近似作为普通永续债看待,赚取条款价值,但是AAA永续债次级和普通的利差正在被市场消化:在10/16发的两期二者相差17BP,而在11/13左右发的两期二者相差仅9BP。

04
永续债递延展期的前兆有哪些?
截至2019年11月末,本息递延展期的永续债共有29支,合计规模432亿元,占存量永续债的16.88%。永续债本息递延分为两种情况:
1)发行人本身信用风险不大,但由于永续债条款设计问题,导致发行人递延后的融资成本更低,代表债券有14首创可续期债01、15中电股可续期债、16北大荒MTN002等。
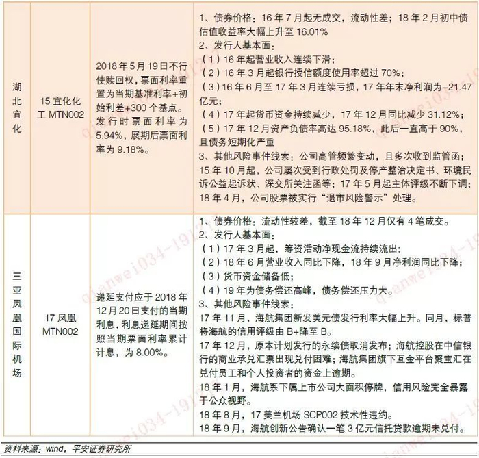
2)发行人爆发信用风险,无法全额赎回永续债,选择展期,实则更接近违约,代表债券有15中城建MTN002、15森工集MTN001、15宜化化工MTN002、17凤凰MTN001等。
对于第一种情况,建议关注永续债条款中可能带来递延展期对发行人更有利的情形,包括是否票面利率分段且前期不调升、利息递延是否有惩罚条款、是否有强制付息条款、强制付息条件、会计处理变更时发行人是否可赎回、是否有交叉违约条款等,其中票面利率分段且前期不跳升是可能引起永续债展期的主要条款,已经引起了市场关注。2019年新发行的永续债中,仅有19北大荒MTN001A和19青岛地铁绿色债01采用此种定价条款。

对于第二种情况,我们可以从存量债券价格、发行人基本面、其他信用风险事件等方面找到线索。如:存量其他债券成交价或估值收益率是否大幅上升,发行人银行授信额度、货币资金、筹资性现金流等反映其资金紧张程度的指标是否有异常,公司高管是否频繁变更,是否涉及多起大额诉讼,发行人经营状况是否出现恶化,是否有其它信用风险暴露事件等,具体案例如下表。


05
关于银行永续债,投资者需要了解的事
行永续债是创设于2019年初的新品种。2018年12月26日,央行发布公告,将研究尽快启动商业银行永续债发行。上证报刊发的对央行货币政策委员会委员马骏的采访中提到,永续债可计入其他一级资本,银行资本补充工具将再添一员。2019年1月25日,规模为400亿元的首单银行永续债19中国银行永续债01发行成功,标志着银行永续债正式登陆市场。
银行永续债具有信用风险低、票息高、流动性差、期限长四大特点。在最核心的次级属性上,银行永续债与企业发行的普通永续债的赎回机制有三点不同:
(1)首次赎回时间不得低于5年,永续债发行人在执行赎回条款时应得到监管批准
(2)不得设计鼓励永续债赎回的相关条款,如利率跳升机制
(3)银行在赎回时须证明其资本充足或发行新工具替换赎回资本工具。
因此,较企业发行的一般永续债,银行永续债具有不易赎回、股性更高,叠加期限长,流动性弱的特点,相比利率债、高等级信用债甚至商业银行次级债要求更高的票息补偿。同时,银行系统重要性高,行业信用风险很低,满足一些机构对高票息、低信用风险资产的需求。具体来看,根据《中国银监会关于商业银行资本工具创新的指导意见》(银监发〔2012〕56号),银行永续债的特征如下:

监管鼓励银行发行永续债,主要寄希望于多途径补充银行资本,特别是一级资本。目前我国商业银行存在资本总量短缺和结构性失衡两大问题,永续债的推出能够针对性的缓解银行压力。
(1)2019年,经济下行压力将推升商业银行坏账率,宏观政策逆周期调节经济需要银行加大信贷投放,资管新规继续推行表外资产回表,都将显著增加银行资本耗用。2013年的《商业银行资本管理办法》要求商业银行在2018年底前达到规定的资本充足率监管要求,其中系统重要性银行资本充足率、一级资本充足率和核心一级资本充足率分别要求达到11.5%、9.5%和8.5%,其他银行也要分别达到10.5%、8.5%和7.5%。
我国工农中建四大行被巴塞尔协会列为全球系统重要性银行,但我国尚未发布我国的系统重要性银行清单(D-SIFs),下图将我国上市银行分为三部分:工农中建、其他多元化银行(招商银行、交通银行等9家银行,很可能被列为我国的D-SIFs)、区域性银行(北京银行、杭州银行等16家银行)。各上市银行均满足《商业银行资本管理办法》对“系统重要性银行”资本充足率的要求;其中四大行资本充足率最高,各级资本充足率高出要求超3个百分点;其他多元化银行未来补充资本压力最大,其一级资本充足率仅高出要求0.55%。

2019年预计经济下行压力增大,银行不良率有上升压力;政府逆周期调节要求银行加大信贷投放力度,进一步占用资本;银行消化资管新规下表外回表的压力,将显著增加银行资本耗用,部分银行一二级资本补充压力已经出现:农村商业银行、股份制商业银行在18年上半年均出现资本充足率下降的情况;民营银行资本充足率由于业务开展时间较短、对资本消耗有限,仍处于较高水平,但17年3季度以来也以较快速度下降。

(2)结构上,我国商业银行获取二级资本相对容易,其他一级资本补充不足,影响资本质量和抗风险能力,永续债为银行提供补充其他一级资本的新路径。我国商业银行能够使用的外部补充资本的途径有普通股(核心一级资本),优先股(其他一级资本)和减计型二级资本债(二级资本),获取难度上普通股大于优先股、显著大于二级资本债,因此我国商业银行资本结构中一级资本相对较少,二级资本偏多,这影响了银行资本的质量和抗风险能力。2014年四季度以前,核心一级资本充足率与一级资本充足率完全吻合;2014年10月23日,中国银行优先股在境外完成发行,后续逐渐成为补充其他一级资本的重要工具。然而与国际同业相比,中国的其它一级资本厚度不足,2017年4季度最厚时也仅0.6%,低于巴塞尔协议Ⅲ的1%标准。产品发行量上也有所印证:截至2018年末,主板上市银行迄今共发行优先股27支,累积金额5762亿元;可转债发行11只,共计1455亿元,其中已经成功转股从而退市的仅有5支;二级资本债自2013年以来全市场累计发行397支,发行规模达到18617亿元。

投资银行永续债可能面临流动性较差、弱资质银行递延展期等问题。银行永续债对于投资者来说存在以下几个困扰:
(1)二级资本债存在的定价不够市场化、流动性差等问题也将暴露在永续债中,非市场化定价将显著影响永续债的吸引力。当前二级资本债定价不够市场化,一级发行利率经常低于二级估值,导致买入即浮亏。同时,二级资本债流动性很低,交易价值较差。这些问题也将暴露在永续债中,如果无法市场化定价,将影响永续债的吸引力。
(2)投资者群体范围相对不足。由于高净值客户风险偏好相对较高,国外商业银行永续债、二级资本债的主要投资者是私人银行;而目前我国的私人银行群体规模不足,2017年国内私人银行理财产品余额约2.28万亿。其次,《商业银行资本管理办法》要求银行持有的其他银行二级资本债需从二级资本当中扣除,限制了商业银行投资二级资本债的空间,银行永续债可能面临同样的问题。这些因素导致投资者群体不足,将制约永续债的发行量,永续债投资制度需完善。
(3)永续债的次级属性对投资人保障极弱,削弱了信用风险低这一优势;同时永续债对投资人本质上仍是固定收益类产品,收益没有进攻属性,流动性方面没有交易价值,需要更高的票息价值才具备吸引力。监管及证券法要求银行永续债不得使投资人产生永续债可以赎回的预期,设置赎回本金必须监管批准这一相对苛刻的条款;延期付息权限也全部在发行人,对投资人的保障极弱,这将极大削弱银行永续债信用风险低这一优势。但对投资人来说,银行永续债本质上仍是固定收益类产品,收益没有进攻性,流动性方面没有交易价值,信用风险低的优势受到次级属性制约,高票息是银行永续债唯一的价值。

2019年以来,银行二级资本债递延明显增多,市场对银行永续债递延有忌惮情绪。中小银行次级债不赎回现象此前发生频率极低,仅有17年天津银行次级债和18年天津滨海农商行二级资本债不赎回两起,被市场解读为天津地区金融体系风险的释放。但今年以来,先后有三起中小银行二级债递延案例,分别为2019年8月15日 公告的14鄞州银行二级债、2019年11月7日公告的14南粤银行二级和2019年11月18日公告的14临商银行二级债,这是继包商事件以后金融体系打破刚兑的延伸。根据监管要求,商业银行不赎回二级资本债可能由于达不到赎回条件或为维持资本充足率,因此银行不赎回二级资本债意味着银行面临较大的资本压力,同时包商事件后中小行再融资压力增大,因此银行不得不选择递延。银行永续债较二级资本债的次级属性更强(可以补充一级资本、原则上期限更长,有利息递延支付条款),在金融打破刚兑后,这类权益属性债券更不利于投资者接受。
06
CBS和永续债搭配意味着什么?
CBS是央行护航银行永续债,支持银行补充资本的配套工具。2019年1月24日,央行公告称,为提高银行永续债(含无固定期限资本债券)的流动性,支持银行发行永续债补充资本,决定创设央行票据互换工具(Central Bank Bills Swap,CBS),公开市场业务一级交易商可以使用持有的合格银行发行的永续债从中国人民银行换入央行票据。同时,将主体评级不低于AA级的银行永续债纳入中期借贷便利(MLF)、定向中期借贷便利(TMLF)、常备借贷便利(SLF)和再贷款的合格担保品范围。该产品设立时点与首期银行永续债发行时间接近,表明监管护航银行永续债,支持银行补充核心资本的意图明显。2019年以来,央行共进行过六次CBS操作,总规模260亿元,8月以来央行CBS操作频率提升至每月一次,反映了支持实体经济、民营小微企业融资的政策下,银行持续补充资本金的必要性。相比于央行的短期市场操作注入流动性所带来的商业银行负债端的增加,永续债在很多情况下对应银行权益资本的增加,是较为合适的银行放贷资金来源。


CBS面向一级交易商,为其提供流动性,但无法出表和转移信用风险。央行票据互换操作可接受满足下列条件的银行发行的永续债:(1)最新季度末的资本充足率不低于8%;(2)最新季度末以逾期90天贷款计算的不良贷款率不高于5%;(3)最近三年累计不亏损;(4)最新季度末资产规模不低于2000亿元;(5)补充资本后能够加大对实体经济的支持力度。央行票据互换操作的期限原则上不超过3年,互换的央行票据不可用于现券买卖、买断式回购等交易,但可用于抵押,包括作为机构参与央行货币政策操作的抵押品。央行票据期限与互换期限相同,在互换到期时央行票据也相应到期。在互换交易到期前,一级交易商可申请提前换回银行永续债,经中国人民银行同意后提前终止交易。

CBS并非QE,通过MLF抵押可能增加基础货币投放,提高公开市场操作的灵活性。量化宽松(QE)是指中央银行在实行零利率或近似零利率政策后,通过购买国债等中长期债券,增加基础货币供给,向市场注入大量流动性资金的干预方式。CBS不是QE,它提供的是相对短期的货币投放而非稳定负债来源:(1)“以券换券”,不涉及基础货币的吞吐;(2)银行永续债所有权没有转移,信用风险仍由银行承担;而央行QE是买断包括抵押贷款支持证券(MBS)在内的信用风险资产。央票互换仅能通过扩大MLF等抵押品范围影响基础货币,互换的央票和符合条件的银行永续债可作为用于货币政策工具的抵押品;目前部分银行面临质押品不足的情况,CBS一定程度上将提高公开市场操作工具的灵活性和可用性。
CBS无法解决商业银行互持永续债带来的资本扣除问题,配置银行永续+CBS,本质是大行出售资本给小行,不增加银行体系整体资本量,银行缺资本难题仍存。永续债的所有权仍属商业银行,永续债抵押换做央票后,央行和永续债持有者的资产和负债都将扩大,但永续债无法出表,也就无法避免银行持有永续债带来的资本扣除问题。据《商业银行资本管理办法》,商业银行对未并表金融机构的小额少数资本投资,合计超出本银行核心一级资本净额10%的部分,应从各级监管资本中对应扣除;大额少数资本投资中,核心一级资本投资合计超出本行核心一级资本净额10%的部分应从本银行核心一级资本中扣除;其它一级资本投资和二级资本投资应从相应层级资本中全额扣除。一级交易商配置银行永续债+CBS,本质上将资本卖给其他银行,获取相对高票息(银行永续债票息)和流动性(互换央票,换取MLF等),这是资本在一级交易商和其他银行之间的重新分配,并不增加银行体系整体资本量。只有资本充足的一级交易商才有动力从事这一交易,非银机构配置银行永续债则仍看重是否市场化定价、票息是否有吸引力,这两个问题目前也尚未解决。
07
风险提示
1)永续债展期规模超预期,使得该品种出现整体的大幅抛压。
2)强AAA永续债出现实质信用风险,面临破产清算,永续债清偿顺序位于一般债权之后。
3)永续债政策和会计准则出现重大不利于投资人的调整。
评级说明及声明
股票投资评级:
强烈推荐 (预计6个月内,股价表现强于沪深300指数20%以上)
推 荐 (预计6个月内,股价表现强于沪深300指数10%至20%之间)
中 性 (预计6个月内,股价表现相对沪深300指数在±10%之间)
回 避 (预计6个月内,股价表现弱于沪深300指数10%以上)
行业投资评级:
强于大市 (预计6个月内,行业指数表现强于沪深300指数5%以上)
中 性 (预计6个月内,行业指数表现相对沪深300指数在±5%之间)
弱于大市 (预计6个月内,行业指数表现弱于沪深300指数5%以上)
公司声明及风险提示:
负责撰写此报告的分析师(一人或多人)就本研究报告确认:本人具有中国证券业协会授予的证券投资咨询执业资格。
平安证券股份有限公司具备证券投资咨询业务资格。本公司研究报告是针对与公司签署服务协议的签约客户的专属研究产品,为该类客户进行投资决策时提供辅助和参考,双方对权利与义务均有严格约定。本公司研究报告仅提供给上述特定客户,并不面向公众发布。未经书面授权刊载或者转发的,本公司将采取维权措施追究其侵权责任。
证券市场是一个风险无时不在的市场。您在进行证券交易时存在赢利的可能,也存在亏损的风险。请您务必对此有清醒的认识,认真考虑是否进行证券交易。
市场有风险,投资需谨慎。
免责条款
此报告旨为发给平安证券股份有限公司(以下简称“平安证券”)的特定客户及其他专业人士。未经平安证券事先书面明文批准,不得更改或以任何方式传送、复印或派发此报告的材料、内容及其复印本予任何其他人。
此报告所载资料的来源及观点的出处皆被平安证券认为可靠,但平安证券不能担保其准确性或完整性,报告中的信息或所表达观点不构成所述证券买卖的出价或询价,报告内容仅供参考。平安证券不对因使用此报告的材料而引致的损失而负上任何责任,除非法律法规有明确规定。客户并不能仅依靠此报告而取代行使独立判断。
平安证券可发出其它与本报告所载资料不一致及有不同结论的报告。本报告及该等报告反映编写分析员的不同设想、见解及分析方法。报告所载资料、意见及推测仅反映分析员于发出此报告日期当日的判断,可随时更改。此报告所指的证券价格、价值及收入可跌可升。为免生疑问,此报告所载观点并不代表平安证券的立场。
平安证券在法律许可的情况下可能参与此报告所提及的发行商的投资银行业务或投资其发行的证券。
平安证券股份有限公司2019版权所有。保留一切权利。