大类资产配置另类投资专题报告之三—如何将PE基金纳入资产配置框架
新浪财经
来源:CITICS债券研究
文丨明明债券研究团队
本篇报告从PE投资的风险收益和现金流特征出发,讨论其与股票、债券等大类资产的相关性,我们认为PE投资与股票资产的相关性很高,而与债券资产呈负相关性。对于如何将PE投资纳入传统的资产配置数量模型,本报告提出两个解决思路:PE基金风险敞口预算;将PE基金视为股票和债券的某种等价组合。
PE投资的风险收益特征。PE投资主要存在三类风险:投资回报不及预期风险;市场风险;流动性风险。PE基金估值是开展风险监测和风险评估的基础,中国证券投资基金业协会于2018年发布了《私募投资基金非上市股权投资估值指引(试行)》,对于非上市股权的估值问题给出了比较全面、系统的解决方案,但实际中不同GP对于估值的重视程度和估值技术相差很大。为做好PE基金估值,LP可从以下三方面着手:督促GP充分、及时地披露估值原则、方法、依据以及相关支持材料;多只PE基金投资同一项目的情形下,可以交叉验证;通过同一PE基金的历史估值报告,可以检视GP在估值方面的审慎性和公允性。
PE基金现金流呈现J曲线特征。所谓J曲线,即PE基金在存续期前半段现金净流出,后半段现金净流入。改善J曲线现象的一个路径是开展PE基金二级市场投资,但这需要具备比较多的投资经验和比较高的投资技巧。
投资PE基金,选对GP非常重要。PE基金和PE投资面临可投资性问题,因此反映PE基金整体回报的“指数”或“业绩基准”只具有研究和参照比对价值,而对实际的资产配置意义不大。PE基金行业“二八现象”突出,选对GP非常重要。从另类投资服务平台公司Preqin的投资者调查来看,有60%的投资者将业绩表现列为评估PE、VC基金管理人的最重要考量因素,大部分投资者对于大中华区PE、VC基金的净IRR期望分布在10-14%、15-19%、20-24%三个区间,大约各占受访投资者的1/4,其中有35%的投资者期望收益在20%以上,反映投资者收益期望可能比较乐观。
PE基金与股票、债券等资产的相关性。从美国数据来看,PE基金与股票资产相关性很高,与债券、黄金资产呈负相关性。而基于GP估值报告计算,可能低估PE基金与股票资产的相关性。
将PE基金纳入资产配置数量模型的两个思路。传统的资产配置数量模型(如均值-方差模型及其改进模型)不适合分析PE基金的资产配置,为将PE基金纳入资产配置数量模型中,可以通过两个思路解决:PE基金风险敞口预算;将PE基金视为股票和债券的某种等价组合。
风险因素。PE基金估值不公允,导致误判PE基金的风险收益特征;对PE基金与股债等其他资产的相关性判断失误,导致资产配置偏离合意比例,加大风险。
我们在之前的两篇系列报告中判断,中国私募股权投资(Private Equity,以下简称PE)有望迎来长线布局良机,并提出从预期收益来源出发配置PE基金的思考框架。资产配置的核心要义是在不降低组合收益的情况下,通过资产(或因子)分散化降低组合的波动性,因此每项资产本身的风险收益特征以及它与其他资产的相关性都非常重要。本篇报告,我们从PE投资的风险收益和现金流特征出发,讨论其与股票、债券等资产的相关性,并对如何将其纳入传统的资产配置数量模型提出两个解决思路。
PE投资的风险收益特征
关于PE投资的风险收益特征,业界谈及较多的是收益率,而对风险谈及较少,谈及风险时,也以定性分析为主,少有定量分析,这主要是因为PE投资项目缺乏活跃、公开的市场报价,所以难以获取较高频率和公允的收益率数据。在12月1日的报告《从预期收益来源出发配置PE基金》中,我们已对表征PE基金业绩的常用收益率指标及其缺陷进行了介绍,因此以下重点关注PE投资的风险特征。
PE投资主要存在三类风险
投资PE基金的风险,主要分为三类:
第一,投资回报不及预期风险。该风险反映的是PE基金清算时,给LP(即Limited Partner,有限合伙制PE基金的投资者)带来的实际现金回报不及预期甚至发生亏损的风险。
第二,市场风险。该风险反映的是PE基金净值波动的风险,由于PE基金被投项目无法像公开市场证券那样获得每日公允报价,PE基金缺乏每日净值数据,现实中,GP(即General Partner,有限合伙制PE基金的管理人)通常按季度提供PE基金管理报告,其中披露基金净值,因此可以季度净值变动作为市场风险衡量指标。
第三,流动性风险。PE基金合同存续期限一般8~10年,期间不能赎回,所以只有在被投项目退出或获得分红时,LP才有现金回流。缺乏流动性是PE投资的一大特点,是LP必须承担的风险,也是据以获得高于公开市场股票回报的重要依据。近些年来,为了解决PE基金资产缺乏流动性的问题,PE基金二级市场(PE Secondary Market)应运而生,预计未来PE基金的流动性风险将会降低。
对于公开市场投资来说,第一类风险和第二类风险差别不大,而对非公开市场来说,二者明显不同。由于PE基金是私募产品,信息披露要求大大低于公募产品,GP对于非上市公司股权估值存在很大的自由裁量权。
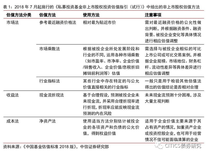
根据中国证券投资基金业协会于2018年发布的《私募投资基金非上市股权投资估值指引(试行)》(以下简称《PE估值指引》),非上市公司股权的估值原则是“无论该股权是否准备于近期出售,基金管理人都应假定估值日发生了出售该股权的交易,并以此假定交易的价格为基础计量该股权的公允价值”,估值方法主要包括参考最近融资价格法、市场乘数法、行业指标法、现金流折现法、成本法/净资产法等。现实中GP很难有足够意愿或动力完全按照《PE估值指引》做好基金季度估值,不同GP对于基金存续期间的账面估值重视程度相差很大,估值水平也良莠不齐。

由于缺乏国内的PE基金季度数据,我们采用Cambridge Associates搜集的美国PE和VC基金的季度收益率数据开展定量分析。从图1可以看出,美国PE和VC基金季度收益率如公开市场一样,存在大幅波动。

表2显示,1994年第一季度至2019年第二季度,美国PE基金季度收益率的变化范围为-16%~18%,标准差为4.9%;美国VC基金季度收益率的变化范围为-20%~84%,标准差为11.5%;标普500指数季度收益率的变化范围为-23%~21%,标准差为7.8%。PE基金的波动性低于以标普500指数为代表的公开市场股票 ,但VC基金的波动性明显高于公开市场。

“三支箭”帮助将PE基金估值“射”定在尽可能公允的范围内
PE基金估值是开展PE基金风险监测、评估乃至整个投后管理工作的重要基础,也为投资复盘提供第一手材料,对于维护LP的投资权益乃至提高投资回报都具有重要意义。考虑到不同GP对于估值工作重视程度以及估值技术相差很大,为督促GP重视并做好基金估值工作,可从以下三个方面着手:
第一,督促GP充分、及时地披露估值原则、方法、依据,估值过程以及相关支持材料。《PE估值指引》已对各种估值方法的适用范围、注意事项、估值调整等作出了详细规定,实践中需要抓好执行。
第二,多只PE基金投资同一项目的情形下,可以交叉验证。同一项目受到多只基金投资是常见现象,这时多个GP会对同一项目开展估值,提供了交叉验证的机会。
第三,通过同一PE基金的历史估值报告,检视GP估值的审慎性和公允性。串读同一基金的历史估值报告,并在项目退出时将历史估值与实际退出价格进行综合对比,可以观察GP对同一项目的估值水平变化情况,据此判断其对于项目估值的重视程度和估值水平——是否能在项目自身或外部环境发生变化时,及时且比较公允地调整项目估值。
用好以上“三支箭”,可以帮助将PE基金估值“射”定在尽可能公允、审慎的范围之内。
PE基金的现金流呈现J曲线特征
PE基金的现金流呈现J曲线特征:在存续期前几年,LP向PE基金实缴出资,用于项目投资、管理费和基金合伙费用;在存续期后半段,随着项目退出,基金向LP进行收益分配,返还现金逐年增多,达到高峰后下降。站在LP的角度来看,基金存续期前半段现金净流出,后半段现金净流入,因而呈现J曲线特征。

改善J曲线的一个思路是开展PE基金二级市场投资。投资PE基金二级市场份额,能够降低投资不确定性,同时缩短基金现金回流时间,当然这需要具备比较多的投资经验和比较高的投资技巧。
PE基金行业“二八现象”更为突出,选对GP非常重要
与公开市场投资不同,PE基金和PE投资面临可投资性问题,因此反映PE基金整体回报的“指数”或“业绩基准”只具有研究和参考比对价值,而对实际的资产配置意义不大。PE基金行业“二八现象”更为突出:少部分GP获得大部分的投资收益,大量GP业绩平平甚至不赚钱,因此选对GP非常重要。
很多学术研究证明,PE基金管理人的业绩更具延续性,例如Steven Kaplan和Antoinette Schoar研究认为,“对于PE基金管理者而言,一期基金的成功意味着下一期基金成功的几率也大大增加。反之,之前的失败也为后面的失败埋下伏笔,但在共同基金领域,这样的相关性并不明显 。”在现实中,历史业绩优秀、拥有品牌效应的GP优势体现在各个方面:优质项目来源丰富,谈判时议价空间更大,LP、企业家和投行也更愿意与这些GP合作,等等。这些优势在很大程度上保障了PE基金的业绩可持续性。
从数据来看,Cambridge Associates搜集了美国PE、VC基金按设立年份统计的净IRR(已扣除费用和业绩报酬),这些数据来自向Cambridge Associates报送数据的2109只基金。图3表明,美国排在前1/4分位数的PE基金年均净IRR高于中位数基金7.55个百分点,中位数PE基金年均净IRR高于排在后1/4分位数基金6.48个百分点,同时在大部分年份算术平均回报高于中位数回报,说明排名靠前的绩优基金和排名靠后的绩差基金差距拉大。

美国VC基金业绩分化更加严重。从1998年至2013年,美国排在前1/4分位数的VC基金年均净IRR高于中位数基金8.21个百分点,中位数基金高于排在后1/4分位数的基金6.63个百分点,而且排在后1/4分位数的基金年均IRR甚至为-0.22%,中位数基金年均IRR也仅有6.41%。同样在大部分年份算术平均回报高于中位数回报。

有理由相信,中国PE基金的业绩分化现象要较图3、图4展示的情况更加突出。第一个理由是美国样本的幸存者偏差——愿意向Cambridge Associates报送数据的基金相对于行业整体来说,业绩应属更好;第二个理由是中国的GP和股权基金数量远比美国要多 ,在优质项目有限的情况下,中国的PE基金业绩分化必定要较美国更为严重。
从另类投资服务平台公司Preqin的投资者调查来看,有60%的投资者将业绩表现列为评估PE、VC基金管理人的最重要考量因素,此外项目获得渠道、经验年数、LP/GP的利益一致性也是重要考量。大部分投资者对于大中华区PE、VC基金的净IRR期望分布在10-14%、15-19%、20-24%三个区间,大约各占受访投资者的1/4,其中有35%的投资者期望收益在20%以上,结合历史和当前实际情况来看,投资者收益期望比较乐观,如要实现预期净IRR目标,选对GP非常重要。

PE基金与股票、债券等资产的相关性
PE基金与股票、债券、商品等资产的相关性
我们根据Cambridge Associates提供的样本基金季度收益率数据,来计算美国PE、VC基金与以标普500指数、纳斯达克指数为代表的美国股票,以彭博巴克莱美国综合债券指数为代表的美国债券等大类资产的相关性。
从图7、图8可以看出,美国PE基金与美国股票的相关性超过0.7,显示出很高的相关性;美国VC基金与标普500指数、纳斯达克指数的相关性分别为0.42和0.6,相关性也比较高,但均低于PE基金与美股的相关性,这可能是因为VC基金投资阶段更早,初创企业距离股票市场较远,所以VC基金与股票市场的相关性更低,且其投资领域偏向于高科技,所以VC基金与以高科技上市公司为主的纳斯达克市场相关性更高。
美国PE、VC基金与美国债券、黄金均呈负相关关系。一般而言,PE、VC基金与经济强正相关,即经济较强时表现更好,而债券、黄金均与经济负相关,即经济较弱时表现更好,因此PE、VC基金与美国债券、黄金呈现负相关关系合乎逻辑。
PE基金与原油、铜铝等大宗商品的相关性高于VC基金,这是因为PE基金的被投企业偏于成长、成熟期,与宏观经济联系更为紧密,所以PE基金和原油、铜铝等与宏观经济走势密切的大宗商品相关性也更高。

最后仍要强调的是,以上计算基于样本基金向Cambridge Associates报送的季度数据,数据质量低于公开市场的交易数据,但我们认为方向性结论应是可信的,即PE基金与公开市场股票资产具有比较高的正相关性,与债券资产呈负相关性。
基于GP估值报告计算,可能低估PE基金与股票资产的相关性
从逻辑和实践来看,PE基金的项目估值应与资本市场高度相关,因为无论是IPO、通过上市公司并购退出,还是股权转让时常见的参考二级市场可比公司估值法,都与资本市场表现有着密切关系。股票市场处于牛市时,PE基金相对容易取得良好回报;股票市场处于熊市时,PE基金也难以取得较好回报,甚至退出本身都会出现问题。
然而以季度频率,认真按照《PE基金估值指引》标准,对基金所投项目开展详细估值,需要耗费很多成本,又无显见收益,从理性人角度出发,GP很难有足够动力按照前述估值原则开展“盯市”估值,一般只对估值期间发生最新轮次融资或IPO的被投项目进行估值调整(往往是向上调整),其余不作变动,因此PE基金季度报告中的基金净值通常呈现平稳或单边上扬趋势,且波动性较小,这显然不合常理,据此计算PE基金收益率的标准差、以及与其他资产的相关系数,会低估PE基金本身的风险及其与其他资产特别是与股票资产的相关性。
将PE基金纳入资产配置数量模型的两个思路
传统的资产配置数量模型(如均值-方差模型及其改进模型)不适合分析PE基金的资产配置,PE基金资产也不满足均值-方差模型所需要的前提条件。
均值-方差配置模型及其改进模型,需要输入资产的预期收益率、波动率及与其他资产的相关性,对于PE基金(其他缺乏流动性的资产亦是如此)来说,可以测算预期收益率,但应淡化在股票、债券等传统资产分析中常用的以波动率刻画的风险度量指标和据此计算PE基金与股票、债券等公开市场投资品种的相关性。主要原因在于:传统上假设资产收益率服从正态分布,以收益率的标准差衡量资产风险,很难认为PE基金资产满足这一假设;PE基金资产缺乏流动性,以波动率刻画其风险,但实际上很难做出交易反应,使得PE基金的波动率不像股票、债券资产那样有意义;另外也缺乏活跃公开交易和质量有保证的数据。
为将PE基金纳入资产配置模型,我们尝试提出两个解决思路,以供机构投资者参考。
PE基金风险敞口(Risk Exposure)预算
所谓风险敞口,是指未加保护的、在业务活动中容易受到风险因素影响而可能产生损失的头寸。对于PE基金资产,保守估计:
PE基金风险敞口 = 未缴出资 + 基金净值-基金账户净现金 - 已上市项目市值(根据解禁期远近等情况打折)
由于非上市股权较难变现,这里将其全部视为风险敞口,与估值时采用的“假定估值日发生了出售该股权的交易”原则表面相反,实质都是基于审慎考虑。计算风险敞口时,都是针对特定LP在基金中的应获分配部分,同时还将LP未缴出资义务包含进去,是最为保守的估计,实际运用时可以根据项目情况酌情调整。
得出风险敞口后,可以计算当风险敞口全部损失时,当前资产配置组合是否满足风险政策,据此拟订资产配置比例。
规模测算:总量持平,止跌企稳
PE基金以季度数据衡量的年均收益率高于标普500指数,同样VC基金的年均收益率高于纳斯达克指数,因此PE和VC基金相当于是融资加杠杆的股票,于是可将1份PE基金视为一定数量股票多头和债券空头的组合。加拿大养老基金投资委员会(CPPIB)即将其1个单位PE投资视作1.3个单位公开市场股票多头和0.3个单位债券空头,这与CPPIB的PE投资主要为杠杆收购是相匹配的。实际运用时,投资者可根据其PE投资类型的不同,自行调整等价的股债组合比例。
将PE基金视作股票和债券的某种组合后,即可按照传统的资产配置量化模型对其开展配置。
风险因素
PE基金估值不公允,导致误判PE基金的风险收益特征;对PE基金与股债等其他资产的相关性判断失误,导致资产配置偏离合意比例,加大风险。
《大类资产配置另类投资专题报告之一 —— 另类投资:长期资金配置的下一个风口》(2019.11.19)
《大类资产配置另类投资专题报告之二 ——从预期收益来源出发配置PE基金》(2019.12.01)
中信证券明明研究团队

本文节选自中信证券研究部已于2019年12月10日发布的《大类资产配置另类投资专题报告之三—如何将PE基金纳入资产配置框架》中,具体分析内容(包括相关风险提示等)请详见报告。若因对报告的摘编而产生歧义,应以报告发布当日的完整内容为准。